Разделы презентаций


Курс линейной алгебры

Содержание

Системы линейных уравнений проф. Сагитов Р.В.

Слайды и текст этой презентации

Слайд 1Курс линейной алгебры
Теория принятия оптимальных решений










N- мерные векторы
Матрицы и

определители
Имеется ограниченные запасы некоторых видов сырья из которых возможно изготовить

различное количество различных товаров. Как использовать ресурсы так, чтобы выпуск товара принес максимум прибыли?

Системы линейных уравнений

Линейная алгебра

Курс линейной алгебрыТеория принятия оптимальных решений N- мерные векторыМатрицы и определителиИмеется ограниченные запасы некоторых видов сырья из

Слайд 2Системы линейных уравнений





проф. Сагитов Р.В.
Системы линейных уравнений

Слайд 3ПРИМЕР ИСПОЛЬЗОВАНИЯ
На мебельной фабрике изготавливают столы, стулья и кресла. Для

изготовления этих изделий используются: доски, фанера и ткань. Затраты материалов

на изготовление единицы продукции и дневные запасы материалов приведены в таблице. Сколько столов, стульев и кресел может выпустить фабрика за дневную смену?
ПРИМЕР ИСПОЛЬЗОВАНИЯНа мебельной фабрике изготавливают столы, стулья и кресла. Для изготовления этих изделий используются: доски, фанера и

Слайд 4Система двух уравнений с двумя неизвестными
Графическое представление

х₂

прямая l₁

х₀₂
х₀₁ прямая l₂ х₁


Решение системы – это пара чисел Х₀ = (Х₀₁; Х₀₂) при подстановке которых в систему уравнений, каждое уравнение превращается в правильное равенство

Система двух уравнений с двумя неизвестнымиГрафическое представление      х₂

Слайд 5Система двух уравнений с двумя неизвестными (решение единственное)



Решением этой системы

уравнений будет пара чисел Х=(3;-2)


Графическое представление

х₂
5/2
1
3 х₁
1 5/3
-2
Система двух уравнений с двумя неизвестными (решение единственное)Решением этой системы уравнений будет пара чисел Х=(3;-2)  Графическое

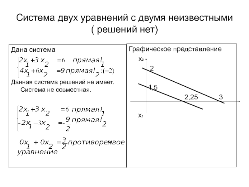
Слайд 6Система двух уравнений с двумя неизвестными( решений нет)
Дана система


Данная система

решений не имеет. Система не совместная.




Графическое представление
х₂

2

1,5
2,25 3
х₁

Система двух уравнений с двумя неизвестными( решений нет)Дана системаДанная система решений не имеет. Система не совместная.Графическое представление

Слайд 7Система двух уравнений с двумя неизвестными (решений множество)
Дана система







Множество решений
Геометрическое

представление
х₂



2

3
х₁

Прямые совпали
Система двух уравнений с двумя неизвестными (решений множество)Дана системаМножество решенийГеометрическое представление    х₂

Слайд 8Система двух уравнений с тремя неизвестными
Дана система




Это два уравнения плоскостей:

π₁ и π₂. Они могут :
1. пересекаться (множество решений)

2. быть параллельными (нет решений) ;
3. совпадать (множество решений)

Геометрическое представление

π ₁ π₂


π₁ π₂



3. π₁ π₂

Система двух уравнений с тремя неизвестнымиДана системаЭто два уравнения плоскостей: π₁ и π₂. Они могут : 1.

Слайд 9Системы двух уравнений с тремя неизвестными
Пусть дана СЛУ

Общим решением этой
системы будет набор

чисел: Х = (2 - 7/5∙х₃; -3 -11/5∙х₃; x₃), если свободной переменной x₃ придать частное значение, например х₃ = 0, то получим набор чисел, который называется частным решением Х =(2;3;0) . Придавая свободной переменной х₃ различные значения будем получать множество решений, соответствующих различным точкам лежащим на прямой пресечения плоскостей
Системы двух уравнений с тремя неизвестнымиПусть дана СЛУ

Слайд 10Система трех уравнений с тремя неизвестными
Пусть дана система:




1.Система имеет единственное

решение(точка А)
2.Система не имеет решений. (Система не совместная)
3. Система имеет

множество решений


Геометрическое представление
1.

А

2.



3.

Система трех уравнений с тремя неизвестнымиПусть дана система:1.Система имеет единственное решение(точка А)2.Система не имеет решений. (Система не

Слайд 11Определения
Рассмотрим схему
Системы лин.уравнений
Совместные
Не совместные (решений нет)
Совместные (решение есть)
Не совместные

(решений нет)
Определённая (единственное решение)
Не определенная (множество решний)
Не определённая
(множество решений)

ОпределенияРассмотрим схемуСистемы лин.уравнений СовместныеНе совместные (решений нет)Совместные (решение есть)Не совместные (решений нет)Определённая (единственное решение)Не определенная (множество решний)Не

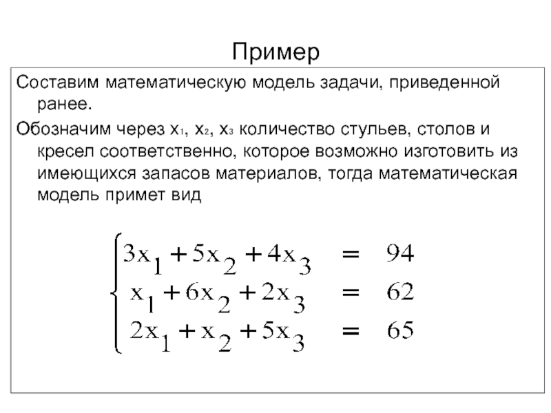
Слайд 12Пример
Составим математическую модель задачи, приведенной ранее.
Обозначим через х₁, х₂, х₃

количество стульев, столов и кресел соответственно, которое возможно изготовить из

имеющихся запасов материалов, тогда математическая модель примет вид


ПримерСоставим математическую модель задачи, приведенной ранее.Обозначим через х₁, х₂, х₃ количество стульев, столов и кресел соответственно, которое

Слайд 13 Решение примера

Решение примера

Слайд 14 Таблицы
Приведенные преобразования системы удобно делать

в табличном виде

Таким образом из материалов имеющихся в запасе можно

изготовить:
Стульев х₁ = 12;
Столов х₂ = 6;
Кресел х₃ = 7

1

35

ТаблицыПриведенные преобразования системы удобно делать в табличном видеТаким образом из материалов имеющихся

Слайд 16Система m уравнений с n неизвестными
Запишем систему в общем виде





Решением

системы является набор чисел Х =(х1;х2;…хn) при подстановке которого в

систему каждое уравнение превращается в правильное равенство

Уравнение вида
0∙х1+ 0∙х2+… 0∙хn = 0 называется тривиальным

Уравнение вида
0∙х1+ 0∙х2+… 0∙хn = в называется противоречивым

Если система содержит противоречивое уравнение, то она не совместная

Система m уравнений с n неизвестнымиЗапишем систему в общем видеРешением системы является набор чисел Х =(х1;х2;…хn) при

Слайд 17Разрешенная система линейных уравнений
Переменные х1; х2 ; … хm называются

разрешенными
Переменные хm+1; хm+2 ; … хn называются свободными


Разрешенная система линейных уравненийПеременные х1; х2 ; … хm называются разрешенными Переменные хm+1; хm+2 ; … хn

Слайд 18Две системы линейных уравнений называются равносильными, если решения одной системы

являются решением другой и наоборот
Равносильные преобразования систем:
Вычеркивание тривиального уравнения;
Умножение любого

уравнения системы на число, не равное нулю;
Замена любого уравнения системы суммой с другим уравнением системы, умноженным на число, не равное нулю.

Равносильные системы линейных уравнений

Две системы линейных уравнений называются равносильными, если решения одной системы являются решением другой и наоборотРавносильные преобразования систем:Вычеркивание

Слайд 19Метод Жордана - Гаусса
Жордан Камиль

Гаусс Иоганн Карл Фридрих
Мари Эдмон (1837-1922) (1777 – 1855) немецкий
Французский математик математик
Метод Жордана - ГауссаЖордан Камиль

Слайд 20Метод Жордана-Гаусса Рассмотрим деталь таблицы

j

s
i aij ais

r arj ars : ars



i aij- (arj/ars)∙ais 0 +


r arj/ars 1 ∙ (-ais)

Метод Жордана-Гаусса  Рассмотрим деталь таблицы         j

Слайд 21Пример
Пусть деталь таблицы имеет вид

j

s
i 3 7

r 5 8 : 8



i 3+(5/8)∙(-7) 0 +

r 5/8 1 ∙ (-7)


ПримерПусть деталь таблицы имеет вид         j

Слайд 22Формула метода
Пусть элемент ars≠ 0 выбран как разрешаю- щий, тогда

элементы аij‘ вычисляются по формулам






Формула методаПусть элемент ars≠ 0 выбран как разрешаю- щий, тогда элементы аij‘ вычисляются по формулам

Слайд 23Пример


Решить систему линейных уравнений
2х1 + 3х2 – х3 + х4

= 2
х1 – х2 + 2х3 – х4

= 2
4х1 + х2 + 3х3 - х4 = 6
ПримерРешить систему линейных уравнений2х1 + 3х2 – х3 + х4 = 2 х1 –  х2 +

Слайд 24Однородные системы уравнений
Такие системы всегда совместны, потому что у них

всегда есть набор чисел Х = ( 0,0,…,0), который является

решением. Если m < n, то такие системы имеют ненулевые решения. Ниже будет показано, как найти эти решения.
Однородные системы уравненийТакие системы всегда совместны, потому что у них всегда есть набор чисел Х = (

Обратная связь

Если не удалось найти и скачать доклад-презентацию, Вы можете заказать его на нашем сайте. Мы постараемся найти нужный Вам материал и отправим по электронной почте. Не стесняйтесь обращаться к нам, если у вас возникли вопросы или пожелания:

Email: Нажмите что бы посмотреть 

Что такое TheSlide.ru?

Это сайт презентации, докладов, проектов в PowerPoint. Здесь удобно  хранить и делиться своими презентациями с другими пользователями.


Для правообладателей

Яндекс.Метрика