Разделы презентаций


Лекция 21Постулятивный характе.ppt

Представим теперь ракету, которая движется со скоростью 100 000 км/с относительно Земли. Пусть в ракете в направлении ее движения перемещается некоторый предмет со скоростью100 000

Слайды и текст этой презентации

Слайд 15.1.14.Несовместимость постоянства скорости света с привычными представлениями. Постоянство скорости света

находится в глубоком противоречии с привычными представлениями повседневного опыта и

с формулами сложения скоростей (4.2.10), которые являются следствием преобразований Галилея. Таким образом, можно сказать, что преобразования Галилея (4.2.12) противоречат экспериментальному факту постоянства скорости света. Однако это противоречие становится заметным лишь для достаточно больших скоростей.
Представим себе поезд, который движется со скоростью 100 км/ч относительно полотна железной дороги. Если вдоль вагона в направлении движения поезда идет человек со скоростью 5 км/ч относительно поезда, то скорость этого человека относительно полотна железной дороги равна 105 км/ч. Этот результат понятен и полностью согласуется с привычными представлениями о пространстве и времени, выражением которых в рассматриваемом случае является формула сложения скоростей классической механики. Эксперимент неоднократно подтверждал эту формулу.
5.1.14.Несовместимость постоянства скорости света с привычными представлениями. Постоянство скорости света находится в глубоком противоречии с привычными представлениями

Слайд 2Представим теперь ракету, которая движется со скоростью 100 000 км/с

относительно Земли. Пусть в ракете в направлении ее движения

перемещается некоторый предмет со скоростью
100 000 км/с относительно ракеты. Спрашивается, какова будет скорость этого предмета относительно Земли? Если бы измерить ее, то получилось бы значение около 164 000 км/с. Хотя описанный опыт с ракетой не производился, но проводились многочисленные другие опыты, которые показали, что формула сложения скоростей (4.2.10) не является правильной. При скоростях, много меньших скорости света, эта неправильность не замечается, поскольку отклонения от этой формулы чрезвычайно малы. Впервые в эксперименте неправильность формулы сложения скоростей была обнаружена в середине прошлого столетия. Но в то время ученые не смогли осознать этот факт.
Представим теперь ракету, которая движется со скоростью 100 000 км/с относительно Земли. Пусть в ракете в направлении

Слайд 35.1.15.Идея опыта Физо. Задолго до того, как возникло представление о

постоянстве скорости света и был установлен приближенный характер преобразований Галилея,

в физике был известен опыт, который указывал на странный закон сложения больших скоростей, сравнимых со скоростью света. Это был опыт Физо, выполненный в 1860 г. Идея опыта Физо состояла в измерении скорости света в движущейся материальной среде, например воде. Пусть и' = с/п — скорость света в среде, п — показатель преломления среды. Если среда, в которой распространяется свет, сама движется со скоростью υ, то скорость света относительно покоящегося наблюдателя должна быть и ± υ в зависимости от того, одинаково или противоположно направлены скорости света и среды. В своем опыте Физо сравнил скорости лучей света в направлении движения среды и против этого направления.
5.1.15.Идея опыта Физо. Задолго до того, как возникло представление о постоянстве скорости света и был установлен приближенный

Слайд 4Схема опыта Физо изображена на рис. 5.5. Монохроматический луч от

источника А падает на полупрозрачную пластинку В и разделяется на

два когерентных луча. Луч, отразившийся от пластинки, проходит путь BKDEB (К, D, Е — зеркала), а прошедший через пластинку В — путь BEDKB, т. е. противоположно предыдущему. Первый луч, возвратившись к

Рис. 5.5.

пластинке В, частично отражается от нее и попадает в интерферометр F. Второй луч, возвратившись к пластинке В, частично проходит через нее и также попадает в интерферометр F. Оба луча проходят один и тот же путь, причем на участках BE и KD эти пути проходят через жидкость, которая течет по трубе.

Схема опыта Физо изображена на рис. 5.5. Монохроматический луч от источника А падает на полупрозрачную пластинку В

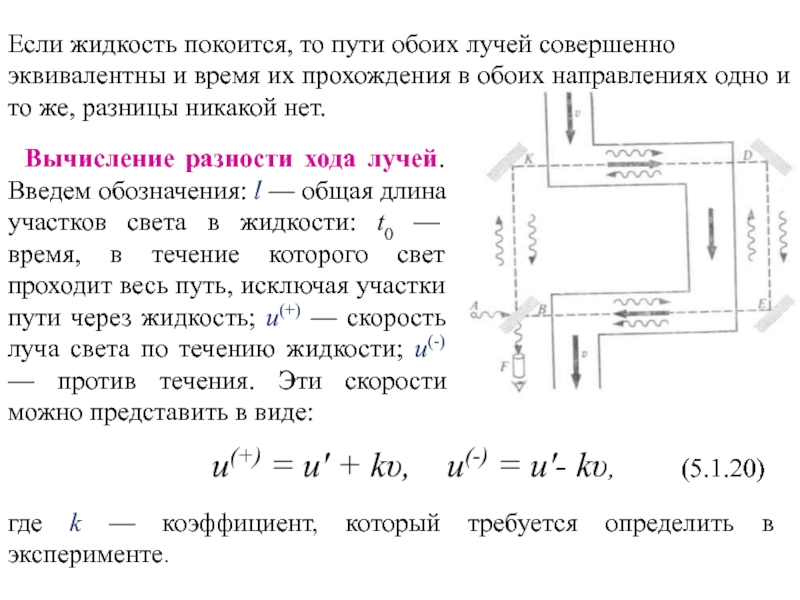
Слайд 5Вычисление разности хода лучей. Введем обозначения: l — общая длина

участков света в жидкости: t0 — время, в течение которого

свет проходит весь путь, исключая участки пути через жидкость; u(+) — скорость луча света по течению жидкости; u(-) — против течения. Эти скорости можно представить в виде:

Если жидкость покоится, то пути обоих лучей совершенно эквивалентны и время их прохождения в обоих направлениях одно и то же, разницы никакой нет.

u(+) = u' + kυ, u(-) = u'- kυ, (5.1.20)

где k — коэффициент, который требуется определить в эксперименте.

Вычисление разности хода лучей. Введем обозначения: l — общая длина участков света в жидкости: t0 — время,

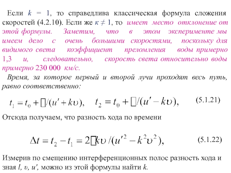
Слайд 6Если k = 1, то справедлива классическая формула сложения скоростей

(4.2.10). Если же к ≠ 1, то имеет место отклонение

от этой формулы. Заметим, что в этом эксперименте мы имеем дело с очень большими скоростями, поскольку для видимого света коэффициент преломления воды примерно 1,3 и, следовательно, скорость света относительно воды примерно 230 000 км/с.
Время, за которое первый и второй лучи проходят весь путь, равно соответственно:

(5.1.21)

Отсюда получаем, что разность хода по времени

(5.1.22)

Измерив по смещению интерференционных полос разность хода и зная l, υ, и', можно из этой формулы найти k.

Если k = 1, то справедлива классическая формула сложения скоростей (4.2.10). Если же к ≠ 1, то

Слайд 75.1.16.Результат опыта Физо. В опыте Физо было получено следующее значение

коэффициента k:

где п — показатель преломления жидкости. Таким образом, скорость

света в жидкости и скорость жидкости не складываются по формуле сложения скоростей классической механики. С обыденной привычной точки зрения этот результат столь же удивителен, как и утверждение о постоянстве скорости света в вакууме. Однако в те годы, когда был выполнен опыт Физо, его результат не вызвал удивления. Дело в том, что Френель задолго до опыта Физо показал, что материя, движущаяся в эфире, должна за собой лишь частично увлекать эфир, и величина этого увлечения в точности соответствует результату опыта Физо.

(5.1.23)

5.1.16.Результат опыта Физо. В опыте Физо было получено следующее значение коэффициента k:где п — показатель преломления жидкости.

Слайд 8Лишь после создания теории относительности стало ясным, что в опыте

Физо впервые была экспериментально доказана несправедливость классического закона сложения скоростей

и преобразований Галилея.

5.1.17.Постулативный характер постоянства скорости света. Утверждение о постоянстве скорости света в вакууме, т. е. независимость скорости света от скорости источника и скорости наблюдателя, является естественным выводом из многих экспериментальных фактов. Выше были описаны лишь те эксперименты и соображения, которые исторически были первыми. В дальнейшем это утверждение выдержало другие многочисленные экспериментальные проверки. Главным же его подтверждением является согласие с экспериментом всех тех выводов, которые из него следуют. Эти подтверждения очень многочисленны, потому что вся современная физика больших скоростей и высоких энергий основывается на постулате постоянства скорости света.

Лишь после создания теории относительности стало ясным, что в опыте Физо впервые была экспериментально доказана несправедливость классического

Слайд 9Тем не менее в своем абсолютном виде утверждение о постоянстве

скорости света является постулатом, т. е. допущением, выходящим за пределы

прямой экспериментальной проверки.
Это связано с конечной точностью экспериментальных проверок, как это было объяснено выше в связи с постулативным характером принципа относительности.
Тем не менее в своем абсолютном виде утверждение о постоянстве скорости света является постулатом, т. е. допущением,

Слайд 10Дома: ответить письменно на вопросы.
1. Как у античных мыслителей возникла

идея об очень большой скорости распространения света! Правильны ли их

рассуждения с точки зрения современной физики!
2. Опишите схему эксперимента, который бы позволил по методу Ремера измерить скорость звука.
3. К чему сводится учет скорости движения Юпитера в расчете скорости света по методу Рёмера!
4. Как практически наблюдать аберрацию света от звезды, если неизвестно истинное направление на нее!
5.Почему скорость относительно эфира было бы целесообразно назвать «абсолютной», если бы существовал «Мировой эфир»!
6.В чем состоит неудовлетворительность интерпретации результата опыта Майкельсона-Морли с помощью сокращения масштабов Фитцджеральда-Лоренца!
7.Каковы астрономические свидетельства несостоятельности баллистической гипотезы!
8.Как был истолкован результат опыта Физо в то время, когда он был выполнен!
9.Почему утверждение о постоянстве скорости света, имеющее столь многочисленные экспериментальные подтверждения, является все же постулатом!
Дома: ответить письменно на вопросы.1. Как у античных мыслителей возникла идея об очень большой скорости распространения света!

Слайд 11 Эти опыты повторяли и перепроверяли многократно. В конце 60-ых годов

Ч. Таунс довел точность измерения до ± 1 м/с. Скорость

света осталась неизменной
Независимость скорости света от движения источника и от направления недавно была продемонстрирована с рекордной точностью в экспериментах,


выполненных исследователями из университетов г. Констанц и г. Дюссельдорф, в которых установлена лучшая на сегодняшний день точность

Эти опыты повторяли и перепроверяли многократно. В конце 60-ых годов Ч. Таунс довел точность измерения до ±

Слайд 12Эта точность в 3 раза выше достигнутой ранее. Исследовалась стоячая

электромагнитная волна в полости кристалла сапфира, охлажденного жидким гелием. Два

таких резонатора были ориентированы под прямым углом друг к другу. Вся установка могла вращаться, что позволило установить независимость скорости света от направления.


Эта точность в 3 раза выше достигнутой ранее. Исследовалась стоячая электромагнитная волна в полости кристалла сапфира, охлажденного

Слайд 13 Было много попыток объяснить отрицательный результат опыта Майкельсона-Морли. Наиболее известна

гипотеза Лоренца о сокращении размеров тел в направлении движения. Он

даже вычислил эти сокращения, использовав для этого преобразование координат, которые так и называются «сокращения Лоренца-Фитцджеральда».
Дж. Лармор в 1899 г. доказал, что уравнения Максвелла инвариантны относительно преобразований Лоренца. Очень близок был к созданию теории относительности Анри Пуанкаре. Но Альберт Эйнштейн был первым, кто четко и ясно сформулировал основные идеи теории относительности.
Было много попыток объяснить отрицательный результат опыта Майкельсона-Морли. Наиболее известна гипотеза Лоренца о сокращении размеров тел в

Обратная связь

Если не удалось найти и скачать доклад-презентацию, Вы можете заказать его на нашем сайте. Мы постараемся найти нужный Вам материал и отправим по электронной почте. Не стесняйтесь обращаться к нам, если у вас возникли вопросы или пожелания:

Email: Нажмите что бы посмотреть 

Что такое TheSlide.ru?

Это сайт презентации, докладов, проектов в PowerPoint. Здесь удобно  хранить и делиться своими презентациями с другими пользователями.


Для правообладателей

Яндекс.Метрика