Разделы презентаций


Лекция 3 Модель IS-LM как модель совокупного спроса

Содержание

Модель IS-LM как модель совокупного спроса Модель IS-LM представляет собой модель совокупного спроса. На ее основе может быть: выведена кривая совокупного спроса (кривая AD) и показано воздействие изменения уровня цен

Слайды и текст этой презентации

Слайд 1Лекция 3 Модель IS-LM как модель совокупного спроса
Построение кривой AD из

модели IS-LM
Мультипликаторы фискальной и монетарной политики
Наклон и сдвиги

кривой AD

AD

P

Y

Лекция 3 Модель IS-LM как модель совокупного спросаПостроение кривой AD из модели IS-LM Мультипликаторы фискальной и монетарной

Слайд 2Модель IS-LM как модель совокупного спроса
Модель IS-LM представляет собой

модель совокупного спроса. На ее основе может быть:
выведена кривая

совокупного спроса (кривая AD) и показано воздействие изменения уровня цен на совокупный выпуск;
проанализировано воздействие фискальной и монетарной политики, т.е. политик регулирования совокупного спроса на экономику;
рассмотрены последствия проведения этих видов стабилизационных политик на экономику в краткосрочном периоде (при жестких ценах) и в долгосрочном периоде (при гибких ценах)
Модель IS-LM как  модель совокупного спроса Модель IS-LM представляет собой модель совокупного спроса. На ее основе

Слайд 3Теория краткосрочных колебаний
Теория предпочтения ликвидности
Совокупный спрос
Равновесие на рынке труда
Совокупное

предложение
Модель AD-AS
Кривая IS
Кривая LM
Кейнсианский крест

Теория краткосрочных колебанийТеория предпочтения ликвидностиСовокупный спрос Равновесие на рынке трудаСовокупное предложение Модель AD-AS Кривая ISКривая LMКейнсианский крест

Слайд 4Модель IS-LM и кривая AD
Кривая совокупного спроса

– это кривая, каждая точка которой показывает парные сочетания величины

совокупного спроса (совокупных планируемых расходов и поэтому дохода) Y и уровня цен Р, при которых денежный и товарный рынок одновременно находятся в равновесии.
Кривая AD может быть выведена из модели IS-LM, если «снять» предпосылку о постоянстве уровня цен.
В модели IS-LM уровень цен влияет на реальное предложение денег (МS/P) и, следовательно, на положение кривой LM (вдоль кривой LM реальное предложение денег постоянно).
Если уровень цен Р падает, то реальное предложение денег растет, и кривая LM сдвигается вправо, что снижает ставку процента и увеличивает совокупные планируемые расходы (величину совокупного спроса) и поэтому выпуск. И наоборот, рост уровня цен снижает величину совокупного спроса, что ведет к сокращению выпуска.
Модель IS-LM и кривая AD	   Кривая совокупного спроса – это кривая, каждая точка которой показывает

Слайд 5Построение кривой совокупного спроса
i
Y
A
C
LM(Р1)
Р
Y
A
C
IS
Y2
Y3
В
i2
i1
i3
Y1
Y2
Y1
Y3
В
Р2
Р1
Р3
Если Р (до Р2)  реальное

предложение денег (МS/Р)  предложение облигаций (ВS)  цена облигаций

(РВ)  ставка процента (i)  совокупные планируемые расходы (АEР)  совокупный выпуск (Y) (до Y2). Равновесие переходит из т.А в т.В.
И наоборот, если Р (до Р3)  (МS/Р) спрос на облигации (ВD)  цена облигаций (РВ)  ставка процента (i)  совокупные планируемые расходы (АEР)  совокупный выпуск (Y)(до Y3). Равновесие переходит из т.А в т.С.
Соединив точки А, В и С на нижнем графике, получим кривую с отрица-тельным наклоном – кривую AD.

AD

LM(Р3)

LM(Р2)

Построение кривой совокупного спроса iYACLM(Р1)РYACISY2Y3Вi2i1i3Y1Y2Y1Y3ВР2Р1Р3Если Р (до Р2)  реальное предложение денег (МS/Р)  предложение облигаций (ВS)

Слайд 6Эффекты, объясняющие отрицательный наклон кривой AD
Кривая совокупного спроса имеет отрицательный

наклон, что объясняется тремя эффектами:


Эффектом процентной

ставки

Эффектом валютного курса

Эффектом реального богатства

в Кейнсианской модели

в Классической модели

Эффекты, объясняющие отрицательный наклон кривой ADКривая совокупного спроса имеет отрицательный наклон,    что объясняется тремя

Слайд 7Эффект Кейнса
Эффект процентной ставки или эффект Кейнса объясняет отрицательный наклон

кривой AD следующим образом : если

уровень цен Р реальное предложение

денег (МS/Р)  предложение облигаций ВS  цена облигаций РВ  ставка процента i  совокупные планируемые расходы АЕР (прежде всего инвестиции I), т.е. величина совокупного спроса АD  совокупный выпуск Y .

И наоборот, более низкий уровень цен (P) увеличивает реальное предложение денег, что ведет к снижению ставки процента и стимулированию планируемых расходов. Этот стимул требует повышения реального ВВП (Y), чтобы товарный рынок оставался в равновесии.

Эффект КейнсаЭффект процентной ставки или эффект Кейнса объясняет отрицательный наклон кривой AD следующим образом : еслиуровень цен

Слайд 8Эффект Манделла-Флеминга
  Эффект валютного курса или эффект Манделла-Флеминга объясняет отрицательный наклон

кривой AD следующем образом: если



уровень цен P согласно эффекту

Кейнса ставка процента i национальные финансовые активы F становятся относительно более доходными  спрос на них FD  спрос на национальную валюту D (в страну происходит приток капитала)  валютный курс национальной денежной единицы е (валюта дорожает)  товары данной страны становятся относительно более дорогими для иностранцев (которые должны поменять больше своей валюты, чтобы купить такое же как раньше количество товаров данной страны), а иностранные товары становятся более дешевыми для граждан страны, которые должны поменять меньше своей валюты для покупки такого же как раньше количества иностранных товаров  экспорт Ex, импорт Im  чистый экспорт NX  АЕР (величина совокупного спроса)  совокупный выпуск Y.
Эффект Манделла-Флеминга  Эффект валютного курса или эффект Манделла-Флеминга объясняет отрицательный наклон кривой AD следующем образом: если		 уровень цен

Слайд 9Эффект Манделла-Флеминга:

альтернативное объяснение
Когда уровень цен внутри страны P реальный валютный курс

национальной денежной единицы  = реальному удорожанию национальной валюты = товары данной страны становятся менее конкурентоспособными на мировых товарных рынках, в то время как иностранные товары становятся более конкурентоспособными на мировых рынках  экспорт Ex, а импорт Im  чистый экспорт NX  совокупные планируемые расходы (величина совокупного спроса) АЕР  совокупный выпуск Y.

И наоборот, снижение уровня цен ведет к росту реального валютного курса, делая товары данной страны более конкурентоспособными, что увеличивает чистый экспорт и поэтому реальный ВВП.

Эффект Манделла-Флеминга:         альтернативное объяснениеКогда уровень цен внутри страны P

Слайд 10Количественная теория денег

как модель совокупного спроса
В

классической модели кривая AD выводится из уравнения количественной теории денег:






количество
денег

скорость обращения
денег

средняя
цена

количество
товаров

М × V = P × Y

Так как скорость обращения денег V полагается неизменной, то величина совокупного спроса определяется величиной реальных денежных запасов (M/P), т.е. реального финансового богатства.
В классической модели отрицательный наклон кривой AD поэтому объясняется эффектом реального богатства (эффектом реальных денежных балансов) или эффектом Пигу.

из которого следует, что величина совокупного реального выпуска Y обратно зависит от уровня цен Р:

Количественная теория денег              как

Слайд 11Эффект Пигу
Эффект Пигу объясняет отрицательный наклон кривой AD следующим образом:

если


уровень цен Р  покупательная способность номинального богатства М,

т.е. величина реальных денежных балансов или реального финансового богатства (М/Р), это означает, что на ту же сумму номинальных денежных балансов можно купить меньше товаров и услуг, чем раньше  люди чувствуют себя относительно беднее  потребительские расходы С  АЕР (величина совокупного спроса)  совокупный выпуск Y.

И наоборот, если уровень цен падает, покупательная способность активов (реальное финансовое богатство) повышается, и люди покупают больше товаров и услуг.

Эффект ПигуЭффект Пигу объясняет отрицательный наклон кривой AD следующим образом: если 	уровень цен Р  покупательная способность

Слайд 12 Так как зависимость между уровнем цен и величиной совокупного спроса

обратная, то кривая AD и в классической, и в кейнсианской

модели (если экономика не находится в ситуации «ликвидной» или «инвестиционной ловушки») должна иметь отрицательный наклон.
Рассмотренные эффекты объясняют влияние изменения уровня цен (ценовых факторов) на реальный ВВП через изменение количеств товаров и услуг, на которые предъявляется спрос при каждом возможном уровне цен, что соответствует движению вдоль кривой AD (из одной точки в другую – например, из A в B).

P

(M/P)  C
i  I
Im; Ex  NX

Y

AD

Движение вдоль кривой совокупного спроса

Так как зависимость между уровнем цен и величиной совокупного спроса обратная, то кривая AD и в классической,

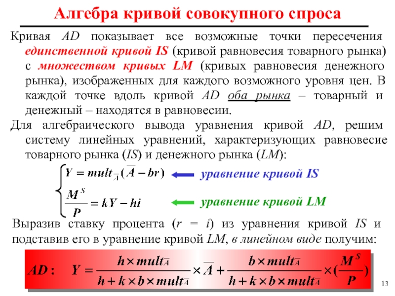
Слайд 13Алгебра кривой совокупного спроса
Кривая AD показывает все возможные точки пересечения

единственной кривой IS (кривой равновесия товарного рынка) с множеством кривых

LM (кривых равновесия денежного рынка), изображенных для каждого возможного уровня цен. В каждой точке вдоль кривой AD оба рынка – товарный и денежный – находятся в равновесии.
Для алгебраического вывода уравнения кривой AD, решим систему линейных уравнений, характеризующих равновесие товарного рынка (IS) и денежного рынка (LM):


Выразив ставку процента (r = i) из уравнения кривой IS и подставив его в уравнение кривой LM, в линейном виде получим:

Алгебра кривой совокупного спросаКривая AD показывает все возможные точки пересечения единственной кривой IS (кривой равновесия товарного рынка)

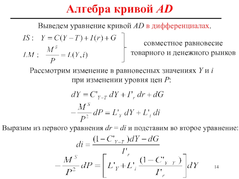
Слайд 14 Алгебра кривой AD
Выведем уравнение кривой AD в дифференциалах.
совместное равновесие товарного

и денежного рынков
Выразим из первого уравнения dr = di и

подставим во второе уравнение:

Рассмотрим изменение в равновесных значениях Y и i
при изменении уровня цен P:

Алгебра кривой ADВыведем уравнение кривой AD в дифференциалах.совместное равновесие товарного и денежного рынковВыразим из первого уравнения

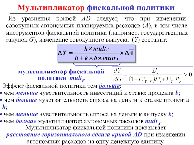
Слайд 15Мультипликатор фискальной политики
Из уравнения кривой AD следует, что при

изменении совокупных автономных планируемых расходов (А), в том числе инструментов

фискальной политики (например, государственных закупок G), изменение совокупного выпуска (Y) составит:

мультипликатор фискальной политики multF

Эффект фискальной политики тем больше:
чем меньше чувствительность инвестиций к ставке процента b;
чем больше чувствительность спроса на деньги к ставке процента h;
чем меньше чувствительность спроса на деньги к выпуску k;
чем больше мультипликатор автономных расходов multĀ.


Мультипликатор фискальной политики показывает расстояние горизонтального сдвига кривой AD при изменении автономных расходов на одну денежную единицу.

Мультипликатор фискальной политики 	Из уравнения кривой AD следует, что при изменении совокупных автономных планируемых расходов (А), в

Слайд 16Мультипликатор монетарной политики
Из уравнения кривой AD следует, что при

изменении номинального предложения денег (МS) – проведении монетарной политики –

изменение совокупного выпуска (Y) составит:

мультипликатор монетарной политики multМ

Эффект монетарной политики тем больше:
чем меньше чувствительность спроса на деньги к ставке процента h;
чем больше чувствительность инвестиций к ставке процента b;
чем больше мультипликатор автономных расходов multĀ ;
чем меньше чувствительность спроса на деньги к выпуску k.

Мультипликатор монетарной политики показывает расстояние горизонтального сдвига кривой AD при изменении номинального предложения денег на одну денежную единицу.

Мультипликатор монетарной политики Из уравнения кривой AD следует, что при изменении номинального предложения денег (МS) – проведении

Слайд 17Bang-per-buck ratio
Это коэффициент, позволяющий определить, какая политика (фискальная или монетарная)

более эффективна. Он равен отношению мультипликаторов монетарной и фискальной политики:
Bang-per-buck

ratio = multF / multM =
= =

если это отношение > 1, то это означает, что multF > multM  более эффективна фискальная политика,
если это отношение < 1, то это означает, что multM > multF  выше эффективность монетарной политики.

Bang-per-buck ratioЭто коэффициент, позволяющий определить, какая политика (фискальная или монетарная) более эффективна. Он равен отношению мультипликаторов монетарной

Слайд 18Наклон кривой AD в линейном случае определяется из уравнения этой

кривой для равновесного уровня цен:

величине, обратной мультипликатору
монетарной политики multM
Наклон

кривой AD

AD

P

Y

При линейных зависимостях наклон кривой AD соответствует наклону кривой IS.
Чем более крутая (пологая) кривая IS, тем более крутая (пологая) кривая AD.

Наклон кривой AD в линейном случае определяется из уравнения этой кривой для равновесного уровня цен:величине, обратной мультипликатору

Слайд 19 Наклон кривой AD
Из выражения для кривой AD в дифференциалах


получаем наклон

кривой совокупного спроса:
Кривая AD более крутая (чувствительность совокупного выпуска к

изменению уровня цен меньше), чем:
меньше мультипликатор автономных расходов multĀ (а именно, чем меньше mpc и/или mpi и больше mps и/или t );
меньше чувствительность автономных (прежде всего инвестиционных) расходов к ставке процента b;
больше чувствительность спроса на деньги к ставке процента h;
больше чувствительность спроса на деньги к выпуску k.
Наклон кривой ADИз выражения для кривой AD в дифференциалахполучаем наклон кривой совокупного спроса:Кривая AD более крутая

Слайд 20Кривая IS становится
более крутой.
Р  (МS/P)  i 

I 
АEР (=AD)  Y
Чем меньше мультипликатор автономных расходов,

тем меньше прирост совокупного выпуска в ответ на увеличение совокупного спроса вследствие снижения ставки процента из-за роста реального предложения денег (выпуск становится менее чувствительным к изменению уровня цен)  кривая AD должна стать более крутой.

Наклон кривой AD: влияние уменьшения мультипликатора автономных расходов

multĀ

Кривая IS становится более крутой.Р  (МS/P)  i  I  АEР (=AD)  YЧем меньше

Слайд 21Наклон кривой AD: влияние снижения чувствительности инвестиций

к ставке процента

Кривая IS становится
более крутой.
Р  (МS/P)  i  I 
АEР (=AD)  Y
Чем меньше чувствительность инвестиций к ставке процента, тем меньше прирост совокупного спроса и поэтому совокупного выпуска из-за снижения ставки процента вследствие увеличения реального предложения денег (выпуск становится менее чувствительным к изменению уровня цен)  кривая AD должна стать более крутой.

b

Наклон кривой AD: влияние снижения чувствительности инвестиций

Слайд 22Кривая LM становится
более пологой.
Р  (МS/P)  i 

I 
АEР (=AD)  Y
Чем больше чувствительность спроса на

деньги к ставке процента, тем меньше она упадет в ответ на увеличение реального предложения денег (меньше эффект ликвидности), поэтому тем меньше вырастут инвестиции, совокупный спрос и совокупный выпуск (выпуск становится менее чувствительным к изменению уровня цен)  кривая AD
должна стать более крутой.

Наклон кривой AD:
влияние увеличения
чувствительности спроса
на деньги к ставке процента

h

Кривая LM становится более пологой.Р  (МS/P)  i  I  АEР (=AD)  YЧем больше

Слайд 23Кривая LM становится более крутой.
Р(МS/P)iIADY
(M/Р)D  i I ADY
Чем больше

чувствительность спроса на деньги к выпуску, тем больше вырастет ставка

процента
в ответ на увеличение спроса на деньги из-за роста совокупного выпуска (вторичный эффект) и тем меньше общий эффект выпуска от увеличения реального предложения денег (выпуск становится менее чувствительным к изменению уровня цен )  кривая AD
должна стать более крутой.

Наклон кривой AD: влияние увеличения чувствительности спроса на деньги к выпуску

k

Кривая LM становится более крутой.Р(МS/P)iIADY(M/Р)D  i I ADYЧем больше чувствительность спроса на деньги к выпуску, тем

Слайд 24Наклон кривой AD: влияние эффекта реального богатства
AD'
IS(С1)
i
Y
LM(МS1,Р1)
Y1
i1
AD
Р
Y
Y1
IS(С2)
i2'
Y2
Y2 Y2'
A
В
A
B
В'
В'
Y2'
Р2
Р1
LM(МS1,Р2)
i2
Падение уровня цен

ведет
не только к росту реального предложения денег (сдвиг вправо

кривой LM), что приводит к падению ставки процента и росту инвестиционных расходов, но и к увеличению реального богатства домохозяйств и поэтому росту потребительских расходов (сдвиг вправо кривой IS). Чувствительность совокупных расходов и поэтому совокупного выпуска к изменению уровня цен становится больше  кривая AD становится более пологой.
Наклон кривой AD: влияние эффекта реального богатстваAD'IS(С1)iYLM(МS1,Р1)Y1i1ADРYY1IS(С2)i2'Y2Y2 Y2'AВABВ'В'Y2'Р2Р1LM(МS1,Р2)i2Падение уровня цен ведет не только к росту реального предложения

Слайд 25 Некоторые выводы

Некоторые выводы

Слайд 26Сдвиги кривой AD
Кривая AD сдвигается под воздействием неценовых факторов, влияющих

на величину совокупных расходов при всех уровнях цен. К сдвигам

кривой приводят изменения:
автономных потребительских C и автономных инвестиционных расходов I из-за изменения уверенности домохозяйств и фирм относительно будущего (consumer and business confidence);
инструментов фискальной политики, таких как государственные закупки G, аккордные налоги Tx, трансфертные платежи Tr;
инструментов монетарной политики, приводящих к изменению номинального предложения денег MS. Однако

меры фискальной политики обусловливают горизонтальный сдвиг кривой AD – вправо при стимулирующей и влево – при сдерживающей политике

меры монетарной политики соответствуют вертикальному сдвигу кривой AD – вверх при стимулирующей и вниз – при сдерживающей политике

Сдвиги кривой ADКривая AD сдвигается под воздействием неценовых факторов, влияющих на величину совокупных расходов при всех уровнях

Слайд 27Фискальная политика и сдвиг кривой AD
Предположим фискальную экспансию (например, увеличение

G).
Чтобы сохранилось равновесие товарного рынка (АEр = Y )


при жестком уровне цен (Р1), выпуск должен увеличиться от Y1 до Y2 (движение из т.А в т. В).
но при гибких ценах, уровень цен должен вырасти от Р1 до Р2, что нейтрализует увеличение выпуска из-за роста G, так как повысит ставку процента i, что полностью вытеснит частные инвестиции  выпуск вернется на исходный уровень Y1 (движение из т.А в т.C).

Фискальная политика соответствует горизонтальному сдвигу кривой AD.

i

Y

LM

Р

Y

A

C

IS(G1)

Y1

Y2

В

i2

i1

Y1

Y2

В

Р2

Р1

AD(G1)

IS(G2)

A

AD(G2)

Фискальная политика и сдвиг кривой ADПредположим фискальную экспансию (например, увеличение G). Чтобы сохранилось равновесие товарного рынка (АEр

Слайд 28Уровень цен изменится точно в такой же пропорции

как номинальное MS (P% = M%)

(= нейтральность денег). Монетарная политика соответствует вертикальному сдвигу AD.

Монетарная политика и сдвиг кривой AD

Предположим, предложение денег MS
при жестком уровне цен Р1 это приведет к тому, что i  AEP  Y (дo Y2)  реальный MD, что уравняет реальный MD с возросшим реальным МS и восстановит равновесие денежного рынка (движение из точки А в точку B).
при гибких ценах возросшее номиналь-ное МS при исходном уровне выпуска (Y1) приведет к росту реального МS: (МS2/Р1)>(МS1/Р1) = избыточное предложе-ние денег, что должно быть нейтра-лизовано ростом P (до Р2)  реальное МS будет падать до исходного уровня (МS2/Р2=МS1/Р1) пока не станет равным реальному MD (движение из т.А в т.C).

i

Y

B

LM(МS1 /Р1) =
LM(МS2 /Р2)

Р

Y

A

C

IS

Y1

Y2

A

i2

i1

Y1

Y2

В

Р2

Р1

AD(МS1)

LM(MS2 /P1)

AD(МS2)

Уровень цен изменится точно в такой же пропорции       как номинальное MS

Слайд 29В
Точки вне кривой AD
Все точки, которые лежат вне кривой

совокупного спроса, означают неравновесие товарного рынка. Поэтому в каждой точке

вне кривой AD происходит давление в сторону изменения ситуации и достижения равновесия за счет изменения товарных запасов фирм.
В любой точке справа от кривой AD (точка С) ситуация избыточного предложения товаров и услуг ESG: их произведено слишком много по отношению к спросу на них при уровне цен Р2  непредвиденное увеличение запасов непроданной продукции (Iun)  сокращение объема выпуска (Y до Y2).

В любой точке слева от кривой AD (точка D) ситуация избыточного спроса на товары и услуги EDG: их произведено слишком мало по отношению к спросу на них при уровне цен Р1, поэтому товарные запасы сокращаются (Iun)  фирмы увеличивают объем выпуска (Y до Y1).

Р

Y

А

Y2

Y1

Р2

AD

Р1

С

D

ESG

EDG

ВТочки вне кривой AD 	Все точки, которые лежат вне кривой совокупного спроса, означают неравновесие товарного рынка. Поэтому

Обратная связь

Если не удалось найти и скачать доклад-презентацию, Вы можете заказать его на нашем сайте. Мы постараемся найти нужный Вам материал и отправим по электронной почте. Не стесняйтесь обращаться к нам, если у вас возникли вопросы или пожелания:

Email: Нажмите что бы посмотреть 

Что такое TheSlide.ru?

Это сайт презентации, докладов, проектов в PowerPoint. Здесь удобно  хранить и делиться своими презентациями с другими пользователями.


Для правообладателей

Яндекс.Метрика