Разделы презентаций


Лекция 4. Измерение направления ветра Способы измерения направления ветра: 1

Содержание

Лекция 4. Измерение направления ветраТеория действия флюгарки.

Слайды и текст этой презентации

Слайд 1Лекция 4. Измерение направления ветра
Способы измерения направления ветра:
1. Флюгарка (в

том числе с дистанционной передачей данных).
2. Шары-пилоты и радиозонды (в

свободной атмосфере).

3. Лазерные и акустические анемометры с векторным сложением проекций.

Лекция 4. Измерение направления ветраСпособы измерения направления ветра:1. Флюгарка (в том числе с дистанционной передачей данных).2. Шары-пилоты

Слайд 2Лекция 4. Измерение направления ветра
Теория действия флюгарки.

Лекция 4. Измерение направления ветраТеория действия флюгарки.

Слайд 3Лекция 4. Измерение направления ветра
Флюгарка разворачивается под действием ветра:
Fv
При повороте

флюгарки по ветру сила Fv становится равной нулю. Однако при

малейших отклонениях от этого направления она появляется. Флюгарка колеблется.
Лекция 4. Измерение направления ветраФлюгарка разворачивается под действием ветра:FvПри повороте флюгарки по ветру сила Fv становится равной

Слайд 4Лекция 4. Измерение направления ветра
Для уменьшения колебаний флюгарку снабжают двумя

плоскостями:
Тогда при колебаниях флюгарки одна из разворачивающих сил уменьшается, а

другая увеличивается. Флюгарка становится более устойчивой.

Отклонение

Разворачивающая сила

Флюгарка с одной лопастью

Флюгарка с двумя лопастями

Лекция 4. Измерение направления ветраДля уменьшения колебаний флюгарку снабжают двумя плоскостями:Тогда при колебаниях флюгарки одна из разворачивающих

Слайд 5Лекция 4. Измерение направления ветра
Рассмотрим силы, действующие на флюгарку при

ее повороте.
1. Сила инерции, препятствующая вращению флюгарки. Момент силы инерции:
2.

Сила трения, препятствующая вращению флюгарки. Момент силы трения:
Лекция 4. Измерение направления ветраРассмотрим силы, действующие на флюгарку при ее повороте.1. Сила инерции, препятствующая вращению флюгарки.

Слайд 6Лекция 4. Измерение направления ветра
3. Сила аэродинамического давления, поворачивающая флюгарку.

Момент силы аэродинамического давления:
4. Сила аэродинамического сопротивления, препятствующая повороту. Момент

силы аэродинамического сопротивления:

Сумма всех моментов сил равна нулю:

Лекция 4. Измерение направления ветра3. Сила аэродинамического давления, поворачивающая флюгарку. Момент силы аэродинамического давления:4. Сила аэродинамического сопротивления,

Слайд 7Лекция 4. Измерение направления ветра
Предположим:
1. Ветер северный:
2. Скорость и направление

ветра постоянные.
Тогда:
Обозначим:

Лекция 4. Измерение направления ветраПредположим:1. Ветер северный:2. Скорость и направление ветра постоянные.Тогда:Обозначим:

Слайд 8Лекция 4. Измерение направления ветра
Это однородное дифференциальное уравнение 2-го порядка.

Ищем решение в виде:
где С и в – константы.
Подставляем решение

в уравнение:

Получаем характеристическое уравнение:

Лекция 4. Измерение направления ветраЭто однородное дифференциальное уравнение 2-го порядка. Ищем решение в виде:где С и в

Слайд 9Лекция 4. Измерение направления ветра
Его решение:
Случай 1.
Т.е. флюгарка маленькая, легкая

(малое М), трение и аэродинамическое торможение велико (большое k).
Тогда:

Лекция 4. Измерение направления ветраЕго решение:Случай 1.Т.е. флюгарка маленькая, легкая (малое М), трение и аэродинамическое торможение велико

Слайд 10Лекция 4. Измерение направления ветра
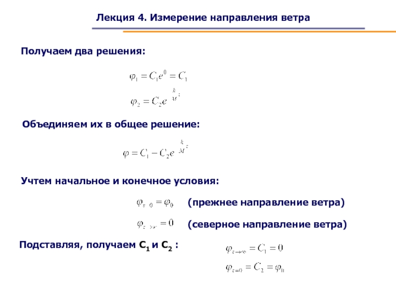
Получаем два решения:
Объединяем их в общее

решение:
Учтем начальное и конечное условия:
(прежнее направление ветра)
(северное направление ветра)
Подставляя, получаем

С1 и С2 :
Лекция 4. Измерение направления ветраПолучаем два решения:Объединяем их в общее решение:Учтем начальное и конечное условия:(прежнее направление ветра)(северное

Слайд 11Лекция 4. Измерение направления ветра
Тогда общее решение:
Построим график:
При этом необходимо

условие:
Назовем такой режим действия флюгарки апериодическим.

Лекция 4. Измерение направления ветраТогда общее решение:Построим график:При этом необходимо условие:Назовем такой режим действия флюгарки апериодическим.

Слайд 12Лекция 4. Измерение направления ветра
Случай 2.
Тогда дискриминант отрицательный. Корни характеристического

уравнения мнимые. Возможны два решения дифференциального уравнения:

Лекция 4. Измерение направления ветраСлучай 2.Тогда дискриминант отрицательный. Корни характеристического уравнения мнимые. Возможны два решения дифференциального уравнения:

Слайд 13Лекция 4. Измерение направления ветра
Остается одно решение:
Подставляем начальное условие:
Тогда:
Запишем решение

в виде:
где:

Лекция 4. Измерение направления ветраОстается одно решение:Подставляем начальное условие:Тогда:Запишем решение в виде:где:

Слайд 14Лекция 4. Измерение направления ветра
Это колебательное движение с затухающей амплитудой


и периодом Т:
Назовем такой режим действия флюгарки периодическим.

Лекция 4. Измерение направления ветраЭто колебательное движение с затухающей амплитудой и периодом Т:Назовем такой режим действия флюгарки

Слайд 15Лекция 4. Измерение направления ветра
Чем меньше масса флюгарки, тем меньше

период колебаний Т.
Выводы.
Таким образом, существует такая масса флюгарки, когда периодический

режим сменяется апериодическим.
Лекция 4. Измерение направления ветраЧем меньше масса флюгарки, тем меньше период колебаний Т.Выводы.Таким образом, существует такая масса

Слайд 16Лекция 4. Измерение направления ветра
Назовем такой режим предельно периодическим. Он

достигается при условии:
Или:
Поскольку k = k (V), а k2 зависит

от трения и аэродинамического сопротивления, то масса и размер флюгарки выбираются с учетом этих параметров согласно требованию:
Лекция 4. Измерение направления ветраНазовем такой режим предельно периодическим. Он достигается при условии:Или:Поскольку k = k (V),

Обратная связь

Если не удалось найти и скачать доклад-презентацию, Вы можете заказать его на нашем сайте. Мы постараемся найти нужный Вам материал и отправим по электронной почте. Не стесняйтесь обращаться к нам, если у вас возникли вопросы или пожелания:

Email: Нажмите что бы посмотреть 

Что такое TheSlide.ru?

Это сайт презентации, докладов, проектов в PowerPoint. Здесь удобно  хранить и делиться своими презентациями с другими пользователями.


Для правообладателей

Яндекс.Метрика