Разделы презентаций


Лекция №1 Общие сведения об открытых горных работах

Содержание

Горные работы, производимые непосредственно с земной поверхности в открытых горных выработках называются открытыми горными работами, а такой способ добычи полезных ископаемых называется открытым способом.

Слайды и текст этой презентации

Слайд 1Лекция №1 «Общие сведения об открытых горных работах»

Лекция №1 «Общие сведения об открытых горных работах»

Слайд 2 Горные работы, производимые непосредственно с земной

поверхности в открытых горных выработках называются открытыми горными работами, а

такой способ добычи полезных ископаемых называется открытым способом.

Горное предприятие, ведущее добычу полезного ископаемого открытым способом называется карьером. В практике есть синоним этого термина – разрез и прииск.
Горные работы, производимые непосредственно с земной поверхности в открытых горных выработках называются открытыми

Слайд 3 Месторождение или его часть, разрабатываемая одним

карьером, называется карьерным полем.
Часть толщи горных пород

в карьере, имеющая рабочую поверхность в форме ступени и разрабатываемая самостоятельными средствами рыхления, выемки и перемещения, называется уступом (рис. 1.1).
Часть уступа по его высоте, разрабатываемая самостоятельными средствами рыхления и погрузки, обслуживаемая транспортом для всего уступа, называется подуступом.
Месторождение или его часть, разрабатываемая одним карьером, называется карьерным полем.   Часть

Слайд 5Основные элементы уступа: площадки, откос и бровки (рис. 1.2)

Основные элементы уступа: площадки, откос и бровки (рис. 1.2)

Слайд 6 Площадкой уступа называется горизонтальная поверхность, ограничивающая уступ

по высоте; различают верхнюю и нижнюю площадки уступа.

Откос уступа – это наклонная поверхность, ограничивающая уступ со стороны выработанного пространства. Угол, образуемый откосом уступа с горизонтальной площадью называется углом откоса уступа.
Торцом уступа называется наклонная или вертикальная поверхность, ограниченная верхней и нижней рабочими площадками уступа вкрест его простирания.
Линия пересечения откоса уступа и его нижней и верхней рабочими площадками называется нижней и верхней бровкой уступа.
Площадкой уступа называется горизонтальная поверхность, ограничивающая уступ по высоте; различают верхнюю и нижнюю площадки

Слайд 7 Поверхность уступа (торец, откос или верхняя площадка),

являющаяся непосредственным объектом горных работ и перемещающаяся в результате ведения

этих работ, называется забоем уступа.
Часть уступа по его ширине разрабатываемая при неизменном положении забойного транспортного пути называется заходкой.
Поверхность уступа (торец, откос или верхняя площадка), являющаяся непосредственным объектом горных работ и перемещающаяся

Слайд 8 Площадка уступа, на которой располагается выемочное и

транспортное оборудование, предназначенное для разработки горной породы на данном уступе,

называется рабочей площадкой уступа.
Площадка, оставляемая на нерабочем борту карьера для повышения его устойчивости, задержания осыпающихся кусков породы или транспорта называется предохранительной или транспортной бермой.
Совокупность уступов, находящихся в одновременной разработке, называется рабочей зоной карьера.
Часть уступа по его длине, подготовленная для горных работ называется фронтом работ уступа.
Борт карьера, на котором производятся горные работы, называется рабочим бортом карьера.
Площадка уступа, на которой располагается выемочное и транспортное оборудование, предназначенное для разработки горной породы

Слайд 9 Открытая горная выработка, имеющая трапециевидное поперечное сечение

и значительную длину, называется траншеей.

Горизонтальная траншея, служащая для создания первоначального фронта работ на уступе, называется разрезной траншеей.
Наклонная траншея, служащая для вскрытия карьерного поля и создания транспортной связи поверхности с рабочими уступами карьера, называется капитальной траншеей.
Открытая горная выработка, имеющая трапециевидное поперечное сечение и значительную длину, называется траншеей.

Слайд 10 Проведение капитальных траншей, создающих транспортный доступ от

поверхности земли к месторождению или от разрабатываемой его части к

другой, подлежащей разработке, называется вскрытием месторождения (карьерного поля) (см. рис. 1.4).
Проведение капитальных траншей, создающих транспортный доступ от поверхности земли к месторождению или от разрабатываемой

Слайд 11 Границами карьерного поля называются поверхности, проходящие через

верхний и нижний контуры карьера, в конечном его положении (рис.

1.5).
Различают верхний и нижний контур карьера.
Верхний контур карьера - линия пересечения бортов карьера с поверхностью. А нижний контур – с плоскостью дна карьера.
Дном карьера называется нижняя, обычно горизонтальная поверхность карьера.
Комплекс площадок и откосов уступов от поверхности земли до подошвы карьера (дна) называется бортом карьера.
Откосом борта карьера называется поверхность, проходящая через верхний и нижний его контуры.
Вертикальное расстояние между отметкой земной поверхности и дном карьера, называется глубиной карьера.
Границами карьерного поля называются поверхности, проходящие через верхний и нижний контуры карьера, в конечном

Слайд 13 Искусственная насыпь пустых пород или некондиционных полезных

ископаемых называется отвалом.
Отвалы, размещенные в выработанном

пространстве карьера, называются внутренними отвалами, а вне его контуров – внешними отвалами.
Искусственная насыпь пустых пород или некондиционных полезных ископаемых называется отвалом.    Отвалы,

Слайд 14Условные обозначения уступов и забоев приведено на рис. 1.6.

Условные обозначения уступов и забоев приведено на рис. 1.6.

Слайд 16Условные обозначения траншей приведены на рис. 1.7.

Условные обозначения траншей приведены на рис. 1.7.

Слайд 17 Конечный контур карьера на земной поверхности называется

технической границей карьера или горным отводом (рис. 1.8).

Участок земной поверхности занимаемый карьером, его службами и цехами называется земельным отводом.
Конечный контур карьера на земной поверхности называется технической границей карьера или горным отводом (рис.

Слайд 18 Коэффициент вскрыши показывает, сколько единиц вскрышных пород

необходимо переместить в границах карьера или за его пределы, чтобы

добыть единицу полезного ископаемого, т.е.



Различают средний, текущий, контурный, граничный коэффициенты вскрыши.
Коэффициент вскрыши показывает, сколько единиц вскрышных пород необходимо переместить в границах карьера или за

Слайд 19 Средний Кв равен отношению объема вскрыши к

объему полезного ископаемого в конечных контурах карьера.
Текущий

Кв равен отношению объема вскрыши, перемещенного из карьера или в его пределах за какай либо промежуток времени к объему полезного ископаемого, добытого за тот же промежуток времени.
Контурный Кв равен отношению объема вскрыши к объему полезного ископаемого, извлекаемому при изменении конечных контуров карьера.
Граничный Кв – это допустимое значение Кв при котором затраты на добычу единицы полезного ископаемого открытым способом не превышают аналогичные затраты при подземном способе.

где Сп – допустимая себестоимость добычи полезного ископаемого в данном районе подземным способом, р/м3;
Сд – затраты на собственно добычные работы при открытом способе разработки, р/м3; Св – затраты на собственно вскрышные работы, р/м3.

Средний Кв равен отношению объема вскрыши к объему полезного ископаемого в конечных контурах карьера.

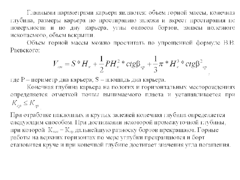
Слайд 21Рис. 1.9. Схема к определению главных параметров карьера

Рис. 1.9. Схема к определению главных параметров карьера

Слайд 22 Скопление ПИ в недрах или на поверхности

называется залежью. Залежь характеризуется положением относительно земной поверхности, углом падения,

мощностью, формой и строением.
По углу падения различают залежи пологие (0 – 100), наклонные (10 – 300) и крутые (более 300).
По мощности (m) различают залежи весьма малой (m<3 м), малой (m=3-20 м), средней (m=20-40 м), и большой мощности (m>40 м).
Скопление ПИ в недрах или на поверхности называется залежью. Залежь характеризуется положением относительно земной

Обратная связь

Если не удалось найти и скачать доклад-презентацию, Вы можете заказать его на нашем сайте. Мы постараемся найти нужный Вам материал и отправим по электронной почте. Не стесняйтесь обращаться к нам, если у вас возникли вопросы или пожелания:

Email: Нажмите что бы посмотреть 

Что такое TheSlide.ru?

Это сайт презентации, докладов, проектов в PowerPoint. Здесь удобно  хранить и делиться своими презентациями с другими пользователями.


Для правообладателей

Яндекс.Метрика