Разделы презентаций


Линейные однородные ДУ n -го порядка с постоянными коэффициентами - постоянные

Содержание

Если имеет место равенство где - постоянные, не все равные нулю, то говорят, что выражается линейно через функции

Слайды и текст этой презентации

Слайд 1
Линейные однородные ДУ n-го порядка
с постоянными коэффициентами
- постоянные

Линейные однородные ДУ n-го порядка с постоянными коэффициентами- постоянные

Слайд 2Если имеет место равенство


где - постоянные, не все равные нулю, то

говорят, что выражается линейно через функции

Если 		имеет место равенство	где				- постоянные, не все равные нулю, то говорят, что 	   выражается линейно

Слайд 3n функций
называются линейно независимыми, если никакая из этих функций линейно

не выражается через остальные.



n функций	называются линейно независимыми, если никакая из этих функций линейно не выражается через остальные.

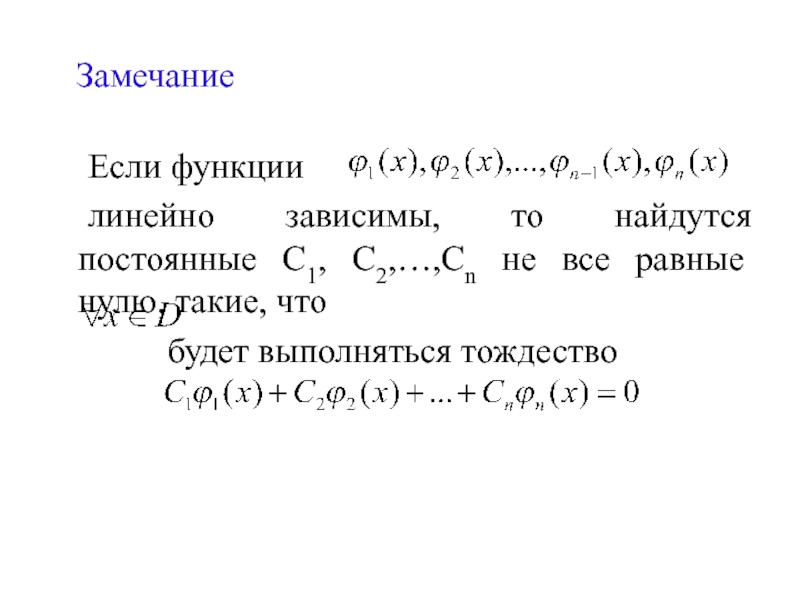
Слайд 4Замечание
Если функции
линейно зависимы, то найдутся постоянные С1, С2,…,Сn не

все равные нулю, такие, что
будет выполняться тождество

Замечание	Если функции 	линейно зависимы, то найдутся постоянные С1, С2,…,Сn не все равные нулю, такие, что			будет выполняться тождество

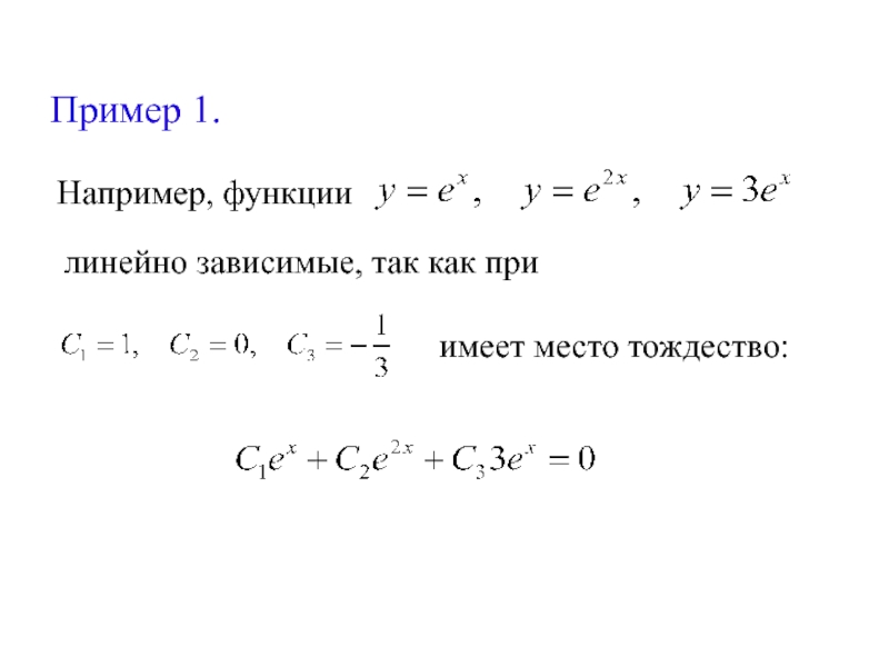
Слайд 5Пример 1.




Например, функции


линейно зависимые, так как при
имеет место

тождество:

Пример 1.						Например, функции 				линейно зависимые, так как при имеет место тождество:

Слайд 6Пример 2.




Например, функции


линейно независимые, так как ни при каких


одновременно не равных нулю, выражение не равно нулю:

Пример 2.						Например, функции 				линейно независимые, так как ни при каких одновременно не равных нулю, выражение не равно

Слайд 7Пример 3.




Например, функции


линейно независимые, так как ни при каких
одновременно

не равных нулю, выражение не равно нулю:

Пример 3.						Например, функции 				линейно независимые, так как ни при какиходновременно не равных нулю, выражение не равно нулю:

Слайд 8Теорема
Если функции у1, у2,…, уn являются линейно независимыми решениями уравнения


то

его общее решение есть


где С1, С2,…, Сn- произвольные постоянные.



Теорема	Если функции у1, у2,…, уn являются линейно независимыми решениями уравнения		то его общее решение есть		где С1, С2,…, Сn-

Слайд 9Нахождение общего решения ДУ n-го порядка с постоянными коэффициентами.
1. Составляем соответствующее

характеристическое уравнение:
2. Находим корни характеристического уравнения: k1, k2, …, k n

Нахождение общего решения ДУ n-го порядка с постоянными коэффициентами.	1.	Составляем соответствующее 	характеристическое уравнение:	2.	Находим корни	характеристического 	уравнения:	k1, k2, …, k

Слайд 10 3. По характеру корней выписываем частные линейно независимые решения:

а) каждому действительному

однократному корню k соответствует частное решение

b) каждой паре комплексных сопряженных

однократных корней соответствует два частных решения и


3.	По характеру корней выписываем частные 	линейно независимые решения:		а) каждому действительному однократному 	корню k соответствует частное решение		b) каждой

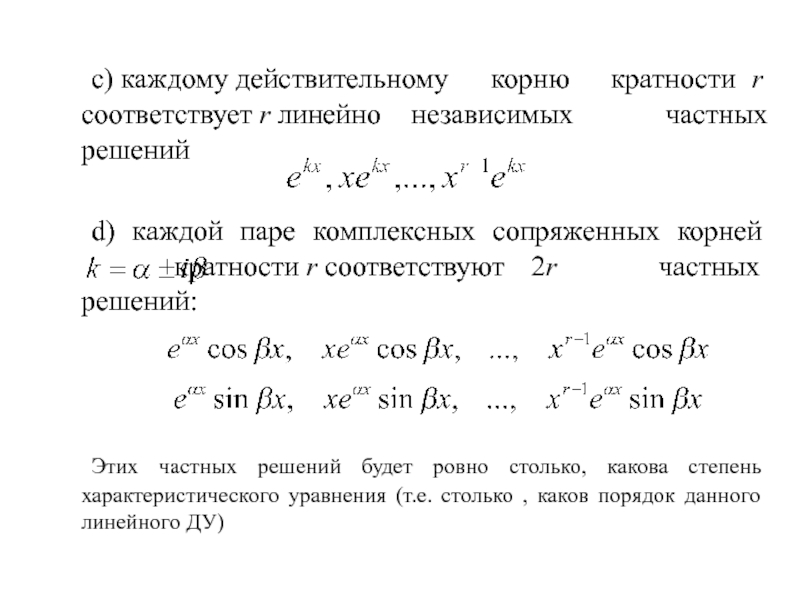
Слайд 11 с) каждому действительному корню кратности r соответствует r линейно независимых

частных решений

d) каждой паре комплексных сопряженных корней

кратности r соответствуют 2r частных решений:



Этих частных решений будет ровно столько, какова степень характеристического уравнения (т.е. столько , каков порядок данного линейного ДУ)



с) каждому действительному 	корню 	кратности r соответствует r линейно 	независимых частных решений 	d) каждой паре комплексных сопряженных

Слайд 12 4. Найдя n линейно независимых частных решений у1, у2, …, уn,

строим общее решение данного линейного уравнения:


где С1, С2, …, Сn

– произвольные постоянные.



4.	Найдя n линейно независимых частных 	решений у1, у2, …, уn, строим общее решение 	данного линейного уравнения:				где С1,

Слайд 13
Пример 1. Решить ДУ:
Решение. Характеристическое уравнение:
Ответ. Общее решение:

Пример 1.	 Решить ДУ:Решение. 	Характеристическое уравнение:Ответ. Общее решение:

Слайд 14
Пример 2. Решить ДУ:
Решение. Характеристическое уравнение:
Ответ.

Пример 2.	 Решить ДУ:Решение. 	Характеристическое уравнение:Ответ.

Слайд 15
Пример 3. Решить ДУ:
Решение. Характеристическое уравнение:
Ответ. Общее решение

Пример 3.	 Решить ДУ:Решение. 	Характеристическое уравнение:Ответ. Общее решение

Обратная связь

Если не удалось найти и скачать доклад-презентацию, Вы можете заказать его на нашем сайте. Мы постараемся найти нужный Вам материал и отправим по электронной почте. Не стесняйтесь обращаться к нам, если у вас возникли вопросы или пожелания:

Email: Нажмите что бы посмотреть 

Что такое TheSlide.ru?

Это сайт презентации, докладов, проектов в PowerPoint. Здесь удобно  хранить и делиться своими презентациями с другими пользователями.


Для правообладателей

Яндекс.Метрика