Разделы презентаций


Литература

Содержание

«Автоматизация производственных процессов - совокупность мероприятий по разработке прогрессивных технологий, созданию и внедрению высокопроизводительных средств производства, выполняющие основные технологические и вспомогательные процессы без непосредственного участия человека» Волчкевич

Слайды и текст этой презентации

Слайд 1Литература
Схиртладзе А. Г. Автоматизация производственных процессов в машиностроении: Учебник: В

2-х т./А. Г. Схиртладзе, В. Н. Воронов, В. П. Борискин.

– Старый Оскол: ООО «ТНТ», 2006. – Т. 2. – 540 с.
Схиртладзе, А. Г. Автоматизация технологических процессов в машиностроении: учеб. пособие / А. Г. Схиртладзе, С. В. Бочкарев, А. Н. Лыков. – Пермь: Изд-во Перм. гос. техн. ун-та, 2010. – 505 с.
Основы автоматизации производства: Учебник для вузов по специальности «Технологии машиностроения» / Е. Р. Ковальчук, М. Г. Косов, В. Г. Митрофанов и др.; Под общ. ред. Ю. М. Соломенцова. – М.: Машиностроение, 1995. – 312 с.: ил.

Волчкевич Л. И. Автоматизация производственных процессов: Учеб. пособие. М.: Машиностроение, 2005. - 380 с.: ил.
Фельдштейн Е.Э., Корниевич М.А. Обработка деталей на станках с ЧПУ: Учебное пособие. – Минск: Новое знание, 2008. – 299 с.
 

ЛитератураСхиртладзе А. Г. Автоматизация производственных процессов в машиностроении: Учебник: В 2-х т./А. Г. Схиртладзе, В. Н. Воронов,

Слайд 2«Автоматизация производственных процессов - совокупность мероприятий по разработке прогрессивных технологий,

созданию и внедрению высокопроизводительных средств производства, выполняющие основные технологические и

вспомогательные процессы без непосредственного участия человека»
Волчкевич Л. И. Автоматизация производственных процессов: Учеб. пособие. М.: Машиностроение. 2005. 380 с.: ил.
«В основе понятия автоматизации производственных процессов лежит замена физического и умственного труда человека машинным трудом»
Автоматизация производства (металлообработка)/Б.В. Шандров, А.А.Шапарин, А.Д.Чудов. – М.: ИРПО: Издательский центр «Академия», 2002. – 256 с.

АВТОМАТИЗАЦИЯ ПРОИЗВОДСТВЕННЫХ ПРОЦЕССОВ В МАШИНОСТРОЕНИИ

«Автоматизация производственных процессов - совокупность мероприятий по разработке прогрессивных технологий, созданию и внедрению высокопроизводительных средств производства, выполняющие

Слайд 3Цели автоматизации
Глобальная цель:
замена человеческого труда машинным при производстве изделий.
Текущие цели:
повышение

производительности труда при производстве продукции;
снижение себестоимости продукции;
повышение качества продукции.

Цели автоматизацииГлобальная цель:замена человеческого труда машинным при производстве изделий.Текущие цели:повышение производительности труда при производстве продукции;снижение себестоимости продукции;повышение

Слайд 4Теория производительности труда
Эффективность работы предприятия, его работоспособность, конкурентоспособность во многом

зависит от уровня производительности труда на предприятии и от тех

мероприятий по модернизации производства, которые связаны с автоматизацией производственных процессов.
Модернизация производства и автоматизация процессов требуют весьма значительных инвестиций в переоборудование машиностроительных цехов, оснащении и дооснащении производственных подразделений механизмами и устройствами, механизирующими и автоматизирующими трудовой процесс.
Любое отечественное предприятие находится в условиях ограниченности ресурсов, как трудовых, так и финансовых, поэтому работы по автоматизации должны проводится осознанно с конкретными целями по достижению соответствующих экономических показателей.

Теория производительности трудаЭффективность работы предприятия, его работоспособность, конкурентоспособность во многом зависит от уровня производительности труда на предприятии

Слайд 5Теория производительности труда
В этой связи необходимо иметь зависимости между производительностью

конкретного процесса, операции и экономикой производства товаров и услуг.

Для

этого используются соответствующие технико-экономические методики, позволяющие выбирать конкретные варианты технических решений.

Для оценки эффективности работы предприятия в целом необходимо использовать положения теории производительности труда (Г.А.Шаумян, 30 – 70 годы ХХ века).

Данная теория связывает технические характеристики машины, оборудования с результатами производительности процесса и получаемыми экономическими показателями от реализации произведенной на данном оборудовании продукции.
Теория производительности трудаВ этой связи необходимо иметь зависимости между производительностью конкретного процесса, операции и экономикой производства товаров

Слайд 6Теория производительности труда
Как и любая теория, теория производительности труда имеет

свои постулаты.
Постулаты теории производительности труда.
Каждая работа требует затрат времени и

труда.
Производительно затраченными считается только то время, которое расходуется на основные технологические процессы (формообразование, контроль, сборку). Все остальное время, включая время на вспомогательные (холостые) ходы рабочего цикла и внецикловые простои, является непроизводительно затраченным. Это время относят к потерям
Для производства любых изделий необходимы:
- затраты прошлого (овеществленного) труда на создание средств производства;
- текущие затраты прошлого труда на поддержание работоспособности оборудования;
- текущие затраты живого труда на непосредственное обслуживание технологического оборудования.
Теория производительности трудаКак и любая теория, теория производительности труда имеет свои постулаты.Постулаты теории производительности труда.Каждая работа требует

Слайд 7Теория производительности труда
4) Закономерность развития техники заключается в том, что

удельный вес затрат овеществленного (прошлого) труда непрерывно повышается, а затраты

живого труда снижаются при общем уменьшении трудовых затрат, приходящихся на единицу продукции.
5) Критерием эффективности и прогрессивности новой техники является рост производительности труда с учетом как единовременных, так и текущих, распределенных во времени трудовых затрат.
6) Любая техника сегодняшнего труда при затягивании проектирования и ее освоения морально устаревает еще до ввода в эксплуатацию.
7) Любая техника рано или поздно устаревает даже при сохранении своих технических параметров.
8) Прогрессивность новой техники оценивается сопоставлением уровня производительности труда.
Теория производительности труда4) Закономерность развития техники заключается в том, что удельный вес затрат овеществленного (прошлого) труда непрерывно

Слайд 8Теория производительности труда
Важнейший фактор производительности труда – затраты труда на

создание, обслуживание и эксплуатацию рабочей машины.
Затраты труда состоят из 3

компонентов:
единовременные затраты прошлого труда ТП на создание машин, оборудования, зданий, сооружений и т.п.;
текущие затраты прошлого труда ТV на основные и вспомогательные материалы, запасные части, электроэнергию, инструменты, топливо, смазку и т.п., необходимые для производства изделий;
текущие затраты живого труда ТЖ обслуживающих рабочих, которые с помощью оборудования создают новые материальные ценности.
Текущие затраты прошлого и живого труда постоянно растут пропорционально времени (годам) и объему выпушенной продукции.
Затраты прошлого труда являются разовыми, т.е. являются постоянными.

Теория производительности трудаВажнейший фактор производительности труда – затраты труда на создание, обслуживание и эксплуатацию рабочей машины.Затраты труда

Слайд 9Теория производительности руда
Производственный процесс обеспечивается единством рабочей силы и средств

производства – совместными годовыми затратами живого труда ТЖ , единовременными

затратами средств труда ТП , рассчитанными на N лет, и годовыми затратами предметов труда ТV :
Т = ТП + N(ТЖ + ТV).
Производительность труда:
АТ = W / Т,
где: АТ – производительность труда;
W – выпущенная годовая продукция;
Т – суммарные трудовые затраты.
Размерность производительности труда в обобщенном виде – продукция / затраты.
Продукция может измеряться: в штуках, единицах длины, массы, объема и др. либо в стоимостном, денежном выражении (рубли)
Трудовые затраты исчисляются в единицах абстрактного труда (человеко-час, человеко-день, трудодень и др.) или в денежном выражении.
Теория производительности рудаПроизводственный процесс обеспечивается единством рабочей силы и средств производства – совместными годовыми затратами живого труда

Слайд 10Теория производительности труда
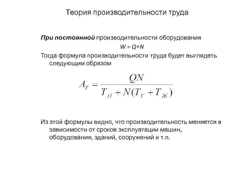
При постоянной производительности оборудования
W = Q×N
Тогда формула

производительности труда будет выглядеть следующим образом






Из этой формулы видно, что

производительность меняется в зависимости от сроков эксплуатации машин, оборудования, зданий, сооружений и т.п.


Теория производительности трудаПри постоянной производительности оборудования W = Q×NТогда формула производительности труда будет выглядеть следующим образомИз этой

Слайд 11Теория производительности труда
Графическая зависимость теории производительности труда:

Теория производительности трудаГрафическая зависимость теории производительности труда:

Слайд 12Теория производительности труда
Уровень производительности труда при малых сроках службы относительно

невысок из-за малого объема выпущенной продукции. На ее выпуск требуются

значительные затраты на средства производства.
С ростом срока службы оборудования N производительность АТ увеличивается, т.к. затраты прошлого труда ТП раскладываются на больший объем выпущенной продукции.
Если сроки службы машины, оборудования находится за пределами N > N2 , то рост производительности труда мало зависит от сроков службы, т. е. практически прекращается.
Вывод – производительность труда при данном уровне техники имеет свои пределы; чтобы выйти за них, необходимо непрерывно совершенствовать технологию и технику.
Для предприятия это становится необходимым условием выживания в рыночных условиях.
Теория производительности трудаУровень производительности труда при малых сроках службы относительно невысок из-за малого объема выпущенной продукции. На

Слайд 13Теория производительности труда
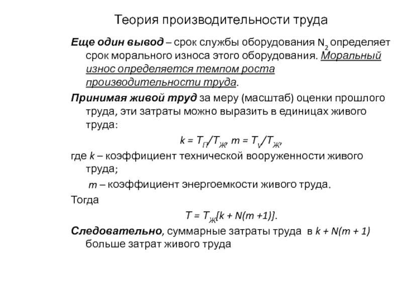
Еще один вывод – срок службы оборудования N2

определяет срок морального износа этого оборудования. Моральный износ определяется темпом

роста производительности труда.
Принимая живой труд за меру (масштаб) оценки прошлого труда, эти затраты можно выразить в единицах живого труда:
k = ТП/ТЖ, m = ТV/ТЖ,
где k – коэффициент технической вооруженности живого труда;
m – коэффициент энергоемкости живого труда.
Тогда
Т = ТЖ[k + N(m +1)].
Следовательно, суммарные затраты труда в k + N(m + 1) больше затрат живого труда
Теория производительности трудаЕще один вывод – срок службы оборудования N2 определяет срок морального износа этого оборудования. Моральный

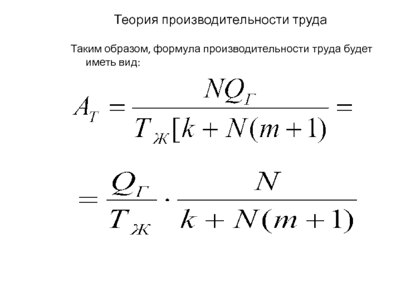
Слайд 14Теория производительности труда
Таким образом, формула производительности труда будет иметь вид:

Теория производительности трудаТаким образом, формула производительности труда будет иметь вид:

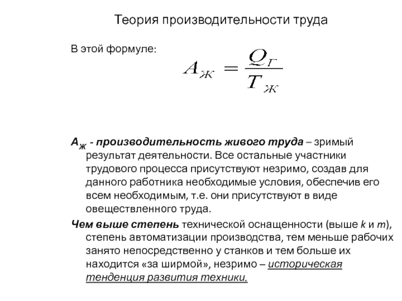
Слайд 15Теория производительности труда
В этой формуле:





АЖ - производительность живого труда –

зримый результат деятельности. Все остальные участники трудового процесса присутствуют незримо,

создав для данного работника необходимые условия, обеспечив его всем необходимым, т.е. они присутствуют в виде овеществленного труда.
Чем выше степень технической оснащенности (выше k и m), степень автоматизации производства, тем меньше рабочих занято непосредственно у станков и тем больше их находится «за ширмой», незримо – историческая тенденция развития техники.
Теория производительности трудаВ этой формуле:АЖ - производительность живого труда – зримый результат деятельности. Все остальные участники трудового

Слайд 16Теория производительности труда
Прогрессивность новой техники
Прогрессивность новой техники оценивается путем сопоставления

уровня производительности труда при использовании различных вариантов техники при решении

конкретных производственных задач.
Прогрессивной считается та техника, которая обеспечивает большую производительность труда, т.е.
λ = АТ2/ АТ1
где λ – коэффициент роста производительности труда;
АТ1 – производительность труда, которую обеспечивает исходный вариант техники;
АТ2 – производительность труда второго варианта техники.
Если оба варианта вводятся в действие одновременно, то рост производительности труда оценивается следующей зависимостью:
Теория производительности трудаПрогрессивность новой техникиПрогрессивность новой техники оценивается путем сопоставления уровня производительности труда при использовании различных вариантов

Слайд 17Теория производительности труда Прогрессивность новой техники
Представим формулу в виде отдельных соотношений

Теория производительности труда Прогрессивность новой техникиПредставим формулу в виде отдельных соотношений

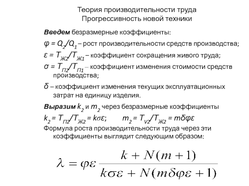
Слайд 18Теория производительности труда Прогрессивность новой техники
Введем безразмерные коэффициенты:
φ = Q2/Q1 –

рост производительности средств производства;
ε = ТЖ2/ТЖ1 – коэффициент сокращения живого

труда;
σ = ТП2/ТП1 – коэффициент изменения стоимости средств производства;
δ – коэффициент изменения текущих эксплуатационных затрат на единицу изделия.
Выразим k2 и m2 через безразмерные коэффициенты
k2 = ТП2/ТЖ2 = kσε; m2 = ТV2/ТЖ2 = mδφε
Формула роста производительности труда через эти коэффициенты выглядит следующим образом:

Теория производительности труда Прогрессивность новой техникиВведем безразмерные коэффициенты:φ = Q2/Q1 – рост производительности средств производства;ε = ТЖ2/ТЖ1

Слайд 19Теория производительности труда Прогрессивность новой техники
Графически эта зависимость выглядит следующим образом:

Теория производительности труда Прогрессивность новой техникиГрафически эта зависимость выглядит следующим образом:

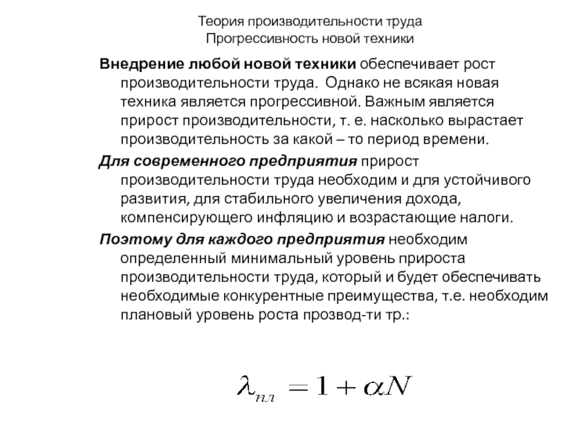
Слайд 20Теория производительности труда Прогрессивность новой техники
Внедрение любой новой техники обеспечивает рост

производительности труда. Однако не всякая новая техника является прогрессивной. Важным

является прирост производительности, т. е. насколько вырастает производительность за какой – то период времени.
Для современного предприятия прирост производительности труда необходим и для устойчивого развития, для стабильного увеличения дохода, компенсирующего инфляцию и возрастающие налоги.
Поэтому для каждого предприятия необходим определенный минимальный уровень прироста производительности труда, который и будет обеспечивать необходимые конкурентные преимущества, т.е. необходим плановый уровень роста прозвод-ти тр.:


Теория производительности труда Прогрессивность новой техникиВнедрение любой новой техники обеспечивает рост производительности труда. Однако не всякая новая

Слайд 21Теория производительности труда Прогрессивность новой техники
В этой формуле α – темп

прироста производительности труда.
По экспертным оценкам темп должен быть α =

0,08 … 0,10. Поэтому при сопоставлении вариантов применения нового оборудования необходимо учитывать темп прироста производительности труда

Теория производительности труда Прогрессивность новой техникиВ этой формуле α – темп прироста производительности труда.По экспертным оценкам темп

Слайд 22Теория производительности труда Прогрессивность новой техники
Как видно из графика, предпочтение следует

отдать второму варианту, т.к. он обеспечивает плановый прирост производительности труда

на отрезке времени N1 и N2.
Третий вариант также обеспечивает рост производительности, но он значительно ниже планового.
Это обусловлено поздними сроками ввода нового оборудования по третьему варианту.
В период времени от N1 до N2 на предприятии необходимо провести работы по совершенствованию технологии, производства, снижению затрат, разработке новых технологий, закупке нового оборудования и т.д. для обеспечения дальнейшего роста производительности труда за пределами времени N2

Прогрессивность новой техники оценивается темпами роста производительности труда.

Теория производительности труда Прогрессивность новой техникиКак видно из графика, предпочтение следует отдать второму варианту, т.к. он обеспечивает

Слайд 23Экономическая эффективность автоматизации
Автоматизация производства по своей сути является инновационным процессом,

направленным на улучшение и технологии, и качества выпускаемой продукции, и

повышения производительности труда.
Инновация – это конечный результат инновационной деятельности, получивший реализацию в виде нового или усовершенствованного продукта, реализуемого на рынке, нового или усовершенствованного технологического процесса, используемого в практической деятельности.
Инновационная деятельность – это процесс преобразования результатов научно-технических достижений в новый или усовершенствованный продукт, реализуемый на рынке, или в новый или усовершенствованный технологический процесс, используемый в практической деятельности
Инновационный процесс – цепь событий от возникновения идеи до появления конкретного продукта, технологии или услуги.
Из книги И.Н. Иванова «Организация
производства на промышленных
предприятиях», 2008 г.
Экономическая эффективность автоматизацииАвтоматизация производства по своей сути является инновационным процессом, направленным на улучшение и технологии, и качества

Слайд 24Экономическая эффективность автоматизации
Внедрение в производство технологического оборудования, автоматизирующего процесс изготовления

деталей и изделий – инновационный процесс. Прогрессивное технологическое оборудование содержит

в себе последние научно-технические достижения, позволяющее обеспечить выпуск продукции в короткие сроки и с минимальными затратами.
Различают базисные и улучшающие инновации
Различия состоят в степени новизны.
Базисные – это принципиально новые для данной сферы (производства) продукты и технологии.
Улучшающие инновации представляют собой усовершенствование, модернизацию уже существующих товаров или технологий.
Инновации, реализуемые на машиностроительных предприятиях разделяют на:
Экономическая эффективность автоматизацииВнедрение в производство технологического оборудования, автоматизирующего процесс изготовления деталей и изделий – инновационный процесс. Прогрессивное

Слайд 25Экономическая эффективность автоматизации
Технологические, связанные с разработкой или совершенствованием техники и

технологии;
Организационно-экономические, затрагивающие вопросы организационно – управленческого и финансово – экономического

характера.
Следует подчеркнуть, что только базисные инновации способны обеспечивать предприятию долгосрочные конкурентные преимущества и как следствие – передовые позиции на рынке.

Любая инновация, новая технология, применение нового автоматизированного оборудования проходит в течение своего жизненного цикла несколько стадий:
инвестиционная стадия (разработка новшества);
эксплуатационная стадия (коммерциализация новшества).
Экономическая эффективность автоматизацииТехнологические, связанные с разработкой или совершенствованием техники и технологии;Организационно-экономические, затрагивающие вопросы организационно – управленческого и

Слайд 26Производительность технологических процессов
Производительность труда на предприятии главным образом зависит от

производительности технологических процессов изготовления отдельных деталей и сборки всего изделия.
В

процессе создания изделия – товарной продукции – на предприятии задействованы различные по своему назначению, применению рабочих инструментов и рабочих сред, исполнению рабочих машин (технологического оборудования) технологические процессы.

Производительность технологических процессовПроизводительность труда на предприятии главным образом зависит от производительности технологических процессов изготовления отдельных деталей и

Слайд 27Производительность технологических процессов
При автоматизации указанных технологических процессов используются различные схемы

и способы. Выбор конкретного способа определяется назначением и сущностью технологии

(технология мехобработки, технология литейного производства, технология термической обработки, технологии сборки изделия и т. д).
По сложности автоматизации все технологические процессы производства разделяются на два основных и два дополнительных класса.

Производительность технологических процессовПри автоматизации указанных технологических процессов используются различные схемы и способы. Выбор конкретного способа определяется назначением

Слайд 28Производительность технологических процессов
К первому классу технологических процессов относятся процессы, не

требующие ориентации обрабатываемых деталей и вместо рабочего инструмента в них

используется рабочая среда (термообработка в печах).
Ко второму классу относятся процессы, в которых требуется ориентация обрабатываемых заготовок и используется рабочий инструмент (процессы мехобработки).
Производительность технологических процессовК первому классу технологических процессов относятся процессы, не требующие ориентации обрабатываемых деталей и вместо рабочего

Слайд 29Производительность технологических процессов
К первому дополнительному классу относятся процессы, в которых

требуется ориентация обрабатываемых заготовок, но в качестве обрабатывающего инструмента используется

рабочая среда (закалка токами высокой частоты – заготовка в ориентированном положении помещается в индуктор).
Ко второму дополнительному классу относятся процессы, в которых используется рабочий инструмент, но ориентация заготовок не требуется (прессование заготовок из порошков – инструмент – прессформа, заготовки – порошок).

Производительность технологических процессовК первому дополнительному классу относятся процессы, в которых требуется ориентация обрабатываемых заготовок, но в качестве

Слайд 30Производительность технологических процессов
По сложности автоматизации на первом месте стоит второй

основной класс технологических процессов (мехобработка), затем идет первый дополнительный, после

него второй дополнительный и завершает – первый основной класс технологических процессов.
Сложность обусловлена необходимостью ориентации обрабатываемой заготовки и применением обрабатывающего инструмента.
Производительность технологических процессовПо сложности автоматизации на первом месте стоит второй основной класс технологических процессов (мехобработка), затем идет

Слайд 31Производительность технологических процессов
В операциях мехобработки сложность автоматизации зависит от схемы

рабочих движений обрабатывающего инструмента и заготовки.
При простом – линейном перемещении

(либо инструмента, либо заготовки) – автоматизируется одно перемещение.
При сложном движении – сочетание нескольких простых движений – необходимо автоматизировать перемещение обрабатывающего инструмента по нескольким направлениям.

Производительность технологических процессовВ операциях мехобработки сложность автоматизации зависит от схемы рабочих движений обрабатывающего инструмента и заготовки.При простом

Слайд 32Производительность технологических процессов
Принцип построения технологических процессов заключается в степени концентрации

переходов по обработке поверхностей заготовки в одной операции.

Различают два подхода:
принцип

дифференциации обработки;
принцип концентрации обработки.

Производительность технологических процессовПринцип построения технологических процессов заключается в степени концентрации переходов по обработке поверхностей заготовки в одной

Слайд 33Производительность технологических процессов
Дифференцированный технологический процесс представляет собой совокупность операций, состоящих

из одного простого перехода или прохода.
Дифференцированный технологический процесс является самым

простым, надежным и менее дорогостоящим процессом.
Такие процессы применяют при недостаточном его оснащении, отсутствии квалифицированных рабочих и при освоении производства нового изделия или при запуске нового производства.
Производительность технологических процессовДифференцированный технологический процесс представляет собой совокупность операций, состоящих из одного простого перехода или прохода.Дифференцированный технологический

Слайд 34Производительность технологических процессов
Применяемое оборудование в таких процессах является наиболее простым

по кинематике движений и функциональным возможностям (например, вместо токарно-винторезных станков

используют просто токарные станки).
Работа на таком оборудовании не требует высокой квалификации исполнителя.
Такой принцип построения технологии широко использовался в годы войны – квалифицированных рабочих не хватало, работали в основном либо дети, либо женщины.
Производительность технологических процессовПрименяемое оборудование в таких процессах является наиболее простым по кинематике движений и функциональным возможностям (например,

Слайд 35Производительность технологических процессов
Такой принцип построения технологии достаточно широко использовался и

в автоматических линиях, на рабочих позициях которых устанавливали технологическое оборудование,

выполняющее простые технологические движения обрабатывающего инструмента – перемещение по одной или двум координатам.
Обеспечивалась высокая надежность как самой технологии, так и работы оборудования (меньше движений – выше надежность).

Производительность технологических процессовТакой принцип построения технологии достаточно широко использовался и в автоматических линиях, на рабочих позициях которых

Слайд 36Производительность технологических процессов
Второй принцип построения технологии заключатся в концентрации обработки

поверхностей заготовки в одной операции, на одном рабочем месте.
Цель –

сокращение количества станков, используемых в процессе изготовления детали; уменьшение количества рабочих, занятых на этих операциях.
На практике применяют несколько форм концентрации технологического процесса:
параллельную;
последовательную;
смешанную.
Производительность технологических процессовВторой принцип построения технологии заключатся в концентрации обработки поверхностей заготовки в одной операции, на одном

Слайд 37Производительность технологических процессов
При параллельной форме концентрации поверхности заготовки обрабатываются параллельно

(одновременно) несколькими инструментами или комбинированным инструментом.

Время обработки некоторых поверхностей заготовки

перекрывается, за счет этого повышается производительность операции
Производительность технологических процессовПри параллельной форме концентрации поверхности заготовки обрабатываются параллельно (одновременно) несколькими инструментами или комбинированным инструментом.Время обработки

Слайд 38Производительность технологических процессов
Эскиз параллельной формы концентрации обработки:

Производительность технологических процессовЭскиз параллельной формы концентрации обработки:

Слайд 39Производительность технологических процессов
При последовательной форме концентрации обработки на одном рабочем

месте
одним инструментом последовательно обрабатывается совокупность поверхностей заготовки (обработка на

станке с ЧПУ или копировальном станке).
Современные станки с ЧПУ позволяют вести обработку поверхностей разными инструментами (автоматическая смена режущего инструмента), но они используются последовательно – один за другим
Производительность технологических процессовПри последовательной форме концентрации обработки на одном рабочем месте одним инструментом последовательно обрабатывается совокупность поверхностей

Слайд 40Производительность технологических процессов
Эскиз последовательной формы концентрации технологии:

Производительность технологических процессовЭскиз последовательной формы концентрации технологии:

Слайд 41Производительность технологических процессов
В смешанной форме концентрации используется обработка поверхностей заготовки:
и

отдельными инструментами,
и комбинированным инструментом,
и параллельная обработка нескольких поверхностей.
Применение

конкретной формы концентрации технологического процесса зависит от конкретных условий производства – наличие соответствующего оборудования, профессионализм рабочих и т. д.
Производительность технологических процессовВ смешанной форме концентрации используется обработка поверхностей заготовки:и отдельными инструментами, и комбинированным инструментом, и параллельная

Слайд 42Производительность технологических процессов
Эскиз смешанной формы концентрации обработки:

Производительность технологических процессовЭскиз смешанной формы концентрации обработки:

Слайд 43Производительность технологических процессов
В процессе изготовления деталь последовательно перемещается с одного

рабочего места на другое, от одного станка к другому, с

одной позиции на другую.
Время перемещения с позиции на позицию, от одного станка к другому иногда составляет значительную долю в производственном цикле изготовления детали.
Производительность технологических процессовВ процессе изготовления деталь последовательно перемещается с одного рабочего места на другое, от одного станка

Слайд 44Производительность технологических процессов
С целью сокращения производственного цикла путем уменьшения времени

транспортирования от одного станка к другому рабочие места располагают в

последовательности технологических операций, на максимально близком расстоянии друг от друга.
При такой организации производственного процесса длительность изготовления детали включает в себя и время транспортирования с позиции на позицию.
Траектория перемещения обрабатываемой заготовки содержит в себе участки с относительно максимальной скоростью перемещения, участки с минимальной скоростью перемещения и участки, где заготовки стоят.
Производительность технологических процессовС целью сокращения производственного цикла путем уменьшения времени транспортирования от одного станка к другому рабочие

Слайд 45Производительность технологических процессов
Наличие участков траектории с различной скоростью перемещения заготовок

определяется непрерывностью протекания процесса обработки.
По степени непрерывности технологические процессы разбивают

на три класса:
дискретные;
«непрерывные»;
квазинепрерывные.
Производительность технологических процессовНаличие участков траектории с различной скоростью перемещения заготовок определяется непрерывностью протекания процесса обработки.По степени непрерывности

Слайд 46Производительность технологических процессов
Дискретные технологические процессы – процессы, в которых во

время обработки и инструмент, и заготовка неподвижны (VТР = 0):

Производительность технологических процессовДискретные технологические процессы – процессы, в которых во время обработки и инструмент, и заготовка неподвижны

Слайд 47Производительность технологических процессов
«Непрерывные» технологические процессы – процессы, в которых заготовка

во время обработки перемещается со скоростью VТ, а инструмент неподвижен:

Производительность технологических процессов«Непрерывные» технологические процессы – процессы, в которых заготовка во время обработки перемещается со скоростью VТ,

Слайд 48Производительность технологических процессов
Квазинепрерывные технологические процессы – процессы, в которых и

обрабатываемая заготовка, и инструмент непрерывно перемещаются со скоростью VТР:

Производительность технологических процессовКвазинепрерывные технологические процессы – процессы, в которых и обрабатываемая заготовка, и инструмент непрерывно перемещаются со

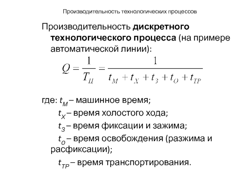
Слайд 49Производительность технологических процессов
Производительность дискретного технологического процесса (на примере автоматической линии):



где:

tМ – машинное время;
tХ – время

холостого хода;
tЗ – время фиксации и зажима;
tO – время освобождения (разжима и расфиксации);
tТР – время транспортирования.

Производительность технологических процессовПроизводительность дискретного технологического процесса (на примере автоматической линии):где: tМ – машинное время;

Слайд 50Производительность технологических процессов
Производительность «непрерывного» технологического процесса:



где: VT – скорость

технологического движения;
l – размер заготовки

в направлении ее движения;
а – расстояние между двумя заготовками.
VT и VТР – зависимы.
Производительность технологических процессовПроизводительность «непрерывного» технологического процесса: где: VT – скорость технологического движения;     l

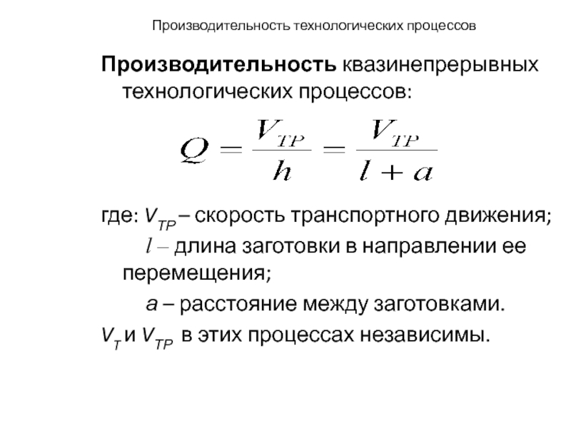
Слайд 51Производительность технологических процессов
Производительность квазинепрерывных технологических процессов:



где: VТР – скорость транспортного

движения;
l – длина заготовки в

направлении ее перемещения;
а – расстояние между заготовками.
VT и VТР в этих процессах независимы.
Производительность технологических процессовПроизводительность квазинепрерывных технологических процессов:где: VТР – скорость транспортного движения;     l –

Слайд 52Производительность технологических процессов
Производительность концентрированных технологических процессов определяется в зависимости от

формы концентрации.
Для параллельной концентрации:


где: ΣtMi – сумма машинных «неперекрываемых» времен

обработки поверхностей;
ΣtXi – сумма времен холостого хода, «неперкрываемых» во время обработки;
tЗ - время фиксации и зажима заготовки;
tО – время расфиксации и открепления заготовки

Производительность технологических процессовПроизводительность концентрированных технологических процессов определяется в зависимости от формы концентрации.Для параллельной концентрации:где: ΣtMi – сумма

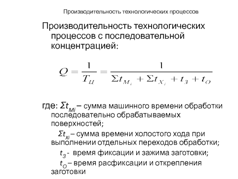
Слайд 53Производительность технологических процессов
Производительность технологических процессов с последовательной концентрацией:




где: ΣtMi –

сумма машинного времени обработки последовательно обрабатываемых поверхностей;

ΣtXi – сумма времени холостого хода при выполнении отдельных переходов обработки;
tЗ - время фиксации и зажима заготовки;
tО – время расфиксации и открепления заготовки


Производительность технологических процессовПроизводительность технологических процессов с последовательной концентрацией:где: ΣtMi – сумма машинного времени обработки последовательно обрабатываемых поверхностей;

Слайд 54Производительность технологических процессов
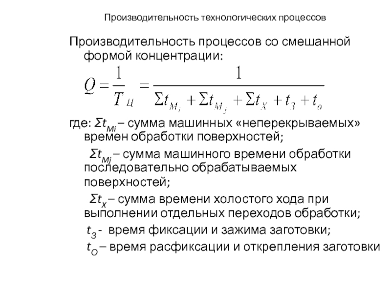
Производительность процессов со смешанной формой концентрации:



где: ΣtMi –

сумма машинных «неперекрываемых» времен обработки поверхностей;
ΣtMj

– сумма машинного времени обработки последовательно обрабатываемых поверхностей;
ΣtX – сумма времени холостого хода при выполнении отдельных переходов обработки;
tЗ - время фиксации и зажима заготовки;
tО – время расфиксации и открепления заготовки



Производительность технологических процессовПроизводительность процессов со смешанной формой концентрации:где: ΣtMi – сумма машинных «неперекрываемых» времен обработки поверхностей;

Слайд 55Производительность технологических процессов
Методы повышения производительности технологических процессов:
сокращение основного (машинного) времени

каждой операции;
сокращение вспомогательного времени каждой операции.
Сокращение машинного времени возможно двумя

путями:
использование более совершенных средств производства (оборудования, инструмента и т.д.);
использование более производительных методов обработки;
параллельная обработка нескольких поверхностей одной обработки.
Производительность технологических процессовМетоды повышения производительности технологических процессов:сокращение основного (машинного) времени каждой операции;сокращение вспомогательного времени каждой операции.Сокращение машинного

Слайд 56Производительность технологических процессов
Использование совершенного технологического оборудования и современного режущего инструмента

позволяет повысить скорости резания при обработке поверхностей заготовки, что уменьшает

основное времени операции.
Использование более производительных методов – например, для обработки плоскостей: строгание →цилиндрическое фрезерование → торцевое фрезерование → непрерывное торцевое фрезерование → глубинное шлифование и т. д.
Производительность технологических процессовИспользование совершенного технологического оборудования и современного режущего инструмента позволяет повысить скорости резания при обработке поверхностей

Слайд 57Производительность технологических процессов
Параллельная обработка поверхностей заготовки предполагает использование специального оборудования:
имеющего

как минимум два суппорта – один для продольного точения, второй

– для поперечного (токарный многорезцовый полуавтомат),
либо позволяющего вести обработку разных поверхностей с одного суппорта (револьверный станок – сверление отверстия + токарная обработка наружной поверхности) и др.
Производительность технологических процессовПараллельная обработка поверхностей заготовки предполагает использование специального оборудования:имеющего как минимум два суппорта – один для

Слайд 58Производительность технологических процессов
Сокращение вспомогательного времени операций в настоящее время является

определяющим направлением повышения производительности технологических процессов.
Автоматизация и роботизация производства помогают

в значительной степени снизить затраты времени, связанные с:
-базированием;
-закреплением;
снятием;
перемещением обрабатываемых деталей, приспособлений, режущих инструментов.
Производительность технологических процессовСокращение вспомогательного времени операций в настоящее время является определяющим направлением повышения производительности технологических процессов.Автоматизация и

Слайд 59Гибкие производственные системы
Автоматизация производственных и технологических процессов может осуществляться по

двум схемам:
схема «жесткой» автоматизации;
схема «гибкой» автоматизации.

«Жесткая» автоматизация применяется в крупносерийном

и массовом производстве изделий машиностроения.
Условия применения:
программа выпуска постоянна длительное время;
изменчивость программы – минимальная.
Гибкие производственные системыАвтоматизация производственных и технологических процессов может осуществляться по двум схемам:схема «жесткой» автоматизации;схема «гибкой» автоматизации.«Жесткая» автоматизация

Слайд 60Гибкие производственные системы
Средства реализации «жесткой» автоматизации:
автоматические линии;
поточные механизированные линии.

Доля крупносерийного

и массового производств не превышает 30% в общем объеме машиностроения.

Для

серийного производства характерна «гибкая» автоматизация, основанная на применении станков с ЧПУ
Гибкие производственные системыСредства реализации «жесткой» автоматизации:автоматические линии;поточные механизированные линии.Доля крупносерийного и массового производств не превышает 30% в

Слайд 61Гибкие производственные системы
Основной недостаток серийного производства – длительный производственный цикл

изготовления изделий.
Время этого цикла обусловлено значительными затратами времени на переналадку

оборудования, «пролеживанием» партии деталей у станка в ожидании обработки и т.д.
Производительность таких процессов относительно невысока, низка и эффективность
Гибкие производственные системыОсновной недостаток серийного производства – длительный производственный цикл изготовления изделий.Время этого цикла обусловлено значительными затратами

Слайд 62Гибкие производственные системы
«Гибкая» автоматизация позволяет произвести быструю переналадку на выпуск

нового изделия.
Некоторые системы позволяют перейти на выпуск другого изделия

в течение одной минуты (по программе).
При «жесткой» автоматизации в условиях массового и крупносерийного производств время переналадки достигает нескольких месяцев.


Гибкие производственные системы«Гибкая» автоматизация позволяет произвести быструю переналадку на выпуск нового изделия. Некоторые системы позволяют перейти на

Слайд 63Гибкие производственные системы
Определения «гибкой» автоматизации:
гибкая автоматизация производства (ГАП) – автоматизация,

обеспечивающая быстрое и легкое переоснащение (переналадку) и смену программы работы

средств производства.
гибкий производственный модуль (ГПМ) – единица технологического оборудования, автоматически осуществляющая технологические операции в пределах ее технологических возможностей.
Гибкие производственные системыОпределения «гибкой» автоматизации:гибкая автоматизация производства (ГАП) – автоматизация, обеспечивающая быстрое и легкое переоснащение (переналадку) и

Слайд 64Гибкие производственные системы
гибкая производственная ячейка (ГПЯ) – управляемая средствами вычислительной

техники совокупность нескольких ГПМ и систем обеспечения функционирования. В систему

функционирования ГПЯ входят:
1. автоматизированная система управления технологическим процессом;
2. автоматизированная система управления технологическим оборудованием;
3. автоматизированная транспортно-складская система;
Гибкие производственные системыгибкая производственная ячейка (ГПЯ) – управляемая средствами вычислительной техники совокупность нескольких ГПМ и систем обеспечения

Слайд 65Гибкие производственные системы
4. система автоматического контроля;
5. автоматизированная система инструментообеспечения;
6. автоматизированная

система удаления отходов и др.

гибкая производственная система (ГПС) - управляемая

средствами вычислительной техники совокупность: -- технологического оборудования, состоящая из разного рода ГПМ и (или) ГПЯ;
- автоматизированной системы технической подготовки производства;
- системы обеспечения его функционирования.
Гибкие производственные системы4. система автоматического контроля;5. автоматизированная система инструментообеспечения;6. автоматизированная система удаления отходов и др.гибкая производственная система

Слайд 66Гибкие производственные системы
Цель использования ГПС – достижение эффективности массового производства

для небольших партий разнородных деталей.
Использование ГПС предполагает такой способ организации

производства, при котором осуществляется полное управление производственным процессом.
Использование ГПС рационализирует производственный процесс.
Гибкие производственные системыЦель использования ГПС – достижение эффективности массового производства для небольших партий разнородных деталей.Использование ГПС предполагает

Слайд 67Гибкие производственные системы
Возможности ГПС:
гибкость выбора заготовок для изготовления деталей различной

конфигурации;
гибкость технологического маршрута (замена станка в случае выхода его из

строя);
быстрое внедрение конструктивных изменений в изготавливаемую деталь;
быстрое изменение программы выпуска деталей;
возможность изготовления деталей в разных ГПС

Гибкие производственные системыВозможности ГПС:гибкость выбора заготовок для изготовления деталей различной конфигурации;гибкость технологического маршрута (замена станка в случае

Слайд 68Гибкие производственные системы
Примерный вариант гибкого модуля (напольный робот):

Гибкие производственные системыПримерный вариант гибкого модуля (напольный робот):

Слайд 69Гибкие производственные системы
Вариант гибкого модуля (портальный робот):











Гибкие производственные системыВариант гибкого модуля (портальный робот):

Слайд 70Гибкие производственные системы
Пример фрезерного гибкого модуля:

Гибкие производственные системыПример фрезерного гибкого модуля:

Слайд 71Формы организации гибких производственных систем
Гибкая производственная система состоит из множества

отдельных устройств (станок + устройства манипулирования заготовок + устройства транспортирования

заготовок + устройства удаления отходов и т. д.).
Взаимное расположение устройств, входящих в ГПС, зависит:
от структуры ГПС;
комплекса связей между элементами системы;
Формы организации гибких производственных системГибкая производственная система состоит из множества отдельных устройств (станок + устройства манипулирования заготовок

Слайд 72Формы организации гибких производственных систем
Комплекс связей между элементами системы обеспечивают

движение:
материальных потоков;
энергетических потоков;
информационных потоков.

Материальные потоки – движение заготовок, обработанных деталей,

приспособлений, инструмента и т.п.
Энергетические потоки – распределение энергии между отдельными элементами системы.
Информационные потоки – управляющие сигналы от центрального компьютера к отдельным элементам системам.

Формы организации гибких производственных системКомплекс связей между элементами системы обеспечивают движение:материальных потоков;энергетических потоков;информационных потоков.Материальные потоки – движение

Слайд 73Формы организации гибких производственных систем
Существуют следующие формы организации ГПС:
концентрированная;
замкнутая

(ячейка);
линейная;
с центральным магазином-накопителем обрабатываемых изделий.
Выбор организации ГПС определяется конкретными

условиями производства.
Формы организации гибких производственных систем Существуют следующие формы организации ГПС:концентрированная;замкнутая (ячейка);линейная;с центральным магазином-накопителем обрабатываемых изделий. Выбор организации

Слайд 74Формы организации гибких производственных систем
Концентрированная форма организации ГПС.
Признак – обработка

заготовки ведется на одном станке (как правило станок – обрабатывающий

центр).
Технологический процесс состоит из одной операции.
Применяется в различных видах производства: от единичного до массового.
Разновидность обрабатываемых заготовок – зависит от типа производства и технологических возможностей станка.
Формы организации гибких производственных системКонцентрированная форма организации ГПС.Признак – обработка заготовки ведется на одном станке (как правило

Слайд 75Формы организации гибких производственных систем
Бесперебойная работа данной ГПС обеспечивается подсистемой

перемещения материалов, которая охватывает:
доставку заготовок с внешнего склада на промежуточный

склад;
складирование заготовок на промежуточном складе;
перемещение заготовок на станок и их закрепление на станке;
снятие обработанной детали со станка;
перемещение детали на промежуточный склад и складирование ее на складе;
транспортирование деталей на центральный склад, другие ГПС либо на сборку.
Формы организации гибких производственных системБесперебойная работа данной ГПС обеспечивается подсистемой перемещения материалов, которая охватывает:доставку заготовок с внешнего

Слайд 76Формы организации гибких производственных систем
Замкнутая форма (ячейка) организации ГПС.
ГПС состоит

из нескольких ГПМ.
Технологический процесс изготовления деталей состоит из нескольких операций.
Технологический

маршрут обработки разных заготовок различен – может включать в себя все операции или некоторые могут пропускаться.
Обрабатываемые заготовки перемещаются в различных направлениях, пропуская некоторые станки системы.
Формы организации гибких производственных системЗамкнутая форма (ячейка) организации ГПС.ГПС состоит из нескольких ГПМ.Технологический процесс изготовления деталей состоит

Слайд 77Формы организации гибких производственных систем
Возможности такой организации ГПС значительно шире

концентрированной – на ней могут одновременно обрабатываться несколько различных заготовок.

Станки,

входящие в состав такой ГПС, могут быть:
специализированными (токарные, фрезерные и т.д);
технологически взаимозаменяемыми (многоцелевые станки).
Формы организации гибких производственных системВозможности такой организации ГПС значительно шире концентрированной – на ней могут одновременно обрабатываться

Слайд 78Формы организации гибких производственных систем
Специализированные станки выполняют только одну операцию.


Для обеспечения безостановочной работы системы станки должны иметь высокую надежность

работы.
Технологически взаимозаменяемые станки выполняют все операции технологического процесса.
Применение таких станков обеспечивает более высокую устойчивость системы к отказам станков.
Формы организации гибких производственных системСпециализированные станки выполняют только одну операцию. Для обеспечения безостановочной работы системы станки должны

Слайд 79Формы организации гибких производственных систем
Замкнутая форма организации ГПС предполагает выполнение

всех операций технологических процессов изготовления относительно большой группы изготавливаемых деталей.
В

зависимости:
от программы выпуска изделий;
различий в конфигурации изготавливаемых деталей;
технологических процессов их изготовления
размещение технологического оборудования в системе может быть различным.
Формы организации гибких производственных системЗамкнутая форма организации ГПС предполагает выполнение всех операций технологических процессов изготовления относительно большой

Слайд 80Формы организации гибких производственных систем
Различают замкнутые системы ГПС с расположением

оборудования по принципу:
функциональности;
модульности;
сот (отдельных ячеек);
специализации (в соответствии с этапами протекания

технологического процесса – черновая, чистовая, отделочная обработка).
Формы организации гибких производственных системРазличают замкнутые системы ГПС с расположением оборудования по принципу:функциональности;модульности;сот (отдельных ячеек);специализации (в соответствии

Слайд 81Формы организации гибких производственных систем
Модульный принцип размещения оборудования – система

состоит из нескольких модулей, в пределах каждого оборудование размещено по

ходу процесса обработки.

Формы организации гибких производственных системМодульный принцип размещения оборудования – система состоит из нескольких модулей, в пределах каждого

Обратная связь

Если не удалось найти и скачать доклад-презентацию, Вы можете заказать его на нашем сайте. Мы постараемся найти нужный Вам материал и отправим по электронной почте. Не стесняйтесь обращаться к нам, если у вас возникли вопросы или пожелания:

Email: Нажмите что бы посмотреть 

Что такое TheSlide.ru?

Это сайт презентации, докладов, проектов в PowerPoint. Здесь удобно  хранить и делиться своими презентациями с другими пользователями.


Для правообладателей

Яндекс.Метрика