Разделы презентаций


МАТЕМАТИКА

Содержание

Лекцию читает к.т.н., доцент БОБРОВА ЛЮДМИЛА ВЛАДИМИРОВНА

Слайды и текст этой презентации

Слайд 1МАТЕМАТИКА

МАТЕМАТИКА

Слайд 2
Лекцию читает
к.т.н., доцент



БОБРОВА
ЛЮДМИЛА ВЛАДИМИРОВНА
Лекцию читает     к.т.н., доцент

Слайд 3Модуль 1.

ЛИНЕЙНАЯ АЛГЕБРА

Модуль 1.           ЛИНЕЙНАЯ АЛГЕБРА

Слайд 41.4. Системы линейных уравнений

1.4. Системы линейных уравнений

Слайд 51.4.1. Основные понятия
Система двух линейных уравнений с двумя неизвестными
-

переменные
-коэффициенты системы
-свободные члены

1.4.1. Основные понятия Система двух линейных уравнений с двумя неизвестными - переменные-коэффициенты системы-свободные члены

Слайд 6 Решением системы линейных уравнений называется совокупность значений

неизвестных, которая при подстановке в систему обращает все уравнения в

тождества

Пример 1

Решением системы

являются значения: х1 = 1; х2 = -2

Решением системы линейных уравнений называется совокупность значений неизвестных, которая при подстановке в систему

Слайд 7 Система линейных уравнений называется cовместной, если она имеет

хотя бы одно решение, и несовместной, если она не имеет

ни одного решения

Если решение одно –система определенная, если больше чем одно- неопределенная

Система линейных уравнений называется cовместной, если она имеет хотя бы одно решение, и несовместной, если

Слайд 81.4.2.Формулы Крамера для системы двух линейных уравнений с двумя неизвестными

1.4.2.Формулы Крамера  для системы двух линейных уравнений с двумя неизвестными

Слайд 91.4.2.Формулы Крамера для системы двух линейных уравнений с двумя неизвестными

1.4.2.Формулы Крамера  для системы двух линейных уравнений с двумя неизвестными

Слайд 101.4.2.Формулы Крамера для системы двух линейных уравнений с двумя неизвестными

1.4.2.Формулы Крамера  для системы двух линейных уравнений с двумя неизвестными

Слайд 11Пример 1.
Решить систему уравнений:
Решение

Пример 1. Решить систему уравнений:Решение

Слайд 13Самостоятельная работа 1
Задание.
Варианты A. 31

B. -39


ответов: C. 27 D. 13

Вычислить определитель D2
системы уравнений

Самостоятельная работа 1Задание. Варианты    A. 31       B. -39

Слайд 14Сверим ответы?

Сверим ответы?

Слайд 15D=13
D1=26
D2=-39
Находим значение переменной X1

D=13D1=26D2=-39Находим значение переменной X1

Слайд 16D=13
D1=26
D2=-39
Самостоятельная работа 2
Задание.
Вычислить значение переменной X2

D=13D1=26D2=-39Самостоятельная работа 2Задание. Вычислить значение переменной X2

Слайд 17D=13
D1=26
D2=-39
Сверим ответы?

D=13D1=26D2=-39Сверим ответы?

Слайд 181.Если определитель системы n линейных уравнений с n неизвестными

,то система совместна и имеет

единственное решение:

1.4.3.Теорема Крамера для системы n уравнений c n неизвестными

1.Если определитель системы n линейных уравнений с n неизвестными       ,то система

Слайд 19Теорема Крамера для системы n уравнений c n неизвестными
2.

Если и хотя бы один

из определителей
отличен от нуля, то система уравнений несовместна
Теорема Крамера для системы n уравнений c n неизвестными 2. Если      и

Слайд 20Теорема Крамера для системы n уравнений c n неизвестными
3.Если

все определители

равны нулю, то система имеет бесконечное множество решений.
Теорема Крамера для системы n уравнений c n неизвестными 3.Если все определители

Слайд 21Пример 2.
Решить систему уравнений:

Пример 2. Решить систему уравнений:

Слайд 22Повторение

Повторение

Слайд 23+
Повторение

+Повторение

Слайд 24Повторение

Повторение

Слайд 25Повторение

Повторение

Слайд 26+
Повторение

+Повторение

Слайд 27Повторение

Повторение

Слайд 28Повторение

Повторение

Слайд 29Повторение

Повторение

Слайд 30Повторение

Повторение

Слайд 31Повторение

Повторение

Слайд 32Повторение

Повторение

Слайд 33Вычисление определителя матрицы третьего порядка. Правило треугольника
+
-
Повторение

Вычисление определителя матрицы третьего порядка. Правило треугольника+-Повторение

Слайд 34Пример 2.
Решить систему уравнений:

Пример 2. Решить систему уравнений:

Слайд 35Пример 2.
Решить систему уравнений:

Пример 2. Решить систему уравнений:

Слайд 36Пример 2.
Решить систему уравнений:

Пример 2. Решить систему уравнений:

Слайд 37Пример 2.
Решить систему уравнений:

Пример 2. Решить систему уравнений:

Слайд 38Пример 2.
Решить систему уравнений:

Пример 2. Решить систему уравнений:

Слайд 39Задание.
Определите последнюю «тройку» чисел
Варианты A. 1*1*1

B. 1*5*4


ответов: C. 1*2*(-4) D. 1*(-4)*1

Самостоятельная работа 4

Задание. Определите последнюю «тройку» чиселВарианты    A. 1*1*1       B.

Слайд 40Пример 2.
Решить систему уравнений:

Пример 2. Решить систему уравнений:

Слайд 41Пример 2.
Решить систему уравнений:

Пример 2. Решить систему уравнений:

Слайд 42Пример 2.
Система определенная, имеет решение
Решить систему уравнений:

Пример 2. Система определенная, имеет решениеРешить систему уравнений:

Слайд 44D = -2
D1 = -6

D = -2D1 = -6

Слайд 45Самостоятельная работа 4
Задание.
Найдите верно записанный определитель D3
Самостоятельная работа 4
Задание.


Найдите верно записанный определитель D3
Самостоятельная работа 4
Задание.

Самостоятельная работа 4Задание. Найдите верно записанный определитель D3Самостоятельная работа 4Задание. Найдите верно записанный определитель D3Самостоятельная работа 4Задание.

Слайд 46D = -2
D1 = -6
D2 = 2

D = -2D1 = -6D2 = 2

Слайд 47D = -2
D1 = -6
D2 = 2
D3 = -4

D = -2D1 = -6D2 = 2D3 = -4

Слайд 48D = -2
D1 = -6
D2 = 2
D3 = -4
Самостоятельная работа

6
Задание.
Определите значение переменной х3

D = -2D1 = -6D2 = 2D3 = -4Самостоятельная работа 6Задание. Определите значение переменной х3

Слайд 49D = -2
D1 = -6
D2 = 2
D3 = -4

D = -2D1 = -6D2 = 2D3 = -4

Слайд 50Проверка
X1 = 3
X2 = -1
X3 =2

Проверка X1 = 3X2 = -1X3 =2

Слайд 511.5. Матричный метод решения систем линейных уравнений (СЛУ)
Решаем систему уравнений:


(4)

1.5. Матричный метод решения систем линейных уравнений (СЛУ)Решаем систему уравнений: (4)

Слайд 521.5. Матричный метод решения систем линейных уравнений (СЛУ)
Решаем систему уравнений:


(4)
Представим ее в виде:
(5)

1.5. Матричный метод решения систем линейных уравнений (СЛУ)Решаем систему уравнений: (4)Представим ее в виде: (5)

Слайд 53Введем обозначения матриц,
состоящих из коэффициентов и переменных:

Введем обозначения матриц, состоящих из коэффициентов и переменных:

Слайд 54(5)
Введем обозначения матриц,
состоящих из коэффициентов и переменных:
Тогда систему

(5) можно записать
в матричном

виде:

(6)

(5)Введем обозначения матриц, состоящих из коэффициентов и переменных: Тогда систему (5)      можно

Слайд 55Решаем систему (6):
(6)
Домножим обе части (6) на А-1:

Решаем систему (6): (6)Домножим обе части (6) на А-1:

Слайд 56Решаем систему (6):
(6)
Домножим обе части (6) на А-1:
Но

по определению обратной матрицы

Решаем систему (6): (6)Домножим обе части (6) на А-1: Но по определению обратной матрицы

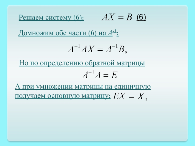
Слайд 57Решаем систему (6):
(6)
Домножим обе части (6) на А-1:
Но

по определению обратной матрицы
А при умножении матрицы на единичную

получаем основную матрицу:
Решаем систему (6): (6)Домножим обе части (6) на А-1: Но по определению обратной матрицы А при умножении

Слайд 58Решаем систему (6):
(6)
Домножим обе части (6) на А-1:
Но

по определению обратной матрицы
А при умножении матрицы на единичную

получаем основную матрицу:

Значит, матричное решение системы уравнений:

(7)

Решаем систему (6): (6)Домножим обе части (6) на А-1: Но по определению обратной матрицы А при умножении

Слайд 59Пример 6. Решить систему уравнений матричным методом
Решение

Пример 6. Решить систему уравнений матричным методомРешение

Слайд 60Пример 6. Решить систему уравнений матричным методом
Решение
Матрица алгебраических дополнений для

транспонированной матрицы А

Пример 6. Решить систему уравнений матричным методомРешениеМатрица алгебраических дополнений для транспонированной матрицы А

Слайд 62Алгебраическое дополнение элемента aik:
Здесь Mik - минор элемента aik

- определитель,
полученный из D(A) вычеркиванием строки I

и столбца k:
Алгебраическое дополнение элемента aik: Здесь Mik - минор элемента aik - определитель, полученный из D(A) вычеркиванием строки

Слайд 63D(A) = 3
Вычисляем алгебраические дополнения для первой строки

D(A) = 3Вычисляем алгебраические дополнения для первой строки

Слайд 64D(A) = 3
Вычисляем алгебраические дополнения для первой строки
Второй столбец:

i=1; k=2

D(A) = 3Вычисляем алгебраические дополнения для первой строки Второй столбец:  i=1; k=2

Слайд 65D(A) = 3
Вычисляем алгебраические дополнения для первой строки
A11 =

5
A12 = -7

D(A) = 3Вычисляем алгебраические дополнения для первой строки A11 = 5A12 = -7

Слайд 66D(A) = 3
Вычисляем алгебраические дополнения для второй строки
A11 =

5
A12 = -7
A13 = -6

D(A) = 3Вычисляем алгебраические дополнения для второй строки A11 = 5A12 = -7A13 = -6

Слайд 67D(A) = 3
Вычисляем алгебраические дополнения для второй строки
Второй столбец:

i=2; k=2
A11 = 5
A12 = -7
A13 = -6

D(A) = 3Вычисляем алгебраические дополнения для второй строки Второй столбец:  i=2; k=2A11 = 5A12 = -7A13

Слайд 68D(A) = 3
Вычисляем алгебраические дополнения для второй строки
A11 =

5
A12 = -7
A13 = -6
A21 = -3
A22 = 6

D(A) = 3Вычисляем алгебраические дополнения для второй строки A11 = 5A12 = -7A13 = -6A21 = -3A22

Слайд 69D(A) = 3
Вычисляем алгебраические дополнения для третьей строки
A11 =

5
A12 = -7
A13 = -6
A21 = -3
A22 = 6
A23 =

3
D(A) = 3Вычисляем алгебраические дополнения для третьей строки A11 = 5A12 = -7A13 = -6A21 = -3A22

Слайд 70D(A) = 3
Вычисляем алгебраические дополнения для третьей строки
Второй столбец:

i=3; k=2
A11 = 5
A12 = -7
A13 = -6
A21 =

-3

A22 = 6

A23 = 3

D(A) = 3Вычисляем алгебраические дополнения для третьей строки Второй столбец:  i=3; k=2A11 = 5A12 = -7A13

Слайд 71D(A) = 3
Самостоятельная работа
Найдите алгебраическое дополнение А33
A11 = 5
A12 =

-7
A13 = -6
A21 = -3
A22 = 6
A23 = 3
A31 =

-1

A32 = -1

D(A) = 3Самостоятельная работаНайдите алгебраическое дополнение А33A11 = 5A12 = -7A13 = -6A21 = -3A22 = 6A23

Слайд 72D(A) = 3
Вычисляем алгебраические дополнения для третьей строки
A11 =

5
A12 = -7
A13 = -6
A21 = -3
A22 = 6
A23 =

3

A31 = -1

A32 = -1

D(A) = 3Вычисляем алгебраические дополнения для третьей строки A11 = 5A12 = -7A13 = -6A21 = -3A22

Слайд 73D(A) = 3
Составляем обратную матрицу. Алгебраические дополнения берем для транспонированной

матрицы
A11 = 5
A12 = -7
A13 = -6
A21 = -3
A22

= 6

A23 = 3

A31 = -1

A32 = -1

A33 = 3

D(A) = 3Составляем обратную матрицу. Алгебраические дополнения берем для транспонированной матрицы A11 = 5A12 = -7A13 =

Слайд 74Находим решение системы уравнений:

Находим решение системы уравнений:

Слайд 75Решение системы уравнений:

Решение системы уравнений:

Слайд 76Проверка

Проверка

Обратная связь

Если не удалось найти и скачать доклад-презентацию, Вы можете заказать его на нашем сайте. Мы постараемся найти нужный Вам материал и отправим по электронной почте. Не стесняйтесь обращаться к нам, если у вас возникли вопросы или пожелания:

Email: Нажмите что бы посмотреть 

Что такое TheSlide.ru?

Это сайт презентации, докладов, проектов в PowerPoint. Здесь удобно  хранить и делиться своими презентациями с другими пользователями.


Для правообладателей

Яндекс.Метрика