Разделы презентаций


Математика

Содержание

Лекция 8Замечательные пределы 1. Свойства функций, имеющих предел 2. Замечательные пределы Первый замечательный предел Второй замечательный предел 3. Сравнение бесконечно малых функций 4.

Слайды и текст этой презентации

Слайд 1Математика
Часть 1
УГТУ-УПИ
2006г.

Математика Часть 1 УГТУ-УПИ2006г.

Слайд 2Лекция 8
Замечательные пределы
1. Свойства функций, имеющих предел
2.

Замечательные пределы
Первый замечательный предел

Второй замечательный предел

3. Сравнение бесконечно малых функций

4. Непрерывность функции в точке и на множестве

Лекция 8Замечательные пределы 1. Свойства функций, имеющих предел 	2. Замечательные пределы     Первый замечательный

Слайд 3Свойства функций, имеющих предел
Если
то
где
Из существования предела
Обозначим
Доказательство.
выполнено
Тогда
Это значит
справедливо
- бесконечно

малая.

Свойства функций, имеющих предел ЕслитогдеИз существования пределаОбозначимДоказательство. выполненоТогдаЭто значитсправедливо- бесконечно малая.

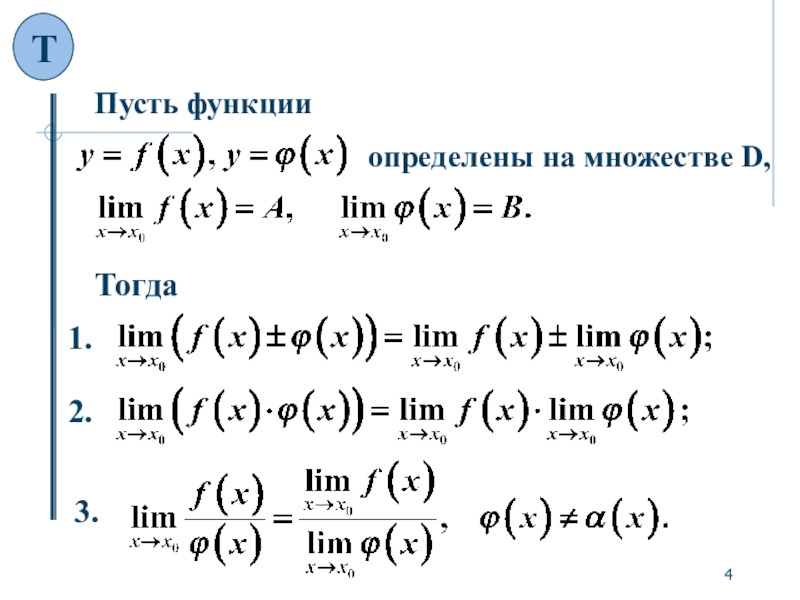
Слайд 4Пусть функции
Тогда
1.
2.
3.
определены на множестве D,

Пусть функцииТогда1. 2. 3. определены на множестве D,

Слайд 5Доказательство свойства 1.
Ч.т.д.

Доказательство свойства 1. Ч.т.д.

Слайд 6Пусть функции
тогда
определены на множестве D,
Пусть функции
определены на множестве D,
Тогда

Пусть функциитогдаопределены на множестве D,Пусть функцииопределены на множестве D,Тогда

Слайд 7 Замечательные пределы
Первый замечательный предел
Доказательство
Рассмотрим единичную окружность
Сравним площади

треугольников ОАС и OBD и сектора OBC
D
x
B
A
O
C

Замечательные пределы Первый замечательный предел ДоказательствоРассмотрим единичную окружностьСравним площади треугольников ОАС и OBD и сектора OBCDxBAOC

Слайд 8Разделим неравенство на
Переходя к пределу в неравенствах, получаем
, т.к.
1
1

Разделим неравенство наПереходя к пределу в неравенствах, получаем , т.к.11

Слайд 9Второй замечательный предел
(следствие теоремы о числе е)
Замечание
(*)


Следствие

Второй замечательный предел (следствие теоремы о числе е) Замечание (*) Следствие

Слайд 10Замечание
В первом замечательном пределе имеет место

неопределенность
Во втором замечательном

пределе имеет место неопределенность

Замечание В первом замечательном пределе имеет место неопределенностьВо втором замечательном пределе имеет место неопределенность

Слайд 11 Сравнение бесконечно малых функций
Пусть
– бесконечно малые при


1)
Обозначение:
Если

, тогда

если

то функция называется бесконечно малой высшего порядка по сравнению с

Сравнение бесконечно малых функцийПусть – бесконечно малые при 1)Обозначение:Если

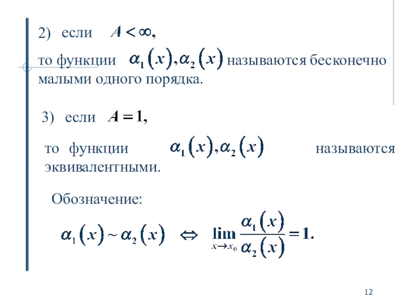
Слайд 12Обозначение:
2)
3)
если
если
то функции

называются бесконечно
малыми одного порядка.
то

функции называются эквивалентными.

Обозначение:2)3)еслиеслито функции              называются бесконечно

Слайд 13Пример 1.

Пример 1.

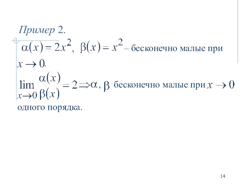
Слайд 14Пример 2.

Пример 2.

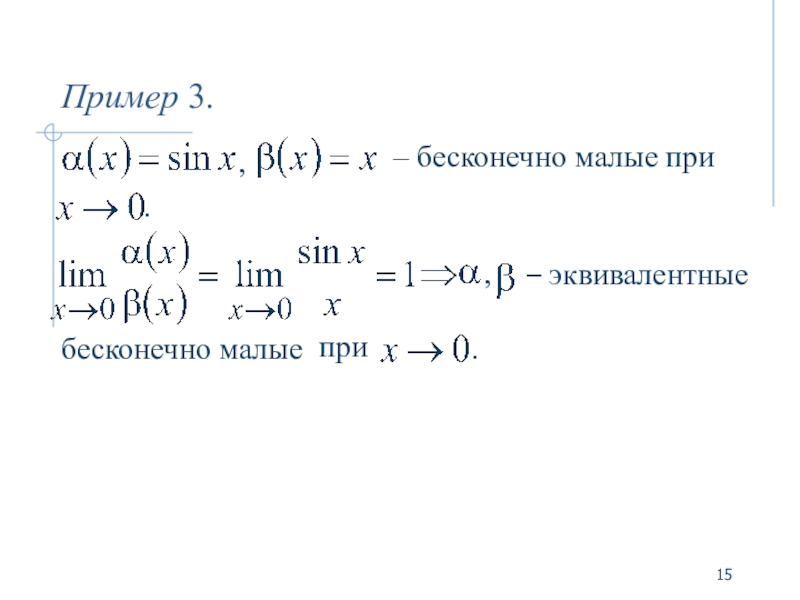
Слайд 15Пример 3.

Пример 3.

Слайд 16 – бесконечно малые,
Если при
то
при этом

– бесконечно малые,Если при то при этом

Слайд 171)
2)
3)
4)
5)
6)
7)
8)
9)

1) 2) 3) 4) 5) 6) 7) 8) 9)

Слайд 18Доказательство некоторых соотношений.
4)
5)

Доказательство некоторых соотношений.4)5)

Слайд 19Непрерывность функции в точке и на множестве

Непрерывность функции в точке и на множестве

Слайд 20при этом
Рассмотрим функцию

и точку

.
Величина называется приращением
аргумента, - приращением
функции в точке .

Т.е. бесконечно малым приращениям аргумента
соответствуют бесконечно малые приращения
функции.

при этомРассмотрим функцию              и

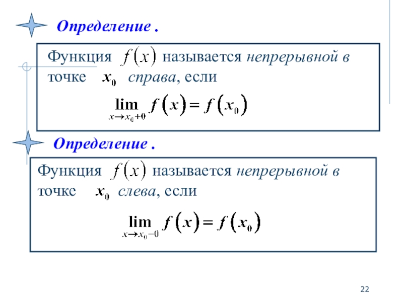
Слайд 21Все три определения непрерывности равносильны.

Все три определения непрерывности равносильны.

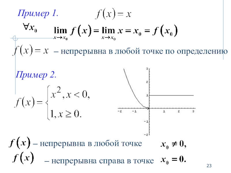
Слайд 23Пример 1.
– непрерывна в любой точке по определению
Пример 2.


– непрерывна в любой точке
– непрерывна справа в точке

Пример 1. – непрерывна в любой точке по определениюПример 2. – непрерывна в любой точке– непрерывна справа

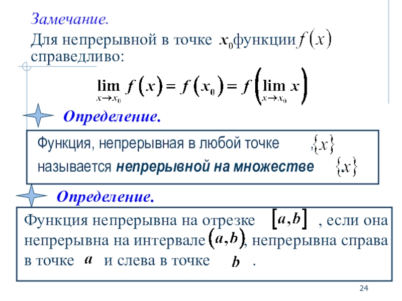
Слайд 24Замечание.
Функция непрерывна на отрезке

, если она непрерывна на интервале

, непрерывна справа в точке и слева в точке .
Замечание. Функция непрерывна на отрезке        , если она непрерывна на

Обратная связь

Если не удалось найти и скачать доклад-презентацию, Вы можете заказать его на нашем сайте. Мы постараемся найти нужный Вам материал и отправим по электронной почте. Не стесняйтесь обращаться к нам, если у вас возникли вопросы или пожелания:

Email: Нажмите что бы посмотреть 

Что такое TheSlide.ru?

Это сайт презентации, докладов, проектов в PowerPoint. Здесь удобно  хранить и делиться своими презентациями с другими пользователями.


Для правообладателей

Яндекс.Метрика