Разделы презентаций


МИНОБРНАУКИ РОССИИ Федеральное государственное бюджетное образовательное

Содержание

На 1 января 2018 г. включал 319 муниципальных образований, разделенных на три категории: с наиболее сложным социально-экономическим положением (100); с наличием риска ухудшения социально-экономического положения (148); со стабильной социально-экономической ситуацией (71).Рисунок

Слайды и текст этой презентации

Слайд 1



МИНОБРНАУКИ РОССИИ
Федеральное государственное бюджетное образовательное учреждение
высшего образования
«Юго-Западный государственный университет»
 
Кафедра региональной

экономики и менеджмента
 
 
ВЫПУСКНАЯ КВАЛИФИКАЦИОННАЯ РАБОТА
ПО ПРОГРАММЕ БАКАЛАВРИАТА
 
 
38.04.02 Менеджмент
направленность

(профиль) «Финансовый менеджмент»
 
ИСПОЛЬЗОВАНИЕ ИНСТРУМЕНТАРИЯ ГОСУДАРСТВЕННО-ЧАСТНОГО ПАРТНЁРСТВА В РАЗВИТИИ МОНОГОРОДОВ РОССИЙСКОЙ ФЕДЕРАЦИИ

Дипломная работа
 
 
 
Автор ВКР А.С. Некипелова
 
Группа МД-71м
 
Руководитель ВКР Ю.В. Вертакова
 
  
Курск 2019г.

МИНОБРНАУКИ РОССИИФедеральное государственное бюджетное образовательное учреждениевысшего образования«Юго-Западный государственный университет» Кафедра региональной экономики и менеджмента  ВЫПУСКНАЯ КВАЛИФИКАЦИОННАЯ РАБОТА ПО ПРОГРАММЕ

Слайд 2На 1 января 2018 г. включал 319 муниципальных образований, разделенных

на три категории: с наиболее сложным социально-экономическим положением (100); с

наличием риска ухудшения социально-экономического положения (148); со стабильной социально-экономической ситуацией (71).

Рисунок 1 - Структура моногородов Российской Федерации зависимости от рисков ухудшения их социально-экономического положения

На 1 января 2018 г. включал 319 муниципальных образований, разделенных на три категории: с наиболее сложным социально-экономическим

Слайд 3Рисунок 2 – Численность населения моногородов по федеральным округам Российской

Федерации

Рисунок 2 – Численность населения моногородов по федеральным округам Российской Федерации

Слайд 4Таблица 1 – Данные комплексного мониторинга социально-экономического положения моногородов РФ

Таблица 1 – Данные комплексного мониторинга социально-экономического положения моногородов РФ

Слайд 5ГЧП - долгосрочное взаимовыгодное сотрудничество государства и частного бизнеса, направленное

на реализацию социально и общественно значимых проектов в целях обеспечения

достижения задач по повышению уровня доступности и качества публичных услуг, что достигается с помощью привлечения частных инвестиций и распределения рисков среди партнёров.

Рисунок 3 – Роль государства и бизнеса при реализации проектов ГЧП

ГЧП - долгосрочное взаимовыгодное сотрудничество государства и частного бизнеса, направленное на реализацию социально и общественно значимых проектов

Слайд 6Рисунок 4 – Возможности ГЧП для государства и бизнеса

Рисунок 4 – Возможности ГЧП для государства и бизнеса

Слайд 7Таблица 2 – Государственная поддержка модернизации моногородов в 2010–2011 гг.
Таблица

3 - Информация о достижении значений целевых показателей деятельности Фонда

в 2017 году
Таблица 2 – Государственная поддержка модернизации моногородов в 2010–2011 гг.Таблица 3 - Информация о достижении значений целевых

Слайд 8Рисунок 5 - Показатели оценки положения моногорода

Рисунок 5 - Показатели оценки положения моногорода

Слайд 9Согласно методике Манаевой И.В. необходимо оценить моногорода по каждому показателю

и распределить их на девять диапазонов. Каждому диапазону присваивается соответствующий

балл. Моногорода с наименьшим значением показателя получат наименьший балл – 1, с наибольшим – наибольший – 9. Следует заметить, что показатели, характеризующие негативное состояние социально-экономической ситуации, рассчитываются иначе: моногороду с наибольшим показателем – наименьший балл, с наименьшим показателем – наибольший балл. Расчеты производятся по следующей формуле:
Si = (Ni max – Ni min)/9, (1)
где Si – интервальный диапазон i-го показателя;
Ni max – лучшее значение i-го показателя по обследуемым моногородам;
Ni min – худшее значение i-го показателя по обследуемым моногородам.

Таблица 4 – Группы социально-экономического развития моногородов

Согласно методике Манаевой И.В. необходимо оценить моногорода по каждому показателю и распределить их на девять диапазонов. Каждому

Слайд 10Таблица 5 - Классификация моногородов Центрального Черноземья по уровню социально-экономического

развития

Таблица 5 - Классификация моногородов Центрального Черноземья по уровню социально-экономического развития

Слайд 11Экономическое развитие моногородов ЦЧР
Социальное развитие моногородов ЦЧР
Показатели монопрофильности ЦЧР
Рисунок 6

- Показатели положения моногорода

Экономическое развитие моногородов ЦЧРСоциальное развитие моногородов ЦЧРПоказатели монопрофильности ЦЧРРисунок 6 - Показатели положения моногорода

Слайд 12Таблица 6 – Выбор сценариев развития для моногородов ЦЧР

Таблица 6 – Выбор сценариев развития для моногородов ЦЧР

Слайд 13Продолжение таблицы 7 – Выбор сценариев развития для моногородов ЦЧР

Продолжение таблицы 7 – Выбор сценариев развития для моногородов ЦЧР

Слайд 14Таблица 8 – Рейтинг регионов ЦЧР по уровню развития ГЧП

Таблица 8 – Рейтинг регионов ЦЧР по уровню развития ГЧП

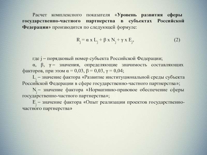
Слайд 15Расчет комплексного показателя «Уровень развития сферы государственно-частного партнерства в субъектах

Российской Федерации» производится по следующей формуле:


Rj = α x Lj + β x Nj + γ x Ej, (2)


где j – порядковый номер субъекта Российской Федерации;
α, β, γ – значения, определяющие значимость составляющих факторов, при этом α = 0,03, β = 0,03, γ = 0,04;
Lj – значение фактора «Развитие институциональной среды субъекта Российской Федерации в сфере государственно-частного партнерства»;
Nj – значение фактора «Нормативно-правовое обеспечение сферы государственно-частного партнерства»;
Ej – значение фактора «Опыт реализации проектов государственно-частного партнерства»

Расчет комплексного показателя «Уровень развития сферы государственно-частного партнерства в субъектах Российской Федерации» производится по следующей формуле:

Слайд 16 Предприятие создаёт профессиональные места

как для высококвалифицированных инженеров, так и для рабочих. В настоящее время здесь

трудится более 70 человек. А с вводом в эксплуатацию автоматизированного мусоросортировочного завода планируется создать ещё более 200 рабочих мест.

ООО «Флагман» Мусороперерабатывающий завод в Губкине 

Предприятие создаёт профессиональные места как для высококвалифицированных инженеров, так и для рабочих.

Слайд 17Таблица 9 – Основные проблемы моногородов ЦЧР в коммунальной инфраструктуре

Таблица 9 – Основные проблемы моногородов ЦЧР в коммунальной инфраструктуре

Слайд 18Продолжение таблица 10 – Основные проблемы моногородов ЦЧР в коммунальной

инфраструктуре
*Составлено автором на основе программ Комплексного развития коммунальной инфраструктуры моногородов

Центрально-Чернозёмного района
Продолжение таблица 10 – Основные проблемы моногородов ЦЧР в коммунальной инфраструктуре*Составлено автором на основе программ Комплексного развития

Слайд 19Таблица 11 – Оценка компетентности экспертов
Анализ компетентности экспертов показал среднее

значение равное 0,704, из этого следует, что общий уровень компетентности

экспертов может быть отнесён к высокому.

Таблица 12 – Определение репрезентативности выборки

Таблица 11 – Оценка компетентности экспертовАнализ компетентности экспертов показал среднее значение равное 0,704, из этого следует, что

Слайд 20Инвестиционное соглашение о ремонте многоквартирных домов (Елань-Коленовское)
Инвестиционное соглашение о капитальном

ремонте многоквартирных домов (Лебедянь)
«Концессионное соглашение в отношении объектов централизованных систем

водоснабжения и водоотведения (Губкин)

Озеленение дворовых территорий (Лебедянь)

Обустройство дворовых территорий (Знаменский поссовет)

Установка приборов учёта тепловой энергии (Железногорск)

Установка энергосберегающего наружного освещения (Семилуки)

Установка энергосберегающего наружного освещения (Лебедянь)

Установка энергосберегающего наружного освещения (Павловск)

Рисунок 7 – Дорожная карта перспектив развития ГЧП в моногородах

Инвестиционное соглашение о ремонте многоквартирных домов (Елань-Коленовское)Инвестиционное соглашение о капитальном ремонте многоквартирных домов (Лебедянь)«Концессионное соглашение в отношении

Слайд 21
Таблица 13 – Оценка эффективности экспертного участия

Таблица 13 – Оценка эффективности экспертного участия

Слайд 22



МИНОБРНАУКИ РОССИИ
Федеральное государственное бюджетное образовательное учреждение
высшего образования
«Юго-Западный государственный университет»
 
Кафедра региональной

экономики и менеджмента
 
 
ВЫПУСКНАЯ КВАЛИФИКАЦИОННАЯ РАБОТА
ПО ПРОГРАММЕ БАКАЛАВРИАТА
 
 
38.04.02 Менеджмент
направленность

(профиль) «Финансовый менеджмент»
 
ИСПОЛЬЗОВАНИЕ ИНСТРУМЕНТАРИЯ ГОСУДАРСТВЕННО-ЧАСТНОГО ПАРТНЁРСТВА В РАЗВИТИИ МОНОГОРОДОВ РОССИЙСКОЙ ФЕДЕРАЦИИ

Дипломная работа
 
 
 
Автор ВКР А.С. Некипелова
 
Группа МД-71м
 
Руководитель ВКР Ю.В. Вертакова
 
  
Курск 2019г.

МИНОБРНАУКИ РОССИИФедеральное государственное бюджетное образовательное учреждениевысшего образования«Юго-Западный государственный университет» Кафедра региональной экономики и менеджмента  ВЫПУСКНАЯ КВАЛИФИКАЦИОННАЯ РАБОТА ПО ПРОГРАММЕ

Обратная связь

Если не удалось найти и скачать доклад-презентацию, Вы можете заказать его на нашем сайте. Мы постараемся найти нужный Вам материал и отправим по электронной почте. Не стесняйтесь обращаться к нам, если у вас возникли вопросы или пожелания:

Email: Нажмите что бы посмотреть 

Что такое TheSlide.ru?

Это сайт презентации, докладов, проектов в PowerPoint. Здесь удобно  хранить и делиться своими презентациями с другими пользователями.


Для правообладателей

Яндекс.Метрика