Разделы презентаций


МОЛЕКУЛЯРНАЯ ФИЗИКА ТЕРМОДИНАМИКА 1

Содержание

4. Изменения энтропии при обратимых и необратимых процессах Итак, энтропия – отношение полученной или отданной системой теплоты в обратимом процессе, к температуре, при которой происходит эта передача.

Слайды и текст этой презентации

Слайд 1МОЛЕКУЛЯРНАЯ
ФИЗИКА
ТЕРМОДИНАМИКА

МОЛЕКУЛЯРНАЯФИЗИКАТЕРМОДИНАМИКА

Слайд 24. Изменения энтропии при обратимых и необратимых процессах

Итак, энтропия – отношение полученной или отданной системой теплоты в

обратимом процессе, к температуре, при которой происходит эта передача.


Энтропия – величина аддитивная, т.е. она равна сумме энтропий всех тел входящих в систему:
4. Изменения энтропии при обратимых и необратимых процессах  		Итак, энтропия – отношение полученной или отданной системой

Слайд 3Обратимый цикл Карно
Мы знаем, что, в тепловой

машине, работающей по принципу Карно, имеются три тела: холодильник, нагреватель,

рабочее тело (газ).
Изменение энтропии газа
так как газ возвращается в исходное состояние.
Обратимый цикл Карно  	Мы знаем, что, в тепловой машине, работающей по принципу Карно, имеются три тела:

Слайд 4 Изменение энтропии нагревателя:

(4.1) Для холодильника: (4.2) А т.к.
Изменение энтропии нагревателя:

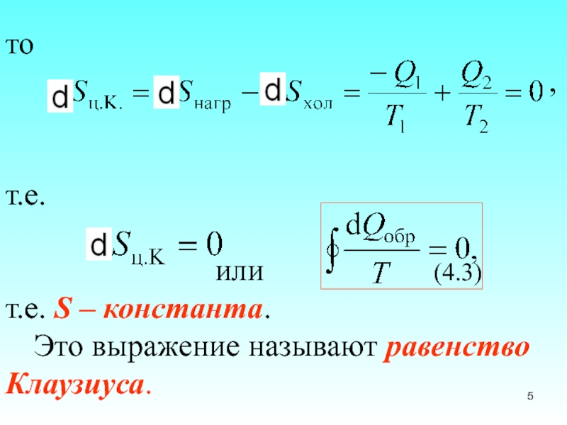
Слайд 5то

, т.е. или (4.3) т.е. S – константа. Это выражение называют равенство Клаузиуса.
то

Слайд 6Необратимый цикл
Мы знаем, что

т.е.,

(4.4)

Отсюда тогда


Необратимый цикл Мы знаем, что

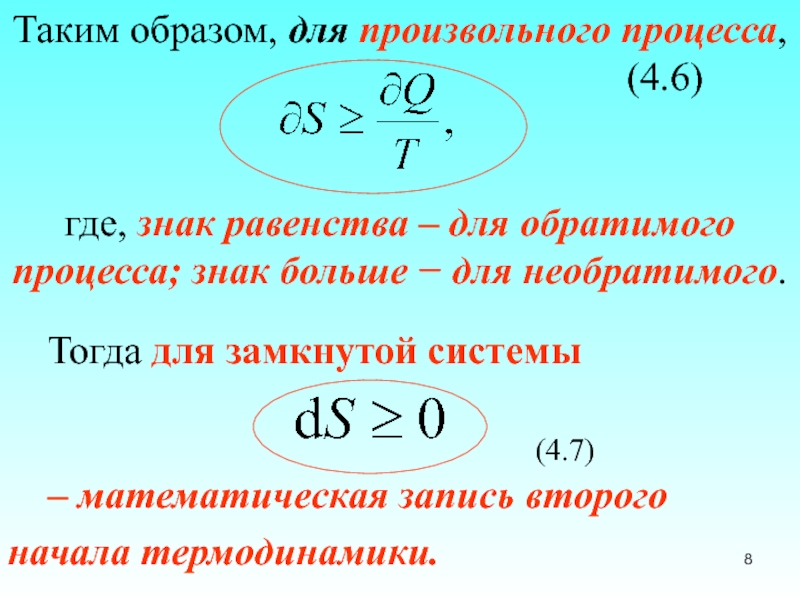
Слайд 7Таким образом или

(4.5) Это неравенство Клаузиуса. При любом необратимом процессе в замкнутой системе энтропия возрастает (dS > 0).
Таким образом  	      или

Слайд 8 Тогда для замкнутой системы

(4.7) – математическая запись второго начала термодинамики.

Таким образом, для произвольного процесса, (4.6)
где, знак равенства – для обратимого процесса; знак больше  для необратимого.

Тогда для замкнутой системы

Слайд 95. Второе начало термодинамики
Термодинамика,

это наука о тепловых процессах, о превращении тепловой энергии. Для

описания термодинамических процессов первого начала термодинамики недостаточно. Выражая общий закон сохранения и превращения энергии, первое начало не позволяет определить направление протекания процессов.
5. Второе начало термодинамики      Термодинамика, это наука о тепловых процессах, о превращении

Слайд 10 Исторически второе начало термодинамики возникло из анализа работы тепловых двигателей.

Рассмотрим схему теплового двигателя. От термостата с

более высокой температурой Т1, называемого нагревателем за цикл отнимается количество теплоты Q1, а термостату с более низкой температурой Т2, называемому холодильником за цикл передается количество теплоты Q2 и совершается работа
Исторически второе начало термодинамики возникло из анализа работы тепловых двигателей.     Рассмотрим схему

Слайд 12 Чтобы термический коэффициент полезного действия теплового двигателя был

, должно быть выполнено условие

, т.е. тепловой двигатель должен иметь один источник теплоты, а это невозможно. Н. Карно в 1824 г. доказал, что для работы теплового двигателя необходимо не менее двух источников теплоты с различными температурами. Невозможность создания вечного двигателя второго рода подтверждается вторым началом термодинамики:
Чтобы термический коэффициент полезного действия теплового двигателя был       , должно

Слайд 13 1. Невозможен процесс, единственным результатом которого является

превращение всей теплоты, полученной от нагревателя в эквивалентную ей работу

(формулировка Кельвина) 2. Невозможен вечный двигатель второго рода (формулировка Томпсона-Планка). 3. Невозможен процесс, единственным результатом которого является передача энергии от холодного тела к горячему (формулировка Клаузиуса).
1. Невозможен процесс, единственным результатом которого является превращение всей теплоты, полученной от нагревателя в

Слайд 14 Математической формулировкой второго начала является выражение Энтропия замкнутой

системы при любых происходивших в ней процессах не может убывать

(или увеличивается или остается неизменной).
Математической формулировкой второго начала является выражение     Энтропия замкнутой системы при любых

Слайд 15 При обратимомном процессе

(5.1) При необратимом процессе, как доказал Клаузиус (5.2)  изменение энтропии больше приведенной теплоты. Тогда тогда эти выражения можно объединить: (5.3)
При обратимомном процессе

Слайд 16 Первое и второе начала термодинамики в объединенной форме имеют вид:

(5.4)
Первое и второе начала термодинамики в объединенной форме имеют вид:

Слайд 176. Свободная и связанная энергии
Как следует из первого и

второго начала термодинамики в объединенной форме в обратимом процессе:


Это равенство можно переписать в виде

.
6. Свободная и связанная энергии 		Как следует из первого и второго начала термодинамики в объединенной форме в

Слайд 18 Обозначим,

, где F – разность двух функций

состояний, поэтому сама является также функцией состояния. Ее назвали свободной энергией. Тогда (6.1) Если тело совершает обратимый изотермический процесс, то
Обозначим,             , где F –

Слайд 19 следовательно свободная энергия есть та работа, которую могло бы

совершить тело в обратимом изотермическом процессе или, свободная

энергия – есть максимальная возможная работа, которую может совершить система, обладая каким-то запасом внутренней энергии.
следовательно свободная энергия есть та работа, которую могло бы совершить тело в обратимом изотермическом процессе

Слайд 20 Связанная энергия – та часть внутренней энергии, которая

не может быть превращена в работу – это обесцененная часть

внутренней энергии. При одной и той же температуре, связанная энергия тем больше, чем больше энтропия. Таким образом, энтропия системы есть мера обесцененности ее энергии (т.е. мера той энергии, которая не может быть превращена в работу).

Внутренняя энергия системы U равна сумме свободной (F) и связанной энергии (TS):

Связанная энергия – та часть внутренней энергии, которая не может быть превращена в работу –

Слайд 21 В термодинамике есть еще понятие – энергетическая потеря в изолированной

системе

(6.3)
В термодинамике есть еще понятие – энергетическая потеря в изолированной системе

Слайд 22 При любом необратимом процессе энтропия увеличивается

до того, пока не прекратятся какие-либо процессы, т.е. пока не

станет F = 0. Это произойдет, при достижении замкнутой системы равновесного состояния, т.е. когда все параметры состояния системы (Р, Т) во всех точках системы станут одинаковыми. Вывести систему из этого равновесного состояния можно только затратив энергию из вне. На основании этих рассуждений Клаузиус в 1867 г. выдвинул гипотезу о тепловой смерти Вселенной.
При любом необратимом процессе энтропия увеличивается до того, пока не прекратятся какие-либо процессы,

Слайд 237. Статистический смысл энтропии
Посмотрим на энтропию с

другой стороны.

7. Статистический смысл энтропии  Посмотрим на энтропию с другой стороны.

Слайд 24 Макросостояние – это состояние вещества, характеризуемое

его термодинамическими параметрами. Состояние же системы, характеризуемое

состоянием каждой входящей в систему молекулы, называют микросостоянием. Так как молекулы движутся хаотически, то имеется много микросостояний, соответствующих одному макросостоянию. Обозначим W  число микросостояний соответствующее данному макросостоянию (как правило W >> 1).
Макросостояние – это состояние вещества, характеризуемое его термодинамическими параметрами.

Слайд 25 Термодинамической вероятностью или статистическим весом макросостояния

W  называется число микросостояний, осуществляющих данное макросостояние (или число

перестановок одноименных элементов, при которых сохраняется данное макросостояние). Термодинамическая вероятность W  максимальна, когда система находится в равновесном состоянии.
Термодинамической вероятностью или статистическим весом макросостояния W  называется число микросостояний, осуществляющих данное

Слайд 26 В состоянии равновесия в термодинамике и вероятность максимальна и энтропия

максимальна. Из этого можно сделать вывод, что между ними существует

связь. Но!!! Энтропия S – аддитивная величина: , т.е. она равна сумме энтропий тел, входящих в систему.
В состоянии равновесия в термодинамике и вероятность максимальна и энтропия максимальна. 	 Из этого можно сделать вывод,

Слайд 27 А вероятность сложного события, есть произведение вероятностей

где W1 – первое состояние; W2 – второе состояние. Аддитивной величиной является логарифм W: термодинамическая вероятность или статистический вес.
А вероятность сложного события, есть произведение вероятностей

Слайд 28 Больцман предложил, что

(7.1) где k – коэффициент Больцмана. С этой точки зрения энтропия выступает, как мера беспорядочности, хаотичности состояния. Например, в ящике черные и белые шары. Они порознь, есть порядок и W невелика. После встряхивания – шары перемещаются и W – увеличивается и энтропия. И сколько бы не встряхивать потом ящик, никогда черные шары не соберутся у одной стенки, а белые у другой, хотя эта вероятность не равна нулю.
Больцман предложил, что

Слайд 29 Связь между S и W позволяет несколько иначе

сформулировать второе начало термодинамики: наиболее вероятным изменением энтропии является ее

возрастание.
Связь между S и W позволяет несколько иначе сформулировать второе начало термодинамики:

Слайд 30 Энтропия – вероятностная статистическая величина.

Утверждение о возрастании энтропии потеряло свою категоричность. Её

увеличение вероятно, но не исключаются флуктуации. До этих рассуждений Клаузиус в 1867 г. выдвинул гипотезу о тепловой смерти Вселенной (о ней сказано ранее). Л. Больцман один из первых опроверг эту гипотезу и показал, что закон возрастания энтропии – статистический закон, т.е. возможны отклонения.
Энтропия – вероятностная статистическая величина.       Утверждение о возрастании энтропии

Слайд 31 Российские физики Я.Б. Зельдович и И.Д. Новиков, так

же опровергли эту теорию, и показали, что Р. Клаузиус не

учел, что Вселенная не стационарна и в будущем не перейдет к одному состоянию, так как она эволюционирует, остается не статичной. Энтропия системы – максимальна, при достижении замкнутой системой равновесного состояния.
Российские физики Я.Б. Зельдович и И.Д. Новиков, так же опровергли эту теорию, и показали, что

Слайд 328. Третье начало термодинамики
Недостатки первого и второго

начал термодинамики в том, что они не позволяют определить значение

энтропии при абсолютном нуле Т = 0º К.
На основании обобщения экспериментальных исследований свойств различных веществ при сверхнизких температурах был установлен закон, устранивший указанный недостаток. Сформулировал его в 1906 г. Нернст и называется он третьим началом термодинамики, или теоремой Нернста.
8. Третье начало термодинамики   	Недостатки первого и второго начал термодинамики в том, что они не

Слайд 33 Нернст

Вальтер Фридрих

Герман (1864 – 1941) – немецкий физик и физико- химик, один из основоположников физической химии. Работы в области термодинамики, физики низких температур, физической химии. Высказал утверждение, что энтропия химически однородного твердого или жидкого тела при абсолютном нуле равна нулю (теорема Нернста). Предсказал эффект «вырождения» газа.
Нернст Вальтер Фридрих

Слайд 34 Согласно Нернсту, изменение энтропии S стремится к нулю при любых

обратимых изотермических процессах, совершаемых между двумя равновесными состояниями при температурах,

приближающихся к абсолютному нулю (S → 0 при Т → 0). Нернст сформулировал теорему для изолированных систем, а затем М. Планк распространил ее на случай любых систем, находящихся в термодинамическом равновесии.
Согласно Нернсту, изменение энтропии S стремится к нулю при любых обратимых изотермических процессах, совершаемых между двумя равновесными

Слайд 35 Как первое и второе начала термодинамики, теорема Нернста может рассматриваться

как результат обобщения опытных фактов, поэтому ее часто называют третьим

началом термодинамики: энтропия любой равновесной системы при абсолютном нуле температуры может быть равна нулю.
Как первое и второе начала термодинамики, теорема Нернста может рассматриваться как результат обобщения опытных фактов, поэтому ее

Слайд 36Отсюда следует, что при T  0 интеграл

сходится на нижнем пределе,

т.е. имеет конечное значение S(0) = const или S(0) = 0, причем равенство нулю рассматривается как наиболее вероятное. А нулевое значение энтропии (меры беспорядка) соответствует отсутствию теплового движения при абсолютном нуле.
Отсюда следует, что при T  0 интеграл

Слайд 37 При T = 0, внутренняя энергия и тепловая функция системы

прекращают зависеть от температуры, кроме того, используя метод термодинамических функций,

можно показать, что при T = 0, от температуры независит коэффициент объемного расширения, термический коэффициент давления и другие параметры системы.
При T = 0, внутренняя энергия и тепловая функция системы прекращают зависеть от температуры, кроме того, используя

Слайд 38 Согласно классическим представлениям при абсолютном нуле, возможно непрерывное множество

микросостояний системы. Объяснение теоремы Нернста можно дать только на основании

квантово-механических представлений.
Согласно классическим представлениям при абсолютном нуле, возможно непрерывное множество микросостояний системы.   	Объяснение теоремы Нернста

Слайд 39 Третье начало термодинамики иногда формулируют следующим образом: при абсолютном нуле

температуры любые изменения термодинамической системы происходят без изменения энтропии:

т.е. или
Третье начало термодинамики иногда формулируют следующим образом:  	при абсолютном нуле температуры любые изменения термодинамической системы происходят

Слайд 40 Принцип Нернста бал развит Планком, предположившим, что

при абсолютном нуле температуры энергия системы минимальна (но не равна

нулю). Тогда можно считать, что при абсолютном нуле система имеет одно квантовое состояние: значит термодинамическая вероятность W при Т = 0º должна быть равна единице, что недостижимо (принцип недостижимости абсолютного нуля температуры)
Принцип Нернста бал развит Планком, предположившим, что при абсолютном нуле температуры энергия системы минимальна

Слайд 41 Следствием Третьего начала является то что, невозможно охладить тело до

абсолютного нуля (принцип недостижимости абсолютного нуля температуры). Иначе был бы возможен

вечный двигатель II рода (какой это двигатель?)
Следствием Третьего начала является то что, невозможно охладить тело до абсолютного нуля (принцип недостижимости абсолютного нуля

Обратная связь

Если не удалось найти и скачать доклад-презентацию, Вы можете заказать его на нашем сайте. Мы постараемся найти нужный Вам материал и отправим по электронной почте. Не стесняйтесь обращаться к нам, если у вас возникли вопросы или пожелания:

Email: Нажмите что бы посмотреть 

Что такое TheSlide.ru?

Это сайт презентации, докладов, проектов в PowerPoint. Здесь удобно  хранить и делиться своими презентациями с другими пользователями.


Для правообладателей

Яндекс.Метрика