Разделы презентаций


Олово и оловоорганические соединения, их свойства и применение

Содержание

ОЛОВО

Слайды и текст этой презентации

Слайд 1Олово и оловоорганические соединения, их свойства и применение
Подготовили студенты группы

ХЕМО-01-18:
Осипова Н.И.
Калиниченко Н.К.
Семяшкина И.А.
Тихонова Д.А.
Кафедра химии и технологии элементоорганических соединений

имени К.А. Андрианова,
МИРЭА - Российский технологический университет,
2019
Олово и оловоорганические соединения, их свойства и применениеПодготовили студенты группы ХЕМО-01-18:Осипова Н.И.Калиниченко Н.К.Семяшкина И.А.Тихонова Д.А.Кафедра химии и

Слайд 2ОЛОВО

ОЛОВО

Слайд 3Sn – олово. Порядковый номер 50, находится в IV группе,

в главной подгруппе, p-элемент. Относительная атомная масса Ar = 119.

Температура плавления 231,91 °C. Олово — пластичный, ковкий и легкоплавкий блестящий металл серебристо-белого цвета.
Sn – олово. Порядковый номер 50, находится в IV группе, в главной подгруппе, p-элемент. Относительная атомная масса

Слайд 4Металл может существовать в трех модификациях в зависимости от температуры:

α-Sn

(серое олово) - температура ниже 13,2 °С; кубическая кристаллическая решетка

типа алмаза;

β-Sn (белое олово) - температура выше 13,2 °С; тетрагональная кристаллическая решетка;

γ-Sn - температура 161-232 °С.
Металл может существовать в трех модификациях в зависимости от температуры:α-Sn (серое олово) - температура ниже 13,2 °С;

Слайд 5История открытия
Олово было известно человеку уже в IV тысячелетии до

н. э. Этот металл был малодоступен и дорог, поэтому изделия

из него редко встречаются среди римских и греческих древностей. Олово является (наряду с медью) одним из компонентов оловяннистой бронзы, изобретённой в конце или середине III тысячелетия до н. э.

Чистое олово получено не ранее XII в., о нем упоминает в своих трудах Р. Бэкон. До этого олово всегда содержало переменное количество свинца. Хлорид SnCl4 впервые получил А. Либавий в 1597 г. Аллотропию олова и явление «оловянной чумы» объяснил Э. Кохен в 1899 г.
История открытияОлово было известно человеку уже в IV тысячелетии до н. э. Этот металл был малодоступен и

Слайд 7Нахождение в природе
Олово — редкий рассеянный элемент, по распространённости в

земной коре олово занимает 47-е место.
Основной минерал олова —

касситерит (оловянный камень) SnO2, содержащий до 78,8 % олова.

Гораздо реже в природе встречается станнин (оловянный колчедан) — Cu2FeSnS4 (27,5 % Sn).
Нахождение в природеОлово — редкий рассеянный элемент, по распространённости в земной коре олово занимает 47-е место. Основной

Слайд 8Мировые месторождения олова находятся в основном в Китае и Юго-Восточной

Азии — Индонезии, Малайзии и Таиланде. Также есть крупные месторождения

в Южной Америке (Боливии, Перу, Бразилии) и Австралии.
Мировые месторождения олова находятся в основном в Китае и Юго-Восточной Азии — Индонезии, Малайзии и Таиланде. Также

Слайд 9В России запасы оловянных руд расположены в Хабаровском крае в

Чукотском автономном округе (месторождений закрыта в начале 1990-х годов), в

Приморском крае (Кавалеровский район), в Якутии (месторождение Депутатское) и других районах.
В России запасы оловянных руд расположены в Хабаровском крае в Чукотском автономном округе (месторождений закрыта в начале

Слайд 12Получение

Получение

Слайд 13Химические свойства (общие)

Химические свойства (общие)

Слайд 14Химические свойства (общие)

Химические свойства (общие)

Слайд 15Химические свойства олова (II)

Химические свойства олова (II)

Слайд 16Химические свойства олова (IV)

Химические свойства олова (IV)

Слайд 17Синтез и свойства оловоорганических соединений (ООС)
Э. Франкланд
(1825 – 1899)
1849 –

Э. Франкландом открыто первое оловоорганическое соединение – дийодид диэтилолова (C2H5)2SnI2.
Структура

призмана Ar10Sn10, где Ar - 2,6-диметилфенил
Синтез и свойства оловоорганических соединений (ООС)Э. Франкланд(1825 – 1899)1849 – Э. Франкландом открыто первое оловоорганическое соединение –

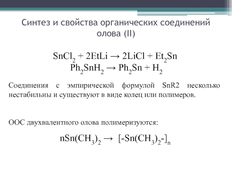
Слайд 18Синтез и свойства органических соединений олова (II)
SnCl2 + 2EtLi →

2LiCl + Et2Sn
Ph2SnH2 → Ph2Sn + H2
nSn(CH3)2 → [-Sn(CH3)2-]n
ООС

двухвалентного олова полимеризуются:

Соединения с эмпирической формулой SnR2 несколько нестабильны и существуют в виде колец или полимеров.

Синтез и свойства органических соединений  олова (II)SnCl2 + 2EtLi → 2LiCl + Et2Sn Ph2SnH2 → Ph2Sn

Слайд 19Синтез и свойства органических соединений олова (IV)
Полнозамещенные соединения R4Sn, а

также соединения типа R3SnX, R2SnX2 и RSnX3, где R -

одинаковые или разные органические радикалы, Х - галоген, водород, кислород или остаток, связанный с атомом олова через гетероатом О, N, S.


Соединения олова типа R4Sn устойчивы по отношению к воздуху, воде и, как правило, термически стабильны. Например, Me4Sn разлагается только выше 400 °C.
Синтез и свойства органических соединений  олова (IV)Полнозамещенные соединения R4Sn, а также соединения типа R3SnX, R2SnX2 и

Слайд 20Алкилирование тетрахлорида олова реактивом Гриньяра в тетрагидрофуране:
SnCl4 + 4RMgCl →

R4Sn + MgCl2, где R – органический радикал.

4EtMgBr + SnCl4

→ Et4Sn + 4MgClBr

• Основной промышленный метод - через алюминийорганические соединения в присутствии диэтилового эфира:
4R3Al + 3SnCl4 → 3R4Sn + 4AlCl3, где R – органический радикал.

Реакция диспропорционирования соединений олова (реакция Кошечкова):

Синтез и свойства органических соединений олова (IV)

Алкилирование тетрахлорида олова реактивом Гриньяра в тетрагидрофуране:SnCl4 + 4RMgCl → R4Sn + MgCl2, где R – органический

Слайд 21Синтез и свойства органических соединений олова (IV)
Прямой синтез алкилгалогенидов олова:



Окислительное

присоединение:

Синтез и свойства органических соединений  олова (IV)Прямой синтез алкилгалогенидов олова:Окислительное присоединение:

Слайд 22Синтез и свойства органических соединений олова (IV)

Синтез и свойства органических соединений  олова (IV)

Слайд 23Получение амидов олова (IV):
R3SnCl + LiNR'2 → R3SnNR'2 + LiCl



Гидростаннирование:



Синтез

и свойства органических соединений олова (IV)

Получение амидов олова (IV):R3SnCl + LiNR'2 → R3SnNR'2 + LiClГидростаннирование:Синтез и свойства органических соединений  олова (IV)

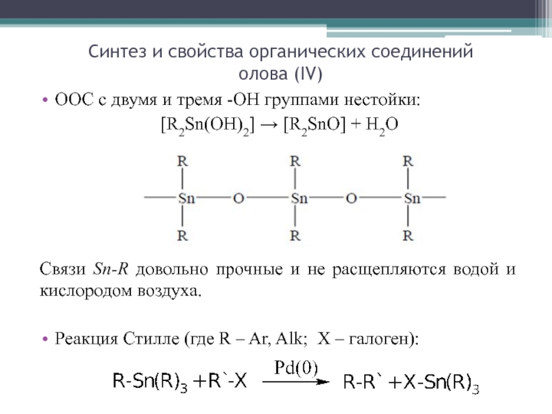
Слайд 24ООС с двумя и тремя -OH группами нестойки:
[R2Sn(OH)2] → [R2SnO]

+ H2O





Связи Sn-R довольно прочные и не расщепляются водой и

кислородом воздуха.

Реакция Стилле (где R – Ar, Alk; Х – галоген):



Синтез и свойства органических соединений олова (IV)

ООС с двумя и тремя -OH группами нестойки:[R2Sn(OH)2] → [R2SnO] + H2OСвязи Sn-R довольно прочные и не

Слайд 25Применение
Оловоорганические соединения



60% - стабилизаторы поливинилхлорида
30% — биоциды
10% - различные специальные области

ПрименениеОловоорганические соединения↗→↘60% - стабилизаторы поливинилхлорида30% — биоциды10% - различные специальные области

Слайд 27В начале 40-х годов была открыта способность некоторых ООС повышать

устойчивость поливинилхлорида к нагреванию и действию света.

Стабилизаторы поливинилхлорида
Таблица –

Некоторые оловоорганические соединения
В начале 40-х годов была открыта способность некоторых ООС повышать устойчивость поливинилхлорида к нагреванию и действию света.

Слайд 28n-Bu2Sn(SCH2COO-i-C9H17)2) замедляет отщепление HCl в процессе термической обработки ПВХ при

180–200 °С путем замещения реакционноспособных аллильных атомов хлора на тиогликолевые

группы.
В полученном ПВХ оловоорганические соединения служат УФ-стабилизаторами благодаря своей способности к обрыву цепных радикальных реакций.

Стабилизаторы поливинилхлорида

n-Bu2Sn(SCH2COO-i-C9H17)2) замедляет отщепление HCl в процессе термической обработки ПВХ при 180–200 °С путем замещения реакционноспособных аллильных атомов

Слайд 30Применение
Bu3SnOH широко применяется в текстильной и бумажной промышленности как антисептик,

а также для защиты древесины и борьбы с планктоном в

промышленных водоемах.

Соединения типа R3SnX (например, (n-Bu3Sn)2O, Ph3SnOOCCH3, n-Bu3SnOOC(CH2)10CH3) используются в качестве биоцидов для контроля роста бактерий.

(C4H9)3SnOONa - гидрофобизирующий агент для целлюлозы, хлопкового текстиля, бумаги, дерева.
ПрименениеBu3SnOH широко применяется в текстильной и бумажной промышленности как антисептик, а также для защиты древесины и борьбы

Слайд 32СПАСИБО ЗА ВНИМАНИЕ!

СПАСИБО ЗА ВНИМАНИЕ!

Обратная связь

Если не удалось найти и скачать доклад-презентацию, Вы можете заказать его на нашем сайте. Мы постараемся найти нужный Вам материал и отправим по электронной почте. Не стесняйтесь обращаться к нам, если у вас возникли вопросы или пожелания:

Email: Нажмите что бы посмотреть 

Что такое TheSlide.ru?

Это сайт презентации, докладов, проектов в PowerPoint. Здесь удобно  хранить и делиться своими презентациями с другими пользователями.


Для правообладателей

Яндекс.Метрика