Разделы презентаций


Определенныи? интеграл

Определенный интеграл. Задача о площади.  x   

Слайды и текст этой презентации

Слайд 1Определенный интеграл. Формула Ньютона-Лейбница. Свойства.
Лекция 4

Определенный интеграл. Формула Ньютона-Лейбница. Свойства.Лекция 4

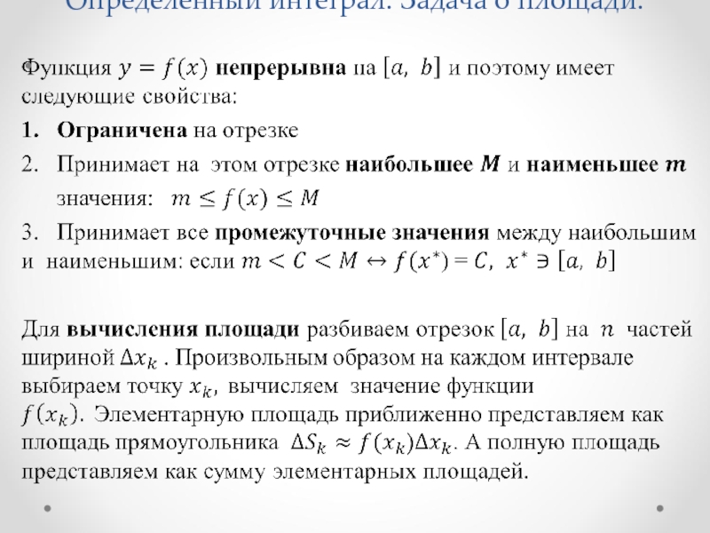
Слайд 2Определенный интеграл. Задача о площади.
 

x
 
 
 

Определенный интеграл. Задача о площади.  x   

Слайд 3Определенный интеграл. Задача о площади.
 

Определенный интеграл. Задача о площади. 

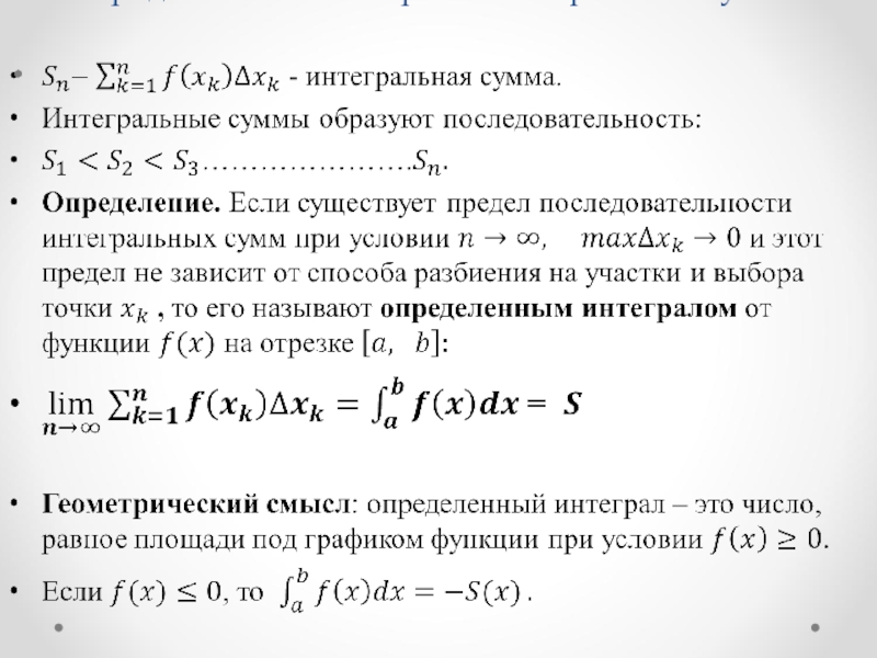
Слайд 4Определенный интеграл. Интегральная сумма.
 

Определенный интеграл. Интегральная сумма. 

Слайд 5Интеграл с переменным верхним пределом
 

 
 

Интеграл с переменным верхним пределом   

Слайд 6Формула Ньютона-Лейбница
 

Формула Ньютона-Лейбница 

Слайд 7Замена переменной
 

Замена переменной  

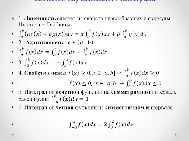
Слайд 8Свойства определенного интеграла
 

Свойства определенного интеграла 

Слайд 9Оценки и приближенное вычисление
 

Оценки и приближенное вычисление  

Обратная связь

Если не удалось найти и скачать доклад-презентацию, Вы можете заказать его на нашем сайте. Мы постараемся найти нужный Вам материал и отправим по электронной почте. Не стесняйтесь обращаться к нам, если у вас возникли вопросы или пожелания:

Email: Нажмите что бы посмотреть 

Что такое TheSlide.ru?

Это сайт презентации, докладов, проектов в PowerPoint. Здесь удобно  хранить и делиться своими презентациями с другими пользователями.


Для правообладателей

Яндекс.Метрика