Разделы презентаций


Основные требования К информационной системе

Содержание

ERD-диаграмма «Функционирование поликлиники»

Слайды и текст этой презентации

Слайд 1


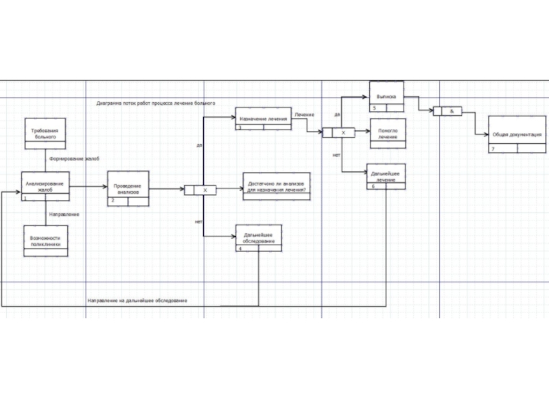
Слайд 9ERD-диаграмма «Функционирование поликлиники»

ERD-диаграмма «Функционирование поликлиники»

Слайд 10Описание проблем
После проведения исследования предметной области
были выявлены следующее проблемы:
с увеличением

количества пациентов поликлиники увеличивается количество информационных потоков, что приводит к

снижению управляемости информации;
затраты большого количества временных и человеческих ресурсов на обработку документов и необходимость увеличивать эти ресурсы с ростом количества клиентов;
тратится много времени на подготовку и поиск документов, личных карточек, историй болезней;
большая нагрузка на персонал.

Описание проблемПосле проведения исследования предметной областибыли выявлены следующее проблемы:с увеличением количества пациентов поликлиники увеличивается количество информационных потоков,

Слайд 11Основные требования
К информационной системе предъявляются
следующие требования:
содержание электронной формы документов: личная

медицинская карта, история болезней, результаты анализов;
иметь возможность хранения электронных копий

документов;
иметь возможность формирования отчетов о работе поликлиники;
хранить информацию;
позволять вносить новые данные, изменять данные, которые хранит система.

Основные требованияК информационной системе предъявляютсяследующие требования:содержание электронной формы документов: личная медицинская карта, история болезней, результаты анализов;иметь возможность

Слайд 12Обеспечивающие требования
обеспечивать защиту информации от несанкционированного доступа и изменения;
иметь

возможность резервного копирования данных.

Обеспечивающие требованияобеспечивать защиту информации от несанкционированного доступа и изменения; иметь возможность резервного копирования данных.

Слайд 13Вспомогательные требования
иметь систему поиска информации;
печать отчетов, документов.

Вспомогательные требованияиметь систему поиска информации;печать отчетов, документов.

Слайд 14Нефункциональные требования
наглядный пользовательский интерфейс для простоты и удобства работы пользователя;
возможность

хранения большого количества электронных документов.

Нефункциональные требованиянаглядный пользовательский интерфейс для простоты и удобства работы пользователя;возможность хранения большого количества электронных документов.

Слайд 15Требования к режимам функционирования системы
Система предназначена для постоянной
работы. Пользователи работают

в реальном
времени (online) с базой данных системы,
функционирующей на сервере

базы данных.
 

Требования к режимам функционирования системыСистема предназначена для постояннойработы. Пользователи работают в реальномвремени (online) с базой данных системы,

Слайд 16Требования к защите информации от несанкционированного доступа
Регистрация входа пользователей

в систему.
Регистрация даты выдачи печатных документов.

Требования к защите информации от несанкционированного доступа  Регистрация входа пользователей в систему. Регистрация даты выдачи печатных

Обратная связь

Если не удалось найти и скачать доклад-презентацию, Вы можете заказать его на нашем сайте. Мы постараемся найти нужный Вам материал и отправим по электронной почте. Не стесняйтесь обращаться к нам, если у вас возникли вопросы или пожелания:

Email: Нажмите что бы посмотреть 

Что такое TheSlide.ru?

Это сайт презентации, докладов, проектов в PowerPoint. Здесь удобно  хранить и делиться своими презентациями с другими пользователями.


Для правообладателей

Яндекс.Метрика