Разделы презентаций


Основы автоматики и САУ

Содержание

Технологические процессы (ТП) - целенаправленное преобразования вещества, энергии и информации для получения требуемого продукта или результата. В любом технологическом процессе выполняются целенаправленные действия, называемые:- рабочими операциями – создающими требуемый продукт или результат

Слайды и текст этой презентации

Слайд 1Основы автоматики и САУ
Часть 1

Основы автоматики и САУЧасть 1

Слайд 2Технологические процессы (ТП) - целенаправленное преобразования вещества, энергии и информации

для получения требуемого продукта или результата.
 
В любом технологическом процессе выполняются

целенаправленные действия, называемые:

- рабочими операциями – создающими требуемый продукт или результат (например, перемещение груза роботом);
- вспомогательными операциями – создающими условия для нормального выполнения рабочих операций (например, захват и освобождение груза роботом);
- операциями управления рабочими и вспомогательными операциями во времени и в пространстве изменений координат системы. 

Технологические процессы (ТП) - целенаправленное преобразования вещества, энергии и информации для получения требуемого продукта или результата. В любом

Слайд 3Автоматикой называется отрасль науки и техники, охватывающая совокупность методов и

технических средств автоматического управления всеми операциями по осуществлению ТП в

технических объектах управления без непосредственного участия человека-оператора.

Термин «автоматика» образован от греческих слов «ауто» (сам) и «матос» (усиление, самоусиление, самодействие).
Автоматикой называется отрасль науки и техники, охватывающая совокупность методов и технических средств автоматического управления всеми операциями по

Слайд 4Системы автоматического управления (САУ) – это системы, в которых информация

о ходе технологического процесса используется для автоматического управления технологическим процессом

без участия человека, обеспечивая автоматизацию технологического процесса.
Системы автоматического управления (САУ) – это системы, в которых информация о ходе технологического процесса используется для автоматического

Слайд 5
В системах автоматического управления (САУ) все операции управления выполняются автоматическими

устройствами и поэтому САУ могут работать без участия человека.

В автоматизированных

системах управления (АСУ) часть операций управления выполняют автоматические устройства, а другую часть операций управления выполняет человек-оператор, без участия которого АСУ работать не могут.

В системах автоматического управления (САУ) все операции управления выполняются автоматическими устройствами и поэтому САУ могут работать без

Слайд 6Наука о методах и средствах автоматического управления техническими объектами управления

называется технической кибернетикой.

Методической основой технической кибернетики является теория автоматического

управления, которая оперирует математическими моделями элементов и САУ, рассматривает их информационные связи друг с другом и с окружающей средой и решает задачи анализа и синтеза САУ.
Наука о методах и средствах автоматического управления техническими объектами управления называется технической кибернетикой. Методической основой технической кибернетики

Слайд 7Анализ САУ заключается в определении и количественной оценке свойств САУ

с заданной структурой и известными параметрами элементов и внешних воздействий.

Синтез

САУ заключается в определении необходимой структуры и параметров элементов САУ для получения заданных свойств САУ при заданных воздействиях.

Анализ САУ заключается в определении и количественной оценке свойств САУ с заданной структурой и известными параметрами элементов

Слайд 9Классификация САУ
 
Разнообразие САУ по назначению, принципам построения, принципам действия, характеристикам,

способам получения и передачи информации и другим признакам исключает возможность

осуществления их всеобъемлющей классификации. Поэтому существует много частных классификаций САУ по разным групповым признакам.

Классификация САУ Разнообразие САУ по назначению, принципам построения, принципам действия, характеристикам, способам получения и передачи информации и другим

Слайд 10 Классификация САУ


1) По виду уравнений, описывающих процессы управления:

а) класс

линейных систем управления;
б) класс нелинейных систем управления.


Классификация САУ 1) По виду уравнений, описывающих процессы управления:а) класс линейных систем управления;б) класс нелинейных систем управления.

Слайд 11 Классификация САУ

Каждый класс систем управления делится на подклассы:

а) системы с

постоянными параметрами (описываются уравнениями с постоянными коэффициентами);
б) системы с переменными

параметрами (описываются уравнениями с переменными коэффициентами);
в) системы с распределенными параметрами (описываются уравнениями в частных производных);
г) системы с запаздыванием (описываются уравнениями с запаздывающим аргументом).
Классификация САУКаждый класс систем управления делится на подклассы:а) системы с постоянными параметрами (описываются уравнениями с постоянными коэффициентами);б)

Слайд 12 Классификация САУ

2) По характеру передачи сигналов управления различают:

а) непрерывные (аналоговые)

системы управления;
б) дискретные системы управления (импульсные и цифровые);
в) релейные системы

управления.
Классификация САУ2) По характеру передачи сигналов управления различают:а) непрерывные (аналоговые) системы управления;б) дискретные системы управления (импульсные и

Слайд 13 Классификация САУ

3) По характеру процессов в системе управления различают:

а) детерминированные

системы (имеют определенные параметры и определенные процессы);
б) стохастические системы (имеют

случайные параметры и случайные процессы).
Классификация САУ3) По характеру процессов в системе управления различают:а) детерминированные системы (имеют определенные параметры и определенные процессы);б)

Слайд 14 Классификация САУ

4) По характеру функционирования САУ делятся на четыре типа:

а)

обыкновенные САУ (имеют полную начальную информацию);
б) адаптивные САУ

(имеют неполную начальную информацию, автоматически восполняемую в процессе работы системы);
в) терминальные САУ (решают задачу достижения заданного состояния системы в конечный момент времени, до которого процесс управления может идти произвольно с оптимизацией по другим критериям);
г) интеллектуальные САУ – это САУ, способные к «пониманию» ситуации и обучению, в которых решаются задачи управления сложными ОУ с использованием механизма получения, хранения и системной обработки знаний (информации) об ОУ, возмущениях, состоянии внешней среды и условиях работы САУ для реализации своих функций управления на основе применения современных информационных технологий обработки знаний (информации) – искусственных нейронных сетей, нечеткой логики и других технологий.
Классификация САУ4) По характеру функционирования САУ делятся на четыре типа:а) обыкновенные САУ (имеют полную начальную информацию);

Слайд 16ОСНОВЫ ТЕОРИИ ЛИНЕЙНЫХ НЕПРЕРЫВНЫХ САУ
Математические модели САУ
 Для математического описания САУ

по её функциональной схеме определяется состав её отдельных звеньев, связанных

друг с другом и с внешней средой.

Основными формами представления операторов преобразования входных переменных в переменные выхода в конечномерных линейных непрерывных стационарных детерминированных моделях звеньев и САУ являются:
дифференциальные уравнения,
передаточные функции,
временные и частотные характеристики .

ОСНОВЫ ТЕОРИИ ЛИНЕЙНЫХ НЕПРЕРЫВНЫХ САУ	Математические модели САУ Для математического описания САУ по её функциональной схеме определяется состав её

Слайд 17Математические модели САУ
Происходящие в каждом звене процессы описываются линейными дифференциальными

уравнениями зависимости выходной величины у(t) от входного воздействия x(t).














где

m<=n для конструктивной реализации
Математические модели САУПроисходящие в каждом звене процессы описываются линейными дифференциальными уравнениями зависимости выходной величины у(t) от входного

Слайд 18Математические модели САУ
Эти уравнения называются математическими моделями звеньев и для

звеньев разной физической природы составляются по законам соответствующей науки (механики,

электротехники, термодинамики и др.), нелинейные уравнения линеаризуются.

Совокупность уравнений (математических моделей) взаимосвязанных звеньев САУ образуют систему уравнений САУ, называемую математической моделью САУ.

Математические модели САУЭти уравнения называются математическими моделями звеньев и для звеньев разной физической природы составляются по законам

Слайд 19Передаточная функция или операторная функция передачи (ОФП) является важнейшим математическим

описанием звена или САУ, представляющим запись дифференциального уравнения в операторной

форме в виде отношения изображений по Лапласу выходной и входной величин при нулевых начальных условиях, которая получается в виде:




Передаточная функция или операторная функция передачи (ОФП) является важнейшим математическим описанием звена или САУ, представляющим запись дифференциального

Слайд 20Операторная функция передачи (ОФП)‏



Переводим дифференциальное уравнение в операторную форму, заменой:









и далее
и далее

Операторная функция передачи (ОФП)‏Переводим дифференциальное уравнение в операторную форму, заменой: и далееи далее

Слайд 21Операторная функция передачи (ОФП)‏



Получаем из дифференциального уравнения:







Уравнение в операторной

форме после замены:


Операторная функция передачи (ОФП)‏Получаем из дифференциального уравнения: Уравнение в операторной форме после замены:

Слайд 22Операторная функция передачи (ОФП)‏



Вынесем y(p) и x(p) за скобки:







Запишем

ОФП:





Операторная функция передачи (ОФП)‏Вынесем y(p) и x(p) за скобки: Запишем ОФП:

Слайд 23Типовые звенья САУ и их характеристики
Звенья с математическим описанием обыкновенными

дифференциальными уравнениями первого и второго порядка называются типовыми динамическими звеньями.

Из

типовых динамических звеньев составляются алгоритмические структурные схемы систем управления.
Знание характеристик типовых звеньев значительно облегчает изучение свойств таких систем.

Типовые звенья САУ и их характеристикиЗвенья с математическим описанием обыкновенными дифференциальными уравнениями первого и второго порядка называются

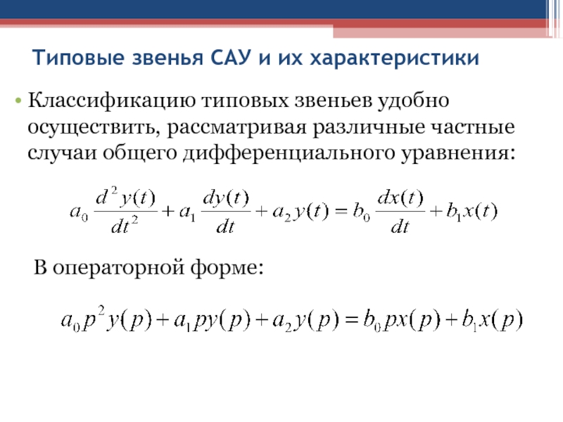
Слайд 24Типовые звенья САУ и их характеристики
Классификацию типовых звеньев удобно осуществить,

рассматривая различные частные случаи общего дифференциального уравнения: 
 


В операторной форме:



Типовые звенья САУ и их характеристикиКлассификацию типовых звеньев удобно осуществить, рассматривая различные частные случаи общего дифференциального уравнения:  	В

Слайд 25Типовые звенья САУ и их характеристики
Вынесем x(p) и y(p) за

скобки:



Передаточная функция в общем виде для типовых звеньев САУ:
 
 

Типовые звенья САУ и их характеристикиВынесем x(p) и y(p) за скобки:Передаточная функция в общем виде для типовых

Слайд 26Типовые звенья САУ и их характеристики
Принято уравнение:


записывать в виде (разделив

на ):


где

Параметры T2, T1, τ называются постоянными

времени, измеряемыми в секундах;
K называется коэффициентом передачи.



Типовые звенья САУ и их характеристикиПринято уравнение:записывать в виде (разделив на   ):где Параметры T2, T1,

Слайд 27Типовые звенья САУ и их характеристики
Передаточная функция из уравнения:



в общем

виде для типовых звеньев САУ:






Типовые звенья САУ и их характеристикиПередаточная функция из уравнения:в общем виде для типовых звеньев САУ:

Слайд 28Типовые звенья САУ и их характеристики
Типовые динамические звенья делятся по

зависимостям выходной величины y от входного воздействия x в установившихся

режимах работы на:

позиционные, в которых выходная величина пропорциональна входному воздействию y=Kx;
интегрирующие, в которых выходная величина пропорциональна интегралу от входного воздействия y=K∫xdt;
дифференцирующие, в которых выходная величина пропорциональна дифференциалу (первой производной по времени) от входного воздействия y=K dx/dt;
запаздывающие, в которых выходная величина равна входной величине, сдвинутой в текущем времени на время запаздывания τ y=x(t – τ).



Типовые звенья САУ и их характеристикиТиповые динамические звенья делятся по зависимостям выходной величины y от входного воздействия

Слайд 29Типовые звенья САУ и их характеристики
Подробно на лабораторных работах.
Пример:



Типовые звенья САУ и их характеристикиПодробно на лабораторных работах.Пример:

Слайд 30Типовые звенья САУ и их характеристики
Подробно на лабораторных работах.
Пример:



Типовые звенья САУ и их характеристикиПодробно на лабораторных работах.Пример:

Слайд 31Временные характеристики
Временными характеристиками звена или САУ являются переходная функция h(t)

и функция веса w(t) .

Переходной функцией (переходной характеристикой) h(t)=y(t)

звена или САУ называется реакция на единичное ступенчатое входное воздействие x(t)=1[t] при нулевых начальных условиях.

Функцией веса (весовой функцией, импульсной переходной характеристикой) w(t)=y(t) звена или САУ называется реакция на единичное импульсное входное воздействие x(t)=δ(t) (дельта-функцию или функцию Дирака) при нулевых начальных условиях.
Временные характеристикиВременными характеристиками звена или САУ являются переходная функция h(t) и функция веса w(t) . Переходной функцией

Слайд 32Временные характеристики
Дельта-функция или функция Дирака получается при дифференцировании единичной ступенчатой

функции δ(t)=d1[t]/dt, при этом δ(t)=0 в любой момент времени t,

кроме t=0, где величина импульса стремится к бесконечности при бесконечно малой продолжительности импульса, а площадь импульса равна единице ∫δ(t)dt=1.

Функция веса w(t) связана с переходной функцией h(t) дифференцирования w(t)=dh(t)/dt.

Временные характеристикиДельта-функция или функция Дирака получается при дифференцировании единичной ступенчатой функции δ(t)=d1[t]/dt, при этом δ(t)=0 в любой

Слайд 33Временные характеристики
Например, для САУ с :

Переходная характеристика:
Импульсная характеристика:

x(t)‏
x(t)‏
h(t)=y(t)‏
w(t)=y(t)‏

Временные характеристикиНапример, для САУ с :Переходная характеристика:Импульсная характеристика:x(t)‏x(t)‏h(t)=y(t)‏w(t)=y(t)‏

Слайд 34Временные характеристики
Например, для САУ с :

Переходная характеристика:
Импульсная характеристика:

x(t)‏
h(t)=y(t)‏
x(t)‏
w(t)=y(t)‏

Временные характеристикиНапример, для САУ с :Переходная характеристика:Импульсная характеристика:x(t)‏h(t)=y(t)‏x(t)‏w(t)=y(t)‏

Слайд 35Временные характеристики
Например, для САУ с :

Переходная характеристика:
Импульсная характеристика:

x(t)‏
w(t)=y(t)‏
x(t)‏
h(t)=y(t)‏

Временные характеристикиНапример, для САУ с :Переходная характеристика:Импульсная характеристика:x(t)‏w(t)=y(t)‏x(t)‏h(t)=y(t)‏

Слайд 36Временные характеристики
Например, для САУ с :

Переходная характеристика
Ступенчатое входное воздействие:
Импульсная характеристика
Дельта-функция:

Временные характеристикиНапример, для САУ с :Переходная характеристикаСтупенчатое входное воздействие:Импульсная характеристикаДельта-функция:

Слайд 37Временные характеристики
Например, для САУ с :

Линейное входное воздействие:
Параболическое входное воздействие:

Временные характеристикиНапример, для САУ с :Линейное входное воздействие:Параболическое входное воздействие:

Слайд 38Временные характеристики
Например, для САУ с :

Синусоидальное входное воздействие:

Временные характеристикиНапример, для САУ с :Синусоидальное входное воздействие:

Слайд 39Частотные характеристики
Частотные характеристики представляют собой зависимость амплитуды и фазы выходного

сигнала звена или системы в установившемся режиме при гармоническом входном

сигнале неизменной амплитуды и изменяемой частоты.
Частотные характеристики имеют важное значение для исследования систем автоматического управления, так как они характеризуют передаточные свойства звеньев и систем.
Частотные характеристикиЧастотные характеристики представляют собой зависимость амплитуды и фазы выходного сигнала звена или системы в установившемся режиме

Слайд 40Частотные характеристики

Если на вход САУ в момент времени t=0 приложено

гармоническое воздействие x(t) определенной частоты ω:
x(t)=xmsinω t ,
то после окончания

переходного процесса в системе установится режим установившихся вынужденных колебаний, а выходная величина y(t) будет изменяться по гармоническому закону с той же частотой ω, но с другой амплитудой ym и со сдвигом Δt во времени:
y(t)=ym sin(ω t+ϕ),
где ϕ = (Δt /T) ⋅360 – фазовый сдвиг между входным и выходным сигналами в градусах.
Частотные характеристики	Если на вход САУ в момент времени t=0 приложено гармоническое воздействие x(t) определенной частоты ω:x(t)=xmsinω t

Слайд 41Частотные характеристики

Частотные характеристики

Слайд 42Частотные характеристики
Изменяя частоту ω от 0 до ∝ при

постоянном значении xm, можно установить, что амплитуда и фазовый сдвиг

выходного сигнала зависят от частоты входного сигнала.

Так как амплитуда выходного сигнала определяется также значением амплитуды входного сигнала, то возникает необходимость рассматривать отношение амплитуд ym /xm.
Частотные характеристики Изменяя частоту ω от 0 до ∝ при постоянном значении xm, можно установить, что амплитуда

Слайд 43Частотные характеристики
Зависимость отношения амплитуд выходного и входного сигнала от

частоты называют амплитудной частотной характеристикой (АЧХ) и обозначают А(ω)

.

АЧХ характеризует пропускание элементом сигналов различной частоты. Пропускание оценивается по отношению амплитуд ym /xm.
Частотные характеристики Зависимость отношения амплитуд выходного и входного сигнала от частоты называют  амплитудной частотной характеристикой (АЧХ)

Слайд 44Частотные характеристики

Зависимость фазового сдвига между входным и выходным сигналами от

частоты называют фазовой частотной характеристикой (ФЧХ) ϕ(ω).

Если фазовый сдвиг

то говорят о фазовом запаздывании, если фазовый сдвиг >0, то говорят о фазовом опережении.
Частотные характеристикиЗависимость фазового сдвига между входным и выходным сигналами от частоты называют фазовой частотной характеристикой (ФЧХ) ϕ(ω).Если

Слайд 45Частотные характеристики

Частотные характеристики

Слайд 46Частотные характеристики

Частотные характеристики

Слайд 47Частотные характеристики
При объединении амплитудной и фазовой частотных характеристик в одну

получают амплитудно-фазовую частотную характеристику (АФЧХ или АФХ) (частотная передаточная функция,

комплексный коэффициент передачи) W(jω), которая получается из передаточной функции (ОФП) W(p) звена или САУ при замене p=jω и изменении частоты ω от 0 до ∞.
Частотные характеристикиПри объединении амплитудной и фазовой частотных характеристик в одну получают амплитудно-фазовую частотную характеристику (АФЧХ или АФХ)

Слайд 48Частотные характеристики
Амплитудно-фазовая частотная характеристика W(jω) является функцией комплексного переменного jω.



Модуль АФХ равен А(ω), а аргумент равен ϕ (ω).
Каждому значению

частоты ωi соответствует комплексное число W(jωi), представленное на комплексной плоскости изображающим вектором длиной A(ωi ) и расположенным к вещественной положительной оси под углом ϕ(ωi ).
Частотные характеристикиАмплитудно-фазовая частотная характеристика W(jω) является функцией комплексного переменного jω. Модуль АФХ равен А(ω), а аргумент равен

Слайд 49Частотные характеристики
АФХ
АЧХ
ФЧХ

Частотные характеристикиАФХАЧХФЧХ

Слайд 50Частотные характеристики
АФХ

Частотные характеристикиАФХ

Слайд 51Частотные характеристики
Выражение для амплитудно-фазовой характеристики конкретного элемента можно получить из

его передаточной функции подстановкой p=jω :
W(jω)=W(p) p=jω  
АФХ W(jω) может

быть представлена в:
показательной форме:
W(jω) = A(ω)e jϕ(ω)
алгебраической:
W(jω) = U(ω) + jV(ω)  
где U(ω), V(ω) –вещественная и мнимая составляющие вектора W(jω);


– амплитудная частотная характеристика (АЧХ);
ϕ(ω)=arc tg [V(ω)/U(ω)]– фазовая частотная характеристика (ФЧХ).
или тригонометрической:




Частотные характеристикиВыражение для амплитудно-фазовой характеристики конкретного элемента можно получить из его передаточной функции подстановкой p=jω :W(jω)=W(p) p=jω

Слайд 52Далее пример просто показать. Не под запись.

Далее пример просто показать. Не под запись.

Слайд 53Частотные характеристики
Рассмотрим пример.
Пусть передаточная функция имеет вид:

Проведем замену:



Получаем:











Частотные характеристикиРассмотрим пример.Пусть передаточная функция имеет вид: Проведем замену:Получаем:

Слайд 54Частотные характеристики








Частотные характеристики

Слайд 55Получаем АФХ

Получаем АФХ

Слайд 56Получаем АЧХ и ФЧХ

Получаем АЧХ и ФЧХ

Слайд 57Частотные характеристики
В расчетах САУ широко используются логарифмические частотные характеристики.

Логарифмическая

амплитудная частотная характеристика (ЛАЧХ) звена или САУ строится в прямоугольной

системе координат, где по оси ординат в линейном масштабе указывается величина ЛАЧХ в децибелах

L(ω)=20 lg⏐W(jω)⏐=20 lg A(ω),

а по оси абсцисс в логарифмическом масштабе указывается частота ω в 1/с (при этом равномерные изменения частоты в 10 раз представляются декадами).
Частотные характеристикиВ расчетах САУ широко используются логарифмические частотные характеристики. Логарифмическая амплитудная частотная характеристика (ЛАЧХ) звена или САУ

Слайд 58Частотные характеристики
Децибел равен 1/10 бела.

Бел равен десятичному логарифму отношения мощностей

на выходе и входе звена или пропорциональному мощностям отношению квадратов

напряжений, токов, скоростей или других величин (1бел = lgP2/P1 = lgU22/U12).
Поэтому множитель 20=2∙10, где 2 отражает логарифмирование квадрата отношения выходной и входной величин, а 10 – перевод белов в децибелы.
Частотные характеристикиДецибел равен 1/10 бела.Бел равен десятичному логарифму отношения мощностей на выходе и входе звена или пропорциональному

Слайд 59Частотные характеристики
Логарифмическая фазовая частотная характеристика (ЛФЧХ) φ(ω)=arctg[V(ω)/U(ω)] звена или САУ

строится по оси ординат в линейном масштабе, где указывается угол

фазового сдвига ϕ(ω) в радианах или угловых градусах, а по оси абсцисс указывается частота ω в логарифмическом масштабе в 1/с.

Частотные характеристикиЛогарифмическая фазовая частотная характеристика (ЛФЧХ) φ(ω)=arctg[V(ω)/U(ω)] звена или САУ строится по оси ординат в линейном масштабе,

Слайд 60Частотные характеристики
ω=1 Гц
L(ω)=20lg(3.5)= 10,88дБ

Частотные характеристикиω=1 ГцL(ω)=20lg(3.5)= 10,88дБ

Слайд 61АЧХ и ФЧХ

АЧХ и ФЧХ

Слайд 62ЛАЧХ и ЛФЧХ

ЛАЧХ и ЛФЧХ

Слайд 63АЧХ и ФЧХ

АЧХ и ФЧХ

Слайд 64ЛАЧХ и ЛФЧХ

ЛАЧХ и ЛФЧХ

Слайд 65САУ представляется её функциональной, алгоритмической и конструктивной структурами (структурными схемами).

САУ представляется её функциональной, алгоритмической и конструктивной структурами (структурными схемами).

Слайд 66Функциональная структура САУ определяет состав функциональных блоков, выполняющих определённые функции:

получение текущей информации (датчики), формирование управляющего воздействия (регулятор) и т.д.

Каждый

функциональный блок изображается на схеме прямоугольником с соответствующим обозначением, а связи между блоками и с внешней средой обозначаются линиями со стрелкой, указывающей направление передачи воздействий.

Функциональная структура САУ определяет состав функциональных блоков, выполняющих определённые функции: получение текущей информации (датчики), формирование управляющего воздействия

Слайд 67Например, функциональная структура САУ:


Например, функциональная структура САУ:

Слайд 68Алгоритмическая структура САУ представляет собой математическую модель САУ, состоящую из

однонаправленных звеньев и связей звеньев друг с другом и с

окружающей средой.

Каждое звено изображается прямоугольником, в котором записывается операторная функция передачи W(p) или её обозначение, приведенное в приложении.
Связи звеньев между собой и с внешней средой обозначаются линиями со стрелкой, указывающей направление передачи сигналов или физических воздействий.
Алгоритмическая структура САУ представляет собой математическую модель САУ, состоящую из однонаправленных звеньев и связей звеньев друг с

Слайд 69Например, алгоритмическая структура САУ:


Например, алгоритмическая структура САУ:

Слайд 70Конструктивная структура САУ определяет состав её конструктивных элементов и связей

их друг с другом и с внешней средой, которая представляется

графически в виде принципиальной конструктивной схемы с использованием стандартных изображений.

В системах электроавтоматики конструктивная структура представляется принципиальной электрической схемой из элементов и электрических цепей их соединений.

Конструктивная структура САУ определяет состав её конструктивных элементов и связей их друг с другом и с внешней

Слайд 71Например, конструктивная структура САУ:


Например, конструктивная структура САУ:

Слайд 72Ниже пример того, как составляются
дифференциальные уравнения.

Ниже пример того, как составляются дифференциальные уравнения.

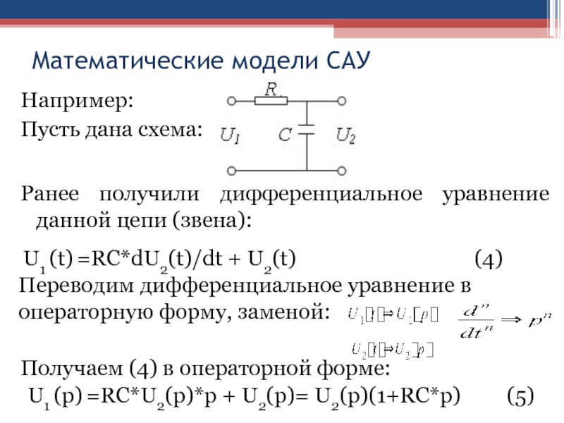
Слайд 73Математические модели САУ
Например:
Пусть дана схема:


Требуется составить дифференциальное уравнение электрической цепи:

Входной

величиной для цепи является напряжение U1, а выходной величиной –

напряжение U2.

В динамических режимах по одноконтурной цепи протекает ток i.




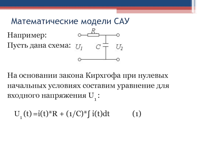
Математические модели САУНапример:Пусть дана схема:Требуется составить дифференциальное уравнение электрической цепи:Входной величиной для цепи является напряжение U1, а

Слайд 74Математические модели САУ
Например:
Пусть дана схема:


На основании закона Кирхгофа при нулевых
начальных

условиях составим уравнение для
входного напряжения U1 :




U1 (t) =i(t)*R +

(1/C)*∫ i(t)dt (1)‏
Математические модели САУНапример:Пусть дана схема:На основании закона Кирхгофа при нулевыхначальных условиях составим уравнение длявходного напряжения U1 :U1

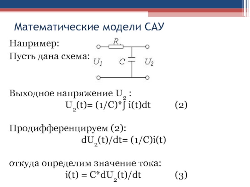
Слайд 75Математические модели САУ
Например:
Пусть дана схема:


Выходное напряжение U2 :
U2(t)= (1/C)*∫ i(t)dt

(2)‏

Продифференцируем (2):
dU2(t)/dt= (1/C)i(t)‏

откуда определим значение тока:
i(t) = C*dU2(t)/dt (3)






Математические модели САУНапример:Пусть дана схема:Выходное напряжение U2 :U2(t)= (1/C)*∫ i(t)dt  		(2)‏Продифференцируем (2):						dU2(t)/dt= (1/C)i(t)‏откуда определим значение тока:i(t)

Слайд 76Математические модели САУ
Например:
Пусть дана схема:


Подставим (3) в уравнение (1):




Уравнение (4)

– дифференциальное уравнение данной цепи (звена).


U1 (t) =i(t)*R +

(1/C)*∫ i(t)dt =
=(C*dU2(t)/dt ) *R + (1/C)*∫ (C*dU2(t)/dt ) dt =
= RC*dU2(t)/dt + U2(t) (4)‏
Математические модели САУНапример:Пусть дана схема:Подставим (3) в уравнение (1):	Уравнение (4) – дифференциальное уравнение данной цепи (звена). U1

Слайд 77Ниже пример того, как составляются
ОФП.

Ниже пример того, как составляются ОФП.

Слайд 78Математические модели САУ
Например:
Пусть дана схема:


Ранее получили дифференциальное уравнение данной цепи

(звена):







Получаем (4) в операторной форме:






U1 (t) =RC*dU2(t)/dt + U2(t)

(4)‏

Переводим дифференциальное уравнение в операторную форму, заменой:

U1 (p) =RC*U2(p)*p + U2(p)= U2(p)(1+RC*p) (5)‏

Математические модели САУНапример:Пусть дана схема:Ранее получили дифференциальное уравнение данной цепи (звена):Получаем (4) в операторной форме: U1 (t)

Слайд 79Математические модели САУ
Например:
Пусть дана схема:


Запишем согласно (5) ОФП:







U1 (p)

=RC*U2(p)*p + U2(p)= U2(p)(1+RC*p) (5)‏

Математические модели САУНапример:Пусть дана схема:Запишем согласно (5) ОФП: U1 (p) =RC*U2(p)*p + U2(p)= U2(p)(1+RC*p)		(5)‏

Слайд 80Математические модели САУ
Например:
Пусть дана схема:


Пусть R=20кОм, С=5мкФ.
Тогда ОФП:







Математические модели САУНапример:Пусть дана схема:Пусть R=20кОм, С=5мкФ.Тогда ОФП:

Слайд 81
Рассмотрим методику получения временных и частотных характеристик на примере апериодического

(инерционного) звена первого порядка имеющего передаточную функцию:



где T – постоянная времени звена; K – коэффициент передачи звена.

Дифференциальное уравнение процесса управления:






Рассмотрим методику получения временных и частотных характеристик на примере апериодического (инерционного) звена первого порядка имеющего передаточную функцию:

Слайд 82Например:
Пусть дана схема:








Дифференциальное уравнение процесса управления :

Например:Пусть дана схема: Дифференциальное уравнение процесса управления :

Слайд 83
Переходная функция звена h(t)=y(t)=U2(t) получается в виде суммы общего и

частного решений дифференциального уравнения при нулевых начальных условиях и подаче

на вход единичного ступенчатого воздействия x(t)=U1(t)=1[t].












Переходная функция звена h(t)=y(t)=U2(t) получается в виде суммы общего и частного решений дифференциального уравнения при нулевых начальных

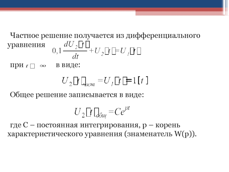
Слайд 84
Частное решение получается из дифференциального уравнения

при

в виде:


Общее решение записывается в

виде:


где С – постоянная интегрирования, p – корень характеристического уравнения (знаменатель W(p)).









Частное решение получается из дифференциального уравнения  	при        	в виде:		Общее

Слайд 85Найдем корень характеристического уравнения:


Где характеристическое уравнение:

Приравняем D(p)=0 и выразим

p = -10
Получаем:

Постоянную интегрирования С определим из


при подстановке

полного решения
и нулевых начальных условиях при t=0 и U2(t)=0






Найдем корень характеристического уравнения:Где характеристическое уравнение: 	Приравняем D(p)=0 и выразим p = -10Получаем: Постоянную интегрирования С определим

Слайд 86Получим:







Выполнив дифференцирование произведения функций С и

получим:










Получим:Выполнив дифференцирование произведения функций С и     получим:

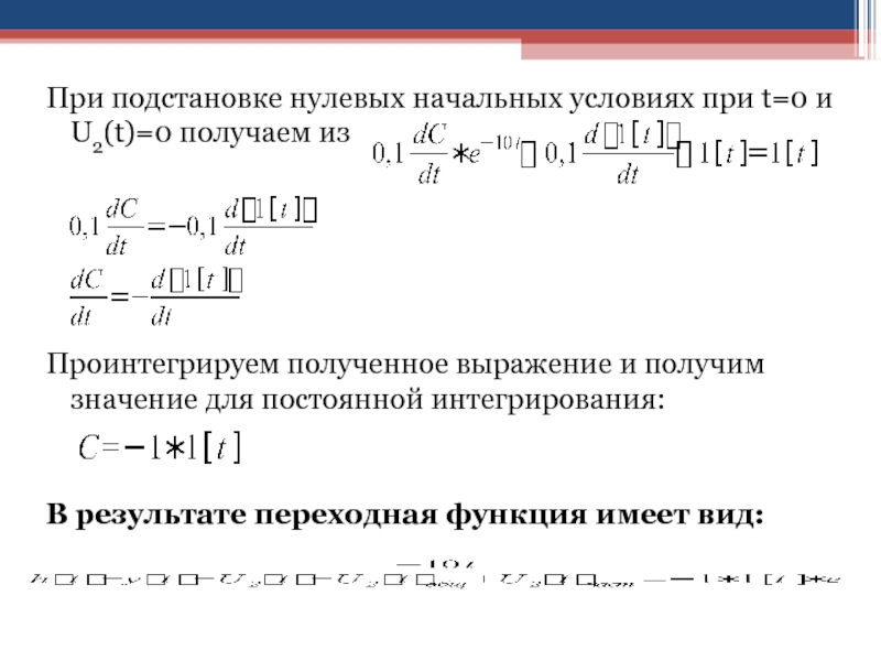
Слайд 87При подстановке нулевых начальных условиях при t=0 и U2(t)=0 получаем

из





Проинтегрируем полученное выражение и получим значение для постоянной интегрирования:


В результате

переходная функция имеет вид:






















При подстановке нулевых начальных условиях при t=0 и U2(t)=0 получаем изПроинтегрируем полученное выражение и получим значение для

Слайд 88В результате переходная функция имеет вид:


Построим таблицу значений и график:
























В результате переходная функция имеет вид:Построим таблицу значений и график:

Слайд 89Типовые звенья САУ и их характеристики
Весовая функция определяется дифференцированием
h(t)

по времени:







Типовые звенья САУ и их характеристикиВесовая функция определяется дифференцированием h(t) по времени:

Слайд 90Весовая функция имеет вид:


Построим таблицу значений и график:
























Весовая функция имеет вид:Построим таблицу значений и график:

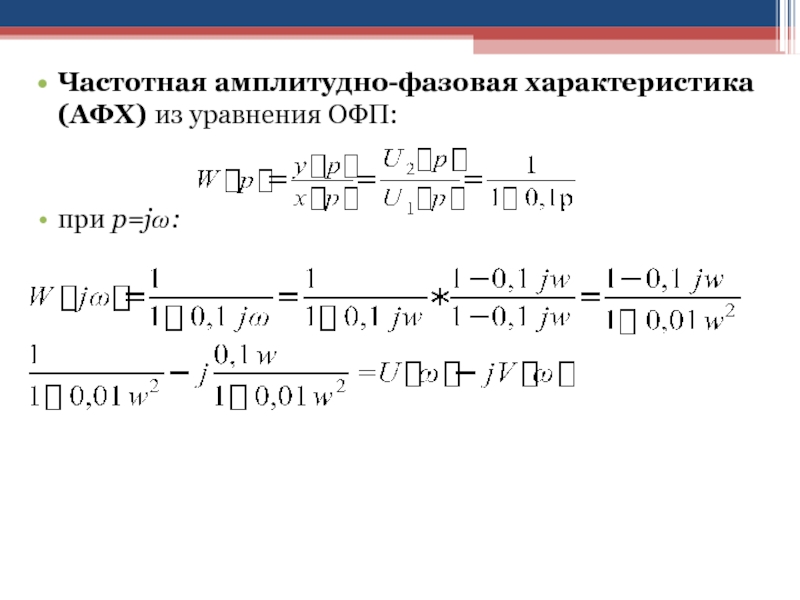
Слайд 91Частотная амплитудно-фазовая характеристика (АФХ) из уравнения ОФП:


при p=jω:













Частотная амплитудно-фазовая характеристика (АФХ) из уравнения ОФП:при p=jω:

Слайд 92Амплитудная А(ω) и фазовая φ(ω) частотные характеристики (АЧХ и ФЧХ)

определяются из:



и имеют вид:














Амплитудная А(ω) и фазовая φ(ω) частотные характеристики (АЧХ и ФЧХ) определяются из:и имеют вид:

Слайд 93Логарифмическая амплитудная частотная характеристика (ЛАЧХ) описывается выражением:





















Логарифмическая амплитудная частотная характеристика (ЛАЧХ) описывается выражением:

Слайд 94Логарифмическая фазовая частотная характеристика (ЛФЧХ) звена имеет такое же расчетное

выражение как и ФЧХ, но строится совместно с ЛАЧХ этого

звена в логарифмическом масштабе частот и в линейном масштабе угла фазового сдвига, измеряемого в радианах или угловых градусах.
















Логарифмическая фазовая частотная характеристика (ЛФЧХ) звена имеет такое же расчетное выражение как и ФЧХ, но строится совместно

Слайд 95Строим таблицу значений и графики:
















Строим таблицу значений и графики:

Слайд 96где
Re(w)=U(w);
Im(w)=V(w);
R(w)=A(w)=АЧХ;
F(w)=φ(w)=ФЧХ
АФХ

гдеRe(w)=U(w);Im(w)=V(w);R(w)=A(w)=АЧХ;F(w)=φ(w)=ФЧХАФХ

Слайд 97где
R(w)=A(w)=АЧХ;
F(w)=φ(w)=ФЧХ
АЧХ
ФЧХ

гдеR(w)=A(w)=АЧХ;F(w)=φ(w)=ФЧХАЧХФЧХ

Слайд 98где
R(w)=A(w)=АЧХ;
F(w)=φ(w)=ФЧХ
АЧХ
ФЧХ

гдеR(w)=A(w)=АЧХ;F(w)=φ(w)=ФЧХАЧХФЧХ

Слайд 99где
L(w)=ЛАЧХ;
F(w)=φ(w)=ЛФЧХ
ЛАЧХ
ЛФЧХ

гдеL(w)=ЛАЧХ;F(w)=φ(w)=ЛФЧХЛАЧХЛФЧХ

Слайд 100где
L(w)=ЛАЧХ;
F(w)=φ(w)=ЛФЧХ
ЛАЧХ
ЛФЧХ

гдеL(w)=ЛАЧХ;F(w)=φ(w)=ЛФЧХЛАЧХЛФЧХ

Слайд 101 Для описания модели САУ обычно используется три способа:

1) поэлементное описание

САУ с учётом взаимодействия каждого звена с другими звеньями и

с внешней средой. При этом модель САУ описывается системой дифференциальных уравнений, учитывающих все параметры звеньев, входные и выходные величины (координаты) процессов управления, что обеспечивает возможность физической интерпретации всех процессов управления;
Для описания модели САУ обычно используется три способа:1) поэлементное описание САУ с учётом взаимодействия каждого звена с

Слайд 102 Для описания модели САУ обычно используется три способа:

2) системное описание

САУ представляется одним уравнением, которое получается из поэлементного описания САУ

методом подстановок для исключения промежуточных координат процесса управления и учитывает только зависимость выходного процесса (выходной величины) САУ от входного процесса (входной величины) при утрате возможностей физической интерпретации процессов управления, происходящих внутри САУ;
Для описания модели САУ обычно используется три способа:2) системное описание САУ представляется одним уравнением, которое получается из

Слайд 103 Для описания модели САУ обычно используется три способа:

3) векторно-матричное описание

САУ в пространстве переменных состояния системы, позволяющее учитывать все параметры

и переменные величины (координаты) САУ и вести расчёты с применением ЭВМ при возможности физической интерпретации происходящих процессов управления в САУ.

Для описания модели САУ обычно используется три способа:3) векторно-матричное описание САУ в пространстве переменных состояния системы, позволяющее

Слайд 104САУ одной выходной величиной y(t) состоит из объекта управления (ОУ)

и устройства управления (УУ) и имеет задающее g(t)) и возмущающее

f(t)) входные воздействия .

Р – регулятор (может быть ЭВМ);
УП – усилитель-преобразователь;
ИУ – исполнительное устройство;
КУ - компенсирующее устройство;
ДОС – датчик обратной связи.

САУ одной выходной величиной y(t) состоит из объекта управления (ОУ) и устройства управления (УУ) и имеет задающее

Слайд 105Устройство управления (УУ) выполняет целенаправленные операции управления технологическим процессом (ТП),

формируя управляющее воздействие u(t) на ОУ по определенному закону –

алгоритму управления ОУ для достижения цели управления – обеспечения равенства y(t)=g(t) или допустимой ошибки управления g(t)–y(t)≤e(t)доп при наличии возмущающих воздействий f(t), отклоняющих y(t) от заданного значения g(t).

Устройство управления (УУ) выполняет целенаправленные операции управления технологическим процессом (ТП), формируя управляющее воздействие u(t) на ОУ по

Слайд 106Объект управления (ОУ) в САУ выполняет рабочие операции осуществления ТП.

Для

этого выходной величиной y(t) ОУ необходимо управлять по заданному закону

g(t) – алгоритму функционирования ОУ и всей САУ за счет формирования управляющего воздействия u(t) на ОУ для достижения цели управления – равенства y(t)=g(t).

Объект управления (ОУ) в САУ выполняет рабочие операции осуществления ТП.Для этого выходной величиной y(t) ОУ необходимо управлять

Слайд 107В устройстве управления (УУ) алгоритм управления формируется в регуляторе (Р),

который обычно реализуется с использованием операционных усилителей или микроЭВМ.

Для усиления

сигнала от регулятора Р в УУ вводятся усилитель–преобразователь (УП) и исполнительное устройство (ИУ) (например, электродвигатель), непосредственно воздействующее на объект управления (ОУ).

УУ в целом выполняет функции регулятора по отношению к объекту управления ОУ.
В устройстве управления (УУ) алгоритм управления формируется в регуляторе (Р), который обычно реализуется с использованием операционных усилителей

Слайд 108УУ могут строиться по трем основным принципам управления:

1) принцип разомкнутого

управления u(t)=K∙g(t) позволяет строить устойчивые разомкнутые САУ, имеющие самую низкую

точность управления из-за влияния возмущений f(t);
УУ могут строиться по трем основным принципам управления:1) принцип разомкнутого управления u(t)=K∙g(t) позволяет строить устойчивые разомкнутые САУ,

Слайд 109УУ могут строиться по трем основным принципам управления:

2) принцип компенсации

возмущающего воздействия f(t) (управление по возмущению) с введением компенсирующего устройства

КУ, добавляющего к задающему сигналу g(t) противодействующую составляющую влияния возмущения f(t) на выходную величину y(t), позволяет строить устойчивые разомкнутые САУ с уменьшенным влиянием f(t) на y(t);
УУ могут строиться по трем основным принципам управления:2) принцип компенсации возмущающего воздействия f(t) (управление по возмущению) с

Слайд 110УУ могут строиться по трем основным принципам управления:

3) принцип обратной

связи (принцип отклонения, управление по ошибке) с введением в САУ

датчика обратной связи ДОС позволяет создавать замкнутые САУ, обеспечивающие высокую точность управления выходной величиной y(t) при полной или частичной компенсации ошибки управления е(t)=g(t)–y(t), независимо от причин её возникновения.

УУ могут строиться по трем основным принципам управления:3) принцип обратной связи (принцип отклонения, управление по ошибке) с

Слайд 111Все высокоточные САУ строятся по принципу обратной связи с возможной

дополнительной компенсацией основного возмущающего воздействия и принятием мер для обеспечения

устойчивости САУ.

Все высокоточные САУ строятся по принципу обратной связи с возможной дополнительной компенсацией основного возмущающего воздействия и принятием

Слайд 112В УУ часто используются линейные алгоритмы управления:

- пропорциональный u(t)=K∙e(t),
- интегральный

u(t)=K∫e(t)dt,
- пропорционально–интегральный u(t)=K[e(t)+∫e(t)dt],
- пропорционально–дифференциальный u(t)=K[e(t)+de(t)/dt],
- пропорционально–интегрально–дифференциальный u(t)=K[e(t)+∫e(t)dt+de(t)/dt].

В УУ часто используются линейные алгоритмы управления:- пропорциональный u(t)=K∙e(t),- интегральный u(t)=K∫e(t)dt,- пропорционально–интегральный u(t)=K[e(t)+∫e(t)dt],- пропорционально–дифференциальный u(t)=K[e(t)+de(t)/dt],- пропорционально–интегрально–дифференциальный u(t)=K[e(t)+∫e(t)dt+de(t)/dt].

Слайд 113Спасибо за внимание!

Спасибо за внимание!

Обратная связь

Если не удалось найти и скачать доклад-презентацию, Вы можете заказать его на нашем сайте. Мы постараемся найти нужный Вам материал и отправим по электронной почте. Не стесняйтесь обращаться к нам, если у вас возникли вопросы или пожелания:

Email: Нажмите что бы посмотреть 

Что такое TheSlide.ru?

Это сайт презентации, докладов, проектов в PowerPoint. Здесь удобно  хранить и делиться своими презентациями с другими пользователями.


Для правообладателей

Яндекс.Метрика