Разделы презентаций


ОСНОВЫ МАССОПЕРЕНОСА

Содержание

Основные определения Процессы теплообмена в природе и технике часто сопровождаются переносом массы одного вещества относительно другого. Одним из этих процессов является диффузия.Диффузия – самопроизвольный процесс, стремящийся к установлению внутри фаз равновесного

Слайды и текст этой презентации

Слайд 1ОСНОВЫ МАССОПЕРЕНОСА

ОСНОВЫ МАССОПЕРЕНОСА

Слайд 2Основные определения
Процессы теплообмена в природе и технике часто сопровождаются

переносом массы одного вещества относительно другого. Одним из этих процессов

является диффузия.
Диффузия – самопроизвольный процесс, стремящийся к установлению внутри фаз равновесного распределения концентраций.
При постоянных давлении и температуре смеси процесс диффузии направлен на выравнивание концентраций в системе путем переноса вещества из области с большей концентрацией в область с меньшей.
Аналогично переносу теплоты теплопроводностью и конвекцией различают массопроводность – молекулярную диффузию (массообмен) и конвективную массоотдачу – конвективную или молярную диффузию.
Основные определения Процессы теплообмена в природе и технике часто сопровождаются переносом массы одного вещества относительно другого. Одним

Слайд 3Молекулярная диффузия в среде (диффузионный массообмен) происходит преимущественно в результате

самостоятельного перемещения молекул из-за их теплового движения.

Диффузия одного компонента

смеси, находящегося в стационарном состоянии, в направлении меньшей концентрации этого компонента аналогична переносу теплоты теплопроводностью в направлении уменьшения температуры.

Примером молекулярной диффузии является распространение распыляемого аэрозоля в практически неподвижном воздухе комнаты.
Молекулярная диффузия в среде (диффузионный массообмен) происходит преимущественно в результате самостоятельного перемещения молекул из-за их теплового движения.

Слайд 4Конвективный массообмен (молярная диффузия) – перенос компонента вещества и

движение всей массы жидкости (газа).

Процесс молярной диффузии аналогичен процессу

конвективного теплообмена.

Конвективный массообмен может быть свободным и вынужденным.

Если движение жидкости обусловлено разностью плотностей, процесс является свободным конвективным массообменом.
Если движение жидкости обусловлено насосом или вентилятором, то процесс называют массообменом при вынужденной конвекции.
Примерами могут служить, например, процесс увлажнения воздуха, абсорбция газа и т.п.
Конвективный массообмен (молярная диффузия) –  перенос компонента вещества и движение всей массы жидкости (газа). Процесс молярной

Слайд 5В целом диффузия характеризуется потоком массы компонента, проходящим в единицу

времени через данную поверхность в направлении нормали к ней. Если

поток массы обозначим

, то плотность потока массы

Поток массы, проходящий через единицу поверхности:

Тогда:

При

(1)

В целом диффузия характеризуется потоком массы компонента, проходящим в единицу времени через данную поверхность в направлении нормали

Слайд 6При постоянных давлении и температуре макроскопически неподвижной двухкомпонентной смеси плотность

потока массы одного из компонентов смеси за счет молекулярной диффузии

определяется законом Фика:

Или:

(2)

При постоянных давлении и температуре макроскопически неподвижной двухкомпонентной смеси плотность потока массы одного из компонентов смеси за

Слайд 7где
местная концентрация данного вещества, равная отношению массы этого

компонента к объему смеси, кг/м3;

относительная

массовая концентрация данного вещества

плотность смеси, кг/м3;


коэффициент молекулярной диффузии(коэффициент диффузии) одного компонента относительно другого, м2/c;

направление нормали к поверхности одинаковой концентрации данного вещества;

– градиенты концентрации и относительной концентрации.

где местная концентрация данного вещества, равная отношению массы этого компонента к объему смеси, кг/м3;

Слайд 8Диффузию, описываемую законом Фика, называют концентрационной диффузией.
Коэффициентом диффузии называют количество

вещества, диффундирующего через поверхность площадью 1 м2 в единицу времени

при разности концентраций на расстоянии 1м, равной единице.
Градиент концентрации обусловливает перенос вещества также как градиент температуры при теплопроводности. Знак «–» в уравнении (2) показывает, что согласно закону Фика перемещение вещества происходит в сторону уменьшения градиента концентраций.
Коэффициент диффузии прямо пропорционален температуре и обратно пропорционален давлению:
Диффузию, описываемую законом Фика, называют концентрационной диффузией.Коэффициентом диффузии называют количество вещества, диффундирующего через поверхность площадью 1 м2

Слайд 9где
коэффициент диффузии при нормальных условиях
давление при нормальных условиях;


зависит

от состава газовой смеси, например,

для смеси водяного пара и сухого воздуха;

температура смеси при заданных условиях.

В меньшей степени коэффициент диффузии зависит концентраций веществ, и во многих случаях в технических расчетах этой зависимостью пренебрегают.

где коэффициент диффузии при нормальных условиях давление при нормальных условиях;

Слайд 10прошедшего при молекулярной диффузии через слой
пропорциональна площади поверхности
изменению

концентрации вещества по толщине слоя
времени
и обратно пропорциональна толщине

слоя:

По закону Фика масса вещества

В бинарной смеси коэффициент диффузии будет одинаковым для этих взаимно диффундирующих компонентов. Концентрация имеет размерность плотности. Из уравнения состояния идеального газа уравнение (1) запишем в виде:

прошедшего при молекулярной диффузии через слой пропорциональна площади поверхности изменению концентрации вещества по толщине слоя времени и

Слайд 11где
местное парциальное давление данного компонента, Па;


направление нормали к поверхности одинаковых парциальных давлений данного

компонента;

– отношение коэффициента молекулярной диффузии к градиенту парциального давления рассматриваемого компонента.

коэффициент

различен для компонентов данной бинарной смеси. Исходя из равенства:


В отличие от коэффициента


где местное парциальное давление данного компонента, Па;     направление нормали к поверхности одинаковых парциальных

Слайд 12Если температура смеси переменна, то возникает термическая диффузия (эффект Соре).

Из кинетической теории газов известно, что если массы молекул двух

компонентов различны, то за счет термодиффузии более тяжелые молекулы стремятся перейти в холодные области. Если массы молекул одинаковы, тот в холодные области стремятся перейти более крупные молекулы.

– молекулярная масса.

можно записать:

Однако направление диффузии при определенных условиях может меняться, например, в ионизированном газе.

Если температура смеси переменна, то возникает термическая диффузия (эффект Соре). Из кинетической теории газов известно, что если

Слайд 13Термодиффузия приводит к образованию градиента концентрации, чему препятствует процесс концентрационной

диффузии, стремящейся выровнять состав. В результате может установиться стационарное состояние.

Возникновение разности температур в результате диффузионного перемещения двух газов, первоначально имеющих одинаковую температуру, представляет собой диффузионный термоэффект (эффект Дюфо). Диффузионный термоэффект – процесс, обратный термодиффузии. Градиент температуры, возникающий при диффузионном термоэффект, имеет такое направление, что термодиффузия, являющаяся его результатом, противоположна диффузии, благодаря которой появился этот градиент.
Термодиффузия приводит к образованию градиента концентрации, чему препятствует процесс концентрационной диффузии, стремящейся выровнять состав. В результате может

Слайд 14Если в смеси имеет место градиент полного давления, то может

возникнуть диффузия за счет неоднородности давления – бародиффузия.
При бародиффузии

тяжелые молекулы стараются перейти в области повышенного, а легкие – в область пониженного давления.
Бародиффузия сопровождается и обычным переносом массы из-за разности концентраций. Плотность потока массы

компонента за счет

концентрационной, термо – и бародиффузии описывается уравнением:


молекулярного переноса с учетом

Если в смеси имеет место градиент полного давления, то может возникнуть диффузия за счет неоднородности давления –

Слайд 15Первый член в уравнении учитывает концентрационную диффузию, второй – термодиффузию,

третий – бародиффузию.
– давление смеси, Па.
– коэффициент бародиффузии, м2/c;


– коэффициент термодиффузии, м2/c;

где

(3)

Первый член в уравнении учитывает концентрационную диффузию, второй – термодиффузию, третий – бародиффузию.– давление смеси, Па.– коэффициент

Слайд 16Соответствующие потоки массы нормальны к соответствующим им изопотенциальным поверхностям, т.е.

поверхностям равных концентраций, изотермическим и изобарическим поверхностям. При
и


уравнение (3) переходит в закон Фика.

называется термодиффузионным отношением,

– бародиффузионным отношением.

для смеси газов обычно меньше 0,1.

для бинарной смеси определяется:

Коэффициент

Значение

Величина

Тогда заметный поток массы будет только при больших градиентах температуры. Кром того можно отметить, что при малых концентрациях одного из компонентов, термодиффузия также мала.

Соответствующие потоки массы нормальны к соответствующим им изопотенциальным поверхностям, т.е. поверхностям равных концентраций, изотермическим и изобарическим поверхностям.

Слайд 17Бародиффузия проявляется при значительных перепадах давления в отличие от теплообменных

процессов. При равенстве молекулярных масс
бародиффузия отсутствует. Из термодинамики

необратимых процессов следует, что бародиффузии должен сопутствовать и соответствующий термоэффект. Суммарный перенос массы одного из компонентов путем молекулярной диффузии является следствием концентрационной диффузии, термодиффузии и бародиффузии.
В движущейся среде процесс массообмена осуществляется не только молекулярной, но и молярной диффузией. При перемещении объема смеси плотностью

со скоростью

молекулярные массы первого, второго компонентов и смеси

Бародиффузия проявляется при значительных перепадах давления в отличие от теплообменных процессов. При равенстве молекулярных масс бародиффузия отсутствует.

Слайд 18Для отдельного компонента смеси:
Суммарная плотность потока вещества за счет молекулярного

и молярного переноса будет определяться уравнением:
С массой вещества переносится и

энтальпия

(

удельная энтальпия

го компонента, Дж/кг).

В общем случае через неподвижную контрольную поверхность, выделенную в смеси, переносится энтальпия

(4)

происходит перенос массы смеси, плотность потока которой определяется уравнением:

Для отдельного компонента смеси:Суммарная плотность потока вещества за счет молекулярного и молярного переноса будет определяться уравнением:С массой

Слайд 19Учитывая (4), получим:
После преобразований:
удельная энтальпия смеси;
(5)
Тогда в смеси плотность теплового

потока описывается уравнением:

Учитывая (4), получим:После преобразований:удельная энтальпия смеси;(5)Тогда в смеси плотность теплового потока описывается уравнением:

Слайд 20Первый член этого уравнения определяет передачу теплоты теплопроводностью, второй –

конвективной (молярной) диффузией, третий – молекулярной диффузией. При наличии однокомпонентной

движущейся жидкости молекулярная диффузия отсутствует:

Уравнение (5) представим в виде:

относительная массовая концентрация смеси.

Первый член этого уравнения определяет передачу теплоты теплопроводностью, второй – конвективной (молярной) диффузией, третий – молекулярной диффузией.

Слайд 21Уравнения переноса энергии и массы
Пусть жидкость несжимаема, термо –

и бародиффузия отсутствует,
Выделим в смеси неподвижный параллелепипед с размерами



При движении смеси вдоль оси

в выделенный параллелепипед

вносится масса

го компонента в количестве:

за время

Уравнения переноса энергии и массы Пусть жидкость несжимаема, термо – и бародиффузия отсутствует, Выделим в смеси неподвижный

Слайд 22И вытекает:
После преобразований, аналогичных теплообмену, получим:
Уравнение (6) является дифференциальным уравнением
го

компонента
Если
и конвективная (молярная) диффузия
(6)
массообмена, описывающим распределение массы
в

движущейся смеси, т.е. уравнение сохранения массы

го компонента

отсутствует, тот уравнение массообмена примет вид:

В уравнении учитывается только концентрационная диффузия. Это уравнение аналогично дифференциальному уравнению теплопроводности при отсутствии внутренних источников теплоты.

И вытекает:После преобразований, аналогичных теплообмену, получим:Уравнение (6) является дифференциальным уравнениемго компонентаЕсли и конвективная (молярная) диффузия(6)массообмена, описывающим распределение

Слайд 23Далее рассмотрим уравнение энергии для смеси диффундирующих друг в друга

компонентов. Примем, что внутренние источники теплоты отсутствуют, а физические параметры

среды постоянны. Выделим на рис. неподвижный параллелепипед с размерами

и составим для него балансное уравнение энергии. Считаем, что подведенная теплота затрачивается только на изменение энтальпии выделенного параллелепипеда, а работа расширения равна нулю:

Далее рассмотрим уравнение энергии для смеси диффундирующих друг в друга компонентов. Примем, что внутренние источники теплоты отсутствуют,

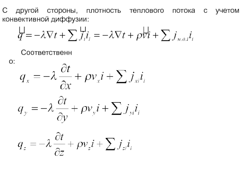
Слайд 24С другой стороны, плотность теплового потока с учетом конвективной диффузии:


Соответственно:

С другой стороны, плотность теплового потока с учетом конвективной диффузии:	 Соответственно:

Слайд 25Проводим преобразования, аналогичные при рассмотрении теплообмена, получим уравнение энергии в

виде:
Или:
Считая, что интенсивность термо – и бародиффузии мала, делаем вывод,

что молекулярный перенос вещества осуществляется только концентрационной диффузией. Тогда:
Проводим преобразования, аналогичные при рассмотрении теплообмена, получим уравнение энергии в виде:Или:Считая, что интенсивность термо – и бародиффузии

Слайд 26Вывод: температурное поле смеси зависит от скорости
и относительного массосодержания.
Молярная

диффузия
Рассмотрим молярную диффузию или конвективный массообмен. Пусть требуется определить

скорость испарения воды с поверхности водоема. Т.к. массообмен определяется конвективным процессом, то поток массы пропорционален разности между массовыми концентрациями на поверхности и в окружающей среде:


где

Или:

поток массы, кг/с;

плотность потока массы, кг/(м2∙с);

(7)

Вывод: температурное поле смеси зависит от скорости и относительного массосодержания.Молярная диффузия Рассмотрим молярную диффузию или конвективный массообмен.

Слайд 27коэффициент массоотдачи, отнесенный к разности концентраций диффундирующего вещества, м/с;
концентрация

диффундирующего вещества у поверхности раздела фаз и вдали от нее,

кг/ м3;

относительная массовая концентрация диффундирующего вещества соответственно у поверхности раздела фаз и вдали от нее.

Используя уравнение состояния идеальных газов, выражение (7) запишем в виде:



где

коэффициент массоотдачи,

Коэффициенты массоотдачи

и

связаны соотношением



отнесенный к разности парциальных давлений

коэффициент массоотдачи, отнесенный к разности концентраций диффундирующего вещества, м/с; концентрация диффундирующего вещества у поверхности раздела фаз и

Слайд 28Тогда уравнение массоотдачи:
где
газовая постоянная диффундирующего газа, Дж/(кг∙К);


температура пограничного слоя, К;
температура воздуха

вдали от раздела фаз, К;

температура диффундирующего газа, К.

Существует подобие процессов конвективного теплообмена и массообмена. По аналогии с числом Нуссельта используется безразмерный комплекс, описывающий массообмен – число Шервуда

:



Тогда уравнение массоотдачи: где газовая постоянная диффундирующего газа, Дж/(кг∙К);   температура пограничного слоя, К;

Слайд 29В литературе можно встретить вместо числа Шервуда другое наименование этого

комплекса – диффузионное число Нуссельта
.
По аналогии с числом Прандтля

для теплообмена в теории массообмена применяется число Шмидта

:

Число Шмидта характеризует отношение количества движения к массовой диффузии.
Число Нуссельта является функцией чисел Рейнольдса и Прандтля:

Учитывая подобие процессов конвективного тепло– и массообмена, можно предположить, что число Шервуда будет функцией чисел Рейнольдса и Шмидта:

Если конвективный теплообмен описывается соотношением для расчета теплоотдачи от плоской пластины при ламинарном режиме обтекания:

В литературе можно встретить вместо числа Шервуда другое наименование этого комплекса – диффузионное число Нуссельта .По аналогии

Слайд 30Соответствующее соотношение для ламинарного массообмена записывается:
Если массообмен осуществляется свободной конвекцией,

то выражение для коэффициента массообмена можно получить из рассмотрения аналогичной

задачи о теплообмене в условиях свободной конвекции. Как известно, теплообмен при свободной конвекции описывается соотношениями:


;

Для массообмена соответственно получим:

Соответствующее соотношение для ламинарного массообмена записывается:Если массообмен осуществляется свободной конвекцией, то выражение для коэффициента массообмена можно получить

Слайд 31Рассмотрим процесс испарения жидкости в парогазовую среду. Допустим, что полное

давление по всему объему парогазовой смеси неизменно, а разность температур

ничтожно мала. В этом случае можно не учитывать термо– и бародиффузию. Кроме того, примем допущение об отсутствии побудителей движения. Тогда концентрация пара изменяется от значения

на поверхности испаряющейся жидкости до значения

вдали от поверхности раздела.

Т.е. газ диффундирует в направлении, обратном направлению диффузии пара. Пар может свободно диффундировать в парогазовую среду, а для газа поверхность жидкости является непроницаемой. Поэтому количество газа у поверхности жидкости должно непрерывно увеличиваться. При стационарном режиме распределение концентраций не меняется во времени. В связи с этим, перемещение газа к

.

Рассмотрим процесс испарения жидкости в парогазовую среду. Допустим, что полное давление по всему объему парогазовой смеси неизменно,

Слайд 32поверхности испарения должно компенсироваться конвективным потоком парогазовой смеси, направленным от

жидкости. Этот поток называют стефановым потоком, скорость которого
уравнение для

скорости стефанова потока:

Суммарная плотность потока пара будет равна сумме молекулярного и конвективного потоков:

учитывает дополнительный конвективный, стефанов поток массы, вызванный непроницаемостью поверхности испарения для газа. Таким образом, стефанов поток существует и при отсутствии вынужденной или свободной тепловой конвекции.

поверхности испарения должно компенсироваться конвективным потоком парогазовой смеси, направленным от жидкости. Этот поток называют стефановым потоком, скорость

Слайд 33Рассмотренный процесс испарения жидкости соответствует условиям полупроницаемой поверхности, т.е. проницаемой

для одного (активного) компонента смеси (пара) и непроницаемой для другого

(инертного) компонента (газа). Полупроницаемая поверхность имеет место и при конденсации пара из парогазовой смеси.

Коэффициент массоотдачи в этом случае:

Рассмотренный процесс испарения жидкости соответствует условиям полупроницаемой поверхности, т.е. проницаемой для одного (активного) компонента смеси (пара) и

Слайд 34Теплообмен в условиях массопереноса
Рассмотрим стационарные процессы тепло– и массообмена

в приближении пограничного слоя при продольном ламинарном омывании плоской поверхности.

Считаем физические параметры постоянными,

При постановке задачи массообмена считаем стенку, проницаемой, например, для первого компонента. Течение жидкости принимаем изотермичным. Тогда уравнения неразрывности и движения будут дополнены уравнением:

Для оценки идентичности процессов тепло– и массообмена предложено использовать число Льюиса – Семенова, которое является критерием подобия полей температур и концентраций в потоке:

Теплообмен в условиях массопереноса Рассмотрим стационарные процессы тепло– и массообмена в приближении пограничного слоя при продольном ламинарном

Слайд 35При
поля концентраций и температур будут подобны.
Это условие

приближенно выполняется для ряда случаев массообмена в газовых смесях. Влияние

массообмена на теплообмен характеризуется также числом Гухмана:


и

– температуры соответственно сухого и мокрого термометров

Аналогия процессов тепло– и массообмена может нарушаться из-за различного характера изменений физических параметров, а также из-за специфики совместно проходящих процессов переноса теплоты и массы. Для оценки этого влияния применяют числа Гухмана, Льюиса-Семенова, Стентона, а также соотношение Льюиса между коэффициентами тепло – и массоотдачи:

При поля концентраций и температур будут подобны. Это условие приближенно выполняется для ряда случаев массообмена в газовых

Слайд 36где
коэффициент массоотдачи, отнесенный к разности концентраций диффундирующего вещества, м/с;


коэффициент теплоотдачи, Вт/(м2 ∙К);
удельная

изобарная теплоемкость, Дж/(кг∙К);

коэффициент испарения, кг/(м2 ∙с).

, тогда уравнение переноса массы

– начальное и конечное влагосодержание воздуха, кг влаги/кг сухого воздуха.

Учитывая, что

примет вид:

где коэффициент массоотдачи, отнесенный к разности концентраций диффундирующего вещества, м/с;    коэффициент теплоотдачи, Вт/(м2 ∙К);

Слайд 37Тепло– массообмен в капиллярно-пористых телах
Температурный градиент внутри капиллярно-пористого тела

определяет перемещение влаги в направлении потока теплоты, что создает в

теле градиент влагосодержания.
При наличии в материале градиента влагосодержания влага перемещается из зон с большей влажностью к местам с меньшей влажностью. Перемещение влаги происходит как в виде пара, так и в виде жидкости. Плотность потока жидкости и пара, проходящих через единицу площади поверхности, перпендикулярной направлению перемещения, в единицу времени, пропорциональна градиенту влагосодержания:

плотность потока жидкости и пара, кг/(м∙с);

Тепло– массообмен в капиллярно-пористых телах Температурный градиент внутри капиллярно-пористого тела определяет перемещение влаги в направлении потока теплоты,

Слайд 38коэффициенты диффузии жидкости и пара, м2/с;
плотность абсолютно сухого материала, кг/м3;
градиент

влагосодержания.
Знак «–» показывает, что в направлении нормали влагосодержание уменьшается.
Если

влага перемещается одновременно в виде пара и жидкости, то общая плотность потока влаги:

коэффициент диффузии капиллярно-пористого тела, м2/с.

зависит от влагосодержания и температуры.

коэффициенты диффузии жидкости и пара, м2/с;плотность абсолютно сухого материала, кг/м3;градиент влагосодержания. Знак «–» показывает, что в направлении

Слайд 39
коэффициент диффузии, характеризующий перемещение осмотической влаги, м2/с;
коэффициент диффузии,

характеризующий перемещение капиллярной влаги в виде пара, м2/с;
коэффициент диффузии, характеризующий

перемещение капиллярной влаги в виде жидкости, м2/с;

коэффициент диффузии, характеризующий перемещение адсорбционной влаги, м2/с;

молярная масса пара;

молярная газовая постоянная и абсолютная температура;

учитывает зависимость между давлением пара и влагосодержанием.

коэффициент диффузии, характеризующий перемещение осмотической влаги, м2/с;  коэффициент диффузии, характеризующий перемещение капиллярной влаги в виде пара,

Слайд 40Если в капиллярно-пористом теле имеет место градиент температуры, то еще

добавиться поток влаги, обусловленный этим градиентом:
(8)
термоградиентный коэффициент или коэффициент термовлагопроводности,

1/K;

– градиент температуры.

Уравнение (8) выражает закон термовлагопроводности.

Если внутри влажного материала направления градиентов влагосодержания и температуры совпадают, например, при контактной сушке, то явление термовлагопроводности усиливает общую влагопроводность.

Если в капиллярно-пористом теле имеет место градиент температуры, то еще добавиться поток влаги, обусловленный этим градиентом:(8)термоградиентный коэффициент

Слайд 41Если градиенты влагосодержания и температуры обратны по направлению, то направление

суммарного потока влаги зависит от соотношения движущих сил влагопроводности
и

термовлагопроводности

Если влагопроводность более интенсивна, чем термовлагопроводность, то влага перемещается в направлении уменьшения влажности материала, т.е. от внутренних слоев к поверхности, а термовлагопроводность препятствует этому процессу. И наоборот, если термовлагопроводность более интенсивна, чем влагопроводность. Например, это явление имеет место при сушке материала инфракрасными лучами: перемещение влаги на направлении потока теплоты постепенно увеличивает градиент влагосодержания, от чего влагопроводность становится более интенсивной до наступления равновесия. С этого момента влажность в центральной части остается неизменной, а сушка происходит за счет углубления зоны испарения.

Если градиенты влагосодержания и температуры обратны по направлению, то направление суммарного потока влаги зависит от соотношения движущих

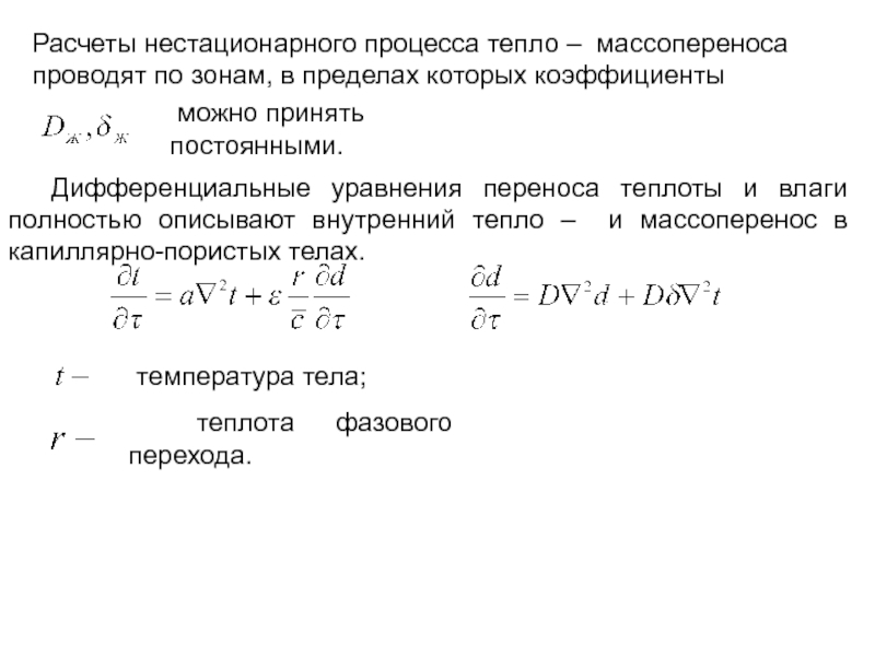
Слайд 42Расчеты нестационарного процесса тепло – массопереноса проводят по зонам, в

пределах которых коэффициенты
можно принять постоянными.
температура тела;


теплота фазового перехода.

Дифференциальные уравнения переноса теплоты и влаги полностью описывают внутренний тепло – и массоперенос в капиллярно-пористых телах.

Расчеты нестационарного процесса тепло – массопереноса проводят по зонам, в пределах которых коэффициенты можно принять постоянными. температура

Обратная связь

Если не удалось найти и скачать доклад-презентацию, Вы можете заказать его на нашем сайте. Мы постараемся найти нужный Вам материал и отправим по электронной почте. Не стесняйтесь обращаться к нам, если у вас возникли вопросы или пожелания:

Email: Нажмите что бы посмотреть 

Что такое TheSlide.ru?

Это сайт презентации, докладов, проектов в PowerPoint. Здесь удобно  хранить и делиться своими презентациями с другими пользователями.


Для правообладателей

Яндекс.Метрика