Слайд 1Оцінка кормів за ПРОТЕЇНОВОЮ, вітамінною ТА МІНЕРАЛЬНОЮ поживністю
                            							
							
							
						 
											
											
											
                            Слайд 4Поживність корму не можна оцінювати одним показником, оскільки у природі
                                                            
                                    
немає таких кормів, які б рівною мірою задовольняли потреби тварин
                                    у поживі. Навіть молоко не завжди є продуктом, достатнім за вмістом заліза, міді, йоду, каротину, вітамінів А, В. 
                                
                            							
														
						 
											
                            Слайд 5Протеїнова поживність корму визначається за вмістом у ньому загального азоту,
                                                            
                                    
азоту перетравних речовин, амінокислот. Також визначають частку перетравного протеїну, яка
                                    припадає на одиницю енергетичної поживності раціону. 
                                
                            							
														
						 
											
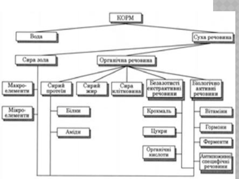
                            Слайд 6Одна з основних складових частин корму - протеїн. Усі азотовмісні
                                                            
                                    
речовини кормів називають сирим протеїном. До його складу входять білки
                                    й азотисті сполуки небілкової природи – аміди.
                                
                            							
														
						 
											
											
                            Слайд 8У зернових кормах аміди представлені переважно амінокислотами (до 90 %),
                                                            
                                    
а в складі амідів зелених кормів і коренебульбоплодів переважають нітрати
                                    і амонійні солі. Вміст останніх у кормах залежить від кількості внесених у грунт азотних добрив. 
                                
                            							
														
						 
											
                            Слайд 9Раніше для характеристики протеїнової поживності корму використовувався показник перетравного протеїну.
                                                            
                                    
Проте, перетравність протеїну не є достатньо об’єктивним показником. Так, при
                                    руйнуванні протеїну в рубці і дезамінуванні амінокислот значна частина Нітрогену всмоктується з передшлунків у кров у вигляді сечовини і виділяється з сечею, тобто не використовується в білковому живленні жуйних. 
                                
                            							
														
						 
											
                            Слайд 10У передшлунках жуйних тварин відбувається руйнування значної кількості білка та
                                                            
                                    
інших Нітрогенвмісних сполук. Тому, одним із важливих показників якості протеїну
                                    для жуйних тварин є характеристика ступеня руйнування протеїну корму в передшлунках. Вважається, що для більшості кормів руйнування протеїну в рубці визначається швидкістю, або ступенем, розчинення корму в боратно-фосфатному буфері (буфер Мак-Доугала). Проте зруйнованість сирого протеїну в передшлунках хоча і корелює з розчинністю в буфері, далеко не завжди абсолютно пов'язана з цим показником. 
                                
                            							
														
						 
											
                            Слайд 11Перетравлювання протеїну кормів у тварин з багатокамерним шлунком має певні
                                                            
                                    
особливості. У жуйних близько 70 % протеїну з'їдених кормів підлягає
                                    дії мікроорганізмів передшлунків. У результаті утворюється аміак, який у подальшому використовується організмом для синтезу амінокислот і білків. 
                                
                            							
														
						 
											
                            Слайд 12Надходячи з харчовою масою у сичуг і тонкий кишечник, у
                                                            
                                    
тварин з однокамерним шлунком бактеріальний білок перетравлюється як кормовий. 
                                                                    
                            							
														
						 
											
                            Слайд 13Кількість кормового протеїну, на який діють мікроорганізми, залежить від його
                                                            
                                    
фізико-хімічних властивостей. Насамперед мікроорганізми використовують так звану легкорозчинну його фракцію.
                                    До її складу входять водо- і солерозчинні білки і майже всі азотисті небілкові сполуки кормів (вільні амінокислоти, нітрати, нітрити, амонійні солі), а також сечовина та інші азотовмісні сполуки, що згодовуються тваринам як кормові добавки. 
                                
                            							
														
						 
											
                            Слайд 14Зі збільшенням частки, на яку припадає легкорозчинна фракція у складі
                                                            
                                    
сирого протеїну кормів, зростає інтенсивність діяльності мікроорганізмів, спрямованої на його
                                    утилізацію з утворенням аміаку в рубці. Об'єм і швидкість залучення аміаку до обміну азоту у мікроорганізмів залежить, в основному, від наявності легкодоступних і легкорозчинних вуглеводів, які являють собою найкращі джерела енергії. 
                                
                            							
														
						 
											
                            Слайд 15Якщо вміст цукру в раціоні становить 0,8-1,5 г із розрахунку
                                                            
                                    
на 1 г перетравного протеїну, а крохмалю - 1,5 г
                                    на 1 г цукру, то аміак найповніше використовується мікроорганізмами. При цьому частка легкорозчинної фракції сирого протеїну не повинна перевищувати 40 % його загального вмісту в раціоні.
                                
                            							
														
						 
											
                            Слайд 16У літній період, коли основу раціону становлять зелені корми, які
                                                            
                                    
містять багато протеїну й мало легкорозчинних вуглеводів (люцерна, конюшина тощо),
                                    тварини одержують надлишок протеїну, що негативно впливає на їхнє здоров'я та відтворювальні здатності. 
                                
                            							
														
						 
											
                            Слайд 17Вміст протеїну в зелених кормах, а саме легкорозчинної його фракції
                                                            
                                    
та окремих складників (нітратів, нітритів і амонійних солей) - потрібно
                                    систематично контролювати. Зменшення кількості протеїну у літніх раціонах худоби досягають включенням до їхнього складу вуглеводистих кормів із невеликим вмістом протеїну. 
                                
                            							
														
						 
											
                            Слайд 18В оцінці перетравного протеїну значну роль відіграє рівень виділення Нітрогену
                                                            
                                    
з калом, яке більшою мірою залежить від загальної перетравності сухої
                                    речовини корму і рівня годівлі тварин, який визначає швидкість проходження частинок корму через шлунково-кишковий тракт. Добре відомо, що перетравність протеїну окремого корму, яка визначається на фоні різних раціонів, має різницю, як мінімум,  4-7 %. 
                                
                            							
														
						 
											
                            Слайд 19Останніми роками запропонована так звана Корнельська система оцінки руйнування, згідно
                                                            
                                    
якої протеїн корму розподіляється на 5 фракцій: А, В1, В2,
                                    В3 і С. 
                                
                            							
														
						 
											
                            Слайд 20Протеїн фракції А майже миттєво руйнується в рубці. Протеїн фракції
                                                            
                                    
С не розщеплюється в рубці і повністю переходить до сичуга
                                    і кишечника. Фракції В руйнуються з різною швидкістю, залежно від кислотності рубцевої рідини.  
                                
                            							
														
						 
											
                            Слайд 21При вивченні руйнування грубого корму з використанням детергентів встановлено, що
                                                            
                                    
білки клітинного вмісту (розчинні в нейтральному буфері) легко руйнуються в
                                    рубці. Білки, що пов'язані з геміцелюлозою і виділяються після кип’ятіння в кислому буфері (1н розчин сірчаної кислоти і детергент), також відносяться до легко руйнованих в рубці. 
                                
                            							
														
						 
											
                            Слайд 22Фракція клітковини, не розчинна в кислому детергенті (целюлоза і лігнін),
                                                            
                                    
містить значну кількість білкових і небілкових сполук. Нітрогенисті сполуки, що
                                    пов'язані з целюлозою і лігніном клітинних стінок, мають низьку руйнуємість у рубці і доступність для мікрофлори. Нітроген, пов'язаний з деякими зольними елементами, практично не доступний для мікрофлори рубця.   
                                
                            							
														
						 
											
                            Слайд 23Одним із способів характеристики протеїну раціону є оцінка кількості білка,
                                                            
                                    
що надходить до тонкого кишечника і всмоктується в кров. Цей
                                    білок прийнято використовувати як показник доступного (available) білка. Проте, показник доступного білка може бути використаний не для характеристики окремих кормів, а для характеристики, або оцінки, раціонів, оскільки кількість не зруйнованого в рубці протеїну залежить від таких чинників, як структура раціону, тривалість перебування кормових частинок у рубці, рівень годівлі і швидкість евакуації кормових мас у сичуг і кишечник. 
                                
                            							
														
						 
											
                            Слайд 24Як вже було сказано, у даний час встановлені потреби в
                                                            
                                    
окремих амінокислотах для моногастричних тварин. Для жуйних тварин оцінка потреб
                                    в окремих амінокислотах не встановлена. Важко собі уявити можливість такої оцінки, враховуючи, що невідомо, яка кількість амінокислот корму після гідролізу протеїну в рубці дезамінується, і невідома кількість і спектр амінокислот, що синтезуються мікрофлорою. У раціонах жуйних, частіш за все, буває нестача таких амінокислот, як лізин і метіонін. Добавка їх помітно підвищує синтез мікробіального білка в рубці. 
                                
                            							
														
						 
											
                            Слайд 25Вітаміни – це органічні речовини різноманітної хімічної природи, які необхідні
                                                            
                                    для нормальної життєдіяльності тварини у невеликих кількостях. 
Перші експериментальні дослідження
                                    з ролі вітамінів у живленні тварини провів російський вчений Ю.І. Лунін (1880р.). Термін «вітаміни» було запропоновано К. Функом у 1911 р. для позначення виділеної ним сполуки органічної природи, що запобігає розвитку зумовленої неповноцінною годівлею хвороби бері-бері, поширеної у країнах, населення яких споживало переважно добре очищений рис. Ця сполука містила аміногрупи. Термін «вітамін» у перекладі означає «необхідний для життя амін»
Нині відомо близько 20 різних вітамінів, які разом з основними поживними речовинами - білками, вуглеводами та ліпідами – повинні забезпечувати нормальний ріст і життєдіяльність організмів.
Вітаміни 
                                
 
                            							
														
						 
											
                            Слайд 26
Біологічні властивості вітамінів:
Імунна відповідь.
Репродуктивна функція
Функціонування серцевого м'яза
Гемопоез
Функціонування нервової системи і
                                                            
                                    
головного мозку
Проліферація клітин та диференціація: загоювання ран
Ріст та розвиток організму
                                                                    
                            							
														
						 
											
											
											
                            Слайд 29Жиророзчинні вітаміни – це олієподібні речовини, які добре взаємодіють з
                                                            
                                    
гідрофобними розчинниками. У живих організмах чотири жиророзчинні вітаміни (А, D,
                                    Е, К) утворюються приєднанням залишків п’ятивуглецевого вуглеводня – ізопрену.
                                
                            							
														
						 
											
                            Слайд 30Власне вітамін А міститься лише в кормах тваринного походження, проте
                                                            
                                    його синтез в організмі тварини може бути забезпечений із каротиноїдів(являють
                                    собою найбільш численнішу та поширену у природі групу пігментів).
Джерелами вітаміну А є корми тваринного походження( млоко, печінка, риб’ячий жир, жовтки курячих яєць), масляні та сухі стабілізовані препарати вітаміну А. багато каротиноїдів міститься у зелених кормах, якісному сіні, силосі, сінажі, трав’яному борошні, моркві, кавунах, гарбузах, жовтій кукурудзі.
Вітамін А та каротиноїди. 
                                
 
                            							
														
						 
											
                            Слайд 31Нині відомі дві природні форми вітамінів D: ергокальциферол (вітамін D₂)
                                                            
                                    та холекальциферол (вітамін D₃).
При нестачі вітаміну D в організмі порушується
                                    всмоктування кальцію та фосфору у тонкому кишечнику, здатність до імобілізації кальцію із кісткової тканини; знижується концентрація кальцію ти фосфору у плазмі крові, мінералізація кісткової тканини та зменшується реабсорбція неорганічного фосфату в ниркових канальцях.
Вітамін D. 
                                
 
                            							
														
						 
											
                            Слайд 32Вітамін Е. Є похідним хроману. До групи вітаміну Е відносяться
                                                            
                                    метильні похідні токолу та токоприєнолу, яким притаманна біологічна активність α-токоферолу.
Вітамін
                                    Е синтезується в рослинах, дуже поширений в природі: від одноклітинних організмів, дріжджів та водоростей до вищих рослин та тварин і міститься практично в усіх живих тканинах організму.
Всмоктування вітаміну Е відбувається в тонкому відділі кишечника за наявності жирів корму та участь жовчних кислот.
Відсутність або нестача в раціонах вітаміну Е призводить до відхилень у хімічному складі, фізико-хімічних властивостях, структурі та функціональних активності органів і систем організму, викликає порушення всіх видів обміну речовин.
Вітамін Е. 
                                
 
                            							
														
						 
											
                            Слайд 33Він всмоктується переважно в проксимальному відділі кишечнику. Для засвоєння природних
                                                            
                                    форм цього вітаміну необхідна наявність жовчних кислот та панкреатичної ліпази;
                                    засвоєння водорозчинних аналогів не потребує таких умов. У крові вітамін К зв’язується з білками альбумінової фракції та надходить у органи ти тканини організму, де відбувається трансформація значної його частки у біологічно активному форму – менахінон.
Вітамін К. 
                                
 
                            							
														
						 
											
                            Слайд 34Особливістю вітамінів цієї групи є те, що вини не депонуються
                                                            
                                    в тканинах твариного організму і їх надходження з кормом повинно
                                    бути постійним. Багато з них являються собою складові компоненти молекул складних ферментів, виконуючи таким чином коферментні функції.
Водорозчинні вітаміни. 
                                
 
                            							
														
						 
											
                            Слайд 35Це один з перших вітамінів, хімічна будова та властивості якого
                                                            
                                    добре вивчено. Є простетичною групою складних ферментів.
Нестача тіаміну виявляється у
                                    затримці росту, зниженні маси тіла, опірності організму проти збудників хвороби. Він дуже поширений, його звичайно більше в рослиних і мікроорганізмах, ніж у тканинах тварин.
Вітамін В₁ (тіамін). 
                                
 
                            							
														
						 
											
                            Слайд 36Вітамін В₂ (рибофлавін).
Перше вітамін В₂ було виділено з молока. Рибофлавін
                                                            
                                    
міститься в багатьох продуктах рослинного та особливо тваринного походження. Всмоктується
                                    в кишечник у вигляді фосфорних етерів, частково може засвоюватися й у вільному стані, депонується у печінці, нирках та інших органах.
                                
                            							
														
						 
											
                            Слайд 37Вітамін РР (В₅, ніацин) існує у двох активних формах(нікотинова кислота
                                                            
                                    та нікотинамід), досить поширений у кормах рослинного та тваринного походження.
                                    Особливо багаті на цей вітамін дріжджі. У молочних і м’ясних продуктах міститься багато незамінної амінокислоти триптофану, з якої в організмі тварин синтезується нікотинова кислота.
Ніацин – умовна назва нікотинової кислоти, яку використовують, щоб не плутати її з нікотином, який міститься в тютюні.
Нестача в кормах нікотинової кислоти викликає захворювання, яке називається пелагрою. Воно супроводжується хворобливими змінами шкіри – дерматитами. Порушується її пігментний обмін, а іноді з’являються навідь виразки.
Вітамін РР (В₅, ніацин) 
                                
 
                            							
														
						 
											
                            Слайд 38Вітамін В₃ (пантотенова кислота).
Вона необхідна для життєдіяльності дріжджів і молочнокислих
                                                            
                                    
бактерій, комах, тварин, людини та рослини. У кормах ця кислота
                                    міститься в основному у вигляді коферменту, у формі якого вона проявляє вітаміну властивості.
                                
                            							
														
						 
											
                            Слайд 39Піридоксин (вітамін В₆, адермін).
Бере участь в утворенні кофермент них ділянок
                                                            
                                    
молекул ферментів різних класів. Він необхідний в процесах синтезу білків,
                                    нуклеїнових кислот, у процесах поділу клітин.
За нестачі піридоксину в раціоні тварин розвиваються симптоми ушкодження нервової системи, що включають аномальне збудження, неконтрольовані рухи та конвульсії.
                                
                            							
														
						 
											
                            Слайд 40Біотин (вітамін Н) одержаний із сухого яєчного жовтка у кристалічному
                                                            
                                    вигляді. Ця сполука назвали фактором росту клітин дріжджів.
Нестача біотину у
                                    тварин супроводжується розвитком дерматитів, подібних до дерматитів на нестачі пантотенової кислоти.
Біотин (вітамін Н) 
                                
 
                            							
														
						 
											
                            Слайд 41Вітамін В₁₂.
Синтезується мікроорганізмами та грибами. У великих кількостях міститься у
                                                            
                                    
мулові стічних вод, сапропелі. Для синтезу вітаміну необхідний кобальт, який
                                    входить до його складу.
Нестача вітаміну викликає мегалобластичні зміни у більшості репродуктивних органів та кістковому мозку, які характеризуються зниженням здатності тканини синтезувати ДНК.
                                
                            							
														
						 
											
                            Слайд 42Вітамін С (аскорбінова кислота).
Міститься у тканинах всіх тварин та вищих
                                                            
                                    
рослин і за своєю будовою подібна до гексоз. Добре всмоктується
                                    у кишечнику.
Вітамін С відіграє важливу роль в активності фагоцитарних клітин та бере участь в регуляції фізіологічних функцій імунної системи, знижує імуносупресивний ефект таких стресорів як тепло, підвищує резистентність органіму тварин проти різних і інфекційних захворювань
                                
                            							
														
						 
											
                            Слайд 43Вітаміноподібні речовини – це різноманітні хімічні сполуки, які мають вітаміноподібні
                                                            
                                    
властивості, але частково синтезуються в організмі тварин та іноді входять
                                    до складу тканин.
                                
                            							
														
						 
											
                            Слайд 44Холін (вітамін В₄). В організмі тварин холін представлений у вільній
                                                            
                                    формі, у вигляді ацетил-холін та комплексів фосфоліпідів. Холін бере участь
                                    у регуляції функції печінки.
Холін – це структурний компонент фосфоровмісної сполуки.
Холін (вітамін В₄). 
                                
 
                            							
														
						 
											
											
											
											
                            Слайд 48В організмі тварини і в складі рослин 
>80 
хімічних елементів
В
                                                            
                                    
періодичній системі хімічних елементів 
Д.І. Менделєєва 
=110 
хімічних елементів
                                                                    
                            							
														
						 
											
											
											
											
											
											
											
											
											
											
											
											
											
											
											
											
                            Слайд 64співвідношення певних елементів між собою
                            							
														
						 
											
											
                            Слайд 66Вміст деяких мінеральних речовин в кормах