Разделы презентаций


Перестановки и их таблицы инверсий

Из таблицы инверсий - перестановку

Слайды и текст этой презентации

Слайд 1Перестановки и их таблицы инверсий

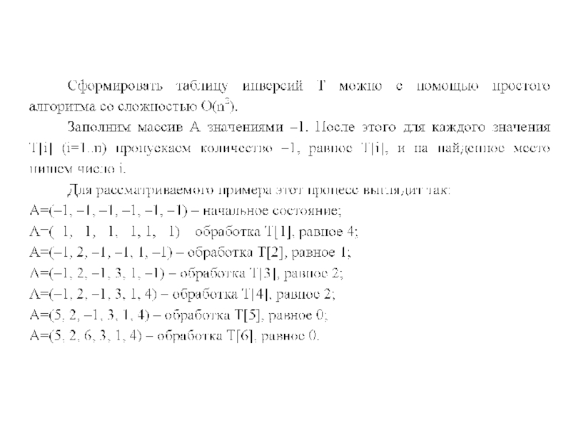
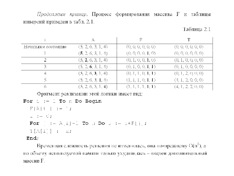
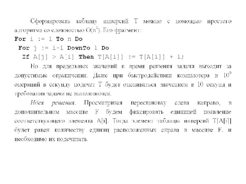
Перестановки и их таблицы инверсий

Слайд 15Из таблицы инверсий - перестановку

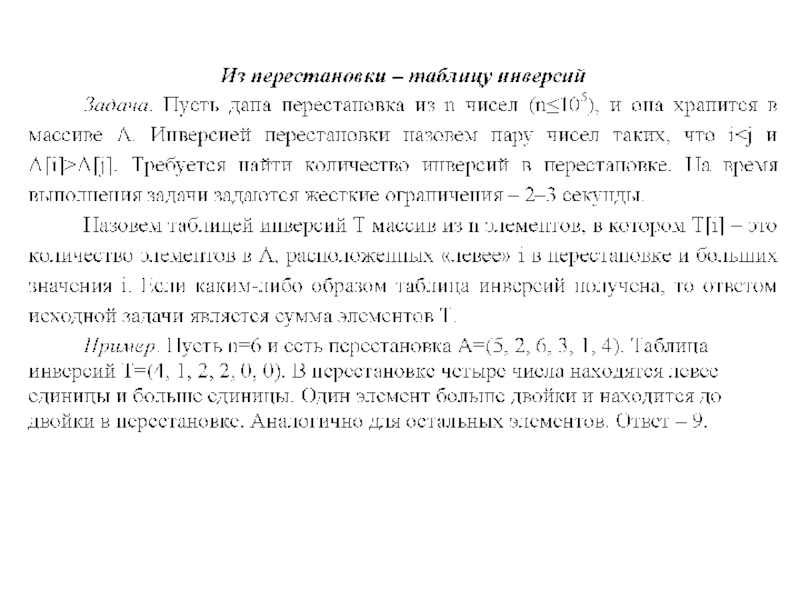
Из таблицы инверсий - перестановку

Обратная связь

Если не удалось найти и скачать доклад-презентацию, Вы можете заказать его на нашем сайте. Мы постараемся найти нужный Вам материал и отправим по электронной почте. Не стесняйтесь обращаться к нам, если у вас возникли вопросы или пожелания:

Email: Нажмите что бы посмотреть 

Что такое TheSlide.ru?

Это сайт презентации, докладов, проектов в PowerPoint. Здесь удобно  хранить и делиться своими презентациями с другими пользователями.


Для правообладателей

Яндекс.Метрика