Разделы презентаций


Построение графиков функций содержащих знак модуля для учащихся гуманитарного

Содержание

График функции у = |х| а) Если х≥0, то |х| = х функция у = х, т.е. график совпадает с биссектрисой первого координатного угла. б)

Слайды и текст этой презентации

Слайд 1Построение графиков функций содержащих знак модуля для учащихся гуманитарного класса.
Учитель

математики
Восточной гимназии
Дудрова И. А.

Построение графиков функций содержащих знак модуля для учащихся гуманитарного класса.Учитель математики Восточной гимназииДудрова И. А.

Слайд 2График функции у = |х|
а) Если

х≥0, то |х| = х функция у = х, т.е.

график
совпадает с биссектрисой первого координатного угла.
б) Если х<0, то |х| = - х и у = - х. При отрицательных
значениях аргумента х график данной функции – прямая
у = -х, т.е. биссектриса второго координатного угла.
График функции у = |х|    а) Если х≥0, то |х| = х функция у

Слайд 3График функции у = - |х|
Получается симметричным отображением графика у

= |х| относительно оси х.

у =

- |х|
График функции у = - |х|Получается симметричным отображением графика у = |х| относительно оси х.

Слайд 4График функции у=|х|+а получается параллельным переносом графика у=|х|

в положительном направлении оси у на а единиц отрезка

при а>0 и в отрицательном направлении на а единиц при а<0.

График функции у = |х| + а

у = |х| + а

у = |х| - а

у = |х|

График функции у=|х|+а  получается параллельным переносом графика у=|х|  в положительном направлении оси у  на

Слайд 5График функции у=а|х| получается
растяжением графика у=|х| вдоль оси у

в а раз при а>1 и
сжатием вдоль этой оси

в 1\а раз при 0

График функции у = а|х|

у = а|х|

у = а|х|

у = |х|

График функции у=а|х| получается растяжением графика у=|х| вдоль оси у в а раз при а>1 и сжатием

Слайд 6График функции у = |x+a| получается параллельным
переносом графика y=|x|
в

отрицательном направлении от оси х на |а| при а>0 и


в положительном направлении на |a| при a<0.

График функции у = |х+а|

- а

а

у = |х+а|

у = |х - а|

у = |х|

График функции у = |x+a| получается параллельнымпереносом графика y=|x| в отрицательном направлении от оси х на |а|

Слайд 7
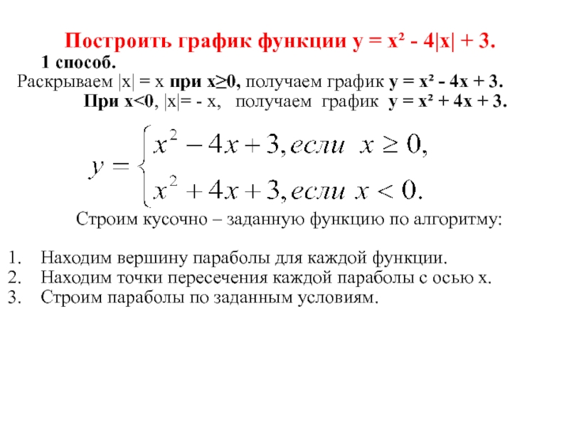
Построить график функции у = х² - 4|х| + 3.


1 способ.
Раскрываем |х| = х при х≥0, получаем график

у = х² - 4х + 3.
При х<0, |х|= - х, получаем график у = х² + 4х + 3.





Строим кусочно – заданную функцию по алгоритму:

Находим вершину параболы для каждой функции.
Находим точки пересечения каждой параболы с осью х.
Строим параболы по заданным условиям.


Построить график функции у = х² - 4|х| + 3. 	1 способ. Раскрываем |х| = х при

Слайд 9 2 способ.
Если рассмотрим график у =

х² - 4х + 3 при х≥0 и
отобразить

его относительно оси ОУ мы получим тот же
самый график.
2 способ.   Если рассмотрим график у = х² - 4х + 3 при х≥0

Слайд 10Для построения графика функции у = |f(х) | достаточно:
1.Построить график

функции у = f(х) ;
2. На участках, где график расположен

в нижней полуплоскости, т.е., где
f(х) <0, симметрично отражаем относительно оси абсцисс.
Для построения графика функции у = |f(х) | достаточно:1.Построить график функции у = f(х) ;2. На участках,

Слайд 11Построить график функции у = |х² - х -6|
1.Построим график

функции
у =х² - х -6

2. Участки графика, расположенные в

нижней полуплоскости, отображаем симметрично относительно оси ОХ.
Построить график функции у = |х² - х -6|1.Построим график функции у =х² - х -62. Участки

Слайд 12Построить график функции у = |х + 3| + |2x

+ 1| - x
Строить график будем с помощью раскрытия модуля.

Алгоритм

построения:
Приравняем каждое подмодульное выражение к нулю и находим точки, в которых подмодульные выражения, входящие в уравнение функции меняют знак.
Наносим эти точки на ось х и выделяем промежутки, в которых подмодульные выражения сохраняют знак.
Раскрываем модуль на каждом промежутке и получаем соответствующие уравнения функции.
Строим график на каждом промежутке.
Построить график функции у = |х + 3| + |2x + 1| - xСтроить график будем с

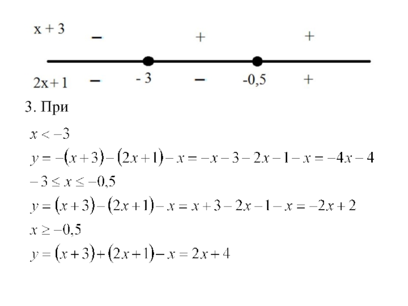
Слайд 13у = |х + 3| + |2x + 1| -

x
Приравниваем каждое подмодульное выражение к нулю и находим точки, в

которых происходит смена знака:



Наносим точки на ось х:



у = |х + 3| + |2x + 1| - xПриравниваем каждое подмодульное выражение к нулю и

Слайд 14

3. При

3. При

Слайд 16у = |х + 3| + |2x + 1| -

у = |х + 3| + |2x + 1| - x

Слайд 17 Построить график функции у = | 2|х |

- 3|
1. Построить у = 2|х | - 3 ,

для 2 |х| - 3 > 0 , |х |>1,5 т.е. х< -1,5 и х>1,5
а) у = 2х - 3 , для х>0
б) для х<0, симметрично отражаем построенную часть относительно оси ОУ.
2. Построить у = -2 |х| + 3 , для 2|х | - 3 < 0. т.е. -1,5<х<1,5
а)у = -2х + 3 , для х>0
б) для х<0, симметрично отражаем построенную часть относительно оси ОУ.


Построить график функции у = | 2|х | - 3|1. Построить у = 2|х |

Слайд 18 у = | 2|х | -

3|
1) Построить у = 2х-3, для х>0.
2) Построить

прямую, симметричную построенной относительно оси ОУ.
3) Участки графика, расположенные в нижней полуплоскости, отображаем симметрично относительно оси ОХ.
Сравнивая оба графика, видим что они одинаковые.
у = | 2|х | - 3|1) Построить у = 2х-3, для х>0.

Слайд 19 у = | х² – 5|х| |
Построим

у = х² – 5 х, для х>0. Вершина параболы

в (2,5; -6,25)
Участки графика, расположенные в нижней полуплоскости, отображаем симметрично относительно оси ОХ.
3. Для х<0, симметрично отражаем построенную часть относительно оси ОУ.


у = | х² – 5|х| |Построим у = х² – 5 х, для

Слайд 20Найти корни уравнения ||x-2|-5| = 3. 
Выполняем построение первого (внутреннего) модуля y

= |x-2|
Параллельно переносим линии вниз на 5, чтобы получить график функции y

= |x-2|- 5
Отражаем все что находится ниже оси абсцисс. Это и будет искомая функция y=||x-2|-5|. Также выполняем построение прямой у=3
Найти корни уравнения ||x-2|-5| = 3. Выполняем построение первого (внутреннего) модуля y = |x-2|Параллельно переносим линии вниз на 5, чтобы

Слайд 21Найти корни уравнения ||x-2|-5|=3. 
Нетрудно определить по графику, что решениями уравнения с

модулями будут значения x = - 6; x =

0; x = 4; x = 10.
Найти корни уравнения ||x-2|-5|=3. Нетрудно определить по графику, что решениями уравнения с модулями будут значения  x = -

Слайд 22Построить график функции у = | (|х| - 2) 2

– 3 |
Строим график функции у = (х - 2)

2 – 3
Совершаем преобразование: для этого часть графика, расположенную левее оси оу стираем.
Построить график функции у = | (|х| - 2) 2 – 3 |Строим график функции у =

Слайд 23Построить график функции у = | (|х| - 2) 2

– 3 |
Часть графика, расположенную правее оси оу достраиваем симметрично

относительно этой оси. Получаем график функции у = (|х| - 2) 2 – 3
Построить график функции у = | (|х| - 2) 2 – 3 |Часть графика, расположенную правее оси

Слайд 24Построить график функции у = | (|х| - 2) 2

– 3 |
Часть графика, расположенную ниже оси ох отображаем симметрично

относительно этой оси.
Построить график функции у = | (|х| - 2) 2 – 3 |Часть графика, расположенную ниже оси

Слайд 25График неравенства | у - 2х -1| + 2|х|

≤ 3
Задача. Изобразите на координатной плоскости множество решений неравенства.
Раскроем модули.

Для этого каждое подмодульное выражение приравняем к нулю: у – 2х – 1 = 0; у = 2х + 1
х = 0
Подмодульные выражения меняют знак при переходе через прямые у = 2х + 1 и х = 0.
График неравенства  | у - 2х -1| + 2|х| ≤ 3Задача. Изобразите на координатной плоскости множество

Слайд 26Выводы:
Для построения графика функции у = f

|(х)|:
1.Построить график функции у = f(х) для

х>0;
2.Построить для х<0 часть графика, симметричную построенной относительно оси ОУ.

Для построения графика функции у = | f(х) |
1.Построить график функции у = f(х) ;
2. На участках, где график расположен в нижней полуплоскости, т.е., где f(х) <0, строить кривые, симметричные построенным графикам относительно оси абсцисс.

Для построения графика функции у = | f |(х)| |
1. Построить график функции у = f(х) для х>0.
2. Строим вторую часть графика, т. е. построенный график симметрично отражаем относительно ОУ
3. Участки получившегося графика, расположенные в нижней полуплоскости, преобразовываем на верхнюю полуплоскость симметрично оси ОХ.
Выводы:   Для построения графика функции у = f |(х)|:   1.Построить график функции у

Слайд 27у = f |(х)|
у =| f (х)|
у = |f |(х)||
у

= f(х), х>0
Построить часть для х

ОУ

у = f(х)

Часть графика, расположенного
в нижней полуплоскости
симметрично отобразить
относительно оси ОХ

Построить для х<0 часть
графика, симметричную
построенной относительно
оси ОУ

у = f(х), х>0

у = f |(х)|у =| f (х)|у = |f |(х)||у = f(х), х>0Построить часть для х

Обратная связь

Если не удалось найти и скачать доклад-презентацию, Вы можете заказать его на нашем сайте. Мы постараемся найти нужный Вам материал и отправим по электронной почте. Не стесняйтесь обращаться к нам, если у вас возникли вопросы или пожелания:

Email: Нажмите что бы посмотреть 

Что такое TheSlide.ru?

Это сайт презентации, докладов, проектов в PowerPoint. Здесь удобно  хранить и делиться своими презентациями с другими пользователями.


Для правообладателей

Яндекс.Метрика