Разделы презентаций


Пожарная безопасность

Содержание

Объект защиты - продукция, в том числе имущество ,к которой установлены или должны бытьустановлены требования пожарной безопасности для предотвращения пожара и защиты людей при пожаре. Пожарная безопасность объекта защиты - состояние

Слайды и текст этой презентации

Слайд 1Пожарная безопасность
Федеральный закон от 21.12.1994 г. №69-ФЗ «О пожарной безопасности»
Федеральный

закон от 22.07.2008 г. №123-ФЗ «Технический регламент о требованиях пожарной

безопасности»
Пожарная безопасностьФедеральный закон от 21.12.1994 г. №69-ФЗ «О пожарной безопасности»Федеральный закон от 22.07.2008 г. №123-ФЗ «Технический регламент

Слайд 2Объект защиты - продукция, в том числе имущество ,
к которой

установлены или должны быть
установлены требования пожарной безопасности для предотвращения пожара

и защиты людей при пожаре.

Пожарная безопасность объекта защиты - состояние объекта защиты, характеризуемое возможностью предотвращения возникновения и развития пожара, а также воздействия на людей и имущество опасных факторов пожара.

Пожарная опасность объекта защиты - состояние объекта защиты, характеризуемое возможностью возникновения и развития пожара, а также воздействия на людей и имущество опасных факторов пожара.


Объект защиты - продукция, в том числе имущество ,к которой установлены или должны бытьустановлены требования пожарной безопасности

Слайд 3Классификация пожаров по виду горючего материала
пожары твердых горючих веществ и

материалов (А);

2) пожары горючих жидкостей или плавящихся твердых веществ и

материалов (В);

3) пожары газов (С);

4) пожары металлов (D);

5) пожары горючих веществ и материалов электроустановок, находящихся под напряжением (Е);

6) пожары ядерных материалов, радиоактивных отходов и радиоактивных веществ (F).
Классификация пожаров по виду горючего материалапожары твердых горючих веществ и материалов (А);2) пожары горючих жидкостей или плавящихся

Слайд 4Опасные факторы пожара:

пламя и искры;

2) тепловой поток;

3) повышенная температура

окружающей среды;

4) повышенная концентрация токсичных продуктов горения и термического разложения;

5)

пониженная концентрация кислорода;

6) снижение видимости в дыму.
Опасные факторы пожара: пламя и искры;2) тепловой поток;3) повышенная температура окружающей среды;4) повышенная концентрация токсичных продуктов горения

Слайд 5Классификация веществ и материалов
по пожарной опасности
(за исключением строительных,

текстильных и кожевенных материалов)
По горючести вещества и материалы подразделяются на

следующие группы:
Негорючие;
Трудногорючие;
Горючие.

Пожарная опасность строительных, текстильных и кожевенных материалов:

1) горючесть;
2) воспламеняемость;
3) способность распространения пламени по поверхности;
4) дымообразующая способность;
5) токсичность продуктов горения.

Классификация веществ и материалов по пожарной опасности (за исключением строительных, текстильных и кожевенных материалов)По горючести вещества и

Слайд 6Строительные материалы: горючие (Г); негорючие (НГ)
Группа (Г): слабогорючие (Г1); умеренногорючие

(Г2),
нормальногорючие (Г3), сильногорючие (Г4).
По пожарной и взрывопожарной опасности помещения

производственного и складского назначения подразделяются на следующие категории:
1) повышенная взрывопожароопасность (А);
2) взрывопожароопасность (Б);
3) пожароопасность (В1 - В4);
4) умеренная пожароопасность (Г);
5) пониженная пожароопасность (Д).
Строительные материалы: горючие (Г); негорючие (НГ)Группа (Г): слабогорючие (Г1); умеренногорючие (Г2), нормальногорючие (Г3), сильногорючие (Г4).По пожарной и

Слайд 7Нормативные значения пожарного риска
Величина индивидуального пожарного риска в зданиях, сооружениях,

строениях и на территориях производственных объектов не должна превышать 10-6

в год.
Для производственных объектов, на которых обеспечение величины индивидуального пожарного риска 10-6 в год невозможно в связи со спецификой функционирования технологических процессов, допускается увеличение индивидуального пожарного риска до 10-4 в год.
Нормативные значения пожарного рискаВеличина индивидуального пожарного риска в зданиях, сооружениях, строениях и на территориях производственных объектов не

Слайд 83. Величина индивидуального пожарного риска в результате воздействия опасных факторов

пожара на производственном объекте для людей, находящихся в селитебной зоне

вблизи объекта, не должна превышать 10-8 в год.

4. Величина социального пожарного риска воздействия опасных факторов пожара на производственном объекте для людей, находящихся в селитебной зоне вблизи объекта, не должна превышать 10-7 в год.

3. Величина индивидуального пожарного риска в результате воздействия опасных факторов пожара на производственном объекте для людей, находящихся

Слайд 9Анализ пожарной опасности объекта:

а) анализ пожарной опасности технологической среды и

параметров технологических процессов на объекте;

б) определение перечня пожароопасных аварийных ситуаций

и параметров для каждого технологического процесса;

в) определение для каждого технологического процесса перечня причин, возникновение которых позволяет характеризовать ситуацию как пожароопасную;

г) построение сценариев возникновения и развития пожаров, влекущих за собой гибель людей.
Анализ пожарной опасности объекта:а) анализ пожарной опасности технологической среды и параметров технологических процессов на объекте;б) определение перечня

Слайд 10Наиболее вероятные причины пожароопасных ситуаций на объектах:

выход параметров технологических

процессов за критические значения, который вызван нарушением технологического регламента;

разгерметизация

технологического оборудования, вызванная механическим, температурным и агрессивным химическим воздействиями;

механическое повреждение оборудования в результате ошибок работника, падения предметов, некачественного проведения ремонтных и регламентных работ и т. п.
Наиболее вероятные причины пожароопасных ситуаций на объектах: выход параметров технологических процессов за критические значения, который вызван нарушением

Слайд 11При построении полей опасных факторов пожара для различных сценариев его

развития учитываются:
тепловое излучение при факельном горении, пожарах проливов горючих

веществ на поверхность и огненных шарах;
избыточное давление и импульс волны давления при сгорании газопаровоздушной смеси в открытом пространстве;
избыточное давление и импульс волны давления при разрыве сосуда (резервуара) в результате воздействия на него очага пожара;
избыточное давление при сгорании газопаровоздушной смеси в помещении;
концентрация токсичных компонентов продуктов горения в помещении;
снижение концентрации кислорода в воздухе помещения;
задымление атмосферы помещения;
среднеобъемная температура в помещении;
расширяющиеся продукты сгорания при реализации пожара-вспышки.
При построении полей опасных факторов пожара для различных сценариев его развития учитываются: тепловое излучение при факельном горении,

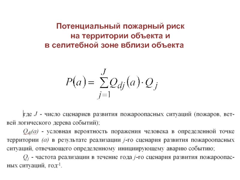
Слайд 12Потенциальный пожарный риск
на территории объекта и в селитебной зоне

вблизи объекта

Потенциальный пожарный риск на территории объекта и  в селитебной зоне вблизи объекта

Слайд 13Условная вероятность поражения человека Qdj(a) от совместного независимого воздействия несколькими

опасными факторами в результате реализации j-го сценария развития пожароопасных ситуаций


где h - число рассматриваемых опасных факторов;
Qk - вероятность реализации k-го опасного фактора;
Qdjk(a) - условная вероятность поражения k-ым опасным фактором.

Условная вероятность поражения человека Qdj(a) от совместного независимого воздействия несколькими опасными факторами в результате реализации j-го сценария

Слайд 14Потенциальный риск в зданиях объекта
где J - число сценариев возникновения

пожара в здании;
Qj - частота реализации в течение года j-го

сценария пожара, год-1;
Qdij - условная вероятность поражения человека при его нахождении в i-ом помещении при реализации j-го сценария пожара.
Потенциальный риск в зданиях объектагде J - число сценариев возникновения пожара в здании;Qj - частота реализации в

Слайд 15Условная вероятность поражения человека Qdij


где РЭij - вероятность эвакуации людей,

находящихся в i-ом помещении здания, при реализации j-го сценария пожара;
Dij

- вероятность эффективной работы технических средств по обеспечению безопасности людей в i-ом помещении при реализации j-го сценария пожара.
Условная вероятность поражения человека Qdij								где РЭij - вероятность эвакуации людей, находящихся в i-ом помещении здания, при реализации

Слайд 16Вероятность эвакуации РЭij
где PЭ.Пij - вероятность эвакуации людей, находящихся

в i-ом помещении здания, по эвакуационным путям при реализации j-го

сценария пожара;
PД.Вij - вероятность выхода из здания людей, находящихся в i-ом помещении, через аварийные или иные выходы.
Вероятность эвакуации РЭij где PЭ.Пij - вероятность эвакуации людей, находящихся в i-ом помещении здания, по эвакуационным путям

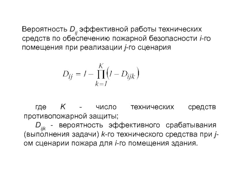
Слайд 17Вероятность Dij эффективной работы технических средств по обеспечению пожарной безопасности

i-го помещения при реализации j-го сценария
где K - число технических

средств противопожарной защиты;
Dijk - вероятность эффективного срабатывания (выполнения задачи) k-го технического средства при j-ом сценарии пожара для i-го помещения здания.
Вероятность Dij эффективной работы технических средств по обеспечению пожарной безопасности i-го помещения при реализации j-го сценариягде K

Слайд 18Индивидуальный пожарный риск
в зданиях и на территории объекта

где Р(i)

- величина потенциального риска в i-ой области территории объекта, год-1;
qim

- вероятность присутствия работника m в i-ой области территории объекта.

на территории объекта

Индивидуальный пожарный риск в зданиях и на территории объектагде Р(i) - величина потенциального риска в i-ой области

Слайд 19в здании объекта
где Pi - величина потенциального риска в i-ом

помещении здания, год-1;
qim - вероятность присутствия работника m в i-ом

помещении;
N - число помещений в здании, сооружении и строении.
в здании объектагде Pi - величина потенциального риска в i-ом помещении здания, год-1;qim - вероятность присутствия работника

Слайд 20Индивидуальный и социальный пожарный риск
в селитебной зоне вблизи объекта
Для людей,

находящихся в селитебной зоне вблизи объекта, социальный риск S (год-1)

:

где L - число сценариев развития пожароопасных ситуаций (пожаров), для которых выполняется условие Ni  10;
Ni - среднее число погибших людей в селитебной зоне вблизи объекта в результате реализации j-го сценария в результате воздействия опасных факторов пожара, взрыва.

Индивидуальный и социальный пожарный рискв селитебной зоне вблизи объектаДля людей, находящихся в селитебной зоне вблизи объекта, социальный

Слайд 21где I - количество областей, на которые разделена территория, прилегающая

к объекту (i - номер области);
Qdij - условная вероятность поражения

человека, находящегося в i-ой области, опасными факторами при реализации j-го сценария;
ni - среднее число людей, находящихся в i-ой области.
где I - количество областей, на которые разделена территория, прилегающая к объекту (i - номер области);Qdij -

Слайд 22Время от начала пожара
до блокирования эвакуационных путей
в результате

распространения на них опасных факторов пожара

Время от начала пожара до блокирования эвакуационных путей в результате распространения на них опасных факторов пожара

Слайд 23Расчетное время эвакуации людей
tP = t1 + t2 +

t3 +... + ti,
где t1 - время движения людского потока

на первом (начальном) участке, мин;
t2, t3,..., ti - время движения людского потока на каждом из следующих после первого участка пути, мин.
Расчетное время эвакуации людей tP = t1 + t2 + t3 +... + ti,	где t1 - время

Слайд 24Плотность однородного людского потока на первом участке пути D1
где

N1 - число людей на первом участке, чел;

f - средняя

площадь горизонтальной проекции человека, м2, принимаемая равной 0,125;

l1 - длина первого участка пути, м;

δ1 - ширина первого участка пути, м.
Плотность однородного людского потока на первом участке пути D1 где N1 - число людей на первом участке,

Слайд 25Интенсивность и скорость движения людского потока при различной на разных

участках путей эвакуации в зависимости от плотности

Интенсивность и скорость движения людского потока при различной на разных участках путей эвакуации в зависимости от плотности

Обратная связь

Если не удалось найти и скачать доклад-презентацию, Вы можете заказать его на нашем сайте. Мы постараемся найти нужный Вам материал и отправим по электронной почте. Не стесняйтесь обращаться к нам, если у вас возникли вопросы или пожелания:

Email: Нажмите что бы посмотреть 

Что такое TheSlide.ru?

Это сайт презентации, докладов, проектов в PowerPoint. Здесь удобно  хранить и делиться своими презентациями с другими пользователями.


Для правообладателей

Яндекс.Метрика