Разделы презентаций


Практическое занятие

Содержание

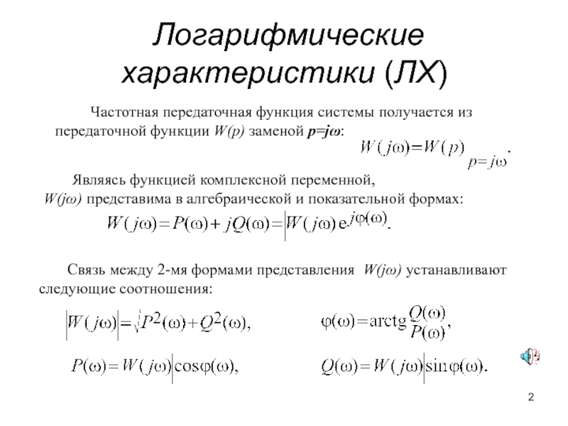
Логарифмические характеристики (ЛХ) Частотная передаточная функция системы получается из передаточной функции W(p) заменой p=jω: Являясь функцией комплексной переменной, W(jω) представима в алгебраической и показательной формах: Связь между 2-мя формами представления W(jω)

Слайды и текст этой презентации

Слайд 1Практическое занятие
Основы автоматики и САУ (Радиоавтоматика)

Практическое занятиеОсновы автоматики и САУ (Радиоавтоматика)

Слайд 2 Логарифмические характеристики (ЛХ)
Частотная передаточная функция системы получается из

передаточной функции W(p) заменой p=jω:
Являясь функцией комплексной переменной,
W(jω) представима

в алгебраической и показательной формах:

Связь между 2-мя формами представления W(jω) устанавливают следующие соотношения:



Логарифмические характеристики (ЛХ) 		Частотная передаточная функция системы получается из передаточной функции W(p) заменой p=jω:	Являясь функцией комплексной

Слайд 3 Правила построения ЛАХ (логарифмической АЧХ):
1) по оси абсцисс откладывается

частота ω в логарифмическом масштабе; в качестве основания логарифма используют

2 (октавное разбиение оси частот) для узкополосных систем и 10 (декадное разбиение оси частот) – для широкополосных; поскольку большинство систем радиоавтоматики относится к узкополосным системам, рекомендуется октавное, а не декадное разбиение оси частот;
2) по оси ординат откладываются значения модуля ПФ разомкнутой системы в децибелах;
3) ось абсцисс (ось частот) обязательно пересекает ось ординат в точке 0 дБ; ось ординат может пересекать ось частот в любой точке, но, удобнее, выбирать точку ω=1.


Правила построения ЛАХ (логарифмической АЧХ):1) по оси абсцисс откладывается частота ω в логарифмическом масштабе; в качестве

Слайд 4Правила построения ЛФХ (логарифмической ФЧХ):

1) масштаб оси частот тот же,

что и при построении ЛАХ;
2) по оси ординат откладываются значения

фазы φ(ω) ПФ разомкнутой системы в градусах или радианах;
3) ЛФХ желательно располагать строго под ЛАХ (для удобной совместной работы с 2-мя графиками).

Правила построения ЛФХ (логарифмической ФЧХ):1) масштаб оси частот тот же, что и при построении ЛАХ;2) по оси

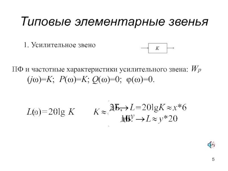
Слайд 5Типовые элементарные звенья
1. Усилительное звено

ПФ и частотные характеристики

усилительного звена: Wр(jω)=K; P(ω)=K; Q(ω)=0; φ(ω)=0.

Типовые элементарные звенья 1. Усилительное звено ПФ и частотные характеристики усилительного звена: Wр(jω)=K; P(ω)=K; Q(ω)=0; φ(ω)=0.

Слайд 6ЛХ усилительного звена

ЛХ усилительного звена

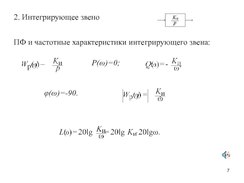
Слайд 72. Интегрирующее звено

ПФ и частотные характеристики интегрирующего звена:

P(ω)=0;


φ(ω)=-90.


2. Интегрирующее звено ПФ и частотные характеристики интегрирующего звена:

Слайд 8ЛХ интегрирующего звена

ЛХ интегрирующего звена

Слайд 9АФХ интегрирующего звена

АФХ интегрирующего звена

Слайд 103. Дифференцирующее звено


ПФ и частотные характеристики дифференцирующего звена:

Wр(jω)=Kдjω;

P(ω)=0; Q(ω)= Kдω; φ(ω)=90.

3. Дифференцирующее звено ПФ и частотные характеристики дифференцирующего звена: Wр(jω)=Kдjω;   P(ω)=0;   Q(ω)= Kдω;

Слайд 11ЛХ дифференцирующего звена

ЛХ дифференцирующего звена

Слайд 12АФХ дифференцирующего звена

АФХ дифференцирующего звена

Слайд 134. Апериодическое звено

ПФ и частотные характеристики апериодического звена:



4. Апериодическое звено ПФ и частотные характеристики апериодического звена:

Слайд 14ЛХ апериодического звена

ЛХ апериодического звена

Слайд 15АФХ апериодического звена

АФХ апериодического звена

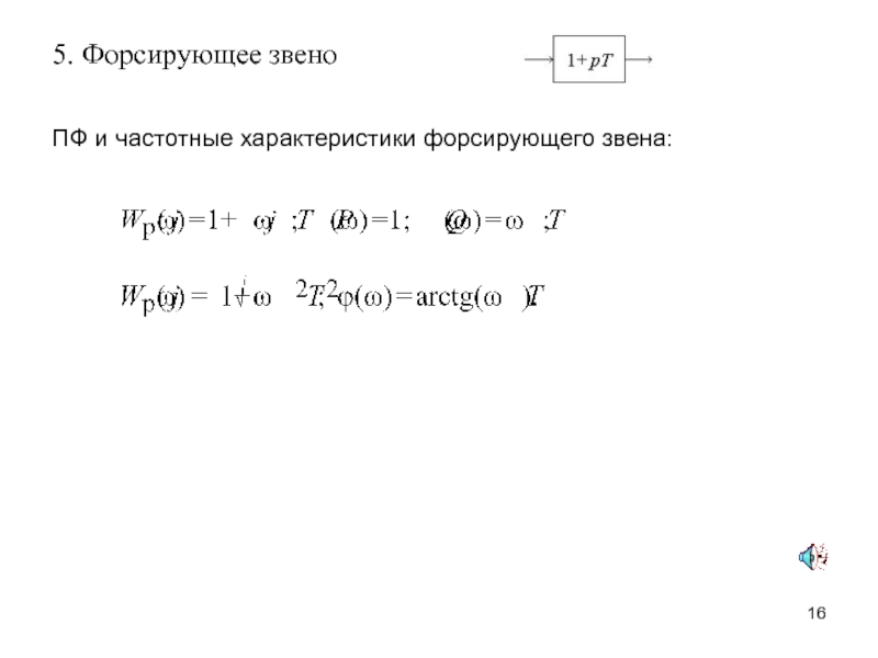
Слайд 165. Форсирующее звено

ПФ и частотные характеристики форсирующего звена:



5. Форсирующее звено ПФ и частотные характеристики форсирующего звена:

Слайд 17ЛХ форсирующего звена

ЛХ форсирующего звена

Слайд 186. Колебательное звено
T – постоянная времени,
ωо=1/T – частота

собственных колебаний звена,
ξ – коэффициент затухания.
Переходные процессы в

колебательном звене (T=0,5с)
6. Колебательное звено T – постоянная времени, ωо=1/T – частота собственных колебаний звена, ξ – коэффициент затухания.

Слайд 19Пример построения ЛХ



Коэффициент усиления переводим в дБ:
4 → 20lg4

= 20lg22 ≈ 2∙6 = 12 дБ

Определяем частоты сопряжения

апериодического (ωс1=0,5) и форсирующего (ωс2=2) звеньев
Пример построения ЛХКоэффициент усиления переводим в дБ: 4 → 20lg4 = 20lg22 ≈ 2∙6 = 12 дБ

Слайд 20Характерные точки ЛХ:

-коэффициент усиления K,
-частота среза ωср,
-запас устойчивости по фазе

Характерные точки ЛХ:-коэффициент усиления K,-частота среза ωср,-запас устойчивости по фазе

Слайд 21Определение показателей качества по ЛХ
1. Устойчивость
2. Качество переходных процессов

(степень колебательности, величина перерегулирования, время нарастания)
а) степень колебательности:

-монотонные

(апериодические) или близкие к ним,


-слабоколебательные,


-сильноколебательные переходные процессы.
Определение показателей качества по ЛХ1. Устойчивость 2. Качество переходных процессов (степень колебательности, величина перерегулирования, время нарастания) а)

Слайд 22Классификация переходных процессов:
б) величина перерегулирования
в) время нарастания переходного

процесса

Классификация переходных процессов: б) величина перерегулирования в) время нарастания переходного процесса

Обратная связь

Если не удалось найти и скачать доклад-презентацию, Вы можете заказать его на нашем сайте. Мы постараемся найти нужный Вам материал и отправим по электронной почте. Не стесняйтесь обращаться к нам, если у вас возникли вопросы или пожелания:

Email: Нажмите что бы посмотреть 

Что такое TheSlide.ru?

Это сайт презентации, докладов, проектов в PowerPoint. Здесь удобно  хранить и делиться своими презентациями с другими пользователями.


Для правообладателей

Яндекс.Метрика