Разделы презентаций


Преобразование Фурье

Содержание

Page Преобразование Фурье 4.1. Ряд Фурье. 4.2.Временная и частотные области сигнала. 4.3. Комплексная форма ряда Фурье. 4.4. Интеграл Фурье. 4.5. Преобразование Фурье. 4.6. Синус- и косинус-преобразования. 4.7. Фурье-образ δ-функции. 4.8. Свойства преобразования Фурье. 4.9. Преобразование Фурье тригонометрических функций. 4.10. Оконные функции.

Слайды и текст этой презентации

Слайд 14. Преобразование Фурье

4. Преобразование Фурье

Слайд 2Page
Преобразование Фурье
4.1. Ряд Фурье.
4.2.Временная и частотные области сигнала.
4.3. Комплексная

форма ряда Фурье.
4.4. Интеграл Фурье.
4.5. Преобразование Фурье.
4.6. Синус- и косинус-преобразования.
4.7.

Фурье-образ δ-функции.
4.8. Свойства преобразования Фурье.
4.9. Преобразование Фурье тригонометрических функций.
4.10. Оконные функции.











Page Преобразование Фурье	4.1. Ряд Фурье.	4.2.Временная и частотные области сигнала.	4.3. Комплексная форма ряда Фурье.	4.4. Интеграл Фурье.	4.5. Преобразование Фурье.	4.6.

Слайд 3Page
Преобразование Фурье
4.11. Оконные функции.
4.12. Равенство Парсеваля.
4.13. Применение равенства Парсеваля.
4.14.

Энергия гармонического осциллятора.
4.15. Приложения преобразования Фурье.
4.16. Таблица преобразований Фурье.










Page Преобразование Фурье	4.11. Оконные функции.	4.12. Равенство Парсеваля.	4.13. Применение равенства Парсеваля.	4.14. Энергия гармонического осциллятора.	4.15. Приложения преобразования Фурье.	4.16. Таблица

Слайд 4Page
4.1. Ряд Фурье
Ряд Фурье и преобразование Фурье – основные

инструменты гармонического анализа.
Вначале рассмотрим разложение в ряд Фурье функции x(t)











Page 4.1. Ряд Фурье	Ряд Фурье и преобразование Фурье – основные инструменты гармонического анализа.	Вначале рассмотрим разложение в ряд

Слайд 5Page
Ряд Фурье
В основе ряда Фурье лежат тригонометрические ортогональные функции.


Величина T является периодом разложения, соответственно ω = 2π/T –

частота (угловая скорость).
Ортогональность базисных функций разложения

по определению означает, что










Легко проверить ортогональность базисных функций Фурье интегрированием.

Page Ряд ФурьеВ основе ряда Фурье лежат тригонометрические ортогональные функции. Величина T является периодом разложения, соответственно ω

Слайд 6Page
Ряд Фурье
Например,









Упражнение. Проверить ортогональность функций cos(mωt) и cos(nωt) 1)

для m=n; 2) для m≠n.

Page Ряд ФурьеНапример,Упражнение. Проверить ортогональность функций cos(mωt) и cos(nωt) 1) для m=n; 2) для m≠n.

Слайд 7Page
Ряд Фурье
Коэффициенты Ak, Bk ряда Фурье вычисляются с применением

свойства ортогональности базисных функций.



Коэффициенты Ak, Bk равны:













Page Ряд ФурьеКоэффициенты Ak, Bk ряда Фурье вычисляются с применением свойства ортогональности базисных функций. Коэффициенты Ak, Bk

Слайд 8Page
Ряд Фурье
Ряд Фурье для прямоугольного импульса:















Page Ряд ФурьеРяд Фурье для прямоугольного импульса:

Слайд 9Page
Ряд Фурье
Ряд Фурье для нечетной функции:



Эта функция разлагается в

ряд синусов, T=2, ω=π (здесь до k = 4).





















Page Ряд ФурьеРяд Фурье для нечетной функции:Эта функция разлагается в ряд синусов, T=2, ω=π (здесь до k

Слайд 10Page
Ряд Фурье
















k = 2
k = 1

Page Ряд Фурьеk = 2k = 1

Слайд 11Page
Ряд Фурье
















k = 4
k = 3

Page Ряд Фурьеk = 4k = 3

Слайд 12Page
Ряд Фурье
Ряд Фурье разложения нечетной функции не содержат базисных

функций cos(·).
При разложения четной функции ряд Фурье не содержат

базисных функций sin(·).
Разложим x(t) = t2 на отрезке [-1, 1], то есть T=2. Функция четная, поэтому ряд содержит только cos(·).

















Page Ряд ФурьеРяд Фурье разложения нечетной функции не содержат базисных функций cos(·). При разложения четной функции ряд

Слайд 13Page
Ряд Фурье
Ряд Фурье для четной функции x(t) = t2

(Т=2) :




















k = 1
k = 0
k = 2

Page Ряд ФурьеРяд Фурье для четной функции x(t) = t2 (Т=2) :k = 1k = 0k =

Слайд 14Page
Ряд Фурье
Ряд Фурье для четной функции x(t) = t2

:



















k = 3
k = 4

Page Ряд ФурьеРяд Фурье для четной функции x(t) = t2 :k = 3k = 4

Слайд 15Page
Ряд Фурье
Следует заметить, что ряд Фурье для некоторых функций

расходится, в этом случае говорят, что функция не разлагается в

ряд Фурье.
[Аналогично, для некоторых функций не существует преобразования Лапласа - соответствующий интеграл расходится].




















Page Ряд ФурьеСледует заметить, что ряд Фурье для некоторых функций расходится, в этом случае говорят, что функция

Слайд 16Page
Сигнал моделируется в виде функции x(t), зависящей от времени

t. Говорят, что сигнал моделируется во временной области. При разложении

в ряд Фурье с периодом T сигнал представляется в виде ряда от sin(·) и cos(·) от аргументов ω, 2ω, 3ω, . . ., где частота
ω = 2π/T.
Таким образом, сигнал разлагается по функциям с аргументами, содержащими частоты kω. Коэффициенты Ак и Вк называются частотными коэффициентами. Такое представление сигнала называется представлением в частотной области.
Из представления x(t) во временной области разложением в ряд Фурье можно получить представление в частотной области и наоборот (но обратное представление из ряда Фурье в функцию x(t) неоднозначно).






















4.2.Временная и частотные области сигнала

Page Сигнал моделируется в виде функции x(t), зависящей от времени t. Говорят, что сигнал моделируется во временной

Слайд 17Page



















Временная и частотные области сигнала
2/π

Page Временная и частотные области сигнала2/π

Слайд 18Page
Если увеличить период T, то частота ω уменьшится и

на графике коэффициентов (частотном графике) появятся точки (или отрезки в

зависимости от того, как вы представляете коэффициенты на графике):
Здесь по сравнению с предыдущим разложением период T увеличен вдвое.






















0

1/2

ω














Временная и частотные области сигнала

Page Если увеличить период T, то частота ω уменьшится и на графике коэффициентов (частотном графике) появятся точки

Слайд 19Page
Можно и дальше увеличивать период T, но существует интегральное

преобразование, аналогичное преобразованию Лапласа, которое преобразует сигнал в частотную функцию:





















0
1/2
ω





Это

преобразование Фурье. Штриховая линия – Фурье-образ сигнала x(t)

Временная и частотные области сигнала

Page Можно и дальше увеличивать период T, но существует интегральное преобразование, аналогичное преобразованию Лапласа, которое преобразует сигнал

Слайд 20Spectral Plot

=
Phase
f
fo
2fo
3fo
4fo
5fo
0
0
φ1
φ2
φ3

Spectral Plot=Phaseffo2fo3fo4fo5fo00φ1φ2φ3

Слайд 21Page
Известна формула Эйлера, связывающая экспоненту с тригонометрическими функциями.




































4.3. Комплексная

форма ряда Фурье
Ряд Фурье принимает вид

Page Известна формула Эйлера, связывающая экспоненту с тригонометрическими функциями.4.3. Комплексная форма ряда ФурьеРяд Фурье принимает вид

Слайд 22Page
Введем новые обозначения



где Ck и C-k комплексные числа. Запишем

ряд Фурье в комплексной форме:














































4.3. Комплексная форма ряда Фурье
Ck и

C-k комплексно сопряженные числа. Зная один из коэффициентов Ck или C-k, можно найти другой, поменяв знак мнимой части. Это означает, что в комплексной форме достаточно разложить сигнал x(t) только для k = 0, 1, 2, … или для k = 0, -1, -2, … и изменив знак мнимой части, получить остальные коэффициенты.
Page Введем новые обозначениягде Ck и C-k комплексные числа. Запишем ряд Фурье в комплексной форме:4.3. Комплексная форма

Слайд 23Page
Вещественные числа


называются спектром амплитуд сигнала.





















































4.3. Комплексная

форма ряда Фурье
- спектр фаз
- спектр мощности (или энергии) сигнала

(подробнее рассмотрим при изучении равенства Парсеваля).
Page Вещественные числа  называются спектром амплитуд сигнала. 4.3. Комплексная форма ряда Фурье- спектр фаз- спектр мощности

Слайд 24Page
4.4. Интеграл Фурье
Разложение в ряд Фурье предполагает знание периода

T = 2π/ω разложения. Ряд Фурье в комплексной экспоненциальной форме

содержит амплитуды частот сигнала.
Преобразование Фурье (рассмотрим позже) не зависит от периода T и вместо последовательности амплитуд частот строит функцию амплитуд (плотность спектра).
Представим ряд Фурье в виде интеграла, это и будет интеграл Фурье.
Ряд Фурье имеет вид :

























































Page 4.4. Интеграл ФурьеРазложение в ряд Фурье предполагает знание периода T = 2π/ω разложения. Ряд Фурье в

Слайд 25Page
Коэффициенты подставим в ряд






























































4.4. Интеграл Фурье
Функции

не зависят от переменной интегрирования u, как постоянные величины их можно внести под знак интеграла. По формуле

преобразуем подынтегральное выражение :
Page Коэффициенты подставим в ряд4.4. Интеграл ФурьеФункции

Слайд 26Page




















































































4.4. Интеграл Фурье
Положим
Тогда сигнал x(t) разлагается в ряд:

Page 4.4. Интеграл ФурьеПоложимТогда сигнал x(t) разлагается в ряд:

Слайд 27Page
Eсли

и сумма

стремится к интегралу по z, при этом если в первом слагаемом интеграл


сходится, то первое слагаемое ряда стремится к нулю.
В пределе























































































4.4. Интеграл Фурье

Page Eсли

Слайд 28Page
Ввиду четности cos(·) изменим предел интегрирования и в результате

окончательно получаем интеграл Фурье:


















































































4.4. Интеграл Фурье
Вместе с интегралом Фурье рассмотрим

функцию

Если этот интеграл существует, то g(z) – нечетная функция по z. Если интегрировать эту функцию на интервале [A, -A]

Page Ввиду четности cos(·) изменим предел интегрирования и в результате окончательно получаем интеграл Фурье:4.4. Интеграл ФурьеВместе с

Слайд 29Page
4.5. Преобразование Фурье
Умножим интеграл от sin(·) на i/2π


И сложим

с интегралом Фурье






















































































Теперь после внесения под общий знак интеграла и

применения формулы Эйлера :
Page 4.5. Преобразование ФурьеУмножим интеграл от sin(·) на i/2πИ сложим с интегралом ФурьеТеперь после внесения под общий

Слайд 30Page
4.5. Преобразование Фурье
или




























































































Интегральное преобразование
Называется прямым преобразованием Фурье

Page 4.5. Преобразование Фурьеили Интегральное преобразованиеНазывается прямым преобразованием Фурье

Слайд 31Page
4.5. Преобразование Фурье
Интегральное преобразование



Называется обратным преобразованием Фурье.
































































































Функция X(z) называется

Фурье-образом функции x(t), а функция x(t) называется Фурье-прообразом функции X(z).
По

аналогии со спектром амплитуд |X(z)|, называется амплитудной функцией, а Arg(X(z)) фазовой функцией для X(z).
Page 4.5. Преобразование ФурьеИнтегральное преобразованиеНазывается обратным преобразованием Фурье.Функция X(z) называется Фурье-образом функции x(t), а функция x(t) называется

Слайд 32Page
4.5. Преобразование Фурье
Из формулы вывода преобразования имеем



Мы получаем, что
Если

переставить в формуле интегралы, то









































































































Page 4.5. Преобразование ФурьеИз формулы вывода преобразования имеемМы получаем, чтоЕсли переставить в формуле интегралы, то

Слайд 33Page
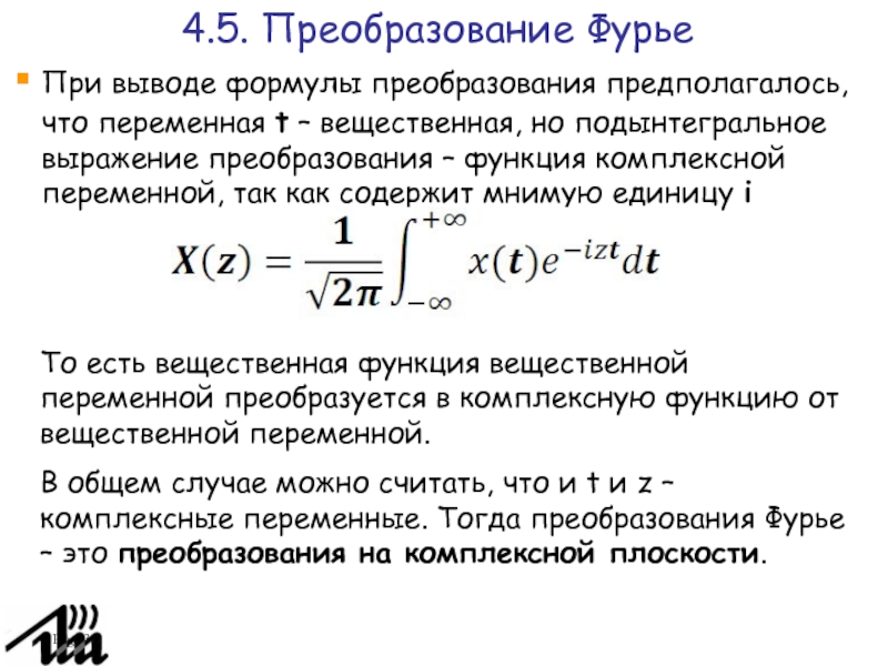
4.5. Преобразование Фурье
При выводе формулы преобразования предполагалось, что переменная

t – вещественная, но подынтегральное выражение преобразования – функция комплексной

переменной, так как содержит мнимую единицу i






































































































То есть вещественная функция вещественной переменной преобразуется в комплексную функцию от вещественной переменной.
В общем случае можно считать, что и t и z – комплексные переменные. Тогда преобразования Фурье – это преобразования на комплексной плоскости.

Page 4.5. Преобразование ФурьеПри выводе формулы преобразования предполагалось, что переменная t – вещественная, но подынтегральное выражение преобразования

Слайд 34Page
4.5. Преобразование Фурье




































































































Page 4.5. Преобразование Фурье

Слайд 35Page
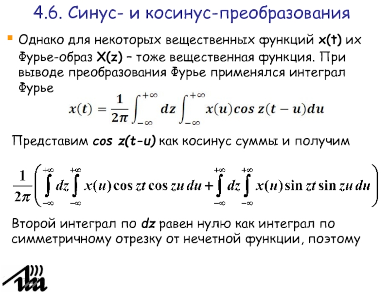
4.6. Синус- и косинус-преобразования
Однако для некоторых вещественных функций x(t)

их Фурье-образ X(z) – тоже вещественная функция. При выводе преобразования

Фурье применялся интеграл Фурье








































































































Представим cos z(t-u) как косинус суммы и получим


Второй интеграл по dz равен нулю как интеграл по симметричному отрезку от нечетной функции, поэтому

Page 4.6. Синус- и косинус-преобразованияОднако для некоторых вещественных функций x(t) их Фурье-образ X(z) – тоже вещественная функция.

Слайд 36Page
4.6. Синус- и косинус-преобразования





































































































Они называются соответственно прямым и обратным

косинус-преобразованием. Косинус-преобразования переводят вещественную функцию в вещественную.

Page 4.6. Синус- и косинус-преобразованияОни называются соответственно прямым и обратным косинус-преобразованием. Косинус-преобразования переводят вещественную функцию в вещественную.

Слайд 37Page
Аналогично из формулы






































































































4.6. Синус- и косинус-преобразования
Вопрос. Почему формулы косинус-преобразований

содержат множитель ?
получаем прямое и

обратное синус-преобразование
Page Аналогично из формулы4.6. Синус- и косинус-преобразованияВопрос. Почему формулы косинус-преобразований содержат множитель

Слайд 38Page
Синус-преобразования переводят вещественную функцию в вещественную.
Преобразование Фурье произвольной функции

x(t) можно представить как сумму ее косинус и синус-преобразований:










































































































4.6. Синус-

и косинус-преобразования

Если функция x(t) четная, то ее преобразование Фурье равно косинус-преобразованию ( синус-преобразование такой функции равно нулю).
Если функция x(t) нечетная, то ее преобразование Фурье равно синус-преобразованию, умноженному на мнимую единицу ( косинус-преобразование равно нулю).

Page Синус-преобразования переводят вещественную функцию в вещественную.Преобразование Фурье произвольной функции x(t) можно представить как сумму ее косинус

Слайд 39Page
Пример. Найти преобразование Фурье функции


Функция четная, поэтому ее преобразование

Фурье сводится к косинус-преобразованию.















































































































4.6. Синус- и косинус-преобразования

Page Пример. Найти преобразование Фурье функцииФункция четная, поэтому ее преобразование Фурье сводится к косинус-преобразованию.4.6. Синус- и косинус-преобразования

Слайд 40Page
График функции и ее косинус-преобразование















































































































4.6. Синус- и косинус-преобразования

Page График функции и ее косинус-преобразование4.6. Синус- и косинус-преобразования

Слайд 41Page
Пример. Найти преобразование Фурье функции


Функция четная, ее преобразование Фурье

сводится к косинус-преобразованию.























































































































4.7. Фурье-образ δ-функции

Page Пример. Найти преобразование Фурье функцииФункция четная, ее преобразование Фурье сводится к косинус-преобразованию.4.7. Фурье-образ δ-функции

Слайд 42Page
Графики функций (а = 1)











































































































4.7. Фурье-образ δ-функции

Page Графики функций (а = 1)4.7. Фурье-образ δ-функции

Слайд 43Page
Интеграл от функций











































































































Функция x(t) стремится к δ-функции, а

ее Фурье – образ к постоянной
- (для

этого подобран множитель a/2 ).
При функция то есть в пределе получаем δ-функцию.

4.7. Фурье-образ δ-функции

Page Интеграл от функцийФункция x(t) стремится к δ-функции, а  ее  Фурье – образ  к

Слайд 44Page










































































































Функция x(t) стремится к δ-функции, а ее Фурье- образ

к постоянной
4.7. Фурье-образ δ-функции

Page Функция x(t) стремится к δ-функции, а ее Фурье- образ к постоянной4.7. Фурье-образ δ-функции

Слайд 45Page
При исходная

функция стремится к δ – функции, а ее Фурье-образ к

постоянной

Доказывается, что преобразование Фурье δ–функции равно константе


Верно и то, что обратное преобразование Фурье от постоянной функции F(z) = c равно δ–функции с некоторым коэффициентом.













































































































4.7. Фурье-образ δ-функции

Page При        исходная функция стремится к δ – функции, а

Слайд 46Page
и найдем ее Фурье-образ.
Функция четная, поэтому достаточно вычислить ее

косинус-преобразование.























































4.7. Фурье-образ δ-функции
Определим прямоугольную функцию

Page и найдем ее Фурье-образ.Функция четная, поэтому достаточно вычислить ее косинус-преобразование.4.7. Фурье-образ δ-функцииОпределим прямоугольную функцию

Слайд 47Page











































































































Функция






























4.7. Фурье-образ δ-функции
Часто встречается в физических приложениях, она

получила специальное обозначение sinc t.
График этой функции

Page Функция 4.7. Фурье-образ δ-функцииЧасто встречается в физических приложениях, она получила специальное обозначение sinc t. График этой

Слайд 48Page










































































































































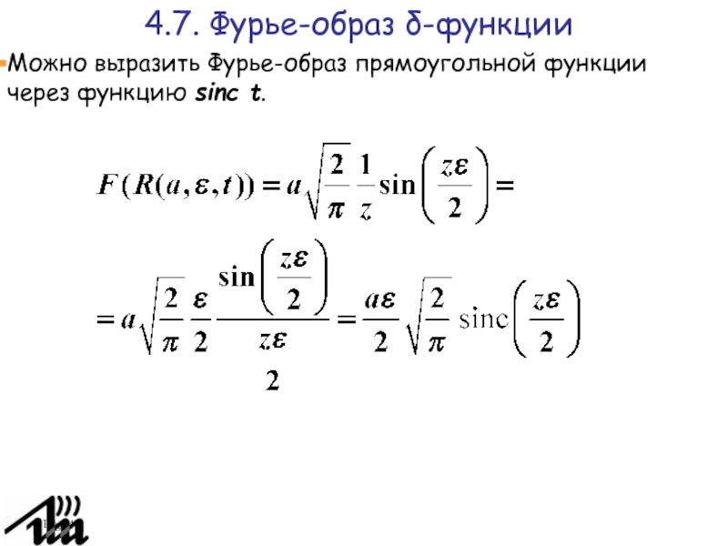
4.7. Фурье-образ δ-функции
Можно выразить Фурье-образ прямоугольной функции через функцию

sinc t.

Page 4.7. Фурье-образ δ-функцииМожно выразить Фурье-образ прямоугольной функции через функцию sinc t.

Слайд 49Page










































































































































4.7. Фурье-образ δ-функции
Для a=1/ε получаем прямоугольный импульс, найдем его

Фурье-образ :
Если ε → 0, то эта функция стремится

к

То есть снова получено, что преобразование Фурье δ-функции равно

Page 4.7. Фурье-образ δ-функцииДля a=1/ε получаем прямоугольный импульс, найдем его Фурье-образ : Если ε → 0, то

Слайд 50Page
Свойства преобразование Фурье похожи на свойства преобразования Лапласа :
1.

Линейность F(a·f(t) + b·g(t)) = a·F(f(t)) + b·F(g(t)).
2. Свойство

сдвига
3. Преобразование производной















































































































4.8. Свойства преобразования Фурье

4. Преобразование интеграла

Page Свойства преобразование Фурье похожи на свойства преобразования Лапласа :1. Линейность F(a·f(t) + b·g(t)) = a·F(f(t)) +

Слайд 51Page
Свойства 1 и 2 доказываются совершенно аналогично соответствующим свойствам

преобразования Лапласа :
Свойство 3 (преобразование производной) докажем применением замечательного предела












































































































4.8.

Свойства преобразования Фурье
Page Свойства 1 и 2 доказываются совершенно аналогично соответствующим свойствам преобразования Лапласа :Свойство 3 (преобразование производной) докажем

Слайд 52Page
Найти преобразования Фурье функции cos(t).














































4.9. Преобразование Фурье тригонометрических функций

Page 	Найти преобразования Фурье функции cos(t).4.9. Преобразование Фурье тригонометрических функций

Слайд 53Page













































4.9. Преобразование Фурье триг. функций
При z=+1 и z=-1

имеем особые точки, нужно показать, что
Это доказывается по определению

двойного предела, затем применяется замечательный предел для sin x/x.
Page 4.9. Преобразование Фурье триг. функций При z=+1 и z=-1 имеем особые точки, нужно показать, что Это

Слайд 54Page













































4.9. Преобр Фурье триг. функций– доказывал упрощенно! (НЕ НУЖНО

для экзамена)

Page 4.9. Преобр Фурье триг. функций– доказывал упрощенно! (НЕ НУЖНО для экзамена)

Слайд 55Page
Окончательно получаем






















































4.9. Преобразование Фурье триг. функций
График функции (*)

при a=30

Page 	Окончательно получаем4.9. Преобразование Фурье триг. функций 	График функции (*) при a=30

Слайд 56Page
Найти преобразования Фурье функции sin(t).
По формуле приведения

















































4.9. Преобразование Фурье

триг. функций
Тогда по свойству 2 (сдвиг)
По формуле Эйлера

Page Найти преобразования Фурье функции sin(t).По формуле приведения4.9. Преобразование Фурье триг. функций Тогда по свойству 2 (сдвиг)По

Слайд 57Page
Найдем преобразования Фурье свертки сигналов f(t) и g(t).














































4.10. Преобразование

Фурье для свертки

Page Найдем преобразования Фурье свертки сигналов f(t) и g(t).4.10. Преобразование Фурье для свертки

Слайд 58Pagе
Обратное преобразование Фурье от свертки функций

Вывод формулы основан на

свойстве сдвига

Доказательство проводится заменой переменной в интеграле :































4.10. Преобразование

Фурье для свертки
Pagе Обратное преобразование Фурье от свертки функцийВывод формулы основан на свойстве сдвигаДоказательство проводится заменой переменной в интеграле

Слайд 59Page
Если к обеим частям равенства применить прямое преобразование Фурье,

то получим формулу для преобразования произведения сигналов














































4.10. Преобразование Фурье для

свертки
Page Если к обеим частям равенства применить прямое преобразование Фурье, то получим формулу для преобразования произведения сигналов4.10.

Слайд 60Page
Исследование Фурье-образа сигнала называется спектральным анализом. Время наблюдения реального

сигнала ограничено. Для того, чтобы провести достоверный спектральный анализ сигнала,

во многих приложениях необходим бесконечный временной интервал t ϵ (-∞, + ∞). Поскольку в реальных ситуациях это невозможно, то для преобразования сигнала используются оконные функции.
В простейшем случае это просто ограничение сигнала на некотором интервале, это симметричный интервал с серединой в точке t, то есть используется прямоугольная функция












































4.11. Оконные функции


Page Исследование Фурье-образа сигнала называется спектральным анализом. Время наблюдения реального сигнала ограничено. Для того, чтобы провести достоверный

Слайд 61Page
Произведение сигнала g(t) на эту функцию









































4.11. Оконные функции
ограничивает

сигнал g(t) на интервале [-ε/2, ε/2]

Page Произведение сигнала g(t) на эту функцию4.11. Оконные функции ограничивает сигнал g(t) на интервале [-ε/2, ε/2]

Слайд 62Page
Наблюдаемый сигнал математически равен произведению







































4.11. Оконные функции
Преобразование Фурье

этого произведения
В частности, если g(t) = cos(t), то

Page Наблюдаемый сигнал математически равен произведению4.11. Оконные функции Преобразование Фурье этого произведенияВ частности, если g(t) = cos(t),

Слайд 63Page





































4.11. Оконные функции
Так как свертка δ(t) с сигналом

g(t) равна

Page 4.11. Оконные функции Так как свертка δ(t) с сигналом g(t) равна

Слайд 64Page





































4.11. Оконные функции
то
окончательно
Сравните с

Page 4.11. Оконные функции то окончательно Сравните с

Слайд 65Page





































4.11. Оконные функции
Графики при ε = 10

Page 4.11. Оконные функции Графики при ε = 10

Слайд 66Page





































4.11. Оконные функции
Для разных целей и разных сигналов

могут использоваться различные оконные функции. Так, при применении оконной функции

Блэкмана

получаем

- сложное аналитическое выражение, которое ближе к Фурье-образу сигнала cos(t), чем свертка с прямоугольной функцией.

Page 4.11. Оконные функции Для разных целей и разных сигналов могут использоваться различные оконные функции. Так, при

Слайд 67Page





































4.11. Оконные функции
Графики при ε = 10

Page 4.11. Оконные функции Графики при ε = 10

Слайд 68Example 2.3.14 (2/2) Пример слайда по этой теме из другого

университета
Figure 2.38 Effect of modulation in both the time and


frequency domain.

Example 2.3.14 (2/2) Пример слайда по этой теме из другого университетаFigure 2.38 Effect of modulation in both

Слайд 69Page
4.12. Равенство Парсеваля
Равенство Парсеваля (теорема Планшереля) – один

из основных инструментов, составляющих методы анализ сигнала. Позволяет оценить энергию

сигнала во временном и частотном представлении.
Энергия сигнала (мощность, работа, которую сигнал может совершить).
Пусть сигнал во временном представлении выражает зависимость напряжения от времени x(t).
Если ток, генерирующий сигнал, проходит по проводнику с сопротивлением R, то сила тока i(t) = x(t)/R, и тогда мощность электрического тока
w(t) = x(t)· i(t) = x(t)2/R.





























































Page 4.12. Равенство Парсеваля Равенство Парсеваля (теорема Планшереля) – один из основных инструментов, составляющих методы анализ сигнала.

Слайд 70Page
Следовательно, мощность сигнала
пропорциональна величине x(t)2 , а если R=1,

то равна этой величине. Тогда, по определению, работа, которую совершает

электрический ток, или которую он может совершить (энергия), пропорциональна (в исключительных случаях равна)
































































4.12. Равенство Парсеваля

Page Следовательно, мощность сигналапропорциональна величине x(t)2 , а если R=1, то равна этой величине. Тогда, по определению,

Слайд 71Page
В общем случае, когда x(t) – комплексное выражение,


где

- комплексное сопряженное к
Преобразование Фурье позволяет

установить соответствие между энергией сигнала во временной и частотной областях.



































































4.12. Равенство Парсеваля

Page В общем случае, когда x(t) – комплексное выражение,где     - комплексное сопряженное к

Слайд 72Page
Будем предполагать, что x(t) - вещественная функция от вещественной

переменной t, а ее Фурье–образ X(z) – комплексная функция от

вещественной переменной z.
При существовании интегралов для правой части верно соотношение














































































































4.12. Равенство Парсеваля

Докажем равенство Парсеваля

Page Будем предполагать, что x(t) - вещественная функция от вещественной переменной t, а ее Фурье–образ X(z) –

Слайд 73Page
Представим квадрат модуля в удобном виде




























































































































4.12. Равенство Парсеваля
Запишем

Фурье-образы в последнем интеграле

Page Представим квадрат модуля в удобном виде4.12. Равенство Парсеваля Запишем Фурье-образы в последнем интеграле

Слайд 74Page
для комплексной функции X(z) от вещественного аргумента z





































































































































4.12.

Равенство Парсеваля
потому что в выражении через косинус- и синус-

преобразования
Page для комплексной функции X(z) от вещественного аргумента z 4.12. Равенство Парсеваля потому что в выражении через

Слайд 75Page
Найдем Фурье-прообраз этой функции






























































































































4.12. Равенство Парсеваля
после замены w

= -z

Page Найдем Фурье-прообраз этой функции4.12. Равенство Парсеваля после замены w = -z

Слайд 76Page
То есть


























































































































4.12. Равенство Парсеваля
Следовательно,
заменим переменную в последнем

интеграле

Page То есть4.12. Равенство Парсеваля Следовательно, заменим переменную в последнем интеграле

Слайд 77Page
вернемся к прямоугольному импульсу
















































































































































4.12. Равенство Парсеваля
и изменим порядок

интегрирования
Выражение в скобках – это преобразование Фурье прямоугольного импульса

Page вернемся к прямоугольному импульсу4.12. Равенство Парсеваля и изменим порядок интегрированияВыражение в скобках – это преобразование Фурье

Слайд 78Page
Теперь внутренний интеграл (по переменной μ) является сверткой


































































































































































4.12. Равенство Парсеваля
Перейдем к пределу

Page Теперь внутренний интеграл (по переменной μ) является сверткой  4.12. Равенство Парсеваля Перейдем к пределу

Слайд 79Page
После этого во внутреннем интеграле получаем свертку:

























































































































По свойству свертки

с импульсом
4.12. Равенство Парсеваля
Окончательно получили:

Page После этого во внутреннем интеграле получаем свертку:По свойству свертки с импульсом4.12. Равенство Парсеваля Окончательно получили:

Слайд 80Page
4.13. Применение равенства Парсеваля
Пример. Найти энергию сигнала
где

параметр a>0.
Энергия, вычисленная во временной области,


в частотной области




































































































































Page 4.13. Применение равенства Парсеваля Пример. Найти энергию сигнала	где параметр a>0.Энергия, вычисленная во временной области, в частотной

Слайд 81Page
Тогда энергия, вычисленная в частотной области


















































































































































4.13. Применение равенства

Парсеваля
То есть, действительно, энергия, вычисленная в частотной области совпадает

с энергией вычисленной во временной области
Page Тогда энергия, вычисленная в частотной области 4.13. Применение равенства Парсеваля То есть, действительно, энергия, вычисленная в

Слайд 82Page
Пример. Найти диапазон частот W=[-w, +w] такой, что 95%

энергии сигнала

излучается частотами этого диапазона.
Энергия в частотной области излучаемая частотами диапазона [-w, +w] равна














































































































































4.13. Применение равенства Парсеваля

Page Пример. Найти диапазон частот W=[-w, +w] такой, что 95% энергии сигнала

Слайд 83Page
По предыдущему примеру


















































































































































4.13. Применение равенства Парсеваля
Энергия, излучаемая

всем допустимом диапазоне частот, равна 1/2a. Составляем уравнение и находим

w (в радианах).

Перейдем к измерению частоты в Hz.Пусть a=1, 2π радиан – это 1 оборот, то есть


95% энергии сигнала потребляют (рассеивают) частоты диапазона от -2 Hz до 2 Hz , то есть сигнал x(t) низкочастотный.

Page По предыдущему примеру 4.13. Применение равенства Парсеваля Энергия, излучаемая всем допустимом диапазоне частот, равна 1/2a. Составляем

Слайд 84Page
Найти 90% диапазон частот затухающего гармонического осциллятора


График
для T=2,

ω0=π
















































































































































4.14. Энергия гармонического осциллятора

Page Найти 90% диапазон частот затухающего гармонического осциллятораГрафик для T=2, ω0=π 4.14. Энергия гармонического осциллятора

Слайд 85Page
Найдем Фурье-образ осциллятора и оценим его энергию. Интеграл находим

по частям, после нескольких интегральных и алгебраических преобразований получаем :

















































































































































4.14. Энергия гармонического осциллятора
Page Найдем Фурье-образ осциллятора и оценим его энергию. Интеграл находим по частям, после нескольких интегральных и алгебраических

Слайд 86Page
90% диапазон частот гармон. осциллятора.
Квадрат модуля этой величины для

T=2, ω0=π имеет график
















































































































































c максимумами в точках z = ±

ω0

4.14. Энергия гармонического осциллятора

Page 90% диапазон частот гармон. осциллятора.Квадрат модуля этой величины для T=2, ω0=π имеет графикc максимумами в точках

Слайд 87Page
Передающие частоты сосредоточены около точек максимумов z = ±

ω0 . 90% энергии для T=2, ω0=π сосредоточено в интервале

[-3.93, 3.93]

















































































































































4.14. Энергия гармонического осциллятора

Page Передающие частоты сосредоточены около точек максимумов z = ± ω0 . 90% энергии для T=2, ω0=π

Слайд 88Page
Правильнее, как это общепринято, было бы найти такое пороговое

значение E0 функции
чтобы интеграл по всем значениям z для которых

E(z) > E0 составлял бы 90% общей энергии. С применением численных методов для нашего примера находим E0 =0.168


















































































































































4.14. Энергия гармонического осциллятора

Page Правильнее, как это общепринято, было бы найти такое пороговое значение E0 функциичтобы интеграл по всем значениям

Слайд 89Page
и получаем два интервала [-4.34, -0.72] и [0.72, 4.34]

(в радианах). В герцах это низкочастотный диапазон 0.110.69 Hz.
















































































































































4.14.

Энергия гармонического осциллятора
Page и получаем два интервала [-4.34, -0.72] и [0.72, 4.34] (в радианах). В герцах это низкочастотный диапазон

Слайд 90Page
Преобразование Фурье вычисляется всякий раз, когда мы слышим звук.

Ухо автоматически выполняет вычисление, которое мы можем выполнить лишь после

нескольких лет обучения математике. Наш орган слуха представляет звук — колебательное движение частиц упругой среды, распространяющееся в виде волн в газообразной, жидкой или твёрдых средах — в виде спектра частот (низкие – высокие), каждому небольшому интервалу частот соответствует громкость – энергия на этом интервале. Мозг интерпретирует эту информацию как воспринимаемый звук.

















































































































































4.15. Приложения преобразования Фурье

Page Преобразование Фурье вычисляется всякий раз, когда мы слышим звук. Ухо автоматически выполняет вычисление, которое мы можем

Слайд 91Page
Вопрос о сходимости рядов Фурье для тех или иных

классов функций привёл к появлению новых областей в математике. Одним

из примеров в этом смысле является теория обобщённых функций, в рамках этой теории была подведена теоретическая основа под такие функции, как ступенька Хевисайда и дельта-функция Дирака (последняя описывает область единичной площади, сконцентрированную в бесконечно малой окрестности точки). Благодаря этой теории преобразование Фурье стало применимым для решения уравнений, в которых фигурируют такие интуитивные понятия, как точечная масса, точечный заряд, магнитные диполи, сосредоточенная нагрузка на балке.
















































































































































4.15. Приложения преобразования Фурье

Page Вопрос о сходимости рядов Фурье для тех или иных классов функций привёл к появлению новых областей

Слайд 92Page
Ряды Фурье и преобразование Фурье были созданы для изучения

распространения тепла в твердых и жидких средах. Фурье всю жизнь

исследовал тепловые процессы. Один из опытов был посвящен распространению тепла по якорному кольцу (железному кольцу, к которому крепится якорь), погружаемому на некоторое время наполовину в раскаленные угли. Когда часть кольца раскаляется докрасна, его вынимают из огня. Чтобы тепло не успело уйти в воздух, кольцо сразу закапывают в мелкий песок, а затем измеряют температуру на той его части, которая огнём не нагревалась.

















































































































































4.15. Приложения преобразования Фурье

Page Ряды Фурье и преобразование Фурье были созданы для изучения распространения тепла в твердых и жидких средах.

Слайд 93Page
График изменения температуры плавно нарастает (в холодной части) и

убывает (в раскаленной части) в виде функции синуса (или косинуса).

Синусоида постепенно выравнивается и в конце концов температура по всему кольцу становится одинаковой. Фурье нашел, что первоначальное нерегулярное распределение можно разложить на множество простых синусоид, каждая из которых имеет свой максимум температуры и свою фазу, т.е. начальное положение на кольце. При этом каждая синусоидальная компонента должна изменяться от максимума к минимуму и обратно целое число раз на одном полном обороте по кольцу.
















































































































































4.15. Приложения преобразования Фурье

Page График изменения температуры плавно нарастает (в холодной части) и убывает (в раскаленной части) в виде функции

Слайд 94Page
Составляющая, которая имеет ровно один период на кольце (время,

за которое тепло проходит полный круг, неизвестно, оно бралось достаточно

произвольно), была названа главной гармоникой, а составляющие с двумя, тремя и более периодами — соответственно второй, третьей и т.д. гармоникой. Так был построен ряд Фурье.
Фурье свёл функцию распределения тепла, трудно поддающуюся математическому описанию, к удобным для анализа суммам синусов и косинусов, эти суммы очень точно описывали распределение тепла.
















































































































































4.15. Приложения преобразования Фурье

Page Составляющая, которая имеет ровно один период на кольце (время, за которое тепло проходит полный круг, неизвестно,

Слайд 95Page















































































































































4.15. Приложения преобразования Фурье

Page 4.15. Приложения преобразования Фурье

Слайд 96Page
В конце XIX века лорд Кельвин применил ряды Фурье как

основу аналогового вычислительного устройства, которое позволяло морякам оценивать высоту приливов

и отливов. Аналоговый вычислитель механически определял наборы амплитуд и фаз по наблюдениям приливных высот в зависимости от времени. Высоты замерялись на протяжении года в данной гавани.
Каждая амплитуда и фаза представляли синусоидальную компоненту функции высоты прилива и были одной из периодических составляющих. Результаты вводились в вычислительное устройство лорда Кельвина, которое синтезировало кривую, предсказывающую высоту прилива как функцию времени на следующий год. Метод оказался настолько успешным, что такие кривые приливов были составлены для всех портов мира.
















































































































































4.15. Приложения преобразования Фурье

Page В конце XIX века лорд Кельвин применил ряды Фурье как основу аналогового вычислительного устройства, которое позволяло морякам

Слайд 97Page
Преобразованием Фурье можно фильтровать фотографии, спутниковые снимки, рентгеновские, магнитно-ядерные,

ультразвуковые сканирования органов тела.
Можно изучать вибрацию машин и механизмов, явление

флаттера технических сооружений.
















































































































































4.15. Приложения преобразования Фурье

Page Преобразованием Фурье можно фильтровать фотографии, спутниковые снимки, рентгеновские, магнитно-ядерные, ультразвуковые сканирования органов тела.Можно изучать вибрацию машин

Слайд 98Page
Рентгеновский снимок (слева) близок к Фурье-образу колонии вирусов.















































































































































4.15.

Приложения преобразования Фурье

Page Рентгеновский снимок (слева) близок к Фурье-образу колонии вирусов. 4.15. Приложения преобразования Фурье

Слайд 99Page















































































































































4.15. Приложения преобразования Фурье

Page 4.15. Приложения преобразования Фурье

Слайд 100Page















































































































































4.15. Приложения преобразования Фурье

Page 4.15. Приложения преобразования Фурье

Слайд 101Page















































































































































4.15. Приложения преобразования Фурье

Page 4.15. Приложения преобразования Фурье

Слайд 102Page















































































































































4.15. Приложения преобразования Фурье

Page 4.15. Приложения преобразования Фурье

Слайд 103Page














































































































































4.16. Приложение. Таблица преобразования Фурье

Page 4.16. Приложение. Таблица  преобразования Фурье

Обратная связь

Если не удалось найти и скачать доклад-презентацию, Вы можете заказать его на нашем сайте. Мы постараемся найти нужный Вам материал и отправим по электронной почте. Не стесняйтесь обращаться к нам, если у вас возникли вопросы или пожелания:

Email: Нажмите что бы посмотреть 

Что такое TheSlide.ru?

Это сайт презентации, докладов, проектов в PowerPoint. Здесь удобно  хранить и делиться своими презентациями с другими пользователями.


Для правообладателей

Яндекс.Метрика