Разделы презентаций


Проверка статистических гипотез

Содержание

ПримерПроизводители аккумуляторных батарей для ноутбуков утверждают, что разработали принципиально новый тип батареи,которая существенно дольше может работать без подзарядки. Из предыдущих исследований известно, что среднее время работы существующих аккумуляторов составляет не больше

Слайды и текст этой презентации

Слайд 1Проверка статистических гипотез
Статистической гипотезой называется любое предположение
о свойствах и

характеристиках исследуемой генеральной
совокупности, которое может быть проверено на основе


анализа выборки.
Проверка статистических гипотезСтатистической гипотезой называется любое предположение о свойствах и характеристиках исследуемой генеральной совокупности, которое может быть

Слайд 2Пример
Производители аккумуляторных батарей для ноутбуков
утверждают, что разработали принципиально новый

тип батареи,
которая существенно дольше может работать без подзарядки.
Из предыдущих

исследований известно, что среднее время
работы существующих аккумуляторов составляет не больше
2,5 часа, после чего их требуется заряжать.
Для проверки этого утверждения сделана выборка из 100
ноутбуков с новым типом батареи и измерено время работы
каждого из них без подзарядки. Можно ли на основании
полученных данных подтвердить утверждение производителей?
ПримерПроизводители аккумуляторных батарей для ноутбуков утверждают, что разработали принципиально новый тип батареи,которая существенно дольше может работать без

Слайд 3Пример
Компании принадлежат два отеля. Компания предполагает, что приезжающие одинаково оценивают

качество обслуживания в отелях. Для проверки этого предположения опрошено 227

постояльцев первого отеля и 262 второго. На вопрос “Планируете ли вы вернуться в наш отель снова?” ответ “Да” дали 163 из 227 постояльцев первого отеля и 181 из 262 постояльцев второго отеля. Подтвердилось ли предположение компании?
ПримерКомпании принадлежат два отеля. Компания предполагает, что приезжающие одинаково оценивают качество обслуживания в отелях. Для проверки этого

Слайд 4Проверка статистических гипотез
Эксперты утверждают, что 29% всех преступлений совершаются несовершеннолетними.



Чтобы проверить это утверждение, взяли случайную выборку из преступлений, произошедших

в прошлом месяце. Оказалось, что из 83 преступлений, попавших в выборку, 17 приходится на несовершеннолетних.

Нет ли противоречия этих данных с мнением экспертов?



Проверка статистических гипотезЭксперты утверждают, что 29% всех преступлений совершаются несовершеннолетними. Чтобы проверить это утверждение, взяли случайную выборку

Слайд 5Проверка статистических гипотез
В прошлом году компания АВС провела исследование и

выяснила, что 5% покупателей заинтересованы в выпуске нового продукта.

Компания

начала выпуск этого продукта и спустя год провела новое исследование, в ходе которого из 6000 опрошенных 335 положительно отнеслись к его выпуску.

Можно ли с высокой долей уверенности утверждать, что интерес покупателей к новому продукту возрос?

Проверка статистических гипотезВ прошлом году компания АВС провела исследование и выяснила, что 5% покупателей заинтересованы в выпуске

Слайд 6Проверка статистических гипотез
1. Гипотеза о среднем
Требуется проверить предположение о значении

среднего для генеральной совокупности.

Есть выборка из этой совокупности

Проверка статистических гипотез1. Гипотеза о среднемТребуется проверить предположение о значении среднего для генеральной совокупности. Есть выборка из

Слайд 7Пример
Производители аккумуляторных батарей для ноутбуков
утверждают, что разработали принципиально новый

тип батареи,
которая существенно дольше может работать без подзарядки.
Из предыдущих

исследований известно, что среднее время
работы существующих аккумуляторов составляет не больше
2,5 часа, после чего их требуется заряжать.
Для проверки этого утверждения сделана выборка из 100
ноутбуков с новым типом батареи и измерено время работы
каждого из них без подзарядки. Можно ли на основании
полученных данных подтвердить утверждение производителей?
ПримерПроизводители аккумуляторных батарей для ноутбуков утверждают, что разработали принципиально новый тип батареи,которая существенно дольше может работать без

Слайд 8Проверка статистических гипотез
1. Гипотеза о среднем
Выдвигают нулевую и и альтернативную

гипотезы:

Нулевая гипотеза:
Альтернативная
гипотеза:

Проверка статистических гипотез1. Гипотеза о среднемВыдвигают нулевую и и альтернативную гипотезы:Нулевая гипотеза:Альтернативная гипотеза:

Слайд 9Выдвигаем основную и альтернативную гипотезу.

Пример
Производители аккумуляторных батарей для ноутбуков утверждают,

что разработали принципиально новый тип батареи, которая существенно дольше может

работать без подзарядки. Из предыдущих исследований известно, что среднее время работы существующих аккумуляторов составляет не больше 2,5 часа, после чего их требуется заряжать.

Гипотезы будут сформулированы так:

Н0: m =2,5
Н1: m ≠ 2,5
Выдвигаем основную и альтернативную гипотезу.ПримерПроизводители аккумуляторных батарей для ноутбуков утверждают, что разработали принципиально новый тип батареи, которая

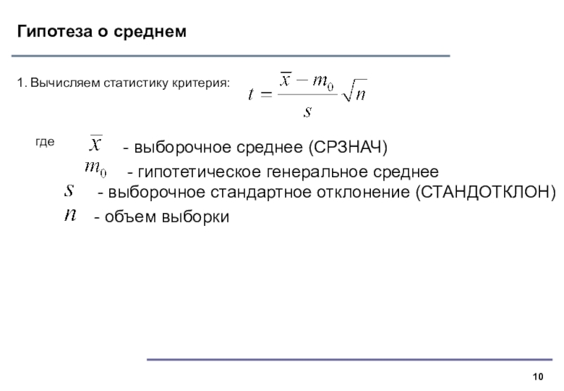
Слайд 10Гипотеза о среднем
1. Вычисляем статистику критерия:

где
- выборочное среднее (СРЗНАЧ)
- гипотетическое

генеральное среднее
- выборочное стандартное отклонение (СТАНДОТКЛОН)
- объем выборки

Гипотеза о среднем1. Вычисляем статистику критерия:где- выборочное среднее (СРЗНАЧ)- гипотетическое генеральное среднее- выборочное стандартное отклонение (СТАНДОТКЛОН)- объем

Слайд 11Гипотеза о среднем
2. Находим критическое значение по таблице Стьюдента или


через функцию Excel.
Задается допустимая вероятность ошибочного решения
(число, близкое к

0)
Гипотеза о среднем2. Находим критическое значение по таблице Стьюдента или через функцию Excel.Задается допустимая вероятность ошибочного решения

Слайд 12Гипотеза о среднем
Нулевая гипотеза:
Альтернативная
гипотеза:
=СТЬЮДРАСПОБР(альфа;n-1)
Находим критическое значение
Делаем вывод

Гипотеза о среднемНулевая гипотеза:Альтернативная гипотеза:=СТЬЮДРАСПОБР(альфа;n-1)Находим критическое значениеДелаем вывод

Слайд 13Гипотеза о среднем, пример
Исследователь хочет проверить, повлияет ли новая

методика
преподавания на средний уровень успеваемости студентов.
Исследователю известно, что

средняя успеваемость без
нововведений составляет 4,23 балла.
Для проверки сделана выборка из 49 студентов, обучавшихся по
новой методике. Их средний уровень успеваемости составил 4,3
балла. Выборочное стандартное отклонение составило 0,5 баллов.
Можно ли считать, что новая методика изменила уровень
успеваемости студентов?
Гипотеза о среднем, пример Исследователь хочет проверить, повлияет ли новая методика преподавания на средний уровень успеваемости студентов.

Слайд 14Гипотеза о среднем, пример
Исследователь хочет проверить, повлияет ли новая

методика
преподавания на средний уровень успеваемости студентов.
Исследователю известно, что

средняя успеваемость без
нововведений составляет 4,23 балла.
Для проверки сделана выборка из 49 студентов, обучавшихся по
новой методике. Их средний уровень успеваемости составил 4,3
балла. Выборочное стандартное отклонение составило 0,5 баллов.
Можно ли считать, что новая методика изменила уровень
успеваемости студентов?

Н0: m = 4,23
Н1: m  4,23

Гипотеза о среднем, пример Исследователь хочет проверить, повлияет ли новая методика преподавания на средний уровень успеваемости студентов.

Слайд 15Гипотеза о среднем, пример
Исследователь хочет проверить, повлияет ли новая

методика
преподавания на средний уровень успеваемости студентов.
Исследователю известно, что

средняя успеваемость без
нововведений составляет 4,23 балла.
Для проверки сделана выборка из 49 студентов, обучавшихся по
новой методике. Их средний уровень успеваемости составил 4,3
балла. Выборочное стандартное отклонение составило 0,5 баллов.
Можно ли считать, что новая методика изменила уровень
успеваемости студентов?

Н0: m = 4,23
Н1: m  4,23

Гипотеза о среднем, пример Исследователь хочет проверить, повлияет ли новая методика преподавания на средний уровень успеваемости студентов.

Слайд 16Гипотеза о среднем, пример
Исследователь хочет проверить, повлияет ли новая

методика
преподавания на средний уровень успеваемости студентов.
Исследователю известно, что

средняя успеваемость без
нововведений составляет 4,23 балла.
Для проверки сделана выборка из 49 студентов, обучавшихся по
новой методике. Их средний уровень успеваемости составил 4,3
балла. Выборочное стандартное отклонение составило 0,5 баллов.
Можно ли считать, что новая методика изменила уровень
успеваемости студентов?

Н0: m = 4,23
Н1: m  4,23

Гипотеза о среднем, пример Исследователь хочет проверить, повлияет ли новая методика преподавания на средний уровень успеваемости студентов.

Слайд 17Гипотеза о среднем
Статистика критерия

Гипотеза о среднемСтатистика критерия

Слайд 18Гипотеза о среднем
=СТЬЮРАСПОБР(альфа;n-1)
Критическое значение

Гипотеза о среднем=СТЬЮРАСПОБР(альфа;n-1)Критическое значение

Слайд 19Гипотеза о среднем
=СТЬЮДРАСПОБР(альфа;n-1)
Критическое значение

Гипотеза о среднем=СТЬЮДРАСПОБР(альфа;n-1)Критическое значение

Слайд 20Гипотеза о среднем
Нет оснований считать, что новая методика изменила уровень

успеваемости студентов.
Принимаем Н0: m = 4,23

Гипотеза о среднемНет оснований считать, что новая методика изменила уровень успеваемости студентов.Принимаем Н0: m = 4,23

Слайд 21Пример
На предприятие, пакующее кукурузные хлопья, поступила жалоба
о несоответствии веса

нормативному. Нормативный вес составляет
1000 грамм. Менеджер проверку 100 коробок,

выборочное среднее
составило 980 грамм, выборочное стандартное отклонение 50 грамм.
Можно и считать, что выборочное среднее существенно ниже
нормативного? Уровень значимости при проверке гипотезы взять 0,05.

ПримерНа предприятие, пакующее кукурузные хлопья, поступила жалоба о несоответствии веса нормативному. Нормативный вес составляет 1000 грамм. Менеджер

Слайд 22Пример
На предприятие, пакующее кукурузные хлопья, поступила жалоба
о несоответствии веса

нормативному. Нормативный вес составляет
1000 грамм. Менеджер проверку 100 коробок,

выборочное среднее
составило 980 грамм, выборочное стандартное отклонение 50 грамм.
Можно и считать, что выборочное среднее существенно ниже
нормативного? Уровень значимости при проверке гипотезы взять 0,05.

Нулевая гипотеза:

Альтернативная
гипотеза:

ПримерНа предприятие, пакующее кукурузные хлопья, поступила жалоба о несоответствии веса нормативному. Нормативный вес составляет 1000 грамм. Менеджер

Слайд 23Пример
На предприятие, пакующее кукурузные хлопья, поступила жалоба
о несоответствии веса

нормативному. Нормативный вес составляет
1000 грамм. Менеджер проверку 100 коробок,

выборочное среднее
составило 980 грамм, выборочное стандартное отклонение 50 грамм.
Можно и считать, что выборочное среднее существенно ниже
нормативного? Уровень значимости при проверке гипотезы взять 0,05.

ПримерНа предприятие, пакующее кукурузные хлопья, поступила жалоба о несоответствии веса нормативному. Нормативный вес составляет 1000 грамм. Менеджер

Слайд 24Гипотеза о среднем
=СТЬЮРАСПОБР(альфа;n-1)
Критическое значение

Гипотеза о среднем=СТЬЮРАСПОБР(альфа;n-1)Критическое значение

Слайд 25Гипотеза о среднем
Вес коробок с хлопьями существенно отличается от нормативного.
Принимаем

Гипотеза о среднемВес коробок с хлопьями существенно отличается от нормативного.Принимаем

Слайд 26Гипотеза о среднем

Гипотеза о среднем

Слайд 27Проверка статистических гипотез
2. Гипотеза о доле признака.

Проверка статистических гипотез2. Гипотеза о доле признака.

Слайд 28Проверка статистических гипотез
Эксперты утверждают, что 29% всех преступлений совершаются несовершеннолетними.



Чтобы проверить это утверждение, взяли случайную выборку из преступлений, произошедших

в прошлом месяце. Оказалось, что из 83 преступлений, попавших в выборку, 17 приходится на несовершеннолетних.

Нет ли противоречия этих данных с мнением экспертов?



Проверка статистических гипотезЭксперты утверждают, что 29% всех преступлений совершаются несовершеннолетними. Чтобы проверить это утверждение, взяли случайную выборку

Слайд 29Проверка статистических гипотез
В прошлом году компания АВС провела исследование и

выяснила, что 5% покупателей заинтересованы в выпуске нового продукта.

Компания

начала выпуск этого продукта и спустя год провела новое исследование, в ходе которого из 6000 опрошенных 335 положительно отнеслись к выпуску этого продукта.

Можно ли с высокой долей уверенности утверждать, что интерес покупателей к новому продукту возрос?

Проверка статистических гипотезВ прошлом году компания АВС провела исследование и выяснила, что 5% покупателей заинтересованы в выпуске

Слайд 30Проверка статистических гипотез
2. Гипотеза о доле признака.
Имеется генеральная совокупность,

в которой исследуемый признак принимает определенное значение с неизвестной вероятностью

p.

Требуется на основе анализа случайной выборки проверить гипотезу о значении неизвестной вероятности признака p в генеральной совокупности.
Проверка статистических гипотез2. Гипотеза о доле признака.  Имеется генеральная совокупность, в которой исследуемый признак принимает определенное

Слайд 31Проверка статистических гипотез
2. Гипотеза о доле признака.
Нулевая и альтернативная

гипотезы :
Нулевая гипотеза:
Альтернативная
гипотеза:

Проверка статистических гипотез2. Гипотеза о доле признака.  Нулевая и альтернативная гипотезы :Нулевая гипотеза:Альтернативная гипотеза:

Слайд 32Проверка статистических гипотез
2. Гипотеза о доле признака.
Статистика критерия:




где - число

объектов в выборке, обладающих признаком
- гипотетическая вероятность

- размер выборки

Проверка статистических гипотез2. Гипотеза о доле признака.  Статистика критерия:где	- число объектов в выборке, обладающих признаком 		-

Слайд 33Проверка статистических гипотез
2. Гипотеза о доле признака.
Статистика критерия:




где - число

объектов в выборке, обладающих признаком
- гипотетическая вероятность

- размер выборки
Критическое

значение находим через функцию Excel
Проверка статистических гипотез2. Гипотеза о доле признака.  Статистика критерия:где	- число объектов в выборке, обладающих признаком 		-

Слайд 34Гипотеза о среднем
=НОРМСТОБР(1-альфа/2)
Критическое значение
Нулевая гипотеза:
Альтернативная
гипотеза:

Гипотеза о среднем=НОРМСТОБР(1-альфа/2)Критическое значениеНулевая гипотеза:Альтернативная гипотеза:

Слайд 35Проверка статистических гипотез
Компания год назад провела исследование и выяснила, что

5% покупателей заинтересованы в выпуске нового продукта.

Спустя год после

начала выпуска, компания провела новое исследование, в ходе которого из 6000 опрошенных 335 положительно отнеслись к выпуску нового продукта.

На 2% уровне значимости определить, возрос ли интерес покупателей к новому продукту?


Проверка статистических гипотезКомпания год назад провела исследование и выяснила, что 5% покупателей заинтересованы в выпуске нового продукта.

Слайд 36Проверка статистических гипотез
Компания год назад провела исследование и выяснила, что

5% покупателей заинтересованы в выпуске нового продукта.

Спустя год после

начала выпуска, компания провела новое исследование, в ходе которого из 6000 опрошенных 335 положительно отнеслись к выпуску нового продукта.

На 2% уровне значимости определить, возрос ли интерес покупателей к новому продукту?


Основная и альтернативная гипотезы:
Н0: p = 0.05
Н1: p ≠ 0.05
Уровень значимости  = 0,02.

Проверка статистических гипотезКомпания год назад провела исследование и выяснила, что 5% покупателей заинтересованы в выпуске нового продукта.

Слайд 37Проверка статистических гипотез
Компания год назад провела исследование и выяснила, что

5% покупателей заинтересованы в выпуске нового продукта.

Спустя год после

начала выпуска, компания провела новое исследование, в ходе которого из 6000 опрошенных 335 положительно отнеслись к выпуску нового продукта.

На 2% уровне значимости определить, возрос ли интерес покупателей к новому продукту?


Вычисляем статистику критерия:

Проверка статистических гипотезКомпания год назад провела исследование и выяснила, что 5% покупателей заинтересованы в выпуске нового продукта.

Слайд 38Проверка статистических гипотез
Компания год назад провела исследование и выяснила, что

5% покупателей заинтересованы в выпуске нового продукта.

Спустя год после

начала выпуска, компания провела новое исследование, в ходе которого из 6000 опрошенных 335 положительно отнеслись к выпуску нового продукта.

На 2% уровне значимости определить, возрос ли интерес покупателей к новому продукту?


Вычисляем статистику критерия:

Проверка статистических гипотезКомпания год назад провела исследование и выяснила, что 5% покупателей заинтересованы в выпуске нового продукта.

Слайд 39Гипотеза о среднем
Нулевая гипотеза:
Альтернативная
гипотеза:
2,33
-2,33

Гипотеза о среднемНулевая гипотеза:Альтернативная гипотеза:2,33-2,33

Слайд 40Гипотеза о среднем
Нулевая гипотеза:
Альтернативная
гипотеза:
2,33
-2,33
2,14

Гипотеза о среднемНулевая гипотеза:Альтернативная гипотеза:2,33-2,332,14

Слайд 41Гипотеза о среднем
Нулевая гипотеза:
Альтернативная
гипотеза:
2,33
-2,33
2,14
Принимаем Н0: p=0.05 уровень интереса к

новому продукту не
изменился

Гипотеза о среднемНулевая гипотеза:Альтернативная гипотеза:2,33-2,332,14Принимаем Н0: p=0.05 уровень интереса к новому продукту не изменился

Слайд 42Проверка статистических гипотез
Менеджер предприятия, производящего некоторые детали, утверждает, что доля

брака составляет 3%. Для проверки утверждения была извлечена выборка из

400 изделий. В выборке оказалось 15 бракованных изделий. Можно ли считать, что выборочная доля существенно выше заявленной менеджером? Уровень значимости при проверке гипотезы взять 0,05.



Проверка статистических гипотезМенеджер предприятия, производящего некоторые детали, утверждает, что доля брака составляет 3%. Для проверки утверждения была

Слайд 43Проверка статистических гипотез
Менеджер предприятия, производящего некоторые детали, утверждает, что доля

брака составляет 3%. Для проверки утверждения была извлечена выборка из

400 изделий. В выборке оказалось 15 бракованных изделий. Можно ли считать, что выборочная доля существенно выше заявленной менеджером? Уровень значимости при проверке гипотезы взять 0,05.



Основная и альтернативная гипотезы:
Н0: p = 0.03
Н1: p ≠ 0.03
Уровень значимости  = 0,05.

Проверка статистических гипотезМенеджер предприятия, производящего некоторые детали, утверждает, что доля брака составляет 3%. Для проверки утверждения была

Слайд 44Проверка статистических гипотез
Менеджер предприятия, производящего некоторые детали, утверждает, что доля

брака составляет 3%. Для проверки утверждения была извлечена выборка из

400 изделий. В выборке оказалось 15 бракованных изделий. Можно ли считать, что выборочная доля существенно выше заявленной менеджером? Уровень значимости при проверке гипотезы взять 0,05.



Вычисляем статистику критерия:

Проверка статистических гипотезМенеджер предприятия, производящего некоторые детали, утверждает, что доля брака составляет 3%. Для проверки утверждения была

Слайд 45Гипотеза о среднем
Нулевая гипотеза:
Альтернативная
гипотеза:
1,96
-1,96

Гипотеза о среднемНулевая гипотеза:Альтернативная гипотеза:1,96-1,96

Слайд 46Гипотеза о среднем
Нулевая гипотеза:
Альтернативная
гипотеза:
1,96
-1,96
0,88

Гипотеза о среднемНулевая гипотеза:Альтернативная гипотеза:1,96-1,960,88

Слайд 47Гипотеза о среднем
Нулевая гипотеза:
Альтернативная
гипотеза:
1,96
-1,96
0,88
Принимаем Н0: p=0.03 нельзя считать, что

доля брака
существенно выше 3%, заявленных менеджером

Гипотеза о среднемНулевая гипотеза:Альтернативная гипотеза:1,96-1,960,88Принимаем Н0: p=0.03 нельзя считать, что доля брака существенно выше 3%, заявленных менеджером

Слайд 48Гипотеза о среднем

Гипотеза о среднем

Обратная связь

Если не удалось найти и скачать доклад-презентацию, Вы можете заказать его на нашем сайте. Мы постараемся найти нужный Вам материал и отправим по электронной почте. Не стесняйтесь обращаться к нам, если у вас возникли вопросы или пожелания:

Email: Нажмите что бы посмотреть 

Что такое TheSlide.ru?

Это сайт презентации, докладов, проектов в PowerPoint. Здесь удобно  хранить и делиться своими презентациями с другими пользователями.


Для правообладателей

Яндекс.Метрика