Разделы презентаций


Проверка домашнего задания

№ 22.10(а)56х2у3z8 = 7х2у2z · 8уz7 № 22.11(а)– 24x6у9 = – 6х2у · 4х4у8

Слайды и текст этой презентации

Слайд 1Проверка
домашнего
задания

Проверкадомашнегозадания

Слайд 2№ 22.10(а)
56х2у3z8 =
7х2у2z · 8уz7
№ 22.11(а)
– 24x6у9 =


– 6х2у · 4х4у8

№ 22.10(а)56х2у3z8 = 7х2у2z · 8уz7 № 22.11(а)– 24x6у9 = – 6х2у · 4х4у8

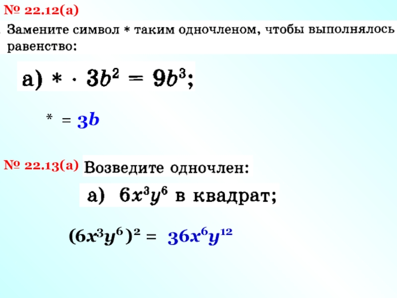
Слайд 3№ 22.12(а)
* =
3b
№ 22.13(а)
6х3у6
(

)2 =
36х6у12

№ 22.12(а)* =3b№ 22.13(а)6х3у6 (      )2 = 36х6у12

Слайд 4№ 22.14(а,б)
а) 81а4 =
б) 36b6 =
(

)2
9
а2
( )2
6


b3

№ 22.14(а,б)а) 81а4 = б) 36b6 = (    )2 9 а2 (

Слайд 5№ 22.15(а,б)
а) 0,008b6 =
(

)3
0,2
b2
б) 0,027b9 =
(

)3

0,3

b3

№ 22.15(а,б)а) 0,008b6 = (      )3 0,2 b2 б) 0,027b9 = (

Слайд 6№ 22.29(а,б)
Упростите выражение:
а) (10а2у)2 · (3ау2)3 =
100а4у2
· 27а3у6 =
= 2700а7у8
·

16у10 =
– 2х3у19

№ 22.29(а,б)Упростите выражение:а) (10а2у)2 · (3ау2)3 =100а4у2· 27а3у6 == 2700а7у8· 16у10 =– 2х3у19

Слайд 7№ 22.30(а,б)
Упростите выражение:
а) (– 4а3b4)2 · 0,25b7 =
16а6b8
·

0,25b7 =
4а6b15
1
· (– 27pq5) =
– 27pq5

№ 22.30(а,б)Упростите выражение:а) (– 4а3b4)2 · 0,25b7 = 16а6b8 · 0,25b7 = 4а6b15 1· (– 27pq5) =

Слайд 8№ 22.31(а,б)
Упростите выражение:
а) (– 4,5а3b2у)2 · (– 2aby) =
=

20,25а6b4у2
· (– 2aby) =
– 40,5а7b5у3
= – 27b3с9d3

·

b5c10d4

№ 22.31(а,б)Упростите выражение:а) (– 4,5а3b2у)2 · (– 2aby) = = 20,25а6b4у2 · (– 2aby) = – 40,5а7b5у3

Слайд 9

К л а с с н а я р

а б о т а.

Умножение одночленов.
Возведение одночлена в
натуральную

степень.
К л а с с н а я  р а б о т а.Умножение одночленов. Возведение

Слайд 10В классе:
З: § 22 № 21 – 24(в,г); 34(а,б).

В классе:З: § 22 № 21 – 24(в,г); 34(а,б).

Слайд 11№ 22.21(в,г)
Упростите выражение:
1
2
1
3

№ 22.21(в,г)Упростите выражение:1213

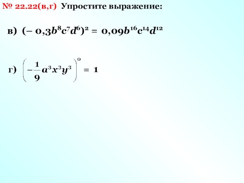
Слайд 12№ 22.22(в,г)
Упростите выражение:
в) (– 0,3b8c7d6)2 =
0,09b16c14d12
1

№ 22.22(в,г)Упростите выражение:в) (– 0,3b8c7d6)2 = 0,09b16c14d12 1

Слайд 13№ 22.23(в,г)
Упростите выражение:
в) (– 2a8b5c9)8 =
256a64b40c72
г) (– 0,4х2у3z8)3

=
– 0,064х6у9z24

№ 22.23(в,г)Упростите выражение:в) (– 2a8b5c9)8 = 256a64b40c72 г) (– 0,4х2у3z8)3 = – 0,064х6у9z24

Слайд 14№ 22.24(в,г)
Упростите выражение:
в) (– 1,6m3n2p9)2 =
2,56m6n4p18

№ 22.24(в,г)Упростите выражение:в) (– 1,6m3n2p9)2 = 2,56m6n4p18

Слайд 15№ 22.34(а,б)
а) (*)2 · (*)3 = 4a3b2c5
(2bc)2 · (ac)3

= 4a3b2c5
б) (*)3 · (*)2 = – 27p3x4y2
(–

3р)3 · (х2у)2 = – 27p3x4y2
№ 22.34(а,б)а) (*)2 · (*)3 = 4a3b2c5 (2bc)2 · (ac)3 = 4a3b2c5 б) (*)3 · (*)2 =

Слайд 16Дома:
У: стр. 100 § 22
З: § 22 № 21

– 28(а,б); 33(а).

Дома:У: стр. 100  § 22З: § 22 № 21 – 28(а,б); 33(а).

Обратная связь

Если не удалось найти и скачать доклад-презентацию, Вы можете заказать его на нашем сайте. Мы постараемся найти нужный Вам материал и отправим по электронной почте. Не стесняйтесь обращаться к нам, если у вас возникли вопросы или пожелания:

Email: Нажмите что бы посмотреть 

Что такое TheSlide.ru?

Это сайт презентации, докладов, проектов в PowerPoint. Здесь удобно  хранить и делиться своими презентациями с другими пользователями.


Для правообладателей

Яндекс.Метрика