Разделы презентаций


РАЗДЕЛ 4. ВЕНТИЛЯЦИЯ ВАГОНА Лекция 16. Управление вентиляционной установкой в

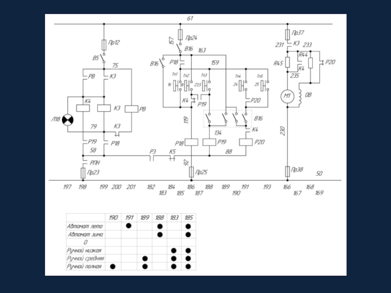
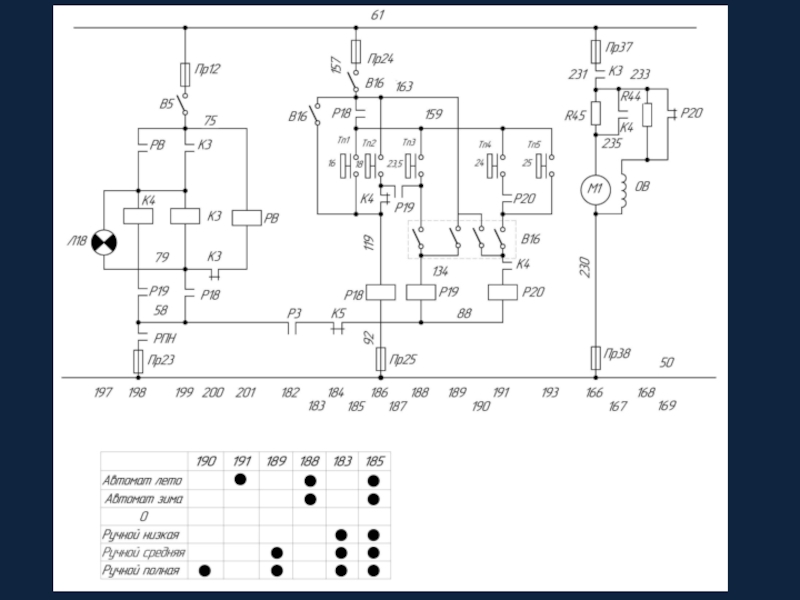
Ручной режим управления вентилятором применяется только для проверки работоспособности схемы. Нормально система работает в автоматическом режиме. Для комфорта пассажиров необходимо, чтобы при более высокой температуре была большая подвижность воздуха. Для этого

Слайды и текст этой презентации

Слайд 1РАЗДЕЛ 4. ВЕНТИЛЯЦИЯ ВАГОНА Лекция 16. Управление вентиляционной установкой в автоматическом режиме

РАЗДЕЛ 4. ВЕНТИЛЯЦИЯ ВАГОНА  Лекция 16. Управление вентиляционной установкой в автоматическом режиме

Слайд 2Ручной режим управления вентилятором применяется только для проверки работоспособности схемы.

Нормально система работает в автоматическом режиме. Для комфорта пассажиров необходимо,

чтобы при более высокой температуре была большая подвижность воздуха. Для этого в вентиляционном канале установлены ртутные контактные термометры (5 штук), обозначенные на схеме Тп1 – Тп5. Принцип их действия: ртуть – проводник электричества – расширяется от нагревания и при определенной температуре замыкает электрические контакты, впаянные в стеклянную трубку. Термоконтакторы Тп1-Тп3 установлены в вентиляционном канале и контролируют температуру воздуха, подаваемого внутрь вагона. Термоконтакторы Тп4 и Тп5 установлены в перегородке между купе вагона.
Ручной режим управления вентилятором применяется только для проверки работоспособности схемы. Нормально система работает в автоматическом режиме. Для

Слайд 3В положении «Автоматический. Лето» замкнуты контакты переключателя В16 на вертикалях

185, 188, 191. Тем самым подготовлены цепи для работы вентилятора

на любой скорости. Контакт на вертикали 183 не замкнут, поэтому катушка реле Р18 получает питание по цепи: провод 61, предохранитель Пр24, провод157, контакт В16, провод 163, контактный термометр Тп2, размыкающие контакты контактора К4, провод 119, катушка реле Р18, провод 92, предохранитель Пр25, провод 50. Создаются цепи, обеспечивающие низкую скорость вентилятора, такие же, как и при соответственном ручном режиме. Но при обязательном условии: температура воздуха в вентиляционном канале должна быть не ниже 180.
В положении «Автоматический. Лето» замкнуты контакты переключателя В16 на вертикалях 185, 188, 191. Тем самым подготовлены цепи

Слайд 4Если температура ниже, то контакты термометра Тн2 будут разомкнуты и

катушка Р18 не получит питания. Разомкнутый контакт Р18 (199) не

позволит включиться контактору К3, поэтому пуск двигателя М1 невозможен.
Таким образом, при температуре воздуха внутри вентиляционного канала ниже 180 вентиляционный агрегат не может быть запущен.
Заметим, что хотя РКТ Тп1 включается при температуре 160, прохождение тока через него невозможно до включения реле Р18. После включения Р18 ток через Тп1 идёт параллельно Тп2.

Если температура ниже, то контакты термометра Тн2 будут разомкнуты и катушка Р18 не получит питания. Разомкнутый контакт

Слайд 5Двигатель М1 вращается на низкой скорости до тех пор, пока

температура воздуха в вентиляционном канале не превышает 23,50. При достижении

данной температуры замыкаются контакты термометра Тп3, через которые создаётся цепь питания катушки реле Р19: провод 61, Пр24, провод 157, В16 (185), провод 163, контакты реле Р18, провод 159, контакты термометра Тн3, В16 (188), провод 134, катушка реле Р19, провод 88, размыкающий контакт контактора кипятильника К5, контакт реле Р3 (замкнут при работающем генераторе), провод 58, контакты реле пониженного напряжения РПН, предохранитель Пр23, провод 50.

Двигатель М1 вращается на низкой скорости до тех пор, пока температура воздуха в вентиляционном канале не превышает

Слайд 7Замкнувшиеся контакты Р19 (198) приводят к запитывании катушки контактора К4

(198). Цепь питания катушки К4 покажите самостоятельно. При этом замыкается

главный контакт К4 (167) и выводит из цепи якоря М1 резистор R45. Двигатель вентилятора переходит на среднюю скорость.

Замкнувшиеся контакты Р19 (198) приводят к запитывании катушки контактора К4 (198). Цепь питания катушки К4 покажите самостоятельно.

Слайд 8Если температура воздуха в вентиляционном канале повысит 250, то замкнутся

контакты термометра Тн5. Попутно заметим, что замкнутся и контакты Тн4,

для которых температура включения 240. Но ток через них не пойдёт до замыкания замыкающего контакта Р20. Через Тн5 от провода 159, через В16 (191), замыкающие контакты К4 получит питания катушка реле Р20. Размыкающие контакты Р20 (169) введут в цепь обмотки возбуждения резистор R44, отчего ослабится возбуждение двигателя М1 и он перейдёт на высокую (максимальную) скорость.

Если температура воздуха в вентиляционном канале повысит 250, то замкнутся контакты термометра Тн5. Попутно заметим, что замкнутся

Слайд 9Замкнутся контакты Р20 (192) в минусовой цепи термометра Тн4, благодаря

которым реле Р20 будет получать питание при температуре ниже 250

но выше 240. То есть высокая скорость включится при достижении 250, но если после этого температура немного снизится, например до 24,50, то реле Р20 не отключится, будет сохраняться высокая скорость. При снижении температуры ниже 240 контакты Тн4 разомкнутся, катушка Р20 потеряет питание, замкнутся его контакты на вертикали 169 и двигатель М1 перейдёт на полное возбуждение (средняя скорость).

Замкнутся контакты Р20 (192) в минусовой цепи термометра Тн4, благодаря которым реле Р20 будет получать питание при

Слайд 10При снижении температуры ниже 23,50 разомкнутся контакты Тн3, но через

контакты Тн2 и замыкающий контакт реле Р19 (187) катушка реле

Р19 продолжит получать питание и контактор К4 останется включенным. И только при падении температуры ниже 180 разомкнутся контакты Тн2, отключится контактор К4, в цепь якоря М1 введется резистор R45 и вентилятор перейдёт на низкую скорость.
Реле Р18 тем не менее будет получать питание через Тр1, который размыкается при температуре 160. Только в этом случае разорвется цепь К3, который отключит электродвигатель.

При снижении температуры ниже 23,50 разомкнутся контакты Тн3, но через контакты Тн2 и замыкающий контакт реле Р19

Слайд 12Для упорядочивания составим следующую таблицу:

Для упорядочивания составим следующую таблицу:

Слайд 13Автоматический режим «Зима». Включены все те же контакты В16, кроме

контакта на вертикали 191, через который ток поступает на катушку

реле Р20. А это значит, что зимой полная скорость не включается никогда.

Автоматический режим «Зима». Включены все те же контакты В16, кроме контакта на вертикали 191, через который ток

Слайд 15Вопросы для повторения:
1. По каким причинам необходимо изменять скорость вращения

вентилятора? Назначение и принцип работы РКТ (ртутных контактных термометров). Сколько

их, где они размещены, чем отличаются друг от друга?
2. Показать схему автоматического управления вентиляционной установкой при повышении температуры от 18 до 25 градусов.
3. Показать схему автоматического управления вентиляционной установкой при понижении температуры от 25 до 16 градусов. Почему включение и отключение происходит при различной температуре?
4. Чем отличается режим «автомат зима»? Как будет происходить последовательное включение на низкую, среднюю, полную скорость в режиме «автомат лето», если температура сразу более 250 (все РКТ замкнуты)?






Вопросы для повторения: 1. По каким причинам необходимо изменять скорость вращения вентилятора? Назначение и принцип работы РКТ

Слайд 16Урок окончен

Урок окончен

Обратная связь

Если не удалось найти и скачать доклад-презентацию, Вы можете заказать его на нашем сайте. Мы постараемся найти нужный Вам материал и отправим по электронной почте. Не стесняйтесь обращаться к нам, если у вас возникли вопросы или пожелания:

Email: Нажмите что бы посмотреть 

Что такое TheSlide.ru?

Это сайт презентации, докладов, проектов в PowerPoint. Здесь удобно  хранить и делиться своими презентациями с другими пользователями.


Для правообладателей

Яндекс.Метрика