Разделы презентаций


РАЗДЕЛ: ЭЛЕМЕНТЫ ТЕОРИИ ПОЛЯ

План лекцииСкалярное поле2. Характеристики скалярного поля (линии и поверхности уровня, градиент, производная по направлению) Гамильтон Уильям Роуан (1805 – 1865)

Слайды и текст этой презентации

Слайд 1РАЗДЕЛ: ЭЛЕМЕНТЫ ТЕОРИИ ПОЛЯ

ЛЕКЦИЯ 11

СКАЛЯРНОЕ ПОЛЕ

РАЗДЕЛ: ЭЛЕМЕНТЫ ТЕОРИИ ПОЛЯ ЛЕКЦИЯ 11СКАЛЯРНОЕ ПОЛЕ

Слайд 2План лекции

Скалярное поле
2. Характеристики скалярного поля
(линии и

поверхности уровня, градиент,
производная по

направлению)


Гамильтон Уильям Роуан (1805 – 1865)







План лекцииСкалярное поле2. Характеристики скалярного поля   (линии и поверхности уровня, градиент,

Слайд 3 1. Скалярное поле

1. Скалярное поле

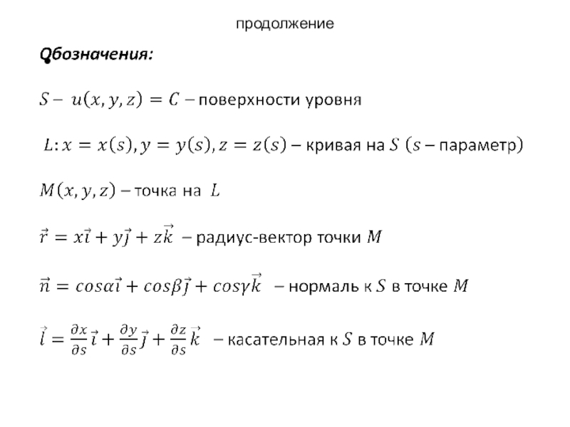
Слайд 4продолжение

продолжение

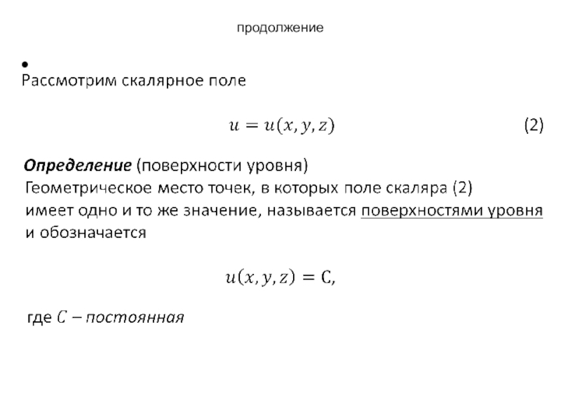
Слайд 5продолжение

продолжение

Слайд 62. Характеристики скалярного поля

2. Характеристики скалярного поля

Слайд 7продолжение

продолжение

Слайд 8продолжение

продолжение

Слайд 9продолжение

продолжение

Слайд 10продолжение

продолжение

Слайд 11продолжение

продолжение

Слайд 12продолжение

продолжение

Слайд 13продолжение


Теорема
Градиент в данной точке скалярного поля направлен по нормали

к поверхности уровня в этой точке

Указание. Изобразить рисунок 3.

продолжениеТеорема Градиент в данной точке скалярного поля направлен по нормали к поверхности уровня в этой точкеУказание. Изобразить

Слайд 14продолжение

продолжение

Слайд 15продолжение

продолжение

Слайд 16продолжение

продолжение

Слайд 17продолжение

продолжение

Слайд 18продолжение

продолжение

Слайд 19продолжение

продолжение

Слайд 20продолжение

продолжение

Слайд 21продолжение

продолжение

Слайд 22продолжение

продолжение

Слайд 23продолжение

продолжение

Слайд 24продолжение

продолжение

Слайд 25продолжение

продолжение

Слайд 26продолжение

продолжение

Слайд 27продолжение

продолжение

Слайд 28продолжение

продолжение

Слайд 29продолжение

продолжение

Слайд 30продолжение

продолжение

Слайд 31продолжение

продолжение

Обратная связь

Если не удалось найти и скачать доклад-презентацию, Вы можете заказать его на нашем сайте. Мы постараемся найти нужный Вам материал и отправим по электронной почте. Не стесняйтесь обращаться к нам, если у вас возникли вопросы или пожелания:

Email: Нажмите что бы посмотреть 

Что такое TheSlide.ru?

Это сайт презентации, докладов, проектов в PowerPoint. Здесь удобно  хранить и делиться своими презентациями с другими пользователями.


Для правообладателей

Яндекс.Метрика