Разделы презентаций


Результаты экспериментальных исследований влияния деформации ползучести на выход ГПД

Выход ГПД при ползучести диоксида урана. В восьмидесятые годы прошлого века на ИРТ-МИФИ выполнялась программа сотрудничества с Францией по исследованию пластических свойств ядерного топлива в радиационных условиях. Эксперименты

Слайды и текст этой презентации

Слайд 1 Лекция 24. Цель. Познакомить слушателей с результатами экспериментальных исследований влияния деформации

ползучести на выход ГПД. Предложить диффузионно-конвективную модель для описания выхода

ГПД при наличии пластической деформации. Поставить и решить стационарную задачу. Сопоставить аналитическое решение с экспериментом.

План.
1. Результаты экспериментальных исследований влияния деформации ползучести на выход ГПД.
2. Диффузионно-конвективную модель для описания выхода ГПД при наличии пластической деформации.
3. Постановка и решение стационарной задачи.
4. Сопоставление аналитического решения с экспериментом.
 
 

 

Лекция 24.

Слайд 2Выход ГПД при ползучести диоксида урана.
В восьмидесятые годы

прошлого века на ИРТ-МИФИ выполнялась программа сотрудничества с Францией по

исследованию пластических свойств ядерного топлива в радиационных условиях.
Эксперименты по исследованию высокотемпературной ползучести в инициативном плане сопровождались регистрацией газов-продуктов деления (ГПД).
На образцах технологии DCI, обладающих повышенной пластичностью и низкими значениями выходов ГПД, были получены нетривиальные результаты.
При малых установившихся скоростях деформации ползучести выход ГПД был ниже стационарного выхода при отсутствии деформации и превышал его при больших скоростях.
Этот эффект был менее заметен на образцах отечественного топлива из диоксида урана штатной технологии ВВЭР.

Выход ГПД при ползучести диоксида урана.  В восьмидесятые годы прошлого века на ИРТ-МИФИ выполнялась программа сотрудничества

Слайд 3Диффузионно-конвективная модель.
Объяснить полученные результаты можно с помощью следующей

модели:
- при высоких температурах в эксперименте (1400 К-1700 К) ГПД

диффундируют в твердом теле по дефектам кристаллической решётки внутри зерна.
- в результате приложенного механического напряжения возникает направленное движение дефектов, приводящее к пластической деформации материала.
- движение ГПД описывается уравнением диффузионно-конвективного переноса.
- пластическая деформация образца в основном определяется деформацией зерна.
- эмиссия ГПД из зерна полностью определяет выход газа из поликристаллического образца в предположении, что коэффициент зернограничной диффузии значительно больше объёмного коэффициента.

Диффузионно-конвективная модель.  Объяснить полученные результаты можно с помощью следующей модели:- при высоких температурах в эксперименте (1400

Слайд 4- в поликристаллическом пористом образце при воздействии внешней сжимающей нагрузки

на поверхности зерна возникают зоны с деформацией сжатия (плотный контакт

между зернами) и зоны с деформацией растяжения (ослабленный пористостью контакт между зернами), соответственно потоки дефектов направлены из зоны с деформацией сжатия и в зону с деформацией растяжения, в этом случае суммарный поток ГПД с поверхности зерна можно представить в виде:
 
(1) ,

где Rc Rp -потоки газа с поверхности зерна при деформациях сжатия и растяжения.
S, Sp, k=Sp/S –площадь поверхности зерна, площадь зоны растяжения, доля поверхности растяжения.


Диффузионно-конвективная модель. Схема нагружения пористого образца.

- в поликристаллическом пористом образце при воздействии внешней сжимающей нагрузки на поверхности зерна возникают зоны с деформацией

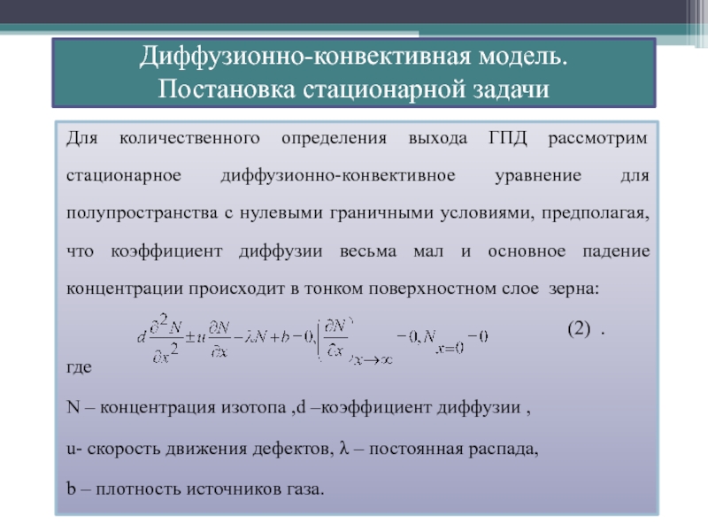
Слайд 5Диффузионно-конвективная модель. Постановка стационарной задачи
Для количественного определения выхода ГПД рассмотрим

стационарное диффузионно-конвективное уравнение для полупространства с нулевыми граничными условиями, предполагая,

что коэффициент диффузии весьма мал и основное падение концентрации происходит в тонком поверхностном слое зерна:
(2) .
где
N – концентрация изотопа ,d –коэффициент диффузии ,
u- скорость движения дефектов, λ – постоянная распада,
b – плотность источников газа.

Диффузионно-конвективная модель.  Постановка стационарной задачиДля количественного определения выхода ГПД рассмотрим стационарное диффузионно-конвективное уравнение для полупространства с

Слайд 6Решение системы (2) с учётом соотношения (1) можно выразить в

следующем виде:

(3)

Безразмерная скорость движения дефектов дается выражением:

(4)
Выход с поверхности зерна при V=0 равен:

(5)

Диффузионно-конвективная модель. Решение стационарной задачи

Решение системы (2) с учётом соотношения (1) можно выразить в следующем виде:

Слайд 7Соотношение (3) дает возможность определить
эффект влияния пластической деформации
на

выход ГПД:

W

,
W >1 при 0 V1 ,

где ;



при


Диффузионно-конвективная модель. Анализ стационарной задачи

Соотношение (3) дает возможность определить эффект влияния пластической деформации на выход ГПД:W

Слайд 8Для сопоставления экспериментальных результатов с уравнением (3) выразим величину V

через параметры, регистрируемые в эксперименте:
- скорость движения дефектов u пропорциональна

скорости ползучести:
u~έL, (6)
где έ – скорость ползучести, L – линейный размер зерна.
- относительный выход (отношение выходящего на внешнюю поверхность газа к образующемуся внутри объёма зерна- утечка) при u=0 определяется экспериментально и равен:

, (7)

где S, υ -поверхность и объём зерна.
Используя систему уравнений (4,5,6,7) для определения V получим:

(8)


В уравнении (8) выражение в скобках порядка единицы.

Диффузионно-конвективная модель. Сопоставление с экспериментом.

Для сопоставления экспериментальных результатов с уравнением (3) выразим величину V через параметры, регистрируемые в эксперименте:- скорость движения

Слайд 9
Сопоставление экспериментальных результатов по выходу 88Kr с

уравнением (3) при ползучести диоксида урана в температурном интервале 1400-1800

К
и механическом напряжении на образце
от 0 до 40 МПа проведены
с использованием стандартной программы Statistica 6, нелинейной её части.
Определялся параметр
к – доля поверхности растяжения.
На рисунке представлены результаты сопоставления при к = 0,06.
Полученное значение несколько ниже консервативной оценки[8] по соотношению:



где а- величина порядка единицы, зависит от выбранной геометрии зерна (типа многогранника),
ξ- доля пористости сосредоточенная по границам зерен,
p- пористость.
Если принять а = ξ =1 (консервативная оценка), то для топлива из диоксида урана
к = 0,074 - 0,17 при изменении пористости р= 0,02-0,07.

Диффузионно-конвективная модель. Сопоставление с экспериментом.

Сопоставление экспериментальных результатов по выходу 88Kr с уравнением (3) при ползучести диоксида урана в

Слайд 10 В решении задачи по определению параметров переноса

ГПД
в диоксиде урана в процессе его облучения в ядерном

реакторе
положен весьма общий подход
- феноменологическое рассмотрение процесса диффузии продуктов деления.
Этот принцип изначально предполагает использование математического аппарата в однородной среде, с учетом фундаментальных физических законов, с последующей опорой на экспериментальные результаты
для нахождения физических параметров вещества.
Полученные таким образом физические параметры могут быть в последствии использованы для решения более сложных практических задач.
Представленные результаты обработки экспериментального материала позволяют определить
радиационно-стимулированные параметры переноса,
существенно отличающиеся от соответствующих аналогов,
получаемых вне поля облучения. Эти параметры могут быть использованы в программах расчета твэлов ядерных реакторов и при рассмотрении нестационарных явлений в твэлах.

Диффузионно-конвективная модель. Заключение.

В решении задачи по определению параметров переноса ГПД в диоксиде урана в процессе его

Обратная связь

Если не удалось найти и скачать доклад-презентацию, Вы можете заказать его на нашем сайте. Мы постараемся найти нужный Вам материал и отправим по электронной почте. Не стесняйтесь обращаться к нам, если у вас возникли вопросы или пожелания:

Email: Нажмите что бы посмотреть 

Что такое TheSlide.ru?

Это сайт презентации, докладов, проектов в PowerPoint. Здесь удобно  хранить и делиться своими презентациями с другими пользователями.


Для правообладателей

Яндекс.Метрика