Разделы презентаций


РОЗВ ’ ЯЗАННЯ СИСТЕМ ЛІНІЙНИХ АЛГЕБРАЇЧНИХ РІВНЯНЬ

Содержание

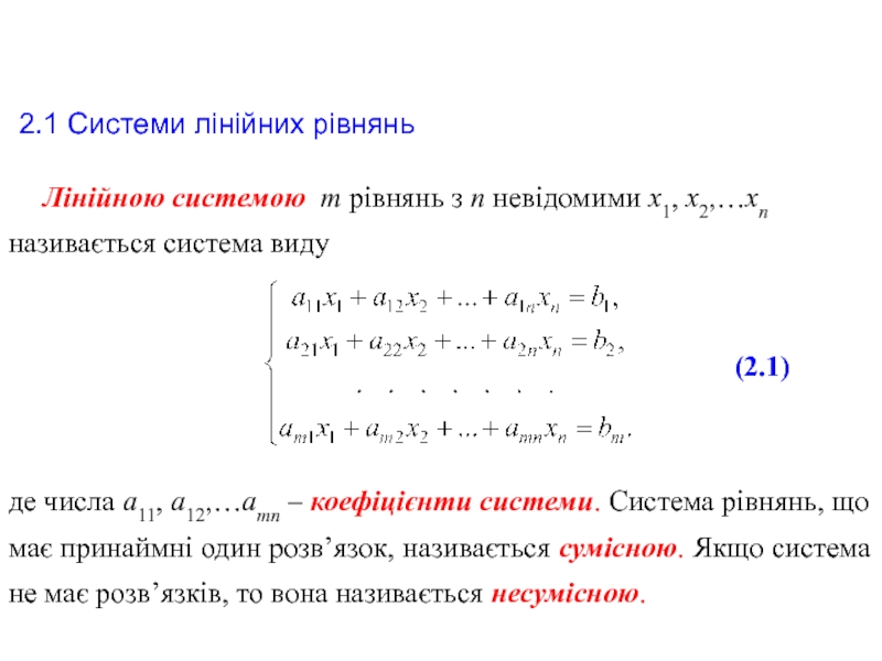
Лінійною системою m рівнянь з n невідомими х1, х2,…хn називається система виду де числа а11, а12,…аmn – коефіцієнти системи. Система рівнянь, що має принаймні один розв’язок, називається сумісною. Якщо система не

Слайды и текст этой презентации

Слайд 1РОЗВ’ЯЗАННЯ СИСТЕМ ЛІНІЙНИХ АЛГЕБРАЇЧНИХ РІВНЯНЬ
2.1 Системи лінійних рівнянь
2.2 Матричный метод
2.3 Правило Крамера
2.4 Метод

Гаусса




РОЗВ’ЯЗАННЯ СИСТЕМ ЛІНІЙНИХ АЛГЕБРАЇЧНИХ РІВНЯНЬ2.1 Системи лінійних рівнянь2.2 Матричный метод2.3 Правило Крамера2.4 Метод Гаусса

Слайд 2Лінійною системою m рівнянь з n невідомими х1, х2,…хn називається

система виду

де числа а11, а12,…аmn – коефіцієнти системи. Система

рівнянь, що має принаймні один розв’язок, називається сумісною. Якщо система не має розв’язків, то вона називається несумісною.

(2.1)


2.1 Системи лінійних рівнянь

Лінійною системою m рівнянь з n невідомими х1, х2,…хn називається система виду де числа а11, а12,…аmn –

Слайд 3Сумісна система, що має єдиний розв’язок, називається визначеною, система, що

має більш ніж один розв’язок – невизначеною.
Найвищий порядок ненульового

мінору називається рангом матриці і позначається rang A.

називаються основною і розширеною матрицями системи, відповідно.

Теорема (Кронекера-Капеллі): Для того чтоб лінійна система була сумісною, необхідно і достатньо, чтоб ранг розширеної матриці цієї системи дорівнював рангу її основної матриці.

Матриці

Сумісна система, що має єдиний розв’язок, називається визначеною, система, що має більш ніж один розв’язок – невизначеною.

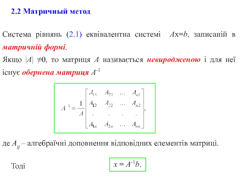
Слайд 4Система рівнянь (2.1) еквівалентна системі Ах=b, записаній в матричній формі.


Якщо |А| 0, то матриця А називається невиродженою і для

неї існує обернена матриця А-1

x = А-1b.

2.2 Матричный метод

де Аij – алгебраїчні доповнення відповідних елементів матриці.

Тоді

Система рівнянь (2.1) еквівалентна системі Ах=b, записаній в матричній формі. Якщо |А| 0, то матриця А називається

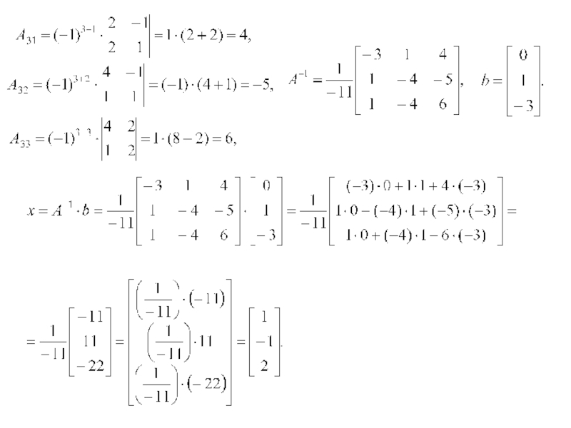
Слайд 5Приклад: Розвязати систему рівнянь
матричним методом.
отже, А –

невироджена і існує
Aij=(-1)i+j Мij.

Приклад: Розвязати систему рівнянь матричним методом. отже, А – невироджена і існуєAij=(-1)i+j Мij.

Слайд 7.
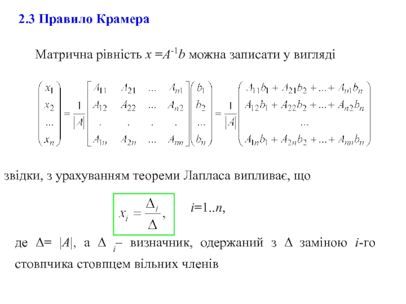
2.3 Правило Крамера
Матрична рівність х =А-1b можна записати у

вигляді
звідки, з урахуванням теореми Лапласа випливає, що
i=1..n,
де = |А|,

а  i– визначник, одержаний з  заміною i-го стовпчика стовпцем вільних членів
. 2.3 Правило КрамераМатрична рівність х =А-1b можна записати у вигляді	звідки, з урахуванням теореми Лапласа випливає, щоi=1..n,

Слайд 8Правило Крамера: якщо визначник системи рівнянь відмінний від 0, то

вона має єдиний розв’язок який визначається за формулами Крамера. Існування

цього розв’язку випливає з теореми Кронекера-Капеллі, оскільки зі співвідношення |А| 0 випливає, що ранг основної матриці А дорівнює п, а ранг розширеної матриці, що містить п рядків, більше числа п бути не може і тому дорівнює рангу основної матриці.


Правило Крамера: якщо визначник системи рівнянь відмінний від 0, то вона має єдиний розв’язок який визначається за

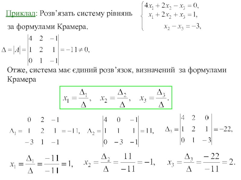
Слайд 9Приклад: Розв’язать систему рівнянь
за формулами Крамера.
Отже, система

має єдиний розв’язок, визначений за формулами Крамера

Приклад: Розв’язать систему рівнянь за формулами Крамера. Отже, система має єдиний розв’язок, визначений за формулами Крамера

Слайд 10Дослідження системи
Якщо det≠ 0, то система має єдиний розв’язок.
Якщо det

= 0 і принаймні дин з визначників deti не дорівнює

0, то система несумісна.
Якщо det = deti = 0, то система має нескінчену множину розвязків або не має розв’язків.
Дослідження системиЯкщо det≠ 0, то система має єдиний розв’язок.Якщо det = 0 і принаймні дин з визначників

Слайд 112.4 Метод Гаусса
Елементарними перетвореннями матриці називаются наступні операції:
а) перестановка двох

рядків матриці;
б) множення рядка на число 0;
в) додавання до

одного рядка матриці іншого її рядка, помноженої на число 0;
г) транспонування матриці.

Елементарні перетворення матриці не змінюють її рангу. Тому при обчисленні рангу матриці, вона за допомогою елементарних перетворень зводиться до матриці В, ранг якої легко знаходиться. Якщо A=rang B, то AB.

2.4 Метод ГауссаЕлементарними перетвореннями матриці називаются наступні операції:а) перестановка двох рядків матриці;б) множення рядка на число 0;

Слайд 12Розглянемо систему лінійних рівнянь
або до трапецієподібного виду
Її розширену матрицю

елементарними перетвореннями над рядкаси можна звести
або до трикутного виду
(2.2)
(2.3)

Розглянемо систему лінійних рівнянь 	або до трапецієподібного видуЇї розширену матрицю елементарними перетвореннями над рядкаси можна звестиабо до

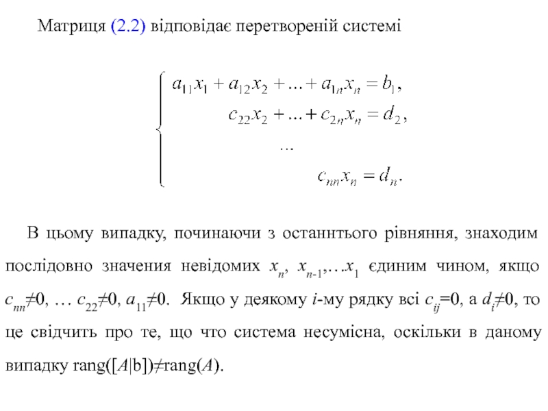
Слайд 13Матриця (2.2) відповідає перетвореній системі
В цьому випадку, починаючи з останнтього

рівняння, знаходим послідовно значения невідомих xn, xn-1,…x1 єдиним чином, якщо

cnn0, … c220, a110. Якщо у деякому i-му рядку всі сij=0, а di0, то це свідчить про те, що что система несумісна, оскільки в даному випадку rang([A|b])rang(A).
Матриця (2.2) відповідає перетвореній системі	В цьому випадку, починаючи з останнтього рівняння, знаходим послідовно значения невідомих xn, xn-1,…x1

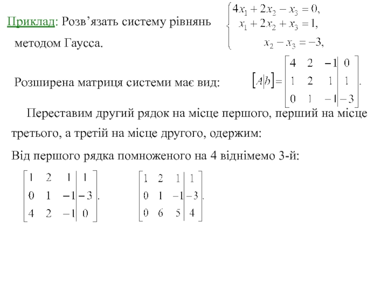
Слайд 14Приклад: Розв’язать систему рівнянь
методом Гаусса.
Розширена матриця системи

має вид:
Переставим другий рядок на місце першого, перший на місце

третього, а третій на місце другого, одержим:

Від першого рядка помноженого на 4 віднімемо 3-й:

Приклад: Розв’язать систему рівнянь методом Гаусса. Розширена матриця системи має вид:Переставим другий рядок на місце першого, перший

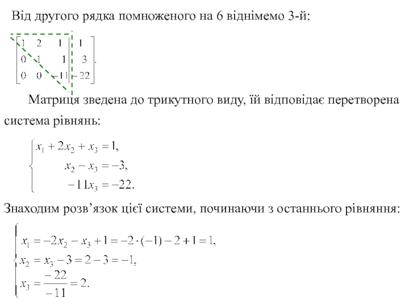
Слайд 15Від другого рядка помноженого на 6 віднімемо 3-й:
Матриця зведена до

трикутного виду, їй відповідає перетворена система рівнянь:
Знаходим розв’язок цієї системи,

починаючи з останнього рівняння:
Від другого рядка помноженого на 6 віднімемо 3-й:Матриця зведена до трикутного виду, їй відповідає перетворена система рівнянь:Знаходим

Слайд 16Для трапецієвидної матриці (2.3) перетворена система має вид:
Звідки знаходим
Надаючи

змінним xm+1, xm+2,…xn довільні значення, знаходим із системи xm, xm-1,…x1.

Таким чином, метод Гаусса надає можливість не тільки розв’язать систему, але і дати відповідь на запитання про її сумісність.
Для трапецієвидної матриці (2.3) перетворена система має вид: 	Звідки знаходим	Надаючи змінним xm+1, xm+2,…xn довільні значення, знаходим із

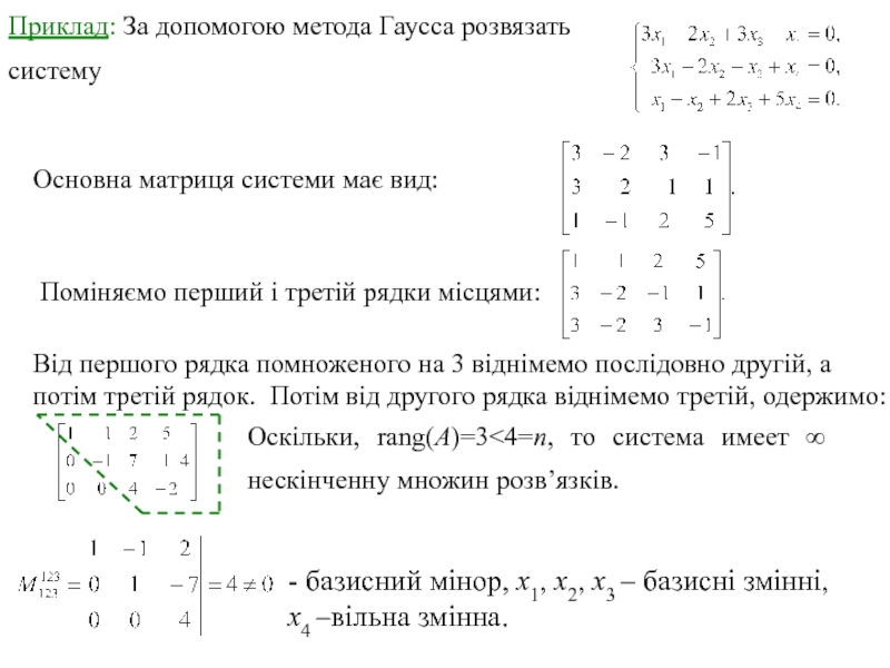
Слайд 17Приклад: За допомогою метода Гаусса розвязать
систему
Оскільки, rang(A)=3

имеет  нескінченну множин розв’язків.
Основна матриця системи має вид:
Поміняємо

перший і третій рядки місцями:

Від першого рядка помноженого на 3 віднімемо послідовно другій, а
потім третій рядок. Потім від другого рядка віднімемо третій, одержимо:

- базисний мінор, х1, х2, х3 – базисні змінні, х4 –вільна змінна.

Приклад: За допомогою метода Гаусса розвязатьсистему Оскільки, rang(A)=3

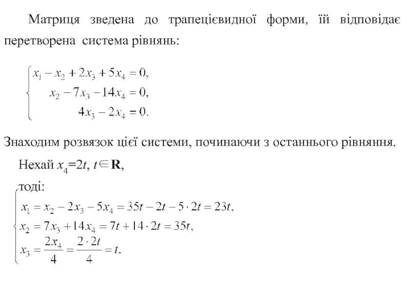
Слайд 18Нехай х4=2t, tR, тоді:
Матриця зведена до трапецієвидної форми, їй відповідає

перетворена система рівнянь:
Знаходим розвязок цієї системи, починаючи з останнього рівняння.

Нехай х4=2t, tR, тоді:Матриця зведена до трапецієвидної форми, їй відповідає перетворена система рівнянь:Знаходим розвязок цієї системи, починаючи

Обратная связь

Если не удалось найти и скачать доклад-презентацию, Вы можете заказать его на нашем сайте. Мы постараемся найти нужный Вам материал и отправим по электронной почте. Не стесняйтесь обращаться к нам, если у вас возникли вопросы или пожелания:

Email: Нажмите что бы посмотреть 

Что такое TheSlide.ru?

Это сайт презентации, докладов, проектов в PowerPoint. Здесь удобно  хранить и делиться своими презентациями с другими пользователями.


Для правообладателей

Яндекс.Метрика