Разделы презентаций


СИЛОВОЕ НАЗНАЧЕНИЕ ЭЛЕМЕНТОВ КОНСТРУКЦИИ КРЫЛА САМОЛЕТА

Содержание

Силовое назначение элементов конструкции определяют в зависимости от конструктивно-силовой схемы крыла и способов передачи воздушной нагрузки от одной детали к другой или от одного узла к другому.

Слайды и текст этой презентации

Слайд 1СИЛОВОЕ НАЗНАЧЕНИЕ ЭЛЕМЕНТОВ КОНСТРУКЦИИ КРЫЛА САМОЛЕТА
Санкт-Петербург 2008
Санкт-Петербургский государственный университет гражданской авиации
Кафедра

№ 24 - «Авиационной техники»

СИЛОВОЕ НАЗНАЧЕНИЕ ЭЛЕМЕНТОВ КОНСТРУКЦИИ КРЫЛА САМОЛЕТАСанкт-Петербург 2008Санкт-Петербургский государственный университет гражданской авиацииКафедра № 24 - «Авиационной техники»

Слайд 2Силовое назначение элементов конструкции определяют в зависимости от конструктивно-силовой схемы

крыла и способов передачи воздушной нагрузки от одной детали к

другой или от одного узла к другому.
Силовое назначение элементов конструкции определяют в зависимости от конструктивно-силовой схемы крыла и способов передачи воздушной нагрузки от

Слайд 3Рис. Конструктивно-силовые схемы крыла:
1 – лонжероны; 2 – продольные стенки;

3 – стрингеры; 4 - обшивка

Рис. Конструктивно-силовые схемы крыла:1 – лонжероны; 2 – продольные стенки; 3 – стрингеры; 4 - обшивка

Слайд 4ОБШИВКА
Обшивка образует поверхность крыла, обеспечивает восприятие воздушной нагрузки

и нагружается нормальными и касательными усилиями в своей плоскости от

изгиба и кручения крыла.

Конструктивно обшивку выполняют в виде металлических листов из дюралюминия (Д-16 АТВ, Д-16 АТН, В-93, В-95), титана (ВТ-16, ВТ-4) и нержавеющей стали. Например, из титана и нержавеющей стали выполняют передние кромки крыльев, работающих в условиях аэродинамического нагрева.

Связь обшивки с каркасной группой крыла обеспечивается заклепочным, клеевым, сварным или клеесварным швами.

Рис. Схема панели крыла самолета

ОБШИВКА  Обшивка образует поверхность крыла, обеспечивает восприятие воздушной нагрузки и нагружается нормальными и касательными усилиями в

Слайд 5 В настоящее время в практике самолетостроения широко

используют обшивку переменной толщины по размаху крыла. Толщину обшивки по

размаху крыла изменяют в соответствии с законом распределения нагрузки:
в корневой части (у фюзеляжа) δобш =4…10 мм,
в конце крыла δобш =1,5…3,5 мм
(в зависимости от типа самолета).

Обшивку переменной толщины делают из толстых листов с последующим удалением лишнего материала путем механического или химического фрезерования. Нормирование толщины обшивки по размаху крыла позволяет существенно снизить ее массу.
В настоящее время в практике самолетостроения широко используют обшивку переменной толщины по размаху крыла.

Слайд 6 Обшивка, конструктивно оформленная в виде монолитных панелей

(рис.), выполняется совместно со стрингерами из прессованных профилированных заготовок с

последующим нормированием толщины и площади поперечных сечений стрингеров (продольных ребер) по размаху крыла. Доводку толщины обшивки и площади поперечных сечений стрингеров осуществляют, как правило, механическим фрезерованием.

Рис. Вид фрезерованной панели

Рис. Вид элемента катанной панели

Рис. Прессованная панель

Обшивка, конструктивно оформленная в виде монолитных панелей (рис.), выполняется совместно со стрингерами из прессованных

Слайд 7 На современных самолетах широко применяется слоистая обшивка, состоящая

из двух несущих слоев, соединенных между собой легким заполнителем. Материалами

для сот могут служить текстолит, стеклотекстолит, металлическая фольга чаще из алюминия, реже из стали. Форма сот – квадратная, ромбовидная, но чаще всего шестигранная со сторонами 3 ... 6 мм, толщиной фольги 0,03... 0,1 мм. Внешние слои связывают с заполнителем специальными видами клея, иногда пайкой.

Рис. Трехслойные конструкции:
1 – пенопласт; 2 – гофр; 3 – соты

На современных самолетах широко применяется слоистая обшивка, состоящая из двух несущих слоев, соединенных между собой

Слайд 8Рис. Виды сотовых заполнителей
Рис. Изготовление

сотового заполнителя растяжкой пакета фольги
Рис. Общий вид конструкции

сотовой панели
Рис.   Виды сотовых заполнителей Рис.   Изготовление сотового заполнителя растяжкой пакета фольги Рис.

Слайд 9 Такая обшивка получается очень жесткой за счет совместной

работы заполнителя и внешних слоев. Основные достоинства слоистой обшивки заключаются

в том, что погонный момент инерции у нее на порядок выше, чем у обшивки толщиной, равной суммарной толщине внешних ее слоев, и критические напряжения сжатия и сдвига при малой массе конструкции достаточно высоки. Погонный момент инерции слоистой обшивки (рис. ), толщина которой равна толщине двух несущих слоев слоистой обшивки,
Jсл/J ≈ (δh2/4)/(δ3/12) = 3(h/δ)2 раз.
Так, при толщине несущего слоя δ/2 =1 мм и при h = 10 мм, это отношение равно 75, а при h = 20 мм – 300.
Примерно в таком же отношении повышается и поперечная жесткость.

Рис. Размеры сечений слоистой и листовой обшивок

Такая обшивка получается очень жесткой за счет совместной работы заполнителя и внешних слоев. Основные достоинства

Слайд 10 Стык панелей обшивки производится по специальным окантовкам (рис.

). Окантовка приклеивается или припаивается к несущим слоям обшивки

к заполнителю. Соединение панелей осуществляется при помощи винтов с анкерными гайками или болтов. Стык обшивки с элементами силового набора крыла производится также с использованием окантовок (рис. ).

Рис. Соединение панелей слоистой обшивки

Рис. Соединение слоистой обшивки с лонжероном

Рис. Слоистая обшивка, у которой внешние слои выполнены из двух листов

Стык панелей обшивки производится по специальным окантовкам (рис.  ). Окантовка приклеивается или припаивается к

Слайд 11 В местах крепления к слоистой обшивке различных деталей,

передающих сосредоточенные нагрузки, ее прочность достигается установкой различных вкладышей и

втулок, включаемых в конструкцию в процессе сборки панели (рис. ).

Впервые такую обшивку использовали на рулях хвостового оперения самолета Ту-154. Но уже на самолете Ил-76 количество элементов из такой обшивки достигло общей площади около 300 м2, а на Ил-86 – до 750 м2. Широкое применение слоистой обшивки в силовых элементах конструкции крыла тормозится отсутствием 1) надежных точных методов контроля качества клеевых соединений и 2)сложностью передачи сосредоточенных нагрузок.

Рис. Крепление деталей к слоистой обшивке

В местах крепления к слоистой обшивке различных деталей, передающих сосредоточенные нагрузки, ее прочность достигается установкой

Слайд 12Рис. Соединения трехслойной обшивки:
I - стыковка по контуру; II

- клеевое соединение панелей с поясом лонжерона; III – клеевое

соединение панелей с профилем носка крыла
Рис.  Соединения трехслойной обшивки:I - стыковка по контуру; II - клеевое соединение панелей с поясом лонжерона;

Слайд 13 Достоинства многослойной обшивки:
не нуждается в частом

стрингерном наборе,
позволяет значительно уменьшить число нервюр.
Крыло со

слоистой обшивкой может оказаться
легче крыла с однослойной обшивкой подкрепленной стрингерами.
Качество поверхности крыла со слоистой обшивкой из-за отсутствия заклепочных швов получается более высоким. Слоистая обшивка
обладает хорошими теплоизоляционными свойствами, что делает выгодным ее применение на подверженных большому аэродинамическому нагреву крыльях сверхзвуковых самолетов, внутренние объемы которых заняты горючим.

Достоинства многослойной обшивки: не нуждается в частом стрингерном наборе, позволяет значительно уменьшить число нервюр. Крыло

Слайд 14К недостаткам многослойной обшивки следует отнести:

сложность контроля качества склейки;

трудность осуществления стыковых соединений;
необходимость усиления заполнителя при передаче

поперечных сил, нормальных плоскости панели;
конструктивная сложность передачи местных сосредоточенных нагрузок.

К недостаткам многослойной обшивки следует отнести: сложность контроля качества склейки; трудность осуществления стыковых соединений; необходимость усиления заполнителя

Слайд 15 Разновидностью слоистой конструкции является разнесенная обшивка, показанная на

рис. . Заполнитель разнесенной обшивки, выполненный в виде

гофра, изготавливают из того же материала, что и внешние слои. Ребра гофра обычно направляют вдоль образующих оболочки. Этим достигается не только подкрепление обшивки, но и эффективная работа самого гофра по восприятию продольных сил.

Рис. Слоистая обшивка с заполнителем из гофрированного листа – разнесенная слоистая обшивка

Разновидностью слоистой конструкции является разнесенная обшивка, показанная на рис.   . Заполнитель разнесенной обшивки,

Слайд 16Обшивка образует поверхность крыла, обеспечивает восприятие воздушной нагрузки.
Обшивка от непосредственного

действия воздушной нагрузки в виде сил разрежения или давления, отсасывающих

или прижимающих ее к каркасу крыла, работает на растяжение. Связь обшивки с каркасной группой обеспечивается заклепочным, клеевым, сварным или клеесварным швами.

Однако названные нагрузки не являются для обшивки определяющими. Обшивка нагружается нормальными и касательными усилиями в своей плоскости от изгиба и кручения крыла.
При работе на растяжение обшивка разрушается при напряжениях
σ = К∙ σв,
где К – коэффициент, учитывающий концентрацию напряжений (0,9….0,95); σв - предел прочности материала.
Обшивка образует поверхность крыла, обеспечивает восприятие воздушной нагрузки.Обшивка от непосредственного действия воздушной нагрузки в виде сил разрежения

Слайд 17обшивка при работе на сжатие или сдвиг
При

сжатии или сдвиге элемент обшивки рассматривают как плоскую пластинку,

закрепленную на стрингерах и нервюрах (рис. , а). При деформациях сжатия (рис. ,б) и сдвига (рис. , в) она может терять устойчивость.

Рис. Схема работы элемента обшивки при сжатии или сдвиге:
а – схема плоской пластины, закрепленной на стрингерах и нервюрах; б – схема деформаций сжатия; в – схема деформаций сдвига

обшивка при работе на сжатие или сдвиг   При сжатии или сдвиге элемент обшивки рассматривают как

Слайд 18Под устойчивостью понимают свойство системы сохранять свое состояние при внешних

воздействиях.
Если система таким свойством не обладает, она называется неустойчивой. В

равной мере можно сказать, что неустойчивым является ее состояние.
В реальных условиях всегда существуют какие-то причины, по которым может произойти отклонение от исходного равновесного состояния. Следовательно, возможность перехода к новому состоянию с неустойчивой системе. Всегда реализуется. В этом случае говорят, что произошла потеря устойчивости.
Под устойчивостью понимают свойство системы сохранять свое состояние при внешних воздействиях.Если система таким свойством не обладает, она

Слайд 19Потеря устойчивости (или потеря первоначальной формы) происходит с длинными и

тонкими ( то есть гибкими) стержнями при их сжатии.
Гибкими

стержнями в крыле являются обшивки и стрингеры.
Предельная сжимающая сила, при которой происходит потеря устойчивости, называется
критической силой потери устойчивости – Ркр.

Критическая сила Ркр зависит от:

длины стержня l (м);

формы и поперечного сечения, определяющих момент инерции J (м4);

материала стержня, то есть модуля упругости Е (Па) или в конечном итоге от Е∙J – жесткости стержня ((Н/м2)∙(м4) = Н∙м2) ;

способа крепления концов стержня.
Потеря устойчивости (или потеря первоначальной формы) происходит с длинными и тонкими ( то есть гибкими) стержнями при

Слайд 20Критическая сила Ркр зависит от:
длины стержня l;
формы и

поперечного сечения, определяющих момент инерции J (м4);
материала стержня, то

есть модуля упругости Е (Па) или в конечном итоге от Е∙J – жесткости стержня ((Н/м2)∙(м4) = Н∙м2) ;
способа крепления концов стержня.

Рис. Форма потери устойчивости тонкостенных стержней при сжатии

Общее выражение критической силы для сжатого стержня:
Ркр = (π2∙ Е∙J ) /(μ∙ l)2,
где μ – коэффициент приведения длины – число, показывающее, во сколько раз следует увеличить длину шарнирно опертого стержня, чтобы критическая сила для него равнялась критической силе стержня длиной l в рассматриваемых условиях закрепления;
n - число полуволн, то есть форма потери устойчивости..

Критическая сила Ркр зависит от: длины стержня l; формы и поперечного сечения, определяющих момент инерции J (м4);

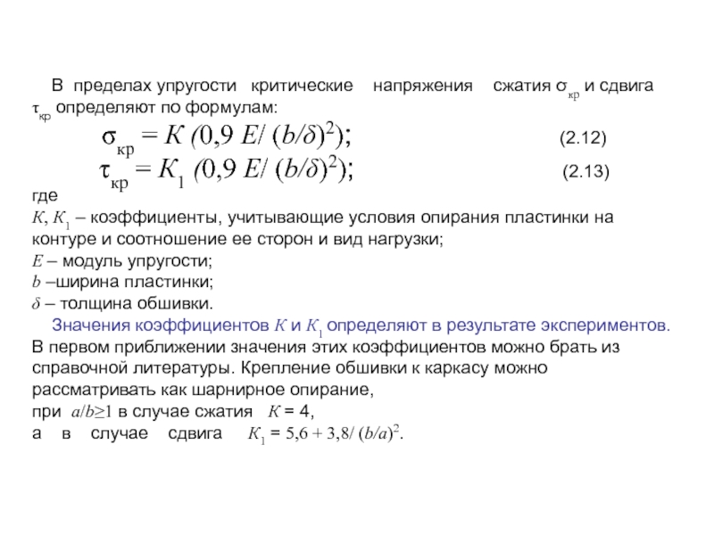
Слайд 21 В пределах упругости критические напряжения

сжатия σкр и сдвига τкр определяют по формулам:
σкр =

К (0,9 Е/ (b/δ)2); (2.12)
τкр = К1 (0,9 Е/ (b/δ)2); (2.13)
где
К, К1 – коэффициенты, учитывающие условия опирания пластинки на контуре и соотношение ее сторон и вид нагрузки;
Е – модуль упругости;
b –ширина пластинки;
δ – толщина обшивки.
Значения коэффициентов К и К1 определяют в результате экспериментов.
В первом приближении значения этих коэффициентов можно брать из справочной литературы. Крепление обшивки к каркасу можно рассматривать как шарнирное опирание,
при а/b≥1 в случае сжатия К = 4,
а в случае сдвига К1 = 5,6 + 3,8/ (b/а)2.
В пределах упругости  критические  напряжения  сжатия σкр и сдвига τкр определяют по

Слайд 22обшивка, подкрепленная стрингерами, при работе на сжатие
При работе

на сжатие обшивка, подкрепленная стрингерами, несет не только постоянные критические

напряжения сжатия, но может также воспринимать дополнительно часть внешней нагрузки, действующей на панель. Обшивка и стрингеры, образующие панель, всегда скреплены между собой (заклепочным, клеевым, сварным или клеесварным соединением), поэтому участки обшивки, расположенные вблизи стрингеров, эффективно работают и после потери устойчивости. Рост напряжений в зонах обшивки, прилегающих к стрингерам, ограничен несущей способностью стрингера.
Распределение нормальных напряжений до и после потери устойчивости показано на рис.. После потери устойчивости нормальные напряжения в обшивке распределяются неравномерно (рис., а). В зонах прилегания обшивки к стрингерам они максимальны и близки к критическим напряжениям последних, а на участках между стрингерами близки к критическим напряжениям обшивки. Неравномерность несущей способности обшивки по ширине панели учитывают приведенной шириной (рис., б). Приведенный параметр 2с характеризует ширину зоны обшив­ки, прилегающей к стрингеру, в которой напряжения практически соизмеримы с напряжениями в стрингере.
обшивка, подкрепленная стрингерами, при работе на сжатие  При работе на сжатие обшивка, подкрепленная стрингерами, несет не

Слайд 23 В зонах прилегания обшивки к стрингерам они максимальны

и близки к критическим напряжениям последних, а на участках между

стрингерами близки к критическим напряжениям обшивки. Неравномерность несущей способности обшивки по ширине панели учитывают приведенной шириной (рис. , б). Приведенный параметр 2с характеризует ширину зоны обшивки, прилегающей к стрингеру, в которой напряжения практически соизмеримы с напряжениями в стрингере

Распределение нормальных напряжений до и после потери устойчивости показано на рис. . После потери устойчивости нормальные напряжения в обшивке распределяются неравномерно (рис. , а).

Рис. Схема распределения нормальных напряжений при потере устойчивости обшивки, подкрепленной стингерами:
а - неравномерно распределенные нормальные напряжения; б – схема принципа учета неравномерности несущей способности обшивки по ширине панели

В зонах прилегания обшивки к стрингерам они максимальны и близки к критическим напряжениям последних, а

Слайд 24 Приведенную ширину обшивки для свободного опирания

ее кромок на контуре определяют по формуле
2с = 19δ√Естр/σстр

= b√ σкр.обш/ σстр,
где
δ – толщина обшивки;
Е – модуль нормальной упругости материала обшивки;
σстр — напряжение в стрингере;
b – шаг стрингеров;
σкр.обш – критическое напряжение в обшивке, вычисленное по формуле (2.12).
Формулу (2.14) применяют, когда обшивка и стрингер изготовлены из одного и того же материала.
Отношение приведенной ширины обшивки 2с к шагу стрингеров называют редукционным коэффициентом φ:
φ = 2с/ b =√ σкр.обш/ σстр,
Приведенную ширину обшивки для  свободного  опирания  ее кромок на контуре определяют по

Слайд 25 Редукционный коэффициент φ характеризует степень участия обшивки

в совместной работе со стрингерами при сжатии. При выполнении расчетов

на прочность фактическую эпюру напряжений в обшивке (рис. 2.40, а) заменяют условной с такой же площадью, но с постоянным напряжением, равным напряжению в стрингере. При этом истинное сечение панели представляют в виде дискретной системы (рис. 2.40,6), в которой все элементы работают с напряжениями, равными напряжениям в стрингерах.
Формула (2.14) справедлива, если обшивка под действием сжимающих сил не теряет устойчивости между заклепками:
σкр.з = π2Еi2/(t – d)2 ≥ σкр стр, (2.15)
где
σкр.з – критическое напряжение потери устойчивости обшивки между заклепками;
i – радиус инерции обшивки единичной ширины;
t, d – соответственно шаг и диаметр заклепок.
При невыполнении условия (2.15) редукционный коэффициент действия местной воздушной нагрузки
φ = 0,44 + 0,56 σкр обш/ σкр стр.
Редукционный коэффициент φ характеризует степень участия обшивки в совместной работе со стрингерами при сжатии.

Слайд 26 Стрингеры
Стрингеры как продольные силовые элементы каркаса крыла подкрепляют обшивку.

Продольные (осевые) усилия от изгибающего момента, действующего на крыло, определяют

прочность стрингера. Стрингеры нагружаются также поперечными силами от действия местной воздушной нагрузки.
Конструктивно стрингеры выполняют в виде прессованных или гнутых профилей различной конфигурации в сечении (рис. 2.41).

Рис. Типовые сечения стрингеров:
а – прессованные профили: 1 – равнобокий уголковый; 2 – равнобокий бульбоуголковый; 3 – тавровый; 4 – Z-образный; 5 – бульбошвеллер закрытый; 6 – корытообразный (V-образный таврошвеллер отбортованный);
б – гнутые профили: 1 – уголковый с отогнутыми внутрь краями; уголковый с отогнутым наружу одним краем; 3 - Z-образный с одним краем, отогнутым наружу, а с другим – внутрь; 4, 5 – швеллерный; 6 – швеллер отбоотованный; 7 – корытообразный (V-образный швеллер отбортованный)

СтрингерыСтрингеры как продольные силовые элементы каркаса крыла подкрепляют обшивку. Продольные (осевые) усилия от изгибающего момента, действующего

Слайд 27Рис. Возможные сечения прессованных стингеров (а – и)

график критических напряжений σкрi профиля (к), стрингер и присоединенная ширина

обшивки (л)

Рис. Типовые сечения задних (хвостовых) стрингеров

Рис.   Возможные сечения прессованных стингеров (а – и) график критических напряжений σкрi профиля (к), стрингер

Слайд 28Стрингеры с закрытыми сечениями характеризуются более высокими критическими напряжениями благодаря

лучшему опиранию продольных кромок, имеют симметричное соединение с обшивкой.
Однако профили

закрытого сечения
требуют для соединения большего числа заклепок,
хуже прилегают к обшивке,
искажают криволинейные поверхности (места контакта становятся плоскими – «огранивание»),
усложняют соединения с другими элементами каркаса и прежде всего со шпангоутами,
очень сложно выявлять усталостные трещины во внутренних замкнутых объемах,
в закрытой полости может развиваться коррозия.

Рис. Сечения прессованных стингеров с закрытым профилем:
а – корытообразный (V-образный швеллер отбортованный); б - корытообразный усиленный (V-образный таврошвеллер отбортованный)

Стрингеры с закрытыми сечениями характеризуются более высокими критическими напряжениями благодаря лучшему опиранию продольных кромок, имеют симметричное соединение

Слайд 29Рис. Элементы (отдельные пластины), на которые схематично можно

разбить корытообразный (закрытого профиля) стрингер

Рис.   Элементы (отдельные пластины), на которые схематично можно разбить корытообразный (закрытого профиля) стрингер

Слайд 30Рис. Схемы потери устойчивости стрингером:
а – местной; б –

общей - выпучивание
Профили открытых сечений, имея ряд технологических преимуществ,

почти всегда склонных к закручиванию вследствие производственных неточностей, геометрических особенностей и несимметричного включения в работу.
Рис.  Схемы потери устойчивости стрингером:а – местной; б – общей - выпучивание Профили открытых сечений, имея

Слайд 31Рис. Профили открытого сечения
Наличие эксцентриситета е между осью

шва и центром масс стрингера является одной из причин его

закручивания и ранней потери устойчивости обшивкой между точками соединения.
Применение симметричных профилей полностью решает проблему соосной работы стрингеров с обшивкой.
Следует однако заметить, что во всех случаях однорядное соединение всегда более предпочтительнее двухрадного.

Стрингеры с уголковыми, тавровыми и зетобразными сечениями наиболее удобны и просты для соединения их с обшивками и нервюрами.

Рис.   Профили открытого сеченияНаличие эксцентриситета е между осью шва и центром масс стрингера является одной

Слайд 32Рис. Стрингерные профили
Сравнивая уголковые стрингеры с другими, следует

отметить, что при равной площади сечения и одной и той

же высоте критические напряжения их меньше из-за малого момента инерции относительно оси х – х , параллельной срединной плоскости обшивки (рис.).

Для повышения критического напряжения общей потери устойчивости профиля, его изгибной жесткости и изгибной жесткости панели в целом увеличивают часть сечения профиля, удаленную от обшивки.
В э том отношении более выгодны следующие профили :
бульбовые,
с отгибом ножки или лапки,
z-образные,
специальные, имеющие увеличенный момент инерции.
В среднем бульбовые профили обладают в 2, 2 раза большим моментом инерции про сравнению с обычным при незначительном (на 5…7%) увеличении погонной массы.
Однако не следует переоценивать эффект бульбовых подкреплений, так как утолщенный край не создает опирания для свободной стороны, а сам опирается на нее, имеет одинаковые с небульбовыми характеристики местной устойчивости.

Рис.   Стрингерные профилиСравнивая уголковые стрингеры с другими, следует отметить, что при равной площади сечения и

Слайд 33Рис. График зависимости критических нормальных напряжений потери устойчивости стрингером от

шага нервюр
Для получения оптимальной в весовом отношении конструкции стрингера следует

добиваться равенства разрушающих напряжений местной и общей потери устойчивости. Рациональным методом достижения равнопрочности в целом можно считать не столько увеличение толщины обшивки или собственной жесткости стрингеров, сколько уменьшение их шага.
Рис. График зависимости критических нормальных напряжений потери устойчивости стрингером от шага нервюрДля получения оптимальной в весовом отношении

Слайд 34НЕРВЮРЫ
Нервюры - элементы поперечного набора каркасной группы, которые обеспечивают сохранение

формы профиля крыла, – подкрепляют обшивку в поперечном направлении и

служат опорами для стрингеров.
В конструкции крыла различают нормальные (типовые) и усиленные нервюры. Нормальные нервюры нагружаются воздушными силами и усилиями, действующими на них при деформации крыла. Усиленные нервюры дополнительно к названным нагрузкам нагружаются сосредоточенными силами, например, от массы двигателей, нагрузок от шасси при посадке и движении ВС по аэродрому, нагрузок от механизации крыла, передаваемых им через узлы крепления. Поэтому усиленные нервюры устанавливают в плоскостях передачи сосредоточенных нагрузок. От действия этих нагрузок нервюры работают на сдвиг и изгиб, а силы, действующие при деформации крыла, заставляют работать их на сжатие. Определяющими нагрузками для усиленных нервюр являются сосредоточенные силы.
НЕРВЮРЫНервюры - элементы поперечного набора каркасной группы, которые обеспечивают сохранение формы профиля крыла, – подкрепляют обшивку в

Слайд 35Рис. Конструктивная схема нервюры
Рис. Конструктивная

схема усиленной нервюры

Рис.    Конструктивная схема нервюры Рис.  Конструктивная схема усиленной нервюры

Слайд 36Рис. Нормальная металлическая нервюра
Нормальная нервюра выполняется из

дюралюминиевого листа штамповкой

Рис.    Нормальная металлическая нервюраНормальная нервюра выполняется из дюралюминиевого листа штамповкой

Слайд 37Рис. Нервюра нормальная составная, изготовляемая операциями листовой штамповки


Рис. Усиленная нервюра

Рис.   Нервюра нормальная составная, изготовляемая операциями листовой штамповки Рис.  Усиленная нервюра

Слайд 38Рис. Конструкция нервюры:
а – балочной; б – ферменной; 1

– носок; 2 – средняя часть; 3 – выступы («зиги»);

4 – отверстия облегчения; 5 – хвостовая часть; 6 – вырезы для прохода стрингеров; 7 – пояс; 8 – раскос и стойка; 9 - косынка (кница)
Рис.  Конструкция нервюры:а – балочной; б – ферменной; 1 – носок; 2 – средняя часть; 3

Слайд 39Рис. Конструкция типовой нормальной балочной составной нервюры:
1 –

вырезы для стрингеров; 2 – отбортованное отверстие облегчения; 3 –

зиговка; 4 – гайка крепления съемной панели; 5 – подсечка полки в местах крепления к лонжеронам полки нервюр; 6 – усиливающий профиль
Рис.   Конструкция типовой нормальной балочной составной нервюры:1 – вырезы для стрингеров; 2 – отбортованное отверстие

Слайд 40ЛОНЖЕРОНЫ
Лонжеронами (франц. longer – идти вдоль; longeron – продольная балка)

называют продольные балки, обеспечивающие восприятие части изгибающего момента и поперечной

силы крыла. В современных конструкциях крыльев используют балочные (рис. 2.47), ферменные (рис. 2.48) и ферменно-балочные лонжероны.

Рис. Схема конструкции балочного лонжерона

Рис. Схема конструкции ферменного лонжерона

ЛОНЖЕРОНЫЛонжеронами (франц. longer – идти вдоль; longeron – продольная балка) называют продольные балки, обеспечивающие восприятие части изгибающего

Слайд 41Рис. Лонжероны крыла:
а – балочный; б –

ферменный клепанный; в – ферменный сварной; 1 – верхний пояс;

2 – нижний пояс; 3 – стенка; 4 – стойка; 5 - раскос
Рис.    Лонжероны крыла:а – балочный; б – ферменный клепанный; в – ферменный сварной; 1

Слайд 42Рис. Распределение нормальных (σ) и касательных (τQ) напряжений в сечении

двухтаврового лонжерона крыла

Рис. Распределение нормальных (σ) и касательных (τQ) напряжений в сечении двухтаврового лонжерона крыла

Слайд 43Рис. Конфигурация профилей, наиболее часто используемых для поясов

лонжеронов
Рис. Типовые сечения балочных лонжеронов:
а – пояса из

прессованных профилей; б – пояса из гнутых профилей
Рис.   Конфигурация профилей, наиболее часто используемых для поясов лонжероновРис.   Типовые сечения балочных лонжеронов:а

Слайд 44Рис. Конструкция соединения трехслойной обшивки крыла со стенкой

лонжерона

Рис.   Конструкция соединения трехслойной обшивки крыла со стенкой лонжерона

Слайд 45Рис. Упрочнение эпоксидным угле- и боропластиком элементов

конструкции из традиционных материалов:
1 – элементы (ребра) жесткости; 2 –

балки; 3 – стержни, трубы
Рис.    Упрочнение эпоксидным угле- и боропластиком элементов конструкции из традиционных материалов:1 – элементы (ребра)

Слайд 46Наряду с рассмотренными силовыми элементами, образующими основную силовую схему, обеспечивающую

общую прочность балки крыла, в конструкцию крыла входит также ряд

деталей, не относящихся к этой силовой схеме (законцовки крыла, зализы, ленты или крышки, закрывающие щели в плоскостях разъемов крыла, вспомогательные стенки перед элеронами и др.).

Эти детали воспринимают приходящиеся на них местные нагрузки, передают их на основные силовые элементы, для чего они должны обладать необходимой прочностью.
Наряду с рассмотренными силовыми элементами, образующими основную силовую схему, обеспечивающую общую прочность балки крыла, в конструкцию крыла

Слайд 47Рис. Концевой обтекатель (самолета Ту-154):
1 – обтекатель БАНО (бортовых

авиационно-навигационных огней); 2 – обшивка; 3- лючок; 4, 9 –

антенны радиоаппаратуры; 5 – концевая заделка; 6 – электростатический разрядник; 7 – задняя стенка; 8 – диафрагма; 10 – продольный профиль; 11 передняя стенка
Рис.  Концевой обтекатель (самолета Ту-154):1 – обтекатель БАНО (бортовых авиационно-навигационных огней); 2 – обшивка; 3- лючок;

Слайд 48Рис. Специальный обтекатель «зализ» (феринг)
Рис. Зализ (специальный обтекатель -

феринг) крыла в месте его соединения с фюзеляжем:
1 – носовая

съемная часть; 2 – верхняя съемная часть; 3 – лючки; 4 – нижняя съемная часть; 5 – задний обтекатель
Рис.  Специальный обтекатель «зализ» (феринг)Рис. Зализ (специальный обтекатель - феринг) крыла в месте его соединения с

Слайд 49Использованная литература:
Конструкция и прочность летательных аппаратов гражданской авиации: Учебник для

вузов гражданской авиации/ М. С. Воскобойник, П. Ф. Максютинский, К.

Д. Миртов и др.; Под общ. Ред. К. Д. Миртова, Ж. С. Черненко. – М.: Машиностроение, 1991. – 448 с.: ил.
Черненко Ж. С., Сабитов Н. Г., Гаража В. В. и др. Конструкция и прочность воздушных судов: Учебное пособие / Ж. С. Черненко, Н. Г. Сабитов, В. В. Гаража, И. П. Челюканов, И. Г. Павлов. – Киев : КИИГА, 1985. – 88 с.
3. Гребеньков О. А. Конструкция самолетов: Учеб. пособие для авиационных вузов. – М.: Машиностроение, 1984. – 240 с., ил.
4. Кузнецов А. Н. Основы конструкции и технической эксплуатации воздушных судов: Учеб. для сред. Спец. Учеб. заведений. М.: Транспорт, 1990. – 294 с.
5. Кан С. Н. Прочность самолета: Учеб. пособие для авиационных техникумов. – М: Оборонгиз, 1946. - 292 с.

Якущенко В.Ф. Конструкция и прочность воздушных судов: Учебное пособие / СПбГУГА. С.-Петербург, 2008.

Санкт-Петербургский государственный университет гражданской авиации
Кафедра № 24 - «Авиационной техники»

Использованная литература:Конструкция и прочность летательных аппаратов гражданской авиации: Учебник для вузов гражданской авиации/ М. С. Воскобойник, П.

Обратная связь

Если не удалось найти и скачать доклад-презентацию, Вы можете заказать его на нашем сайте. Мы постараемся найти нужный Вам материал и отправим по электронной почте. Не стесняйтесь обращаться к нам, если у вас возникли вопросы или пожелания:

Email: Нажмите что бы посмотреть 

Что такое TheSlide.ru?

Это сайт презентации, докладов, проектов в PowerPoint. Здесь удобно  хранить и делиться своими презентациями с другими пользователями.


Для правообладателей

Яндекс.Метрика