Разделы презентаций


СОЕДИНЕНИЯ ДЕРЕВЯННЫХ ЭЛЕМЕНТОВ ПЛАН ЛЕКЦИИ: Смятие древесины Скалывание

Содержание

Лекция 9№9/21. СМЯТИЕ ДРЕВЕСИНЫСмятие древесины происходит от сжимающих сил, действующих перпендикулярно поверхности элемента. Смятие – это поверхностное сжатие, которое может быть общим и местным.ОбщееМестноеНа части длиныНа части длины и шириныПрочность и

Слайды и текст этой презентации

Слайд 1СОЕДИНЕНИЯ ДЕРЕВЯННЫХ ЭЛЕМЕНТОВ
ПЛАН ЛЕКЦИИ:
Смятие древесины
Скалывание древесины
Основные виды соединений и

предъявляемые к ним требования
Контактные соединения
Лобовые врубки
Соединения на механических связях

6.1. Шпонки
6.2. Нагели
6.3. Вклееные стержни

Лекция 9
№9/1

ЗАДАНИЕ НА САМОСТОЯТЕЛЬНУЮ ПОДГОТОВКУ:

Основы закономерности длительной прочности древесины и пластмасс
Основные типы соединений пластмасс, особенности их расчета и области применения
Принципы дробности и вязкости в соединениях деревянных конструкций

СОЕДИНЕНИЯ ДЕРЕВЯННЫХ ЭЛЕМЕНТОВПЛАН  ЛЕКЦИИ:Смятие древесиныСкалывание древесиныОсновные виды соединений и предъявляемые к ним требованияКонтактные соединения Лобовые врубкиСоединения

Слайд 2Лекция 9
№9/2
1. СМЯТИЕ ДРЕВЕСИНЫ
Смятие древесины происходит от сжимающих сил, действующих

перпендикулярно поверхности элемента. Смятие – это поверхностное сжатие, которое может

быть общим и местным.

Общее

Местное

На части длины

На части длины и ширины

Прочность и деформативности элементов при смятии зависит от угла смятия α - угла между направлением действия силы и волокнами древесины.

При смятии вдоль волокон (α=0°) стенки клеток работают в наиболее благоприятных условиях, деформации минимальные. При смятии поперек волокон (α=90°) клетки сплющиваются, деформации наибольшие.

Лекция 9№9/21. СМЯТИЕ ДРЕВЕСИНЫСмятие древесины происходит от сжимающих сил, действующих перпендикулярно поверхности элемента. Смятие – это поверхностное

Слайд 3Лекция 9
№9/3
При местном смятии поперек волокон соседние ненагруженные участки волокон

оказывают поддерживающее действие.
При общем смятии поперек волокон
МПа,
а при местном смятии

больше

Длина соседних ненагруженных участков должна быть больше длины нагруженного участка.

Лекция 9№9/3При местном смятии поперек волокон соседние ненагруженные участки волокон оказывают поддерживающее действие.При общем смятии поперек волоконМПа,а

Слайд 4Лекция 9
№9/4
Расчетное сопротивление смятию - это не разрушающее напряжение, а

напряжение, соответствующее предельной деформации.
Проверка древесины на смятие
2. СКАЛЫВАНИЕ ДРЕВЕСИНЫ
Пороки древесины

в большинстве случаев не снижают ее прочности при смятии и в расчетах не учитываются

Скалывание древесины происходит в продольных сечениях элементов, параллельных их осевым плоскостям (вдоль или поперек волокон). Сопротивление древесины скалываю мало из-за ее волокнистого строения. Пороки оказывают разное влияние на показатели прочности. Так, сучки, почти не имеют значения. Трещины же – наоборот, поэтому в зонах сдвига не допускаются.

2. СКАЛЫВАНИЕ ДРЕВЕСИНЫ

Лекция 9№9/4Расчетное сопротивление смятию - это не разрушающее напряжение, а напряжение, соответствующее предельной деформации.Проверка древесины на смятие2.

Слайд 5Лекция 9
№9/5
Скалывание древесины вдоль волокон при поперечном изгибе
Скалывание древесины вдоль

волокон при односторонних сдвигающих силах.
Скалывание древесины вдоль волокон при двусторонних

сдвигающих силах.

Прочность древесины при сдвиге. Внешние силы, вызывающие перемещение одной части детали по отношению к другой, называют сдвигом. Различают три случая сдвига: скалывание вдоль волокон, поперёк волокон и перерезание.

Лекция 9№9/5Скалывание древесины вдоль волокон при поперечном изгибеСкалывание древесины вдоль волокон при односторонних сдвигающих силах.Скалывание древесины вдоль

Слайд 6Лекция 9
№9/6
Прочность при скалывании вдоль волокон составляет 1/5 часть от

прочности при сжатии вдоль волокон. У лиственных пород, имеющих широкие

сердцевинные лучи (бук, дуб, граб), прочность на скалывание по тангенциальной плоскости на 10-30% выше, чем по радиальной.
Предел прочности при скалывании поперёк волокон примерно в два раза меньше предела прочности при скалывании вдоль волокон. Прочность древесины при перерезании поперёк волокон в четыре раза выше прочности при скалывании.

Прочность древесины на скалывание вдоль волокон невысокая— 6,5...14,5 МПа. Сопротивление перерезыванию древесины поперек волокон в 3...4 раза выше сопротивления скалыванию вдоль волокон, но чистый срез обычно не имеет места, так как одновременно происходит смятие и изгиб волокон.

Сдвигающие (скалывающие) силы Т действуют в соединениях с эксцентриситетом e. В результате этого в площади скалывания длиной l возникает момент М, обусловливающие напряжения σ сжатия и растяжения поперек волокон древесины, которым она сопротивляется плохо.
Разрушение древесины при скалывании происходит хрупко, мгновенно, без нарастания деформаций. Это опасно. Поэтому качество древесины в таких зонах должно быть высоким.

Лекция 9№9/6Прочность при скалывании вдоль волокон составляет 1/5 часть от прочности при сжатии вдоль волокон. У лиственных

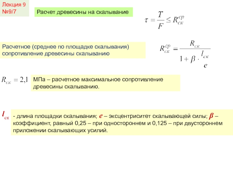
Слайд 7Лекция 9
№9/7
Расчет древесины на скалывание
Расчетное (среднее по площадке скалывания) сопротивление

древесины скалыванию
МПа – расчетное максимальное сопротивление древесины скалыванию.
lск
- длина площадки

скалывания; е – эксцентриситет скалывающей силы; β – коэффициент, равный 0,25 – при одностороннем и 0,125 – при двустороннем приложении скалывающих усилий.
Лекция 9№9/7Расчет древесины на скалываниеРасчетное (среднее по площадке скалывания) сопротивление древесины скалываниюМПа – расчетное максимальное сопротивление древесины

Слайд 8Лекция 9
№9/8
3. ОСНОВНЫЕ ВИДЫ СОЕДИНЕНИЙ И ПРЕДЪЯВЛЯЕМЫЕ

К НИМ ТРЕБОВАНИЯ
Анизотропия древесины в наибольшей отрицательной мере

проявляется в узловых соединениях деревянных конструкций. Правильность конструирования узлов обеспечивает надежность ДК.

Соединения деревянных элементов по способу передачи усилий подразделяются:
соединения, в которых усилия передаются непосредственным упором контактных поверхностей;
соединения на механических связях;
соединения на клеях.

Механическими называют рабочие связи различных видов из твердых пород древесины, стали, пластмасс, которые могут вставляться, врезаться, ввинчиваться или запрессовываться в древесину соединяемых элементов.

Это шпонки, нагели, болты, глухари, гвозди, шурупы, саморезы, шайбы шпоночного типа, нагельные и металлические зубчатые пластинки.

Передача усилий в соединения с механическими связями происходит от одного элемента к другому через отдельные точки.

Лекция 9№9/83. ОСНОВНЫЕ  ВИДЫ  СОЕДИНЕНИЙ  И ПРЕДЪЯВЛЯЕМЫЕ  К  НИМ ТРЕБОВАНИЯАнизотропия древесины в

Слайд 9Лекция 9
№9/9
Наибольшую опасность в узловых соединениях растянутых элементов представляют сдвигающие

и раскалывающие напряжения, особенно в сочетании с процессом усушки.
Скалывание и

разрыв вдоль и поперек волокон – хрупкий вид разрушения.

Природную хрупкость растянутой древесины компенсируют вязкой податливостью работы соединений растянутых элементов.

Наиболее вязкой работой характеризуется смятие.

Требование вязкости предъявляется ко всем видам соединений (кроме клеевых) с целью выравнивания напряжений в параллельно работающих элементах.

Для обеспечения вязкости соединений растянутых элементов руководствуются принципом дробности.

Лекция 9№9/9Наибольшую опасность в узловых соединениях растянутых элементов представляют сдвигающие и раскалывающие напряжения, особенно в сочетании с

Слайд 10Лекция 9
№9/10
4. КОНТАКТНЫЕ СОЕДИНЕНИЯ
Смятие поперек волокон
Фиксация стальными цилиндри- ческими

нагелями (шкантами; 1)
Фиксация с помощью уголков (2)
С прокладкой из древесины

твердых пород (3)

С прокладкой из швеллера (4)

С деревянными вставками (5) на болтах (6)

Смятие под углом к волокнам

Лекция 9№9/104. КОНТАКТНЫЕ  СОЕДИНЕНИЯСмятие поперек волоконФиксация стальными цилиндри- ческими нагелями (шкантами; 1)Фиксация с помощью уголков (2)С

Слайд 11Лекция 9
№9/11

Лекция 9№9/11

Слайд 12Лекция 9
№9/12
5. ЛОБОВАЯ ВРУБКА
Термин «врубка» имеет современное звучание «врезка».
Три напряженных

состояния:
Смятие древесины упора Fсмα;
Скалывание площадки Fск;
Растяжение ослабленного врубкой

нижнего пояса

Конструктивные требования:

Лекция 9№9/125. ЛОБОВАЯ ВРУБКАТермин «врубка» имеет современное звучание «врезка».Три напряженных состояния:Смятие древесины упора  Fсмα;Скалывание площадки

Слайд 13Лекция 9
№9/13
Для уменьшения влияния растягивающих поперек волокон напряжений и торцевых

усушечных трещин на несущую способность соединения.
На большую длину распределяются мизерные

касательные напряжения.

С увеличением hвр при постоянной lск снижается коэффициент концентрации kt напряжений сдвига и уменьшаются сжимающие поперек волокон напряжения в начале площадки скалывания.

.

Лекция 9№9/13Для уменьшения влияния растягивающих поперек волокон напряжений и торцевых усушечных трещин на несущую способность соединения.На большую

Слайд 14Лекция 9
№9/14
1. Чем больше отношение
, тем больше коэффициент концентрации напряжений

сдвига kt.
2. Чем меньше угол α, тем

меньше kt.

3. Чем больше перпендикулярная к плоскости сдвига составляющая усилия, тем больше kt.

Лекция 9№9/141. Чем больше отношение, тем больше коэффициент концентрации напряжений сдвига   kt. 2. Чем меньше

Слайд 15Лекция 9
№9/15
Монтажный (аварийный) болт ставится конструктивно.

Лекция 9№9/15Монтажный (аварийный) болт ставится конструктивно.

Слайд 16Лекция 9
№9/16
ПРИМЕРЫ ВРУБОК

Лекция 9№9/16ПРИМЕРЫ ВРУБОК

Слайд 17Лекция 9
№9/17
6. СОЕДИНЕНИЯ НА МЕХАНИЧЕСКИХ СВЯЗЯХ
6.1. ШПОНКИ
Шпонки – вкладыши из

твердых пород древесины, стали или пластмасс, которые устанавливают между сплачиваемыми

элементами и препятствуют сдвигу.

Призматические деревянные шпонки могут быть продольными (направление волокон вдоль элемента) и поперечными (поперек). Поперечные шпонки чаще выполняют из двух клиновидных половин, тем самым обеспечивая более плотную посадку.

Шпонки работают на смятие и скалывание

Отличительный признак работы шпонок – появление опрокидывающего шпонку момента и возникновение распора V.

без учета сил трения

Лекция 9№9/176. СОЕДИНЕНИЯ НА МЕХАНИЧЕСКИХ СВЯЗЯХ6.1. ШПОНКИШпонки – вкладыши из твердых пород древесины, стали или пластмасс, которые

Слайд 18Лекция 9
№9/18
а с учетом сил трения
Конструктивные требования:
При проектировании подбирают стяжные

болты и шайбы под головку по величине распора.
Центровые шпонки:
а –

дисковые деревянные;
б – тарельчатые чугунные;
в – гладкокольцевые;
г - зубчатокольцевые
Лекция 9№9/18а с учетом сил тренияКонструктивные требования:При проектировании подбирают стяжные болты и шайбы под головку по величине

Обратная связь

Если не удалось найти и скачать доклад-презентацию, Вы можете заказать его на нашем сайте. Мы постараемся найти нужный Вам материал и отправим по электронной почте. Не стесняйтесь обращаться к нам, если у вас возникли вопросы или пожелания:

Email: Нажмите что бы посмотреть 

Что такое TheSlide.ru?

Это сайт презентации, докладов, проектов в PowerPoint. Здесь удобно  хранить и делиться своими презентациями с другими пользователями.


Для правообладателей

Яндекс.Метрика