Разделы презентаций


Сокращение алгебраических дробей

Сократить дробь – это значит, разделить одновременно числитель и знаменатель дроби на их общий множитель, на одно и то же отличное от нуля число.Обрати внимание!Сначала надо разложить на множители числитель и знаменатель

Слайды и текст этой презентации

Слайд 1Сокращение алгебраических дробей

Сокращение алгебраических дробей

Слайд 2Сократить дробь – это значит, разделить одновременно числитель и знаменатель дроби

на их общий множитель, на одно и то же отличное

от нуля число.
Обрати внимание!
Сначала надо разложить на множители числитель и знаменатель дроби.

Сократить дробь – это значит, разделить одновременно числитель и знаменатель дроби на их общий множитель, на одно и

Слайд 3Алгоритм сокращения алгебраических дробей:
разложить и числитель, и знаменатель дроби на

множители;
разделить одновременно числитель и
знаменатель дроби на их общий множитель

(сократить).

Алгоритм сокращения алгебраических дробей:разложить и числитель, и знаменатель дроби на множители;разделить одновременно числитель и знаменатель дроби на

Слайд 4 Запомним !

Запомним !

Слайд 5Для дроби

допустимыми
являются все значения а, кроме а

= 0 и а = 1.



Для дроби         допустимыми    являются все значения

Слайд 6Сократите дробь

Сократите дробь

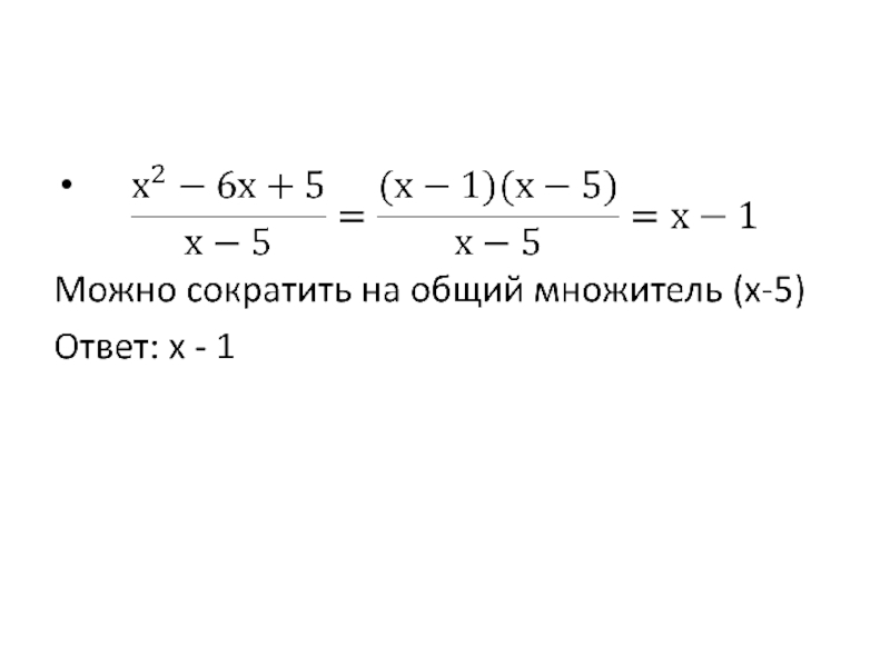
Слайд 8Пример 2

Пример 2

Обратная связь

Если не удалось найти и скачать доклад-презентацию, Вы можете заказать его на нашем сайте. Мы постараемся найти нужный Вам материал и отправим по электронной почте. Не стесняйтесь обращаться к нам, если у вас возникли вопросы или пожелания:

Email: Нажмите что бы посмотреть 

Что такое TheSlide.ru?

Это сайт презентации, докладов, проектов в PowerPoint. Здесь удобно  хранить и делиться своими презентациями с другими пользователями.


Для правообладателей

Яндекс.Метрика