Разделы презентаций


Спектралды талдау

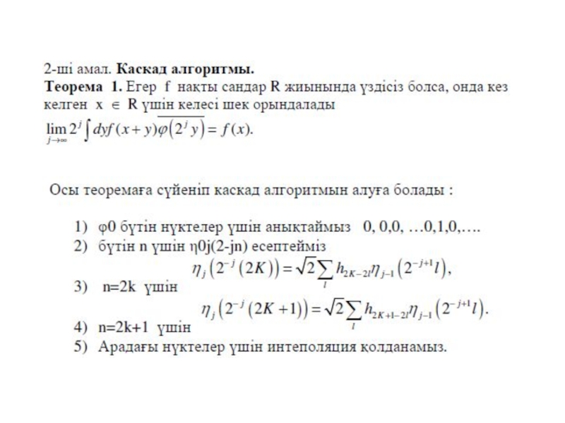
Лекция 1. Кесіндідегі тригонометриялық жүйеL2 [-π, π] функциялар кеңістігі. Функциялардың ортогоналдығы. Ортогонал функциялар жүйенің толықтығы. 1,cos nx,sin nx ,… n=1,2,3,4,… тригонометриялық жүйе L2 [-π, π] кеңістігінде толық ортогонал боладыФурье қатары.

Слайды и текст этой презентации

Слайд 1Спектралды талдау

Спектралды талдау

Слайд 2Лекция 1. Кесіндідегі тригонометриялық жүйе
L2 [-π, π] функциялар кеңістігі. Функциялардың

ортогоналдығы. Ортогонал функциялар жүйенің толықтығы.
1,cos nx,sin nx ,…

n=1,2,3,4,… тригонометриялық жүйе L2 [-π, π] кеңістігінде толық ортогонал болады

Фурье қатары. Жинақталуы L2 [-π, π] метрикада орындалады
[0, π], [a,b],[0,1]-дегі басқа ортогонал жүйелер

Лекция 1. Кесіндідегі тригонометриялық жүйеL2 [-π, π] функциялар кеңістігі. Функциялардың ортогоналдығы. Ортогонал функциялар жүйенің толықтығы.  1,cos

Слайд 3Лекция 2. Жинақталу түрлері және Фурье қатарының жинақталу шарттары
Жинақталуды түрлері:
Чезаро

бойынша орташа мағынада жинақталу
Lp метрикада жинақталу
Чезаро бойынша бір қалыпты жинақталу
әлсіз

жинақталу
Дини шарты: белгілі бір δ>0 үшін
Лекция 2. Жинақталу түрлері және Фурье қатарының жинақталу шарттарыЖинақталуды түрлері:Чезаро бойынша орташа мағынада жинақталуLp метрикада жинақталуЧезаро бойынша

Слайд 4f – шектелген 2π периодты, 1-ші текті үзілістері болуы мүмкін

фунция болсын. Әр нүктеде f функцияның оңжақты және сол жақты

туындылары болсын. Онда бұл функцияның Фурье қатары барлық нүктелерде жинақталады және оны шегі үзіліссіз нүктелерде f(x) - ке тең,
ұзіліс нүктелерінде
½( f (х+0) + f (х-0)) –ке тең

Ортонормалданған жүйе үшін Парсеваль теңдгі орындалады. Нормаланбаған жүйе үшін – Бессель теңсіздігі орындалады
f – шектелген 2π периодты, 1-ші текті үзілістері болуы мүмкін фунция болсын. Әр нүктеде f функцияның оңжақты

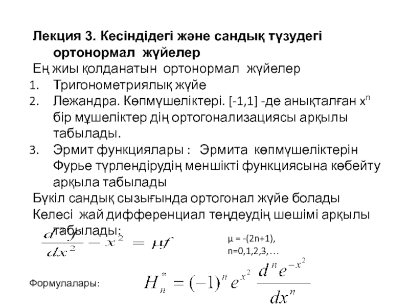
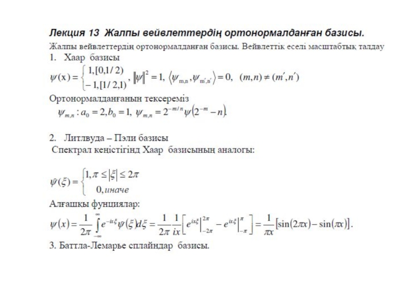
Слайд 5Лекция 3. Кесіндідегі және сандық түзудегі ортонормал жүйелер
Ең жиы қолданатын

ортонормал жүйелер
Тригонометриялық жүйе
Лежандра. Көпмүшеліктері. [-1,1] -де анықталған xn бір мұшеліктер

дің ортогонализациясы арқылы табылады.
Эрмит функциялары : Эрмита көпмүшеліктерін Фурье түрлендірудің меншікті функциясына көбейту арқыла табылады
Бүкіл сандық сызығында ортогонал жүйе болады
Келесі жай дифференциал теңдеудің шешімі арқылы табылады:

Формулалары:

μ = -(2n+1), n=0,1,2,3,…

Лекция 3. Кесіндідегі және сандық түзудегі ортонормал жүйелерЕң жиы қолданатын ортонормал жүйелерТригонометриялық жүйеЛежандра. Көпмүшеліктері. [-1,1] -де анықталған

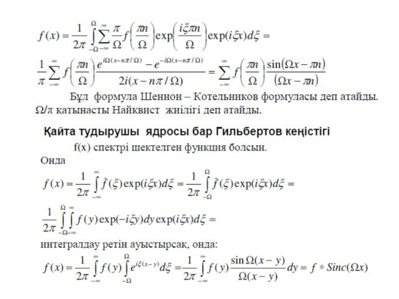
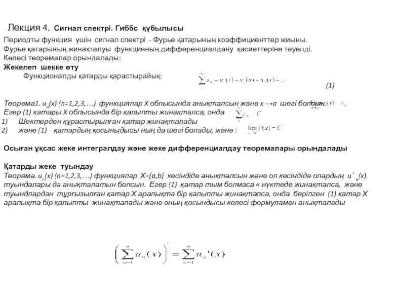
Слайд 6 Лекция 4. Сигнал спектрі. Гиббс қүбылысы
Периодты функция үшін сигнал

спектрі - Фурье қатарының коэффициенттер жиыны.
Фурье қатарының жинақталуы функцияның

дифференциалдану қасиеттеріне тәуелді.
Келесі теоремалар орындалады:
Жекелеп шекке өту
Функционалды қатарды қарастырайық:
(1)

Теорема1. un(x) (n=1,2,3,…) функциялар X облысында анықталсын және x →a шегі болсын.
Егер (1) қатары X облысында бір қалыпты жинақталса, онда
Шектерден құрастырылған қатар жинақталады
және (1) қатардың қосыныдысы ның да шегі болады, және :

Осыған ұқсас жеке интегралдау және жеке дифференциалдау теоремалары орындалады

Қатарды жеке туындау
Теорема. un(x) (n=1,2,3,…) функциялар Χ=[a,b] кесіндіде анықталсын және ол кесіндіде олардың u΄ n(x). туындалары да анықталатын болсын. Егер (1) қатар тым болмаса « нүктеде жинақталса, және туындлардан тұрғызылған қатар Х аралықта бір қалыпты жинақталса, онда берілген (1) қатар Х аралықта бір қалыпты жинақталады және оның қосындысы келесі формуламен анықталады






Лекция 4. Сигнал спектрі. Гиббс қүбылысыПериодты функция үшін сигнал спектрі - Фурье қатарының коэффициенттер жиыны. Фурье

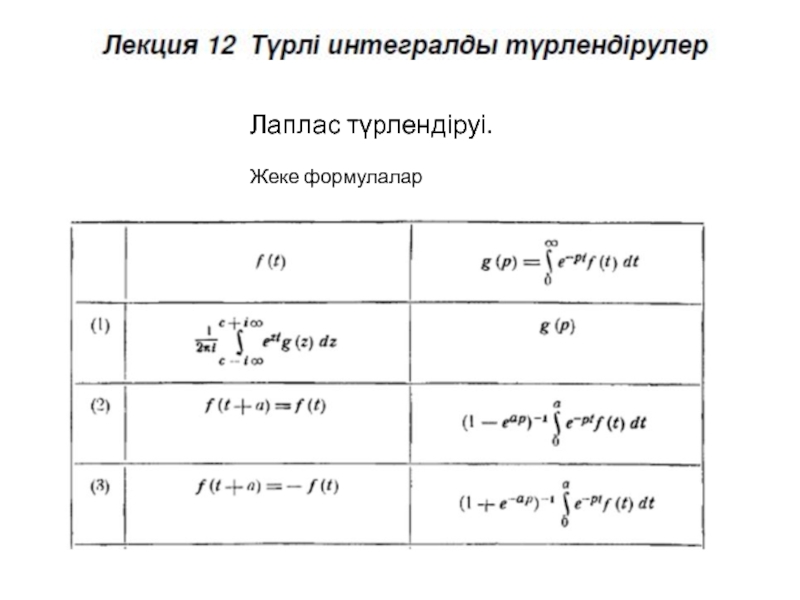
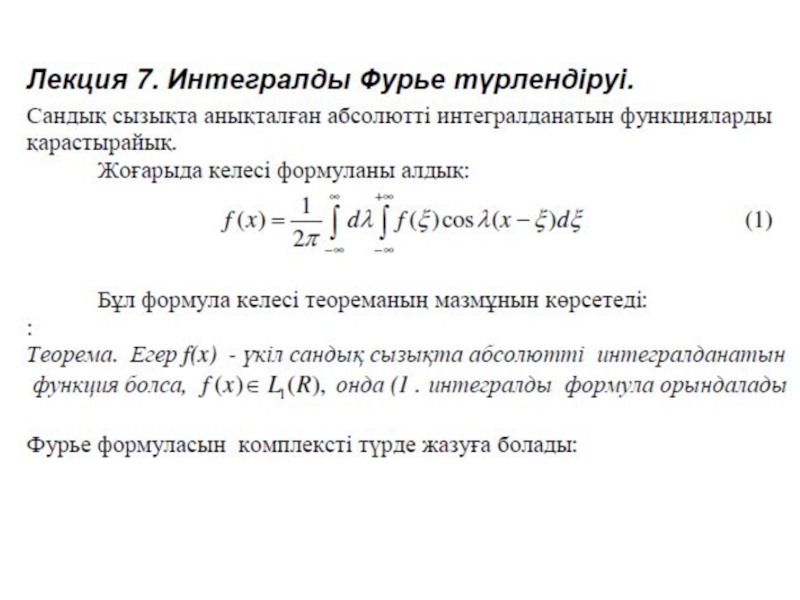
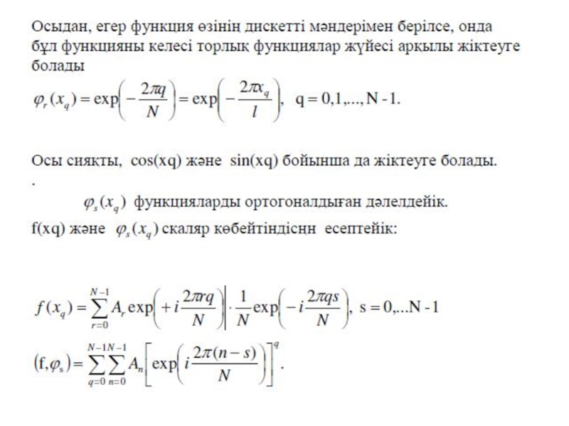
Слайд 30Лаплас түрлендіруі.

Жеке формулалар

Лаплас түрлендіруі. Жеке формулалар

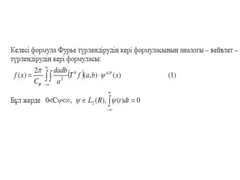
Слайд 31Лаплас түрлендіруінің кері формуласы

Лаплас  түрлендіруінің  кері формуласы

Слайд 33Колданулары : кеңістікте цилиндр координаттарында
Лаплас теңдеуінің шешімдерін алу үшін
 
Лаплас

түрлендіруінің қолдануы – дифференциалды
теңдеулердің шешімдерін алу.
 
Лаплас теңдеуінің қолданулары

- теңдеудің өлшем ретін
азайту және типын өзгертуі мүмкін
Колданулары : кеңістікте цилиндр координаттарында Лаплас теңдеуінің шешімдерін алу үшін Лаплас түрлендіруінің қолдануы – дифференциалды теңдеулердің шешімдерін алу.

Обратная связь

Если не удалось найти и скачать доклад-презентацию, Вы можете заказать его на нашем сайте. Мы постараемся найти нужный Вам материал и отправим по электронной почте. Не стесняйтесь обращаться к нам, если у вас возникли вопросы или пожелания:

Email: Нажмите что бы посмотреть 

Что такое TheSlide.ru?

Это сайт презентации, докладов, проектов в PowerPoint. Здесь удобно  хранить и делиться своими презентациями с другими пользователями.


Для правообладателей

Яндекс.Метрика