Разделы презентаций


Спектрально-корреляционный анализ детерминированных сигналов в инфотелекоммуникации

Содержание

Санкт- Петербургский государственный университет телекоммуникаций им. профессора М. А. Бонч-Бруевича   Кафедра «Теоретических основ связи и радиотехники» ОТС

Слайды и текст этой презентации

Слайд 1Санкт- Петербургский государственный университет телекоммуникаций им. профессора М. А. Бонч-Бруевича   Кафедра

«Теоретических основ связи и радиотехники»
ОТС

Лекция #4

Факультет фундаментальной подготовки

Кафедра теоретических основ связи и радиотехники (ТОС и Р)
располагается на 6-м этаже
В аудиториях №607, №609, №611, 613.

Дисциплина
Общая теория связи

Лектор:
Заведующий кафедрой
Шумаков Павел Петрович

Санкт- Петербургский государственный университет телекоммуникаций им. профессора М. А. Бонч-Бруевича   Кафедра «Теоретических основ связи и радиотехники»

Слайд 2Санкт- Петербургский государственный университет телекоммуникаций им. профессора М. А. Бонч-Бруевича   Кафедра

«Теоретических основ связи и радиотехники»
ОТС

Лекция #4


Лекция № 4
Спектрально-корреляционный анализ детерминированных сигналов в инфотелекоммуникации.

Учебные вопросы:
Энергетические модели сигналов.
Корреляционные модели детерминированных сигналов. 
Свертка сигналов.
Аналитический сигнал.


Санкт- Петербургский государственный университет телекоммуникаций им. профессора М. А. Бонч-Бруевича   Кафедра «Теоретических основ связи и радиотехники»

Слайд 3Санкт- Петербургский государственный университет телекоммуникаций им. профессора М. А. Бонч-Бруевича   Кафедра

«Теоретических основ связи и радиотехники»
ОТС

Лекция #4

Литература:

Стр. 48..50; 53..54; 63..70

Используя MathCAD расчитать и построить АКФ :
Интегрированием по определению АКФ.
ОПФ от энергетического спектра.

Нечетные номера: треугольный и косинусоидальный .
Четные номера : Прямоугольный и SINC-образный .



Санкт- Петербургский государственный университет телекоммуникаций им. профессора М. А. Бонч-Бруевича   Кафедра «Теоретических основ связи и радиотехники»

Слайд 4Санкт- Петербургский государственный университет телекоммуникаций им. профессора М. А. Бонч-Бруевича   Кафедра

«Теоретических основ связи и радиотехники»
ОТС

Лекция #4

Домашнее задание:

Санкт- Петербургский государственный университет телекоммуникаций им. профессора М. А. Бонч-Бруевича   Кафедра «Теоретических основ связи и радиотехники»

Слайд 5ОТС

Лекция #4
ОТС

Слайд 6Санкт- Петербургский государственный университет телекоммуникаций им. профессора М. А. Бонч-Бруевича   Кафедра

«Теоретических основ связи и радиотехники»
ОТС

Лекция #4

Спектры периодических сигналов.

Формы спектрального представления периодического сигнала

Квадратурная

Санкт- Петербургский государственный университет телекоммуникаций им. профессора М. А. Бонч-Бруевича   Кафедра «Теоретических основ связи и радиотехники»

Слайд 7Санкт- Петербургский государственный университет телекоммуникаций им. профессора М. А. Бонч-Бруевича   Кафедра

«Теоретических основ связи и радиотехники»
ОТС

Лекция #4

Амплитудно – фазовая форма ряда Фурье

Санкт- Петербургский государственный университет телекоммуникаций им. профессора М. А. Бонч-Бруевича   Кафедра «Теоретических основ связи и радиотехники»

Слайд 8Санкт- Петербургский государственный университет телекоммуникаций им. профессора М. А. Бонч-Бруевича   Кафедра

«Теоретических основ связи и радиотехники»
Спектры периодических сигналов линейчатые или дискретные.

Санкт- Петербургский государственный университет телекоммуникаций им. профессора М. А. Бонч-Бруевича   Кафедра «Теоретических основ связи и радиотехники»

Слайд 9Санкт- Петербургский государственный университет телекоммуникаций им. профессора М. А. Бонч-Бруевича   Кафедра

«Теоретических основ связи и радиотехники»
ОТС

Лекция #4

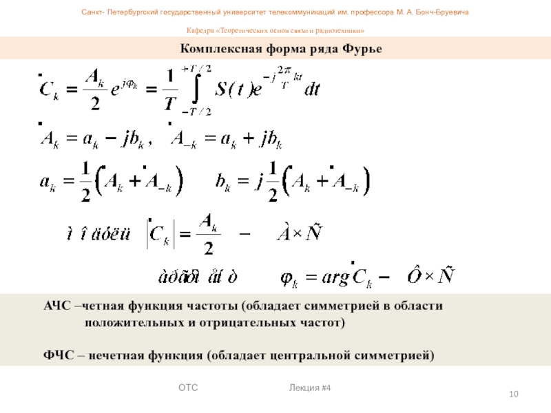
Комплексная форма ряда Фурье

АЧС –четная функция частоты (обладает симметрией в области положительных и отрицательных частот)

ФЧС – нечетная функция (обладает центральной симметрией)

Санкт- Петербургский государственный университет телекоммуникаций им. профессора М. А. Бонч-Бруевича   Кафедра «Теоретических основ связи и радиотехники»

Слайд 10Санкт- Петербургский государственный университет телекоммуникаций им. профессора М. А. Бонч-Бруевича   Кафедра

«Теоретических основ связи и радиотехники»
ОТС

Лекция #4

Комплексная форма ряда Фурье

АЧС –четная функция частоты (обладает симметрией в области положительных и отрицательных частот)

ФЧС – нечетная функция (обладает центральной симметрией)

Санкт- Петербургский государственный университет телекоммуникаций им. профессора М. А. Бонч-Бруевича   Кафедра «Теоретических основ связи и радиотехники»

Слайд 11Санкт- Петербургский государственный университет телекоммуникаций им. профессора М. А. Бонч-Бруевича   Кафедра

«Теоретических основ связи и радиотехники»
ОТС

Лекция #4


Прямое и обратное преобразование Фурье


Обратное преобразование Фурье для сигнала s(t) - операция синтеза, поскольку с ее помощью сигнал восстанавливается (синтезируется) из спектральных составляющих. Для восстановления сигнала надо знать информацию об АЧС и ФЧС.

Прямое преобразование Фурье – операция анализа сигнала на основе определения его спектральных составляющих.


Санкт- Петербургский государственный университет телекоммуникаций им. профессора М. А. Бонч-Бруевича   Кафедра «Теоретических основ связи и радиотехники»

Слайд 12Санкт- Петербургский государственный университет телекоммуникаций им. профессора М. А. Бонч-Бруевича   Кафедра

«Теоретических основ связи и радиотехники»
ОТС

Лекция #4


Физический смысл спектральной плотности сигнала



Учитывая чётность модуля S(ω) и нечётность фазы φ(ω), обратное преобразование Фурье можно записать следующим образом




Спектральная плотность сигнала является комплексной амплитудой эквивалентной гармоники на соответствующей опорной частоте .
Эквивалентная гармоника есть результат когерентного сложения бесконечно большого числа гармоник с бесконечно малыми амплитудами расположенными в бесконечно малом по частоте диапазоне в районе выбранной (опорной) частоты.


Санкт- Петербургский государственный университет телекоммуникаций им. профессора М. А. Бонч-Бруевича   Кафедра «Теоретических основ связи и радиотехники»

Слайд 13Санкт- Петербургский государственный университет телекоммуникаций им. профессора М. А. Бонч-Бруевича   Кафедра

«Теоретических основ связи и радиотехники»
СПЕКТРАЛЬНАЯ ПЛОТНОСТЬ и ЭКВИВАЛЕНТНАЯ ГАРМОНИКА

Санкт- Петербургский государственный университет телекоммуникаций им. профессора М. А. Бонч-Бруевича   Кафедра «Теоретических основ связи и радиотехники»

Слайд 14Санкт- Петербургский государственный университет телекоммуникаций им. профессора М. А. Бонч-Бруевича   Кафедра

«Теоретических основ связи и радиотехники»
ОТС

Лекция #4


Свойства преобразования Фурье . Теоремы о спектрах.







Санкт- Петербургский государственный университет телекоммуникаций им. профессора М. А. Бонч-Бруевича   Кафедра «Теоретических основ связи и радиотехники»

Слайд 15Санкт- Петербургский государственный университет телекоммуникаций им. профессора М. А. Бонч-Бруевича   Кафедра

«Теоретических основ связи и радиотехники»
ОТС

Лекция #4







Теорема сложения спектров гласит: спектр суммы колебаний равен сумме спектров слагаемых колебаний.
Теорема временного сдвига (запаздывания) формулируется следующим образом: при сдвиге колебания во времени (изменении начального момента отсчёта времени) спектральная плотность амплитуд сохраняется постоянной, а спектр фаз изменяется на величину, пропорциональную частоте и времени сдвига с учётом его знака.
Теорема смещения (модуляции): умножение колебания S(t) на

приводит к смещению его спектра на величину ω0.
Теорема об изменении масштаба: растяжение колебания во времени (a>1) влечёт за собой сжатие его частотного спектра и увеличение спектральной плотности амплитуд. Сжатие колебания во времени (a<1) приводит к расширению его частотного спектра и уменьшению спектральной плотности амплитуд.
Теорема о свёртке: свёртка двух колебаний S1(t) и S2(t) соответствует перемножению их спектров.


Санкт- Петербургский государственный университет телекоммуникаций им. профессора М. А. Бонч-Бруевича   Кафедра «Теоретических основ связи и радиотехники»

Слайд 16Санкт- Петербургский государственный университет телекоммуникаций им. профессора М. А. Бонч-Бруевича   Кафедра

«Теоретических основ связи и радиотехники»
ОТС

Лекция #4


Математический и Физический спектр непериодического сигнала



Сопоставим комплексную и амплитудно фазовую формы ОПФ
Учитывая чётность модуля S(ω) и нечётность фазы φ(ω), обратное преобразование Фурье можно записать следующим образом





Санкт- Петербургский государственный университет телекоммуникаций им. профессора М. А. Бонч-Бруевича   Кафедра «Теоретических основ связи и радиотехники»

Слайд 17Санкт- Петербургский государственный университет телекоммуникаций им. профессора М. А. Бонч-Бруевича   Кафедра

«Теоретических основ связи и радиотехники»
ОТС

Лекция #4







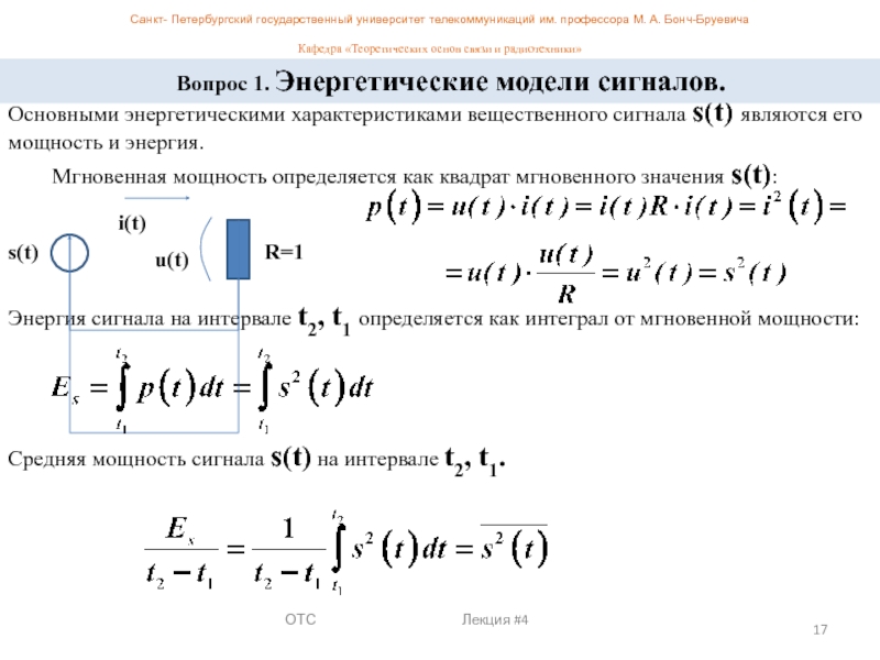
Основными энергетическими характеристиками вещественного сигнала s(t) являются его мощность и энергия.
Мгновенная мощность определяется как квадрат мгновенного значения s(t):


Вопрос 1. Энергетические модели сигналов.



Энергия сигнала на интервале t2, t1 определяется как интеграл от мгновенной мощности:


Средняя мощность сигнала s(t) на интервале t2, t1.

i(t)

u(t)

s(t)

R=1

Санкт- Петербургский государственный университет телекоммуникаций им. профессора М. А. Бонч-Бруевича   Кафедра «Теоретических основ связи и радиотехники»

Слайд 18Санкт- Петербургский государственный университет телекоммуникаций им. профессора М. А. Бонч-Бруевича   Кафедра

«Теоретических основ связи и радиотехники»
ОТС

Лекция #4







Распределение энергии в спектре непериодического сигнала

Рассмотрим выражение скалярного произведения

в котором f(t)=g(t)=s(t), и = S(jω)↔ s(t)


Равенства Парсеваля и обобщенная формула Рэлея.


Энергетический спектр сигнала

Распределение энергии в спектре вещественного непериодического сигнала

Санкт- Петербургский государственный университет телекоммуникаций им. профессора М. А. Бонч-Бруевича   Кафедра «Теоретических основ связи и радиотехники»

Слайд 19Санкт- Петербургский государственный университет телекоммуникаций им. профессора М. А. Бонч-Бруевича   Кафедра

«Теоретических основ связи и радиотехники»
ОТС

Лекция #4









Эффективная ширина спектра сигнала

Полоса частот Δωэфф физического спектра сигнала в пределах которой находится основная часть энергии спектральных гармоник (например >90%)

Санкт- Петербургский государственный университет телекоммуникаций им. профессора М. А. Бонч-Бруевича   Кафедра «Теоретических основ связи и радиотехники»

Слайд 20Санкт- Петербургский государственный университет телекоммуникаций им. профессора М. А. Бонч-Бруевича   Кафедра

«Теоретических основ связи и радиотехники»
ОТС

Лекция #4







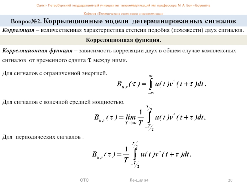
Вопрос№2. Корреляционные модели детерминированных сигналов

Корреляция – количественная характеристика степени подобия (похожести) двух сигналов.


Корреляционная функция.


Корреляционная функция – зависимость корреляции двух в общем случае комплексных сигналов от временного сдвига τ между ними.

Для сигналов с ограниченной энергией.

Для сигналов с конечной средней мощностью.

Для периодических сигналов .

Санкт- Петербургский государственный университет телекоммуникаций им. профессора М. А. Бонч-Бруевича   Кафедра «Теоретических основ связи и радиотехники»

Слайд 21Санкт- Петербургский государственный университет телекоммуникаций им. профессора М. А. Бонч-Бруевича   Кафедра

«Теоретических основ связи и радиотехники»
ОТС

Лекция #4







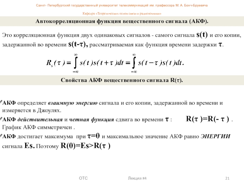
Это корреляционная функция двух одинаковых сигналов - самого сигнала s(t) и его копии, задержанной во времени s(t-τ), рассматриваемая как функция времени задержки τ.



Свойства АКФ вещественного сигнала R(τ).

Автокорреляционная функция вещественного сигнала (АКФ).

АКФ определяет взаимную энергию сигнала и его копии, задержанной во времени и измеряется в Джоулях.
АКФ действительная и четная функция сдвига во времени τ : R(τ )=R(- τ ) . График АКФ симметричен .
АКФ достигает максимума при τ=0 и максимальное значение АКФ равно ЭНЕРГИИ сигнала Еs. Поэтому R(0)=Es>R(τ )

Санкт- Петербургский государственный университет телекоммуникаций им. профессора М. А. Бонч-Бруевича   Кафедра «Теоретических основ связи и радиотехники»

Слайд 22Санкт- Петербургский государственный университет телекоммуникаций им. профессора М. А. Бонч-Бруевича   Кафедра

«Теоретических основ связи и радиотехники»
ОТС

Лекция #4







АКФ R(τ ) и энергетический спектр сигнала
ОДНОЗНАЧНО связаны парой преобразований Фурье.



Связь АКФ сигнала R(τ) с его энергетическим спектром W(ω).

Однозначно восстановить сигнал s(t ) по его АКФ R(τ ) невозможно, так как энергетический спектр W(ω), а значит и АКФ не содержат информацию о фазовом спектре сигнала.

Санкт- Петербургский государственный университет телекоммуникаций им. профессора М. А. Бонч-Бруевича   Кафедра «Теоретических основ связи и радиотехники»

Слайд 23Санкт- Петербургский государственный университет телекоммуникаций им. профессора М. А. Бонч-Бруевича   Кафедра

«Теоретических основ связи и радиотехники»
ОТС

Лекция #4







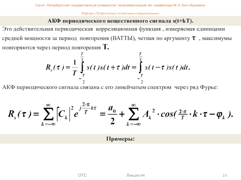
Это действительная периодическая корреляционная функция , измеряемая единицами средней мощности за период повторения (ВАТТЫ), четная по аргументу τ , максимумы повторяются через период повторения T.



Примеры:

АКФ периодического вещественного сигнала s(t+kT).

АКФ периодического сигнала связана с его линейчатым спектром через ряд Фурье:

Санкт- Петербургский государственный университет телекоммуникаций им. профессора М. А. Бонч-Бруевича   Кафедра «Теоретических основ связи и радиотехники»

Слайд 24Санкт- Петербургский государственный университет телекоммуникаций им. профессора М. А. Бонч-Бруевича   Кафедра

«Теоретических основ связи и радиотехники»
ОТС

Лекция #4


Сигнал на выходе линейной системы








ЛС
(фильтр)

δ(t)

g(t)

s(t)

y(t)=s(t) g(t)

ИМПУЛЬСНАЯ ХАРАКТЕРИСТИКА

СВЕРТКА

ННУ

Частотная характеристика линейной системы

Вопрос 3. Свертка сигналов

Санкт- Петербургский государственный университет телекоммуникаций им. профессора М. А. Бонч-Бруевича   Кафедра «Теоретических основ связи и радиотехники»

Слайд 25Санкт- Петербургский государственный университет телекоммуникаций им. профессора М. А. Бонч-Бруевича   Кафедра

«Теоретических основ связи и радиотехники»
ОТС

Лекция #4







Под сверткой понимается математическая операция , которая выполняется в соответствии со следующим алгоритмом:
Второй сигнал отображается зеркально симметрично.
Второй сигнал задерживается по времени от – ∞ до +∞ .
Для каждого времени задержки находится произведение с первым сигналом.
Результаты произведений , полученные при каждом времени задержки суммируются.



Свертка двух сигналов во временной и частотной области

Санкт- Петербургский государственный университет телекоммуникаций им. профессора М. А. Бонч-Бруевича   Кафедра «Теоретических основ связи и радиотехники»

Слайд 26Свойства свертки
ОТС

Лекция #4

коммутативность

дистрибутивность

ассоциативность

Свойства сверткиОТС

Слайд 27Санкт- Петербургский государственный университет телекоммуникаций им. профессора М. А. Бонч-Бруевича   Кафедра

«Теоретических основ связи и радиотехники»
ОТС

Лекция #4


Выполнение свертки в частотной области










X

s(t)

g(t)

S(jω)

G(jω)

y(t)

ППФ

ППФ

ОПФ

Если второй сигнал является зеркальной комплексно-сопряженной копией первого сигнала , то результатом свертки таких сигналов является АКФ сигнала.

Согласно свойства преобразования Фурье свертке во временной области соответствует перемножение спектров двух сигналов в частотной области.

Санкт- Петербургский государственный университет телекоммуникаций им. профессора М. А. Бонч-Бруевича   Кафедра «Теоретических основ связи и радиотехники»

Слайд 28Комплексное представление вещественного сигнала
ОТС

Лекция #4

Вопрос 4. Аналитический сигнала

Комплексное представление вещественного сигналаОТС

Слайд 29Аналитический сигнал, отображающий вещественный сигнал
ОТС

Лекция #4





ОПФ

ОПФ

+w

-w

О

sc(t)

ss(t)


S(jw)

Сигнал, сопряженный с вещественным сигналом.

s(t) квадратурное дополнение аналитического сигнала.

Аналитический сигнал, отображающий вещественный сигналОТС

Слайд 30Представление вещественного сигнала с использованием аналитического сигнала
ОТС

Лекция #4
Представление вещественного сигнала с использованием аналитического сигналаОТС

Слайд 31Преобразование Гильберта
ОТС

Лекция #4

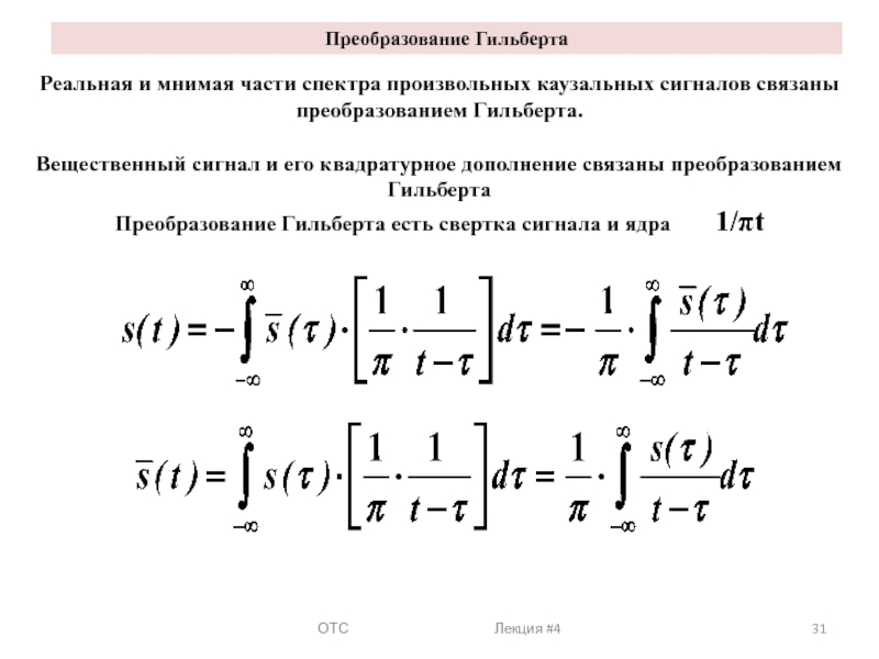
Реальная и мнимая части спектра произвольных каузальных сигналов связаны преобразованием Гильберта.

Вещественный сигнал и его квадратурное дополнение связаны преобразованием Гильберта
Преобразование Гильберта есть свертка сигнала и ядра 1/πt

Преобразование ГильбертаОТС

Слайд 32Спектральная плотность аналитического сигнала
ОТС

Лекция #4

Реальная и мнимая части спектра произвольных каузальных сигналов связаны преобразованием Гильберта.

Спектральная плотность аналитического сигналаОТС

Слайд 33Санкт- Петербургский государственный университет телекоммуникаций им. профессора М. А. Бонч-Бруевича   Кафедра

«Теоретических основ связи и радиотехники»
ОТС

Лекция #4








Санкт- Петербургский государственный университет телекоммуникаций им. профессора М. А. Бонч-Бруевича   Кафедра «Теоретических основ связи и радиотехники»

Слайд 34ОТС

Лекция #4

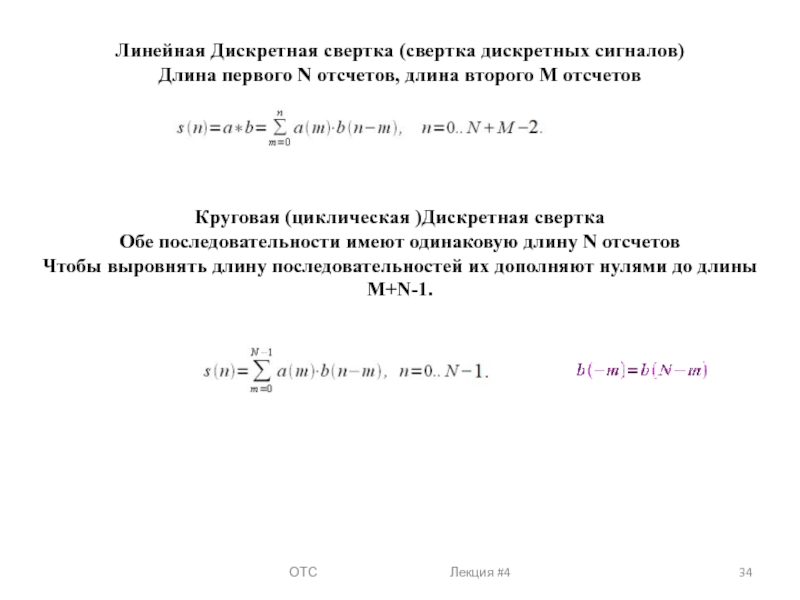
Линейная Дискретная свертка (свертка дискретных сигналов)
Длина первого N отсчетов, длина второго M отсчетов

Круговая (циклическая )Дискретная свертка
Обе последовательности имеют одинаковую длину N отсчетов
Чтобы выровнять длину последовательностей их дополняют нулями до длины
M+N-1.

ОТС

Слайд 35ОТС

Лекция #4

Линейная свертка

Циклическая свертка

ОТС

Слайд 36ОТС

Лекция #4

Вычисление Линейной свертки с помощью циклической свертки

Линейная свертка = дополнить сигналы нулями и сделать циклическую свертку

ОТС

Слайд 37ОТС

Лекция #4

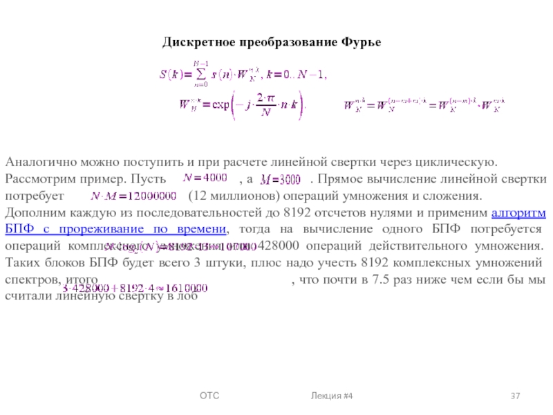
Дискретное преобразование Фурье

Аналогично можно поступить и при расчете линейной свертки через циклическую.
Рассмотрим пример. Пусть  , а   . Прямое вычисление линейной свертки потребует   (12 миллионов) операций умножения и сложения.
Дополним каждую из последовательностей до 8192 отсчетов нулями и применим алгоритм БПФ с прореживание по времени, тогда на вычисление одного БПФ потребуется  операций комплексного умножения или 428000 операций действительного умножения. Таких блоков БПФ будет всего 3 штуки, плюс надо учесть 8192 комплексных умножений спектров, итого   , что почти в 7.5 раз ниже чем если бы мы считали линейную свертку в лоб

ОТС

Слайд 38ОТС

Лекция #4

Циклическая свертка может быть выполнена через ДПФ (БПФ) гораздо быстрее

ОТС

Обратная связь

Если не удалось найти и скачать доклад-презентацию, Вы можете заказать его на нашем сайте. Мы постараемся найти нужный Вам материал и отправим по электронной почте. Не стесняйтесь обращаться к нам, если у вас возникли вопросы или пожелания:

Email: Нажмите что бы посмотреть 

Что такое TheSlide.ru?

Это сайт презентации, докладов, проектов в PowerPoint. Здесь удобно  хранить и делиться своими презентациями с другими пользователями.


Для правообладателей

Яндекс.Метрика