Разделы презентаций


Статистика результатов экономической деятельности

Содержание

Себестоимость продукции – это выраженные в денежной форме затраты предприятия, связанные с производством и реализацией продукции (работ, услуг)

Слайды и текст этой презентации

Слайд 1Статистика результатов экономической деятельности
часть 2





Попова Ирина Николаевна, к.э.н., доцент кафедры

статистики, учета и аудита

Статистика результатов экономической деятельностичасть 2Попова Ирина Николаевна, к.э.н.,  доцент кафедры статистики, учета и аудита

Слайд 2 Себестоимость продукции –
это выраженные в денежной форме затраты

предприятия, связанные с производством и реализацией продукции (работ, услуг)

Себестоимость продукции – это выраженные в денежной форме затраты предприятия, связанные с производством и реализацией продукции

Слайд 3По экономическим элементам:
Материальные затраты
Затраты на оплату труда
Отчисления на социальные нужды
Амортизация

основных средств
Прочие затраты

По экономическим элементам:Материальные затратыЗатраты на оплату трудаОтчисления на социальные нуждыАмортизация основных средствПрочие затраты

Слайд 4По способу отнесения затрат на себестоимость продукции:
прямые
косвенные (накладные)

По способу отнесения затрат на себестоимость продукции: прямыекосвенные (накладные)

Слайд 5В зависимости от их связи с объемом производства:
переменные
условно-постоянные

В зависимости от их связи с объемом производства:переменныеусловно-постоянные

Слайд 6z – себестоимость единицы продукции

zq - затраты на произведенный объем

продукции


z – себестоимость единицы продукцииzq - затраты на произведенный объем продукции

Слайд 7Однородная продукция
Индивидуальный индекс:


Абсолютное изменение:


Если  z  0 -

экономия затрат на каждую единицу продукции
Если  z  0

- перерасход затрат на каждую единицу продукции
Однородная продукцияИндивидуальный индекс:Абсолютное изменение: Если  z  0 - экономия затрат на каждую единицу продукцииЕсли 

Слайд 8По совокупности предприятий, выпускающих однородную продукцию

По совокупности предприятий, выпускающих однородную продукцию

Слайд 9По совокупности предприятий, выпускающих однородную продукцию

По совокупности предприятий, выпускающих однородную продукцию

Слайд 10По совокупности предприятий, выпускающих однородную продукцию

По совокупности предприятий, выпускающих однородную продукцию

Слайд 11Взаимосвязь индексов
Общая сумма экономии (перерасхода) затрат
от изменения себестоимости на весь


объем продукции (работ, услуг):

Взаимосвязь индексовОбщая сумма экономии (перерасхода) затратот изменения себестоимости на весь объем продукции (работ, услуг):

Слайд 12По группе предприятий, выпускающих разнородную продукцию

По группе предприятий, выпускающих разнородную продукцию

Слайд 13 Эффективность текущих затрат характеризуется показателем затрат на одну денежную

единицу реализованной (или отгруженной, или товарной ) продукции

Эффективность текущих затрат характеризуется показателем затрат на одну денежную единицу реализованной (или отгруженной, или товарной )

Слайд 14Затраты на 1 рубль продукции

Затраты на 1 рубль продукции

Слайд 15Индекс, характеризующий изменение затрат на 1 рубль продукции

Индекс, характеризующий изменение затрат на 1 рубль продукции

Слайд 16за счет изменения объема продукции:

за счет изменения объема продукции:

Слайд 17за счет изменения себестоимости единицы продукции:

за счет изменения себестоимости единицы продукции:

Слайд 18за счет изменения цен на продукцию:

за счет изменения цен на продукцию:

Слайд 19Мультипликативная факторная модель затрат на 1 рубль продукции:

Мультипликативная факторная модель затрат на 1 рубль продукции:

Слайд 20Основные виды цен:
оптовые цены на продукцию промышленности
цены на строительную продукцию
закупочные

цены на сельскохозяйственную продукцию
цены и тарифы грузового и пассажирского транспорта
розничные

цены
цены и тарифы на коммунальные и бытовые услуги, оказываемые населению
цены, обслуживающие внешнеторговый оборот
Основные виды цен:оптовые цены на продукцию промышленностицены на строительную продукциюзакупочные цены на сельскохозяйственную продукциюцены и тарифы грузового

Слайд 21Индекс Ш. Дюто

Индекс Ш. Дюто

Слайд 22Индекс Д. Карли

Индекс Д. Карли

Слайд 23Индекс Юнга

Индекс Юнга

Слайд 24Средний геометрический индекс У.С. Джевонса

Средний геометрический индекс У.С. Джевонса

Слайд 25Индекс Фишера

Индекс Фишера

Слайд 26Индекс Эджворта-Маршалла

Индекс Эджворта-Маршалла

Слайд 271. По формуле Пааше

1. По формуле Пааше

Слайд 282. косвенным методом

2. косвенным методом

Слайд 293. на основе уравнения обмена количественной теории денег

3. на основе уравнения обмена количественной теории денег

Слайд 30ИПЦ по формуле Ласпейреса через среднюю арифметическую

ИПЦ по формуле Ласпейреса через среднюю арифметическую

Слайд 31Размер инфляции:

Размер инфляции:

Слайд 32Норма инфляции

Норма инфляции

Слайд 33Индекс покупательной способности

Индекс покупательной способности

Слайд 34Валовая прибыль
от реализации продукции (работ, услуг),
от реализации основных фондов и

иного имущества
доходов от внереализационных операций, уменьшенных на сумму расходов по

этим операциям
Валовая прибыльот реализации продукции (работ, услуг),от реализации основных фондов и иного имуществадоходов от внереализационных операций, уменьшенных на

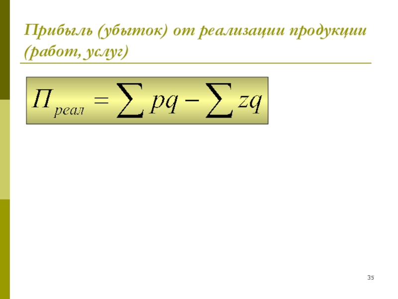
Слайд 35Прибыль (убыток) от реализации продукции (работ, услуг)

Прибыль (убыток) от реализации продукции (работ, услуг)

Слайд 36Прибыль (убыток) от реализации продукции (работ, услуг)

Прибыль (убыток) от реализации продукции (работ, услуг)

Слайд 37Фактор цен

Фактор цен

Слайд 38Фактор себестоимости

Фактор себестоимости

Слайд 39Фактор объема реализации

Фактор объема реализации

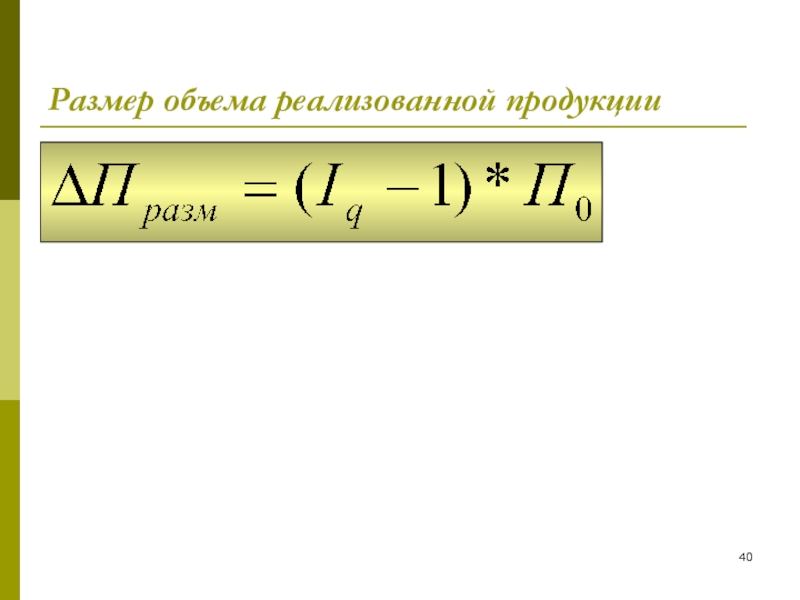
Слайд 40Размер объема реализованной продукции

Размер объема реализованной продукции

Слайд 41Размер объема реализованной продукции

Размер объема реализованной продукции

Слайд 42Размер объема реализованной продукции

Размер объема реализованной продукции

Слайд 43Влияние ассортиментных изменений

Влияние ассортиментных изменений

Слайд 44Прибыль (убыток) от реализации продукции (работ, услуг)

Прибыль (убыток) от реализации продукции (работ, услуг)

Слайд 45Показатели рентабельности:
- рентабельность реализованной продукции
- общая рентабельность
- рентабельность капитала

Показатели рентабельности:- рентабельность реализованной продукции- общая рентабельность- рентабельность капитала

Слайд 46Рентабельность реализованной продукции

Рентабельность реализованной продукции

Слайд 47Рентабельность реализованной продукции

Рентабельность реализованной продукции

Слайд 48структура реализованной продукции

структура реализованной продукции

Слайд 49себестоимость продукции

себестоимость продукции

Слайд 50цены на реализованную продукцию

цены на реализованную продукцию

Слайд 51Средний уровень рентабельности

Средний уровень рентабельности

Слайд 52за счет рентабельности отдельных видов продукции

за счет рентабельности отдельных видов продукции

Слайд 53за счет структуры затрат на производство и реализацию продукции

за счет структуры затрат на производство и реализацию продукции

Слайд 54Взаимосвязь

Взаимосвязь

Обратная связь

Если не удалось найти и скачать доклад-презентацию, Вы можете заказать его на нашем сайте. Мы постараемся найти нужный Вам материал и отправим по электронной почте. Не стесняйтесь обращаться к нам, если у вас возникли вопросы или пожелания:

Email: Нажмите что бы посмотреть 

Что такое TheSlide.ru?

Это сайт презентации, докладов, проектов в PowerPoint. Здесь удобно  хранить и делиться своими презентациями с другими пользователями.


Для правообладателей

Яндекс.Метрика