Разделы презентаций


Структура занятий: лекции – 8 ч. практика – 8 ч. Зачет Преподаватель: д.э.н.,

Содержание

Литература:Экономика организаций (предприятий): Учебник для вузов / под ред. проф. В.Я.Горфинкеля, проф. В.А.Швандара. - М.: ЮНИТИ-ДАНА, 2003. – 608 с.Предпринимательство: учебник для вузов / под ред. проф. В.Я.Горфинкеля, проф. Г.Б.Поляка, проф.

Слайды и текст этой презентации

Слайд 1Структура занятий: лекции – 8 ч. практика – 8 ч. Зачет
Преподаватель: д.э.н., доцент

Меренкова И.Н.



Экономика фирмы

Структура занятий: лекции – 8 ч. практика – 8 ч. Зачет Преподаватель: д.э.н., доцент  Меренкова И.Н.

Слайд 2Литература:
Экономика организаций (предприятий): Учебник для вузов / под ред. проф.

В.Я.Горфинкеля, проф. В.А.Швандара. - М.: ЮНИТИ-ДАНА, 2003. – 608 с.
Предпринимательство:

учебник для вузов / под ред. проф. В.Я.Горфинкеля, проф. Г.Б.Поляка, проф. В.А.Швандара; 4-е изд. перераб. и доп. – М.:ЮНИТИ-ДАНА, 2007.
Литература:Экономика организаций (предприятий): Учебник для вузов / под ред. проф. В.Я.Горфинкеля, проф. В.А.Швандара. - М.: ЮНИТИ-ДАНА, 2003.

Слайд 3Дополнительная литература:
Экономика предприятия: учебник для вузов / под ред. проф.

В.Я.Горфинкеля. – 5-е изд. перераб. и доп. – М.: ЮНИТИ-ДАНА,

2008. – 767 с.
Экономика предприятия: тесты, задачи, ситуации: уч. пособие для студентов вузов, обучающихся по экономическим специальностям / под ред. В.Я.Горфинкеля, Б.Н.Чернышева. – 4-е изд. перераб. и доп. – М.: ЮНИТИ-ДАНА, 2007. – 335 с.
Дополнительная литература:Экономика предприятия: учебник для вузов / под ред. проф. В.Я.Горфинкеля. – 5-е изд. перераб. и доп.

Слайд 4Вопросы:
1.Понятие издержек, затрат и расходов фирмы
2. Классификация затрат на производство

продукции
3. Понятие себестоимости продукции, ее виды и калькуляция
4.

Факторы и резервы снижения себестоимости

Тема 5. Расходы фирмы и себестоимость продукции

Вопросы:1.Понятие издержек, затрат и расходов фирмы2. Классификация затрат на производство продукции 3. Понятие себестоимости продукции, ее виды

Слайд 5Издержки производства - это совокупность всех материальных, трудовых и финансовых

ресурсов, потребление которых связано с процессом производства, управления и сбыта

продукции (работ, услуг).

Затраты - это выраженные в денежной форме совокупные издержки живого и овеществленного труда в процессе деятельности в течение определенного периода времени.

Расходы – это уменьшение средств фирмы или увеличение ее долговых обязательств в процессе хозяйственной деятельности. Расходы означают факт использования сырья, материалов, услуг, и лишь в момент реализации фирма признает свои доходы и связанную с ним часть затрат – расходы.
Издержки производства - это совокупность всех материальных, трудовых и финансовых ресурсов, потребление которых связано с процессом производства,

Слайд 6Расходы, связанные с производством и реализацией, включают в себя:
расходы,

связанные с изготовлением (производством), хране­нием, доставкой товаров, выполнением работ, оказанием

услуг, приобретением и (или) реализацией товаров (работ, услуг, имущественных прав);
расходы на содержание и эксплуатацию, ремонт и техничес­кое обслуживание основных средств и иного имущества, а также на поддержание их в исправном состоянии;
расходы на освоение природных ресурсов;
расходы на научные исследования и опытно-конструкторс­кие разработки (НИОКР);
расходы на обязательное и добровольное страхование;
прочие расходы, связанные с производством и (или) реали­зацией.
Расходы, связанные с производством и реализацией, включают в себя: расходы, связанные с изготовлением (производством), хране­нием, доставкой товаров,

Слайд 7Внепроизводственные расходы:
суммы начисленных налогоплательщиком дивидендов;
пени, штрафы, перечисляемые в бюджет;
взносы в

уставный (складочный) капитал;
суммы платежей за сверхнормативные выбросы загрязняю­щих веществ в

окружающую среду;
расходы по приобретению амортизируемого имущества;
взносы на добровольное страхование, на негосударственное пенсионное обеспечение по определенному перечню;
проценты за кредит сверх сумм, признаваемых расходами (сверх ставки рефинансирования ЦБ РФ, увеличенной в 1,1 раза);
гарантийные взносы;
суммы материальной помощи работникам
Внепроизводственные расходы:суммы начисленных налогоплательщиком дивидендов;пени, штрафы, перечисляемые в бюджет;взносы в уставный (складочный) капитал;суммы платежей за сверхнормативные выбросы

Слайд 8
Прямые затраты + косвенные затраты = производственная себестоимость

Производственная себестоимость +

коммерческие расходы = полная себестоимость

Постоянные затраты + переменные затраты =

валовые затраты
Прямые затраты + косвенные затраты = производственная себестоимостьПроизводственная себестоимость + коммерческие расходы = полная себестоимостьПостоянные затраты +

Слайд 9Экономический элемент - это первичный однородный вид затрат на производство

и реализацию продукции, который на уровне фирмы невозможно разложить на

составные части:
- материальные затраты;
- затраты на оплату труда;
- отчисления на социальные нужды;
- амортизация;
- прочие затраты.
Практическое использование классификации затрат по экономическим элементам – это составление сметы затрат на производство.
Экономический элемент - это первичный однородный вид затрат на производство и реализацию продукции, который на уровне фирмы

Слайд 10Калькуляционная статья - это определенный вид затрат, образующий себестоимость как

отдельных видов, так и всей продукции в целом

На основе группировки

затрат по калькуляционным статьям составляется плановая и фактическая калькуляция себестоимости отдельных видов продукции.
Калькуляционная статья - это определенный вид затрат, образующий себестоимость как отдельных видов, так и всей продукции в

Слайд 11Себестоимость представляет собой суммарные затраты на производство и реализацию продукции.



Исчисление себестоимости необходимо :
- для определения рентабельности отдельных видов продукции

и производства в целом,
- определения оптовых цен на продукцию,
- осуществления внутрипроизводственного хозрасчета, исчисления национального дохода в масштабах страны.

Себестоимость представляет собой суммарные затраты на производство и реализацию продукции. Исчисление себестоимости необходимо :- для определения рентабельности

Слайд 12Виды себестоимости
Плановая себестоимость - разрабатывается на основе прогрессивных норм и

экономических нормативов за отчетный период. Она отражает принятые решения о

предельной величине затрат на производство и реализацию продукции.
Фактическая себестоимость определяется на основе данных бухгалтерского учета по истечении отчетного периода, отражает фактическую величину затрат. она – база для последующего анализа.
Нормативная себестоимость – вид предварительной себестоимости, определяет ее величину по статьям и действующим нормам, нормативам и сметам
Цеховая себестоимость - продукции складывается из затрат (прямых и косвенных) всех цехов не ее изготовление.
Производственная себестоимость - формируется из всех затрат предприятия, связанных с процессом производства и управления.
Полная себестоимость - состоит из производственной себестоимости и внепроизводственных расходов (т.е. расходов, связанных с реализацией продукции покупателям).
Виды себестоимостиПлановая себестоимость - разрабатывается на основе прогрессивных норм и экономических нормативов за отчетный период. Она отражает

Слайд 13Калькуляция разрабатывается для определения себестоимости единицы продукции, работы и включает

текущие (плановые) затраты предприятия на производство и реализацию единицы продукции

(работ) в разных отраслях.
Цели калькулирования:
установление уровня безубыточной цены;
осуществление контроля затрат в производстве для предупреждения потерь от неэффективного расходования ресурсов;
расчет прибыльности, рентабельности продукции, работ и услуг.
Калькуляция разрабатывается для определения себестоимости единицы продукции, работы и включает текущие (плановые) затраты предприятия на производство и

Слайд 14Статьи калькуляции
1. Сырье и материалы;
2. Покупные изделия, полуфабрикаты и услуги

производственного характера сторонних организаций и предприятий;
3. Топливо и энергия на

технологические цели;
4. Заработная плата производственных рабочих;
5. Отчисления и социальные нужды;
6. Общепроизводственные расходы (расходы на содержание и эксплуатацию оборудования; цеховые расходы);
7. Общехозяйственные расходы по управлению предприятием в целом (расходы на содержание аппарата управления, общехозяйственные расходы; некоторые виды налогов, сборов и отчислений; общезаводские непроизводственные расходы)
8. Потери от брака;
9. Прочие производственные расходы - расходы на производство продукции (расход сырья, материалов, топлива, электроэнергии; оплата труда работников, амортизация основных средств и т.д.).;
11. Коммерческие расходы - расходы, связанные с реализацией продукции, в том числе расходы на тару и упаковку изделий, транспортировку, погрузку в вагоны, оплату посредников, расходы по рекламе и др.
Статьи калькуляции1. Сырье и материалы;2. Покупные изделия, полуфабрикаты и услуги производственного характера сторонних организаций и предприятий;3. Топливо

Слайд 15Методы калькулирования себестоимости продукции:

1. Метод прямого счета –себестоимость единицы продукции

определяется делением общей суммы затрат на количество изготовленной продукции (для

однородной продукции).
2. Нормативный метод – основан на нормах и нормативах (научно обоснованных) использования трудовых, материальных и финансовых ресурсов.
3. Расчетно-аналитический метод – на основе всестороннего анализа состояния производства: изучаются какие факторы и как влияют на себестоимость продукции. В основу нормативов и норм закладываются технико-экономические и организационные условия работы.
4. Параметрический метод – применяется при калькулировании однотипных, но разных по качеству изделий. Заключается в установлении закономерностей изменения издержек производства в зависимости от качественных характеристик продукции.
Методы калькулирования себестоимости продукции:	1. Метод прямого счета –себестоимость единицы продукции определяется делением общей суммы затрат на количество

Слайд 16В зависимости от полноты включения затрат в себестоимость продукции можно

говорить о двух системах учета: 1. система полного включения затрат

в себестоимость продукции (работ, услуг), то есть о традиционном учете по полной себестоимости «стандарт-кост» и 2. системе неполного, ограниченного включения затрат в себестоимость по какому-либо признаку, например по признаку зависимости расходов от объема производства, то есть системе «директ-костинг».
Директ-костинг - метод калькулирования себестоимости продукции, при котором все затраты разделяются на постоянные и переменные, и постоянные затраты относятся на реализованную продукцию..
В зависимости от полноты включения затрат в себестоимость продукции можно говорить о двух системах учета: 1. система

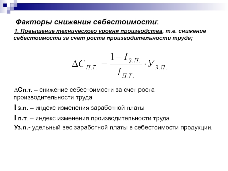
Слайд 17Факторы снижения себестоимости:
1. Повышение технического уровня производства, т.е. снижение

себестоимости за счет роста производительности труда;





∆Сп.т. – снижение себестоимости за

счет роста производительности труда
I з.п. – индекс изменения заработной платы
I п.т. – индекс изменения производительности труда
Уз.п.- удельный вес заработной платы в себестоимости продукции.
Факторы снижения себестоимости: 1. Повышение технического уровня производства, т.е. снижение себестоимости за счет роста производительности труда;∆Сп.т. –

Слайд 182. Улучшение организации производства, туда и управления, (т.е.) снижение себестоимости

под воздействием изменения норм и цен на материалы:





∆Сп.т. – снижение

себестоимости за счет роста производительности труда
I н – индекс изменения норм на материалы
I ц. - индекс изменения цен на материалы
2. Улучшение организации производства, туда и управления, (т.е.) снижение себестоимости под воздействием изменения норм и цен на

Слайд 19 3. Изменение объема и структуры производства.





∆Сп.т. – снижение себестоимости

за счет роста производительности труда
Iу-п - индекс изменения условно-постоянных расходов

в себестоимости;
Iоб – индекс изменения объемов производства;
Уу-п - удельный вес условно-постоянных расходов в себестоимости продукции.
3. Изменение объема и структуры производства.∆Сп.т. – снижение себестоимости за счет роста производительности трудаIу-п - индекс

Слайд 20 Резервы и пути снижения себестоимости продукции на фирме
1. Непрерывный

научно-технический прогресс.
2. Расширение специализации и кооперирования
3. Повышение производительности

труда.
4. Соблюдение строжайшего режима экономии на всех участках производственно-хозяйственной деятельности предприятия.
5. Улучшение конструкций изделий и совершенствование технологии производства, использование прогрессивных видов материалов, внедрение технически обоснованных норм расходов материальных ценностей.
6. Сокращение затрат на обслуживание производства и управление.
7. Сокращение потерь от брака и других непроизводительных расходов.
Резервы и пути снижения себестоимости продукции на фирме1. Непрерывный научно-технический прогресс. 2. Расширение специализации и кооперирования

Слайд 21Тема 6 Ценообразование и ценовая политика фирмы
Вопросы:
1. Виды цен

и основные подходы к формированию цен
2. Ценовая политика фирмы,

этапы ее разработки. Основные стратегии ценообразования
3. Методы ценообразования и системы модификации цен

Тема 6 Ценообразование и ценовая политика фирмы Вопросы:1. Виды цен и основные подходы к формированию цен 2.

Слайд 22ЦЕНА – это сумма денег, за которую продавец готов продать,

а покупатель готов купить товар.
Функции цен:
стимулирующая – либо сдерживает производство

и потребление продукта, либо стимулирует их;
распределительная – цена отклоняется от стоимости товара под воздействием рыночных факторов;
сбалансирование спроса и предложения (цена дает сигнал о диспропорциях в сфере производства и потребления);
средство рационального размещения производства – с помощью ценового механизма происходит переход капитала в отрасли с большей нормой прибыли.
ЦЕНА – это сумма денег, за которую продавец готов продать, а покупатель готов купить товар.Функции цен:стимулирующая –

Слайд 23 При определении цены продукции, фирмы, следует учитывать следующие факторы:
уровень

потребительского спроса на эту продукцию;
эластичность спроса, сложившегося на рынке этой

продукции;
возможность реакции рынка на изменение выпуска предприятием этой продукции;
меры государственного регулирования ценообразования (например, на продукцию предприятий - монополистов);
уровень цен на аналогичную продукцию предприятий - конкурентов.
При определении цены продукции, фирмы, следует учитывать следующие факторы:уровень потребительского спроса на эту продукцию;эластичность спроса, сложившегося

Слайд 24Стратегия ценообразования – это набор практических факторов и методов, которых

целесообразно придерживаться при установлении рыночных цен на конкретные виды продукции,

выпускаемые фирмой.
Разработка ценовой политики и стратегии осуществляется в три этапа:
1.Сбор исходной информации
2. Стратегический анализ
3. Формирование стратегии.
Стратегия ценообразования – это набор практических факторов и методов, которых целесообразно придерживаться при установлении рыночных цен на

Слайд 25ПЕРВЫЙ ЭТАП
а) оценка затрат.
б) уточнение финансовых целей предприятия.
в)

определение перечня потенциальных конкурентов.

ВТОРОЙ ЭТАП
а) финансовый анализ.
б) сегментный анализ

рынка
в) анализ конкуренции.

ТРЕТИЙ ЭТАП - выбор окончательной ценовой стратегии, являющейся частью общей стратегии развития предприятия.

ПЕРВЫЙ ЭТАПа) оценка затрат. б) уточнение финансовых целей предприятия. в) определение перечня потенциальных конкурентов.ВТОРОЙ ЭТАПа) финансовый анализ.

Слайд 26ТИПОВЫЕ ЦЕНОВЫЕ СТРАТЕГИИ
1. установление цен несколько выше, чем у

конкурентов. Также эту стратегию принято называть "премиальное ценообразование" или стратегия

"снятых сливок".
Установление цены продукции несколько более высокой, чем у конкурентов, может быть избрано в том случае, если имеется сегмент рынка, в котором покупатели готовы платить за особые свойства продукции, выпускаемой фирмой, несколько более высокую цену, чем основная масса потенциальных клиентов.
Стратегия премиального ценообразования может быть использована и в случае, если продукция обладает определенными свойствами, которые имеют преимущественное значение для покупателей в данном сегменте рынка. Только при соблюдении этого условия фирма сможет получать массу прибыли за счет продаж своей продукции в данном сегменте рынка по цене, включающей так называемую "премиальную" надбавку по сравнению со среднерыночным уровнем цены за наиболее полное удовлетворение требований этой группы покупателей.
ТИПОВЫЕ ЦЕНОВЫЕ СТРАТЕГИИ 1. установление цен несколько выше, чем у конкурентов. Также эту стратегию принято называть

Слайд 272. Установление цен примерно на уровне конкурентов. Также эту стратегию

принято называть стратегией нейтрального ценообразования.
Установление цены на продукцию

предприятия примерно на уровне цен конкурентов (нейтральная стратегия ценообразования) означает не только отказ от использования цен для увеличения занимаемого (освоенного) сектора рынка, но и не позволяет цене сокращать этот сектор. Таким образом, при избрании такой стратегии роль цены как инструмента маркетинговой политики предприятия сводится к минимуму.
3. Установление цен несколько ниже, чем у конкурентов. Также эту стратегию принято называть стратегией ценового прорыва (пониженных цен).
Стратегия установления относительно пониженной цены продукции направлена на получение большей массы прибыли за счет увеличения объема продаж и захваченной доли рынка.
При этом цена продукции, устанавливаемая в рамках такой стратегии, вовсе не обязательно должна быть низкой по абсолютной величине. Она низка только по отношению к потребительским свойствам продукции, ее необходимости для покупателей и ценам аналогичных конкурирующих видов продукции.
2. Установление цен примерно на уровне конкурентов. Также эту стратегию принято называть стратегией нейтрального ценообразования.  Установление

Слайд 28Общие методы ценообразования
расчет цен, исходя из себестоимости и прибыли (в

процентном отношении к себестоимости или на вложенный капитал);
ориентации на покупательский

спрос продукции, выпускаемой фирмой,чем выше спрос, тем выше цена продукции, и наоборот, в результате чего при неизменной себестоимости продукции продается по разным ценам в зависимости от места и времени продаж);
использование среднеотраслевых цен;
ориентация на цены продукции, выпускаемой предприятиями - конкурентами (ценового лидера).
Общие методы ценообразованиярасчет цен, исходя из себестоимости и прибыли (в процентном отношении к себестоимости или на вложенный

Слайд 29Ценообразование включает:

1. Выбор цели
2. Определение спроса
3. Анализ издержек
4. Анализ цен

конкурентов
5. Выбор метода ценообразования
6. Установление окончательной цены.

Ценообразование включает:1. Выбор цели2. Определение спроса3. Анализ издержек4. Анализ цен конкурентов5. Выбор метода ценообразования6. Установление окончательной цены.

Слайд 30Выбор цели Любая фирма должна, прежде всего, определить цель, которую

она преследует, выпуская конкретный товар. Иными словами, на этом этапе

происходит осмысление назначения цены, выработка ценовой политики предприятия, которая основывается, с одной стороны, на возможностях предприятия, а с другой стороны – на выявленном спросе на продукцию. Существует три основные цели ценовой политики: обеспечение выживаемости, максимизация прибыли и удержание рынка.
2. Определение спроса При изучении спроса на товары, выпускаемые фирмой, необходимо обратить особое внимание на выяснение факторов, действующих на спрос. Дело в том, что на цену товара влияют количество производителей, предлагающих аналогичную продукцию, а также сила обычаев, привычки покупателей и т.д. То есть мы имеем дело с так называемым эластичным или неэластичным спросом, что диктует определенные приемы ценообразования.

Выбор цели Любая фирма должна, прежде всего, определить цель, которую она преследует, выпуская конкретный товар. Иными словами,

Слайд 313. Анализ издержек Спрос на товар определяет верхний уровень цены,

которую может установить фирма. Валовые издержки производства (себестоимость производства товара)

определяют ее минимальное значение. Это важно учитывать, если фирма снижает цены.
4. Анализ цен конкурентов Каждая фирма должна знать цены на продукцию конкурентов и отличительные черты их товаров. С этой целью делаются сравнительные покупки, в результате которых проводится анализ цен, товаров и качества. Фирма может использовать полученную информацию как исходную для ценообразования и определения своего места среди конкурентов.
3. Анализ издержек Спрос на товар определяет верхний уровень цены, которую может установить фирма. Валовые издержки производства

Слайд 325. Выбор метода ценообразования.
- Издержки плюс прибыль. Основой

расчета являются средние издержки производства (издержки на единицу продукции), к

которым добавляют надбавку, соответствующую норме прибыли, принятой в данной отрасли, или равную желаемому доходу от оборота. Надбавка должна учитывать особенности текущего спроса и конкуренцию.
- Обеспечение безубыточности. Основой данного метода является построение так называемого графика безубыточности. Фирма стремится к установлению такой цены, которая обеспечит ей безубыточность деятельности и получение желаемого объема прибыли.
- Установление цены на основе уникальности товара. Производитель исходит из того, что потребитель определяет соотношение между ценностью товара и его ценой и сравнивает его с аналогичными показателями конкурентов. Товары могут дифференцироваться с учетом технических параметров, дизайна, вкуса проводимой рекламной компании, надежности, послепродажного сервиса и т.д. Если товар имеет превосходство по названным параметрам, он может предлагаться рынку по более высокой цене.
5. Выбор метода ценообразования. -  Издержки плюс прибыль. Основой расчета являются средние издержки производства (издержки на

Слайд 33 6. Установление окончательной цены При установлении цены необходимо учитывать

регулирующую роль государства в области ценообразования, налогов с доходов и

многое другое. Она проявляется в установлении различных дотаций к ценам с целью стимулирования выпуска нужной продукции или с целью обеспечения социальной защиты населения, установления особой формы налогообложения и др. Важное значение имеет дифференциация цен по транспортной составляющей, которая осуществляется в зависимости от порядка оплаты транспортных расходов. На практике это отражается в системе франкирования цен.
6. Установление окончательной цены При установлении цены необходимо учитывать регулирующую роль государства в области ценообразования, налогов

Слайд 34Вопросы:
1. Доходы и выручка фирмы
2. Прибыль фирмы и ее виды
3.

Эффективность хозяйственной деятельности фирмы

Тема 7. Финансовый результат и эффективность

деятельности фирмы.
Вопросы:1. Доходы и выручка фирмы2. Прибыль фирмы и ее виды3. Эффективность хозяйственной деятельности фирмы Тема 7. Финансовый

Слайд 35Согласно ст. 41 НК РФ: «доходом признается экономическая выгода в

денежной или натуральной форме, учитываемая в случае возможности ее оценки

и в той мере, в которой такую выгоду можно оценить».
К доходам относятся:
доходы от реализации товаров (работ, услуг) и имуществен­ных прав;
внереализационные доходы.
Согласно ст. 41 НК РФ: «доходом признается экономическая выгода в денежной или натуральной форме, учитываемая в случае

Слайд 36Доход от реализации - это выручка от реализации товаров (работ,

услуг) как собственного производства, так и ранее приобретенных, выручка от

реализации имущества (включая ценные бумаги) и имущественных прав.
Внереализационные доходы бывают:
от долевого участия в других организациях;
от сдачи имущества в аренду;
в виде процентов, полученных по договорам займа, кредита, банковского вклада, а также по ценным бумагам;
от операций купли-продажи иностранной валюты;
в виде штрафов, пеней и (или) иных санкций за нарушение договорных обязательств, а также сумм возмещения убытков или ущерба;
в виде безвозмездно полученного имущества (работ, услуг);
в виде доходов прошлых лет;
в виде положительной разницы, полученной от переоценки имущества;
в виде стоимости излишков товарно-материальных ценностей, выявленных в результате инвентаризации.
Доход от реализации - это выручка от реализации товаров (работ, услуг) как собственного производства, так и ранее

Слайд 37Выручка -это сумма денежных средств, полученных фирмой за произведенную продукцию,

выполненные работы, оказанные услуги и (или) величина дебиторской задолженности.
Для

целей налогообложения вместо термина «выручка» используется термин «реализация».
Выручку определяют:
По отгрузке – на момент отгрузки продукции, выполнения работ, оказания услуг потребителю и предъявления потребителю расчетных документов.
По оплате – на момент поступления денежных средств за продукцию, работы (услуги) в кассу или на расчетный счет организации, или на момент прекращения дебиторской задолженности за отгруженные товары
Выручка -это сумма денежных средств, полученных фирмой за произведенную продукцию, выполненные работы, оказанные услуги и (или) величина

Слайд 38Взаимосвязь выручки с себестоимостью

Если выручка превышает себестоимость, то предприятие получает

прибыль;
если выручка равна себестоимости, то удалось лишь возместить затраты

на производство и реализацию продукции и прибыль отсутствует;
Если себестоимость превышает выручку, то предприятие получает убыток
Взаимосвязь выручки с себестоимостьюЕсли выручка превышает себестоимость, то предприятие получает прибыль; если выручка равна себестоимости, то удалось

Слайд 39Прибыль – это положительный финансовый результат, образующийся после вычета из

выручки от реализации продукции (работ, услуг) соответствую­щих затрат на производство

и реализацию.
Функции прибыли:
воспроизводственная,
стимулирующая,
распределительная
критериальная.
Прибыль – это положительный финансовый результат, образующийся после вычета из выручки от реализации продукции (работ, услуг) соответствую­щих

Слайд 40Бухгалтерская прибыль (Рбух) - это резуль­тат реализации продукции (выполнения работ

и оказания услуг), или превышение доходов (денежных поступлений - Д)

над рас­ходами (денежными выплатами - С):
Р бух = Д - С
Экономическая прибыль — это «результат» работы капитала (Рэк), или разность между имущественным состоянием предприятия на конец (К конец) и начало отчетного периода (К начало):


Прибыль - это полученные доходы, уменьшенные на величину произведенных расходов:
Р = Доходы – Расходы

Бухгалтерская прибыль (Рбух) - это резуль­тат реализации продукции (выполнения работ и оказания услуг), или превышение доходов (денежных

Слайд 41Виды прибыли:
- валовая прибыль,

- прибыль (убыток) от продаж,
-

прибыль (убыток) до налогообложения (налогооблагаемая),
- чистая прибыль (убыток) отчетного периода,
- нераспределенная прибыль (убыток) отчетного периода,
- прибыль, остающаяся в распоряжении предприятия,
- балансовая прибыль и др.
Виды прибыли:   - валовая прибыль,   - прибыль (убыток) от продаж,   -

Слайд 42Валовая прибыль (РВАЛ) определяется как разница между чистой выручкой (ВР)

от продажи продукции, товаров, работ, услуг (за минусом НДС, акцизов

и аналогичных обязательных платежей) и себестоимостью проданных товаров, продукции, работ и услуг (переменные расходы - VС):


Прибыль (убыток) от продаж (Pnpoд) представляет собой разность между валовой прибылью и коммерческими (Ском) и управленческими (Супр) расходами (постоянные затраты - FC):
PПPOД = РВАЛ - СКОМ - СУПР = РВАЛ – FC
Прибыль (убыток) до налогообложения (НАЛОГООБЛАГАЕМАЯ) (РНО) рассчитывается как разница между прибылью (убытком) от продаж и результатами (сальдо) от полученных (± Ропер) операционных доходов (расходов) и полученных (±Рвнер) внереализационных доходов (расходов):
РНО= PПPOД ± РОПЕР±РВНЕР
Валовая прибыль (РВАЛ) определяется как разница между чистой выручкой (ВР) от продажи продукции, товаров, работ, услуг (за

Слайд 43Прибыль (убыток) от обычной деятельности (Роб) может быть получена вычитанием

из прибыли до налогообложения суммы налога на прибыль (Нр )

и иных аналогичных обязательных платежей:


Балансовая прибыль» (Рбал), включающий сумму прибы­лей от реализации основной продукции, от прочей реализации (Рпроч) и сальдо доходов (расходов) от внереализационных опера­ций (Рвнер)

Чистая прибыль, остающаяся в распоряжении предприятия и которую можно направить на ее распределение, определяется по разности между балансовой прибылью и суммой налога на прибыль:


Прибыль (убыток) от обычной деятельности (Роб) может быть получена вычитанием из прибыли до налогообложения суммы налога на

Слайд 44
















Рис. Механизм формирования показателей прибыли согласно форме №2 «Отчет о

прибылях и убытках

Рис. Механизм формирования показателей прибыли согласно форме №2 «Отчет о прибылях и убытках

Слайд 45Оценка эффективности хозяйственной деятельности осуществляется в рамках экономического анализа, который

представляет собой систему специальных знаний по изучению хозяйственных процессов на

предприятии в их взаимосвязи, раскрывающие тенденции и пропорции хозяйственного развития, на основе которых возможно выявлять внутрихозяйственные резервы и принимать обоснованные управленческие решения.
Методы экономического анализа :
1. Метод сравнения;
2. Факторный анализ включает в себя: анализ функциональных зависимостей и корреляционный анализ; одноступенчатый и многоступенчатый; статистический и динамический; ретроспективный и перспективный,
3. Метод цепных подстановок – последовательная замена базисных величин частных показателей, фактическими величинами
4. Балансовый метод – выявляет согласованность взаимозависимых показателей на основе составления отдельных балансов.
Оценка эффективности хозяйственной деятельности осуществляется в рамках экономического анализа, который представляет собой систему специальных знаний по изучению

Слайд 46Рентабельность — это относительный показатель прибыльности, характеризующий уровень эффективности производства

и степень использования ресурсов. Если абсолютный размер прибыли характеризует экономический

эффект, то эффективность деятельности предприятия определяется системой показателей рентабельности, выражающихся в процентах:
рентабельностью продаж,
рентабельностью продукции,
рентабельность основных средств;
рентабельность персонала;
рен­табельностью активов,
рен­табельностью собственного капитала.
Рентабельность — это относительный показатель прибыльности, характеризующий уровень эффективности производства и степень использования ресурсов. Если абсолютный размер

Слайд 47Показатели рентабельности:
Рентабельность продаж — отношение операционной прибыли (прибыли от продаж)

(EBIT) компании к ее выручке(Sales).
ROS = EBIT/SALES= операционная прибыль/Выручка *

100 %
Рентабельность продукции — отношение (чистой) прибыли к полной себестоимости.
ROM = ((Чистая) прибыль/Себестоимость) * 100 %
Рентабельность основных средств — отношение (чистой) прибыли к величине основных средств.
ROFA = ЧП/Основные средства * 100 %
Рентабельность персонала — отношение (чистой) прибыли к среднесписочной численности персонала.
ROL = Чистая прибыль/Среднесписочная численность * 100 %
Рентабельность активов (ROA) — отношение чистой прибыли к среднему за период размеру суммарных активов.
ROA = Чистая прибыль/Активы * 100 %
Рентабельность собственного капитала (ROE) — отношение чистой прибыли к среднему за период размеру собственного капитала.
ROE = Чистая прибыль/Собственный капитал * 100 %
Показатели рентабельности:Рентабельность продаж — отношение операционной прибыли (прибыли от продаж) (EBIT) компании к ее выручке(Sales).ROS = EBIT/SALES=

Слайд 48








Рис.Взаимосвязь показателей рентабельности активов фирмы

Рис.Взаимосвязь показателей рентабельности активов фирмы

Обратная связь

Если не удалось найти и скачать доклад-презентацию, Вы можете заказать его на нашем сайте. Мы постараемся найти нужный Вам материал и отправим по электронной почте. Не стесняйтесь обращаться к нам, если у вас возникли вопросы или пожелания:

Email: Нажмите что бы посмотреть 

Что такое TheSlide.ru?

Это сайт презентации, докладов, проектов в PowerPoint. Здесь удобно  хранить и делиться своими презентациями с другими пользователями.


Для правообладателей

Яндекс.Метрика