Разделы презентаций


Техническая акустика и защита от шума

Содержание

Ознакомиться с основными понятиями и определениями, физическими закономерностями и принципами распространения звуковых волн в различных средахЦель работы

Слайды и текст этой презентации

Слайд 1Техническая акустика и защита от шума
Лекция №1
Упругая среда.
Понятие волны в

упругой среде
Поперечная и продольная волна в упругой среде.
ГУСЕВ К. П.

Техническая акустика и защита от шумаЛекция №1Упругая среда.Понятие волны в упругой средеПоперечная и продольная волна в упругой

Слайд 2Ознакомиться с основными понятиями и определениями, физическими закономерностями и принципами

распространения звуковых волн в различных средах
Цель работы

Ознакомиться с основными понятиями и определениями, физическими закономерностями и принципами распространения звуковых волн в различных средахЦель работы

Слайд 3Упругая среда – это среда, частицы которой связаны между собой

упругими силами
1 Упругая среда. Понятие волны в упругой среде.

Упругая среда – это среда, частицы которой связаны между собой упругими силами1 Упругая среда. Понятие волны в

Слайд 4Если колеблющееся тело находится в упругой среде, то оно приводит

в колебательное движение соприкасающиеся с ним частицы среды, которые создают

периодические деформации.
При этих деформациях в среде появляются упругие силы, стремящиеся вернуть элементы среды к первоначальным состояниям равновесия; благодаря взаимодействию соседних элементов среды, упругие деформации будут передаваться от одних участков среды к другим, более удаленным от колеблющегося тела.

Если колеблющееся тело находится в упругой среде, то оно приводит в колебательное движение соприкасающиеся с ним частицы

Слайд 5Периодические деформации, вызванные в каком-нибудь месте упругой среды, будут распространяться

в среде с некоторой скоростью,  зависящей от ее физических свойств.


При этом частицы среды совершают колебательное движение около положений равновесия. От одних участков среды к другим передается только состояние деформации.
Процесс распространения колебательного движения в среде называется волновым процессом или просто  волной.    
Периодические деформации, вызванные в каком-нибудь месте упругой среды, будут распространяться в среде с некоторой скоростью,  зависящей от

Слайд 6В зависимости от характера возникающих упругих деформаций различают продольные и

поперечные волны.
В продольных волнах частицы среды колеблются вдоль направления

распространений колебаний. В поперечных волнах частицы среды колеблются перпендикулярно направлению распространения волны.

2 Поперечная и продольная волна в упругой среде. Понятие длины волны

В зависимости от характера возникающих упругих деформаций различают продольные и поперечные волны. В продольных волнах частицы среды

Слайд 7Волну называю продольной, в том случае, если частицы среды совершают

колебания в направлении распространения волны

Волну называю продольной, в том случае, если частицы среды совершают колебания в направлении распространения волны

Слайд 8Волну называют поперечной волной, если колебания частиц среды происходят в

направлениях перпендикулярных к направлению распространения волны.

Волну называют поперечной волной, если колебания частиц среды происходят в направлениях перпендикулярных к направлению распространения волны.

Слайд 9Жидкие и газообразные среды не имеют упругости сдвига, поэтому в

них возбуждаются только продольные волны, распространяющиеся в виде чередующихся сжатий

и разряжений. Волны,  возбуждаемые на поверхности воды, являются поперечными, они обязаны своим существованием земному притяжению.
В твёрдых телах могут быть вызваны и продольные и поперечные волны.
Жидкие и газообразные среды не имеют упругости сдвига, поэтому в них возбуждаются только продольные волны, распространяющиеся в

Слайд 10Длина́ волны́ — расстояние между двумя ближайшими друг к другу точками в пространстве,

в которых колебания 
происходят в одинаковой фазе.
Длина волны

Длина́ волны́ — расстояние между двумя ближайшими друг к другу точками в пространстве, в которых колебания происходят в одинаковой фазе.Длина волны

Слайд 12Звук — физическое явление, представляющее собой распространение в виде упругих

волн механических колебаний в твёрдой, жидкой или газообразной среде.
3 Звук,

звуковая волна, волновая поверхность (фронт волны), луч
Звук — физическое явление, представляющее собой распространение в виде упругих волн механических колебаний в твёрдой, жидкой или

Слайд 13Пусть точечный источник волны начал возбуждать в среде колебания в

момент времени  t = 0; по истечению времени t это колебание распространится по различным

направлениям на расстояние r =vit, где vi - скорость волны в данном направлении. Поверхность, до которой доходит колебание в некоторый момент времени, называется фронтом волны. 
Пусть точечный источник волны начал возбуждать в среде колебания в момент времени  t = 0; по истечению времени t это колебание

Слайд 14Луч — линия, нормальная к волновой поверхности. Под направлением распространения волн понимают направление лучей.

Если среда распространения волны однородная и изотропная, лучи прямые (причем,

если волна плоская — параллельные прямые).
Луч — линия, нормальная к волновой поверхности. Под направлением распространения волн понимают направление лучей. Если среда распространения волны однородная и изотропная,

Слайд 16Скорость звука в однородной жидкости (или газе) вычисляется по формуле:


В

частных производных:


где β — адиабатическая сжимаемость среды; ρ — плотность;

Cp — изобарная теплоемкость; Cv— изохорная теплоемкость; p,v,T — давление, удельный объем и температура среды; s — энтропия среды.

4 Расчет скорости распространения звуковой волны в газах и жидкостях

Скорость звука в однородной жидкости (или газе) вычисляется по формуле:В частных производных:где β — адиабатическая сжимаемость среды;

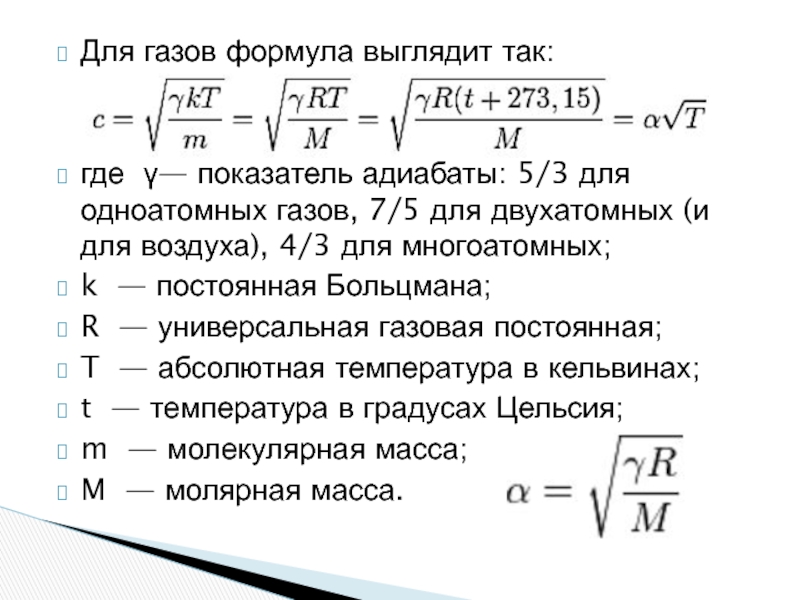
Слайд 17Для газов формула выглядит так:


где γ— показатель адиабаты: 5/3 для

одноатомных газов, 7/5 для двухатомных (и для воздуха), 4/3 для

многоатомных;
k — постоянная Больцмана;
R — универсальная газовая постоянная;
T — абсолютная температура в кельвинах;
t — температура в градусах Цельсия;
m — молекулярная масса;
M — молярная масса.

Для газов формула выглядит так:где γ— показатель адиабаты: 5/3 для одноатомных газов, 7/5 для двухатомных (и для

Слайд 18По порядку величины скорость звука в газах близка к средней

скорости теплового движения молекул и в приближении постоянства показателя адиабаты

пропорциональна квадратному корню из абсолютной температуры.
По порядку величины скорость звука в газах близка к средней скорости теплового движения молекул и в приближении

Слайд 19Скорость звука — скорость распространения упругих волн в среде: как продольных (в газах, жидкостях или

твёрдых телах), так и поперечных, сдвиговых (в твёрдых телах). Определяется

упругостью и плотностью среды: как правило, в газах скорость звука меньше, чем в жидкостях, а в жидкостях — меньше, чем в твёрдых телах.

5 Скорости распространения звуковой волны в жидкостях и твердых телах.

Скорость звука — скорость распространения упругих волн в среде: как продольных (в газах, жидкостях или твёрдых телах), так и поперечных, сдвиговых (в

Слайд 20Также, в газах скорость звука зависит от температуры данного вещества, в

монокристаллах — от направления распространения волны. Обычно не зависит от частоты волны и её амплитуды;

в тех случаях, когда скорость звука зависит от частоты, говорят о дисперсии звука.

Также, в газах скорость звука зависит от температуры данного вещества, в монокристаллах — от направления распространения волны. Обычно не

Слайд 22В однородных твёрдых телах могут существовать два типа объемных волн, отличающихся друг

от друга поляризацией колебаний относительно направления распространения волны: продольная (P-волна)

и поперечная (S-волна). Скорость распространения первой  всегда выше, чем скорость второй.
В многофазных средах из-за явлений неупругого поглощения энергии скорость звука, вообще говоря, зависит от частоты колебаний (то есть наблюдается дисперсия скорости).
При наличии границ раздела, упругая энергия может передаваться посредством поверхностных волн различных типов, скорость которых отличается от скорости продольных и поперечных волн. Энергия этих колебаний может во много раз превосходить энергию объемных волн.
В однородных твёрдых телах могут существовать два типа объемных волн, отличающихся друг от друга поляризацией колебаний относительно направления распространения

Слайд 24В чистой воде скорость звука составляет 1500 м/с.
Прикладное значение имеет также

скорость звука в солёной воде океана. Скорость звука увеличивается в

более солёной и более тёплой воде. При большем давлении скорость также возрастает, то есть чем глубже, тем скорость звука больше.
В чистой воде скорость звука составляет 1500 м/с. Прикладное значение имеет также скорость звука в солёной воде океана. Скорость

Обратная связь

Если не удалось найти и скачать доклад-презентацию, Вы можете заказать его на нашем сайте. Мы постараемся найти нужный Вам материал и отправим по электронной почте. Не стесняйтесь обращаться к нам, если у вас возникли вопросы или пожелания:

Email: Нажмите что бы посмотреть 

Что такое TheSlide.ru?

Это сайт презентации, докладов, проектов в PowerPoint. Здесь удобно  хранить и делиться своими презентациями с другими пользователями.


Для правообладателей

Яндекс.Метрика