Разделы презентаций


Тема 1. Знайомство з управлінням портфелями проектів (Portfolio Management)

Содержание

1.     Ключові терміни й визначення

Слайды и текст этой презентации

Слайд 1Тема 1. Знайомство з управлінням портфелями проектів (Portfolio Management)
1.     Ключові терміни

й визначення
2.     Система управління портфелем
2.1 Ролі в управлінні портфелем
2.2 Процеси

управління портфелем
3. Життєвий цикл управління портфелем проектів

Тема 1. Знайомство з управлінням портфелями проектів (Portfolio Management)1.     Ключові терміни й визначення2.     Система управління портфелем2.1 Ролі

Слайд 21.     Ключові терміни й визначення

1.     Ключові терміни й визначення

Слайд 3Проект - нині це звучить модно.
Тим часом, задачі сучасної

компанії вже виходять за рамки управління окремими проектами.
Число реалізованих

проектів постійно зростає, посилюються вимоги до їхньої якості, строків і бюджетів.
Проект - нині це звучить модно. Тим часом, задачі сучасної компанії вже виходять за рамки управління окремими

Слайд 4До основних складностей управління сучасною компанією можна віднести:
одночасну реалізацію великої

кількості проектів;
складність визначення пріоритетів по проектах при прийнятті рішень;


слабкий зв'язок проектів зі стратегічними цілями;
складність оцінювання окупності проектів або вигоди, яку одержує компанія від їхньої реалізації, тому що не всі результати піддаються чіткому вимірюванню.
До основних складностей управління сучасною компанією можна віднести:одночасну реалізацію великої кількості проектів; складність визначення пріоритетів по проектах

Слайд 5Більше того, навіть якщо кожний проект має позитивний вплив і

відповідає стратегії, то в багатьох організаціях просто не вистачає сил

на одночасне виконання всіх проектів.
У такій ситуації проекти починають конкурувати за ресурси, з неминучістю виникають конфлікти й керівники проектів, інвестори й інші зацікавлені сторони зіштовхуються із проблемою збільшення тривалості проекту, його вартості й т.д.
Більше того, навіть якщо кожний проект має позитивний вплив і відповідає стратегії, то в багатьох організаціях просто

Слайд 6Тому, з'являється необхідність переходу на принципово новий рівень корпоративного управління

проектами, що припускає нерозривний зв'язок усіх проектів, що ведуться в

компанії.
Багато організацій пройшли складний шлях від управління окремими проектами до корпоративного управління проектами, коли будь-який проект, ініційований компанією, повинен розглядатися через призму стратегічних цілей.
Тому, з'являється необхідність переходу на принципово новий рівень корпоративного управління проектами, що припускає нерозривний зв'язок усіх проектів,

Слайд 7Під корпоративним управлінням проектами розуміють:
управління бізнесом компанії через проекти й

програми;
формування офісу управління проектами;
аналіз напрямків діяльності й розподіл

ресурсів у відповідності зі стратегічними цілями;
загальний бюджет компанії;
координація дій по напрямках, програмах на основі збалансованих портфелів проектів.
Під корпоративним управлінням проектами розуміють:управління бізнесом компанії через проекти й програми; формування офісу управління проектами; аналіз напрямків

Слайд 8Портфельне управління є одним з інструментів корпоративного управління проектами.
Управління

по портфелях дозволяє збалансувати можливі протиріччя між напрямками діяльності компанії,

ресурсами й пріоритетами, визначеними в програмах.
Тобто воно спрямовано на створення «життєздатних» груп проектів у світлі стратегічних цілей компанії.
Портфельне управління є одним з інструментів корпоративного управління проектами. Управління по портфелях дозволяє збалансувати можливі протиріччя між

Слайд 9Дисципліна управління портфелями проектів (Project Portfolio Management, PPM) має свої

витоки у фінансовій сфері.
Для інвестора управління інвестиціями в комплексі

- формування з них диверсифікованого портфеля різних типів капіталовкладень - дозволяє скоротити ризики, тому що підвищує ймовірність того, що, принаймні, від кількох інвестицій удасться одержати значну віддачу, які б несподіванки не підносив ринок.
Дисципліна управління портфелями проектів (Project Portfolio Management, PPM) має свої витоки у фінансовій сфері. Для інвестора управління

Слайд 10Згодом ідеї портфельного управління були взяті на озброєння іншими індустріями,

що привело до появи таких понять, як
управління портфелями додатків

- групою програмних систем, які експлуатує компанія,
управління портфелем продуктів - набором виробів, які випускає підприємство, і, нарешті,
управління портфелем проектів.
Згодом ідеї портфельного управління були взяті на озброєння іншими індустріями, що привело до появи таких понять, як

Слайд 11Згадаємо, за PMBOK4:
Проект - це тимчасове підприємство для одержання якогось

унікального результату, наприклад створення нових продуктів або послуг.
Портфель (Portfolio)

– це набір проектів та/або програм і інших робіт, об'єднаних разом з метою ефективного управління даними роботами для досягнення стратегічних цілей. Проекти й програми портфеля не обов'язково є взаємозалежними або прямо пов'язаними.
Згадаємо, за PMBOK4:Проект - це тимчасове підприємство для одержання якогось унікального результату, наприклад створення нових продуктів або

Слайд 12Проекти та програми є частиною портфеля

Проекти та програми є частиною портфеля

Слайд 13Отже, угруповання проектів у портфель провадяться для досягнення певних цілей

у рамках загальної бізнес-стратегії.
Наприклад, компанія ставить перед собою завдання

- підвищити прибуток у цілому або в деякому сегменті своєї діяльності, створити новий або вдосконалити існуючий продукт, поліпшити структуру витрат, завоювати нові ринки тощо.
Отже, угруповання проектів у портфель провадяться для досягнення певних цілей у рамках загальної бізнес-стратегії. Наприклад, компанія ставить

Слайд 14Формування портфеля проектів допомагає оптимізувати діяльність по досягненню поставлених цілей.


Портфель дозволяє організувати серію проектів таким чином, щоб у комплексі

розглядати задачі проектів, що до нього входять, пов'язані з ними витрати, строки виконання, ресурси, ризики й інші важливі фактори, а також відслідковувати хід їхнього виконання.
Формування портфеля проектів допомагає оптимізувати діяльність по досягненню поставлених цілей. Портфель дозволяє організувати серію проектів таким чином,

Слайд 15Об'єднання проектів у портфель - це перехід від епізодичного аналізу

окремих проектів, що виникають у компанії до вибудовування цілісної системи

управління проектами в організації.
Працюючи з портфелем, менеджери одержують можливість на регулярній основі аналізувати й контролювати його виконання, оптимізувати розподіл ресурсів між проектами й змінювати пріоритети так, щоб проекти щонайкраще забезпечували реалізацію бізнес-стратегії й повернення інвестицій.
Об'єднання проектів у портфель - це перехід від епізодичного аналізу окремих проектів, що виникають у компанії до

Слайд 16Зв'язки між управлінням портфелями, управлінням програмами й управлінням проектами на

наступному слайді (за PMBOK4)

Зв'язки між управлінням портфелями, управлінням програмами й управлінням проектами на наступному слайді (за PMBOK4)

Слайд 18На попередньому слайді показано, що стратегії й пріоритети організації пов'язані

між собою й мають зв'язки з портфелями й програмами, а

також між програмами й окремими проектами.
Організаційне планування впливає на проекти за допомогою встановлення пріоритетів проектів на підставі ризиків, фінансування й стратегічного плану організації.
На попередньому слайді показано, що стратегії й пріоритети організації пов'язані між собою й мають зв'язки з портфелями

Слайд 19Організаційне планування може направляти фінансування й підтримку складових проектів на

основі категорій ризиків, визначених напрямків діяльності або загальних типів проектів,

таких як поліпшення інфраструктури або внутрішніх процесів.
Організаційне планування може направляти фінансування й підтримку складових проектів на основі категорій ризиків, визначених напрямків діяльності або

Слайд 20Якщо дисципліна управління проектами вчить, як правильно виконувати окремий проект,

то управління портфелем проектів допомагає виявити й реалізувати «правильні» проекти,

які дійсно принесуть вигоду бізнесу.
Якщо дисципліна управління проектами вчить, як правильно виконувати окремий проект, то управління портфелем проектів допомагає виявити й

Слайд 21До проектів, програм і портфелів застосовуються різні підходи.
Таблиця на

наступних слайдах ілюструє порівняння проектів, програм і портфелів у кількох

сферах, включаючи зміни, планування, управління й т.д.
До проектів, програм і портфелів застосовуються різні підходи. Таблиця на наступних слайдах ілюструє порівняння проектів, програм і

Слайд 22Порівняння проектів, програм і портфелів

Порівняння проектів, програм і портфелів

Слайд 23Порівняння проектів, програм і портфелів

Порівняння проектів, програм і портфелів

Слайд 24Порівняння проектів, програм і портфелів

Порівняння проектів, програм і портфелів

Слайд 25Порівняння проектів, програм і портфелів

Порівняння проектів, програм і портфелів

Слайд 26Порівняння проектів, програм і портфелів

Порівняння проектів, програм і портфелів

Слайд 27Порівняння проектів, програм і портфелів (закінчення)

Порівняння проектів, програм і портфелів (закінчення)

Слайд 28Стандарт PMI по управлінню портфелями проектів (The Standart For Portfolio

management) продовжує інтегровану лінійку взаємозалежних стандартів Інституту управління проектами PMI,

у яку входять PMBOK Guide, The Standard For Program Management і OPM3.
Він розширює Звід знань з управління проектами й доповнює їх описом загальноприйнятих процесів, пов'язаних з управлінням портфелем проектів і програм організації безвідносно до їхньої галузевої спеціалізації.
Стандарт PMI по управлінню портфелями проектів (The Standart For Portfolio management) продовжує інтегровану лінійку взаємозалежних стандартів Інституту

Слайд 29Під портфелем у Стандарті розуміється набір незалежних/взаємозалежних проектів і/або програм,

згрупованих для підвищення ефективності досягнення стратегічних цілей.
Отже, бачимо, що

визначення ідентичне з визначенням, наведеним у PMBOK4.
Під портфелем у Стандарті розуміється набір незалежних/взаємозалежних проектів і/або програм, згрупованих для підвищення ефективності досягнення стратегічних цілей.

Слайд 30Управління портфелями проектів (Project Portfolio Management, PPM) поєднує у собі

елементи різних управлінських дисциплін, включаючи управління бізнесом, загальне управління й

управління проектами.
Управління портфелями проектів (Project Portfolio Management, PPM) поєднує у собі елементи різних управлінських дисциплін, включаючи управління бізнесом,

Слайд 31Використання практик управління бізнесом дозволяє вишиковувати портфель таким чином, щоб

проекти, які увійшли до його складу, забезпечували реалізацію бізнес-стратегії.
Методи

загального управління спрямовані на ефективний контроль розподілу ресурсів і урахування ризиків у ході виконання портфеля.
І нарешті, управління проектами дає інструменти аналізу й контролю за тим, щоб окремі проекти повною мірою вносили запланований для них внесок у реалізацію всього портфеля.
Використання практик управління бізнесом дозволяє вишиковувати портфель таким чином, щоб проекти, які увійшли до його складу, забезпечували

Слайд 32На реалізацію портфеля впливає хід кожного із проектів, що увійшли

до нього, а також явні й неявні залежності між ними

(у загальному випадку проекти, що увійшли до портфеля, не обов'язково мають бути пов'язані один з одним).
Аналізуючи виконання окремих проектів, менеджер портфеля повинен приймати рішення, спрямовані на досягнення загальної мети компанії, навіть якщо це суперечить інтересам того чи іншого конкретного проекту.
На реалізацію портфеля впливає хід кожного із проектів, що увійшли до нього, а також явні й неявні

Слайд 33Важливе значення в Стандарті надається встановленню зв'язків зі стратегією організації,

можливостям відстеження досягнення цілей через процеси інтегрованого управління програмами й

проектами.
Розкривається взаємозв'язок з функціональними галузями управління: фінансами, маркетингом, корпоративними комунікаціями, управлінням персоналом.
Важливе значення в Стандарті надається встановленню зв'язків зі стратегією організації, можливостям відстеження досягнення цілей через процеси інтегрованого

Слайд 342.     Система управління портфелем

2.     Система управління портфелем

Слайд 35На наступному слайді представлені місце й взаємозв'язки управління портфелем зі

стратегією організації й діяльністю, спрямованою на створення нової вартості. (за

стандартом)
На наступному слайді представлені місце й взаємозв'язки управління портфелем зі стратегією організації й діяльністю, спрямованою на створення

Слайд 37При цьому розглядається як операційний, так і проектний аспект діяльності.


Ефективність із позиції управління портфелем оцінюється як одержання оптимальних результатів

виконання програм, проектів, робіт, обумовлених величиною приросту вартості, з мінімальними зусиллями й ресурсами.
При цьому розглядається як операційний, так і проектний аспект діяльності. Ефективність із позиції управління портфелем оцінюється як

Слайд 38Послідовність і взаємозв'язок процесів управління портфелем із процесами організації розробники

Стандарту бачать у інтерпретації, що представлена на наступному слайді:

Послідовність і взаємозв'язок процесів управління портфелем із процесами організації розробники Стандарту бачать у інтерпретації, що представлена на

Слайд 402.1. Ролі в управлінні портфелем

2.1. Ролі в управлінні портфелем

Слайд 41Система управління портфелем для ефективної підтримки виконання представлених функцій передбачає

залучення таких ключових ролей і підрозділів у управління портфелем:
Наглядова

рада управління портфелем;
Клієнти;
Спонсори;
Виконавчі директори;
Менеджери програм;
Офіс управління програмами й проектами;
Менеджери проектів;
Функціональні менеджери;
Фінансові менеджери;
Учасники команди проекту.
Система управління портфелем для ефективної підтримки виконання представлених функцій передбачає залучення таких ключових ролей і підрозділів у

Слайд 42Зв'язок управління портфелем з управлінням програмами й проектами встановлюється через

реалізацію таких функцій менеджера портфеля:
вирівнювання компонентів у відповідності зі

стратегією;
забезпечення збалансованості й стабільності компонентів як частин портфеля, заснованих на ключових індикаторах;
оцінювання вартості й взаємозв'язків компонентів портфеля;
визначення доступності ресурсів і розміщення пріоритетів;
включення й виключення портфельних компонентів.

Зв'язок управління портфелем з управлінням програмами й проектами встановлюється через реалізацію таких функцій менеджера портфеля: вирівнювання компонентів

Слайд 43При ідентифікації ключової ролі в управлінні портфелем проектів - менеджера

портфеля - виявлені такі додаткові функції, що визначають характерні ознаки

портфельного управління:
розміщення пріоритетів і вирівнювання компонентів управління портфелем у відповідності зі стратегічними цілями;
забезпечення ключових акціонерів своєчасними результатами оцінювання, ранньої ідентифікації впливів на виконання робіт компонентів портфеля;
вимірювання вартості організації за допомогою інвестиційних інструментів, таких як: ROI, NPV, PP.
При ідентифікації ключової ролі в управлінні портфелем проектів - менеджера портфеля - виявлені такі додаткові функції, що

Слайд 442.2. Процеси управління портфелем

2.2. Процеси управління портфелем

Слайд 45Корпоративні процеси організації тиснуть і впливають на ефективність управління портфелем

через такі фактори:
організаційну культуру (рівень зрілості й готовність до

змін);
економічний тиск (підвищення відсотка успішної реалізації проектів);
організаційні впливи (протиріччя з функціональними областями).

Корпоративні процеси організації тиснуть і впливають на ефективність управління портфелем через такі фактори: організаційну культуру (рівень зрілості

Слайд 46Процеси управління портфелем представлені двома групами:
Група процесів вирівнювання - включає

елементи управління портфелем, що відносяться до категорій і тих компонентів,

які піддаються оцінюванню з метою їхнього включення/ виключення до складу портфеля;
Група процесів моніторингу й контролю – заснована на індикаторах діяльності, за допомогою яких періодично вирівнюються компоненти портфеля щодо стратегічних цілей.
Процеси управління портфелем представлені двома групами:Група процесів вирівнювання - включає елементи управління портфелем, що відносяться до категорій

Слайд 47Група процесів вирівнювання забезпечує поточною інформацією програмну/проектну діяльність, спрямовану на

досягнення стратегічних цілей у тій мірі, у якій це відноситься

й до операційної, дозволяючи оцінювати компоненти й управляти ними.
Ця група процесів активізується на час актуалізації стратегічних цілей організації в рамках формування річних/квартальних бюджетів і планів організації на найближчу перспективу або у випадку зміни ділової кон'юнктури.
Група процесів вирівнювання забезпечує поточною інформацією програмну/проектну діяльність, спрямовану на досягнення стратегічних цілей у тій мірі, у

Слайд 48Група процесів моніторингу й контролю забезпечує виконання дій у рамках

управління портфелем відповідно до метрик прогресу, визначених організацією. Такі показники

як ROI (внутрішньої норми прибутковості - Internal Rate of Return)) NPV (Чистий дисконтований дохід або (чиста поточна вартість проекту) — Net Present Value ) можуть відслідковуватися шляхом агрегування інформації з метрик прогресу виконання дій портфеля.
Група процесів моніторингу й контролю забезпечує виконання дій у рамках управління портфелем відповідно до метрик прогресу, визначених

Слайд 49У загальному вигляді процеси управління портфелем і їхнього взаємозв'язку зі

стратегічним планом, що визначають факторами й процесами управління компонентами розроблювачами

Стандарту представлені в спосіб, наведений на наступному слайді.
У загальному вигляді процеси управління портфелем і їхнього взаємозв'язку зі стратегічним планом, що визначають факторами й процесами

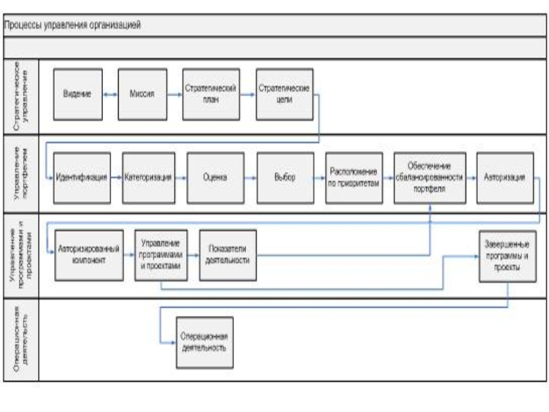
Слайд 51Управління портфелем розглядається як централізоване управління одним або кількома портфелями,

що реалізує такі процеси:
група процесів «Вирівнювання» (Aligning Process Group)

або формування портфеля
Ідентифікація
Категоризація
Оцінювання
Відбір
Пріоритизація (розміщення по пріоритетах)
Балансування портфеля (забезпечення збалансованості портфеля)
Авторизація
група процесів «Моніторингу і контролю» (Monitoring Process Group).
Періодична звітність і огляд управління портфелем
Стратегічна зміна для досягнення ключових індикаторів стратегічного плану організації.
Управління портфелем розглядається як централізоване управління одним або кількома портфелями, що реалізує такі процеси: група процесів «Вирівнювання»

Слайд 52Процес управління портфелем: Ідентифікація (1)
вхід
стратегічний план
визначення компонента
основні описи

компонента
шаблони
вихід
перелік компонентів
основні описи кожного компонента
перелік відхилених компонентів

Процес управління портфелем: Ідентифікація (1)вхідстратегічний план визначення компонента основні описи компонента шаблонивихідперелік компонентів основні описи кожного компонентаперелік

Слайд 53Процес управління портфелем: Категоризація (2)
вхід
перелік компонентів
основні описи компонентів
категорії


вихід
перелік категоризованих компонентів

Процес управління портфелем: Категоризація (2)вхідперелік компонентів основні описи компонентів категорії вихідперелік категоризованих компонентів

Слайд 54Процес управління портфелем: Оцінювання (3)
вхід
стратегічний план
перелік категоризованих компонентів
основні

описи компонента
вихід
перелік категоризованих і оцінених компонентів
вартісна оцінка кожного

компонента
візуальні подання
рекомендації
Процес управління портфелем: Оцінювання (3)вхідстратегічний план перелік категоризованих компонентів основні описи компонента вихідперелік категоризованих і оцінених компонентів

Слайд 55Процес управління портфелем: Відбір (4)
вхід
стратегічний план
перелік категоризованих і оцінених

компонентів
вартісна оцінка кожного компонента
візуальні подання
рекомендації з результатів

оцінки
вихід
перелік категоризованих, оцінених і відібраних компонентів
рекомендації
Процес управління портфелем: Відбір (4)вхідстратегічний план перелік категоризованих і оцінених компонентів вартісна оцінка кожного компонента візуальні подання

Слайд 56Процес управління портфелем: Пріоритизація (5)
вхід
перелік категоризованих, оцінених і відібраних компонентів


рекомендації
вихід
перелік категоризованих компонентів у відповідності зі стратегічною категорією

Процес управління портфелем: Пріоритизація (5)вхідперелік категоризованих, оцінених і відібраних компонентів рекомендації вихідперелік категоризованих компонентів у відповідності зі

Слайд 57Процес управління портфелем: Балансування портфеля (6)
вхід
перелік категоризованих компонентів у відповідності

зі стратегічною категорією
критерій управління портфелем
метрики прогресу управління портфелем


обмеження здатності
рекомендації з перегрупування портфеля на основі огляду й звітності
вихід
перелік схвалених компонентів портфеля
кінцевий актуалізований перелік основних альтернатив
розподіл актуалізованих/ поліпшених компонентів портфеля
Процес управління портфелем: Балансування портфеля (6)вхідперелік категоризованих компонентів у відповідності зі стратегічною категорією критерій управління портфелем метрики

Слайд 58Процес управління портфелем: Авторизація (7)
вхід
перелік поліпшених компонентів портфеля
вимоги до

бюджету компонента
вимоги до ресурсів компонента
перелік схвалених компонентів
вихід
доповнення

до списку компонентів
актуалізація очікувань
бюджет поліпшеного компонента й виключення
ресурси поліпшеного компонента й виключення
виключені компоненти
віхи управління портфелем
Процес управління портфелем: Авторизація (7)вхідперелік поліпшених компонентів портфеля вимоги до бюджету компонента вимоги до ресурсів компонента перелік

Слайд 59Процес управління портфелем: Періодична звітність і огляд управління портфелем (8)
вхід
дані


ресурсний розподіл і здатність
обмеження оточення
корпоративні стандарти управління й

контролю, обмеження
критерій оцінювання та відбору
актуалізовані KPI’s
стратегічні цілі й стратегія
критерій управління портфелем
вихід
вказівки щодо компонентів
рекомендації з перегрупування портфеля
рекомендації для бізнесу
критерій відбору
актуалізовані ключові індикатори
звіт про досягнення мети
Процес управління портфелем: Періодична звітність і огляд управління портфелем (8)вхіддані ресурсний розподіл і здатність обмеження оточення корпоративні

Слайд 60Процес управління портфелем: Стратегічна зміна (9)
вхід
періодична звітність і огляд
актуалізований

стратегічний план
вихід
новий критерій

Процес управління портфелем: Стратегічна зміна (9)вхідперіодична звітність і огляд актуалізований стратегічний план вихідновий критерій

Слайд 61Пояснення й опис елементів таблиці наведені в стандарті й надалі

за можливістю ми будемо уточнювати й змістовно розкривати ці процеси

в обсязі, необхідному для уявлення про місце й роль управління ІТ-портфелем проектів в організації.
Пояснення й опис елементів таблиці наведені в стандарті й надалі за можливістю ми будемо уточнювати й змістовно

Слайд 623. Життєвий цикл управління портфелем проектів

3. Життєвий цикл управління портфелем проектів

Слайд 63Життєвий цикл управління портфелем проектів (ЖЦ УПП) співвідноситься з періодами

перегляду стратегії компанії (а якщо йдеться про ІТ-Підрозділ, то ІТ-Стратегії).


Цей цикл по своїй ідеології збігається із циклом Деминга: «Плануй - зроби - перевір - дій».
Графічно цикл управління портфелем проектів зображений на наступному слайді.
Життєвий цикл управління портфелем проектів (ЖЦ УПП) співвідноситься з періодами перегляду стратегії компанії (а якщо йдеться про

Слайд 65Фаза 1. Уточнення вимог
Виходячи зі сформованої ІТ-Стратегії, компанія визначає

набір критеріїв для оцінювання проектів, у тому числі критерій їх

«стратегічної корисності».
Наприклад, високий рейтинг будуть мати проекти, орієнтовані на підвищення інформаційної безпеки, якщо така ціль визначена в ІТ-Стратегії.
На цій же фазі визначається, які ресурси доступні для виконання портфеля проектів.
Фаза 1. Уточнення вимог Виходячи зі сформованої ІТ-Стратегії, компанія визначає набір критеріїв для оцінювання проектів, у тому

Слайд 66Рекомендується завжди залишати невеликий резерв для тих проектів, які можуть

виникнути зненацька, наприклад, внаслідок введення додаткових вимог з боку держави

по фінансовій/бухгалтерській або податковій звітності.
Завжди існує ризик, що зненацька «нав'язаний» проект виявиться дуже ресурсномістким. Тоді доведеться запускати процедуру по плануванню портфеля заново, витісняючи менш важливі проекти для вивільнення ресурсів.
Рекомендується завжди залишати невеликий резерв для тих проектів, які можуть виникнути зненацька, наприклад, внаслідок введення додаткових вимог

Слайд 67Фаза 2. Планування
При плануванні портфеля необхідно скласти загальний список

як нових проектних ініціатив, так і вже реалізованих проектів і

оцінити кожний елемент списку по параметрах, сформульованих на фазі уточнення вимог до портфеля.
Оцінювання проектів по параметрах портфеля, як правило, проводить портфельний (або проектний) комітет - група бізнес-замовників і керівників ІТ-Підрозділу, відповідальна за реалізацію стратегії ІТ і яка має предметну експертизу для оцінювання проектів. Також проводиться укрупнене планування проектів (строки, ресурси).
На підставі оцінки параметрів проектів і з урахуванням обмежень ресурсів формується портфель для реалізації на період планування (півроку, рік).
Фаза 2. Планування При плануванні портфеля необхідно скласти загальний список як нових проектних ініціатив, так і вже

Слайд 68Фаза 3. Управління реалізацією
Управління реалізацією портфеля проектів у першу

чергу пов'язане із процесами по управлінню проектами.
На фазі управління

реалізацією здійснюється моніторинг і контроль ходу виконання проектів портфеля на підставі обраних ключових показників ефективності, розроблених у процесі уточнення вимог до портфеля, і вживають необхідні коригувальні дії, спрямовані на управління ризиками й проблемами, ресурсами, бюджетом, строками.
На цьому етапі можна вносити корективи, що не вимагають перепланування портфеля в цілому, наприклад, включати нові проекти в портфель у рамках закладеного ресурсного резерву, припиняти або припиняти проекти, змінювати пріоритети проектів портфеля.
Фаза 3. Управління реалізацією Управління реалізацією портфеля проектів у першу чергу пов'язане із процесами по управлінню проектами.

Слайд 69Фаза 4. Оцінювання результатів
Фаза оцінювання результатів виконання проектів портфеля -

це «контрольна точка», на якій результати реалізації портфеля підлягають аналізу

й оцінюванню.
На цьому етапі приймається рішення про перегляд або коригування принципів організації портфеля проектів (обмежень, критеріїв формування й ключових показників ефективності).
За часом фаза оцінювання результатів збігається з кінцем планового періоду стратегічного планування й переглядом стратегічних цілей ІТ і компанії в цілому.
Фаза 4. Оцінювання результатівФаза оцінювання результатів виконання проектів портфеля - це «контрольна точка», на якій результати реалізації

Слайд 70Дякую за увагу!

Дякую за увагу!

Обратная связь

Если не удалось найти и скачать доклад-презентацию, Вы можете заказать его на нашем сайте. Мы постараемся найти нужный Вам материал и отправим по электронной почте. Не стесняйтесь обращаться к нам, если у вас возникли вопросы или пожелания:

Email: Нажмите что бы посмотреть 

Что такое TheSlide.ru?

Это сайт презентации, докладов, проектов в PowerPoint. Здесь удобно  хранить и делиться своими презентациями с другими пользователями.


Для правообладателей

Яндекс.Метрика