Разделы презентаций


Тема 3. ПЛОСКИЕ ЭМВ В НЕОГРАНИЧЕННЫХ СРЕДАХ Лекция № 6. Электромагнитные волны

Содержание

Электродинамика и РРВ.Сем.1. Лекция 6.1 Классификация средПараметры среды, влияющие на распространение ЭМВ, описываются: - относительной диэлектрической проницаемостью e, - относительной магнитной проницаемостью m, - удельной электрической проводимостью s.В зависимости от соотношения

Слайды и текст этой презентации

Слайд 1Электродинамика и РРВ.Сем.1. Лекция 6.
Тема 3. ПЛОСКИЕ ЭМВ В НЕОГРАНИЧЕННЫХ

СРЕДАХ Лекция № 6. Электромагнитные волны в различных средах
Классификация сред.
Плоские однородные

волны в изотропных средах без потерь.
Плоские однородные волны в изотропных средах с потерями. Дисперсия ЭМВ.
Поляризация плоских волн.

Электродинамика и РРВ.Сем.1. Лекция 6.Тема 3. ПЛОСКИЕ ЭМВ  В НЕОГРАНИЧЕННЫХ СРЕДАХ Лекция № 6. Электромагнитные волны

Слайд 2Электродинамика и РРВ.Сем.1. Лекция 6.
1 Классификация сред
Параметры среды, влияющие на

распространение ЭМВ, описываются:
- относительной диэлектрической проницаемостью e,
- относительной

магнитной проницаемостью m,
- удельной электрической проводимостью s.

В зависимости от соотношения данных переменных проводят классификацию сред. Критерии классификации:
соотношение омических и диэлектрических потерь;
зависимость параметров среды от ориентации векторов и направления распространения волн;
зависимость параметров среды от уровня ЭМП.
Электродинамика и РРВ.Сем.1. Лекция 6.1 Классификация средПараметры среды, влияющие на распространение ЭМВ, описываются: - относительной диэлектрической проницаемостью

Слайд 3Электродинамика и РРВ.Сем.1. Лекция 6.
По соотношению омических и диэлектрических потерь

среды делятся на
- проводники;
- полупроводники;
- диэлектрики.
Разделение по соотношению

действительной и мнимой частей относительной комплексной диэлектрической проницаемости :



где - длина волны в вакууме.





Электродинамика и РРВ.Сем.1. Лекция 6.По соотношению омических и диэлектрических потерь среды делятся на 	- проводники;	- полупроводники;	- диэлектрики.

Слайд 4Электродинамика и РРВ.Сем.1. Лекция 6.
2. По зависимости от ориентации векторов

и направлений распространения волны:
- изотропные;

- анизотропные.
Изотропные среды – среды, свойства которых не зависят от направления распространения волны.
В данных средах , .
В анизотропных средах хотя бы один из параметров среды является тензором:
естественные искусственные
среды среды
- диэлектрическая
анизотропния
бианизотропные
- магнитная (киральные) среды
анизотропия
Электродинамика и РРВ.Сем.1. Лекция 6.2. По зависимости от ориентации векторов и направлений распространения волны:	- изотропные;

Слайд 5Электродинамика и РРВ.Сем.1. Лекция 6.
Среда гиротропна (обладает вращающим действием), если

или


плазма феррит

3. По зависимости от уровня ЭМП:
- линейные;
- нелинейные.
Линейными называют среды, у которых параметры не зависят от электромагнитного поля. В противном случае среды называются нелинейными.
Примером нелинейных сред является ионосфера, подвижность электронов которой зависит от напряженности электромагнитного поля.
Электродинамика и РРВ.Сем.1. Лекция 6.Среда гиротропна (обладает вращающим действием), еслиили

Слайд 6Электродинамика и РРВ.Сем.1. Лекция 6.
2 Плоские однородные волны в изотропных

средах без потерь
Плоская волна – волна, фронт которой имеет

бесконечную протяженность, причем амплитуды и фазы векторов поля во всех точках фазового фронта одинаковы.
Волна называется однородной, если ее амплитуда постоянна во всех точках фазового фронта, и неоднородной, если ее амплитуда зависит от координат точек фазового фронта.
Фазовым фронтом волны называется поверхность, проходящую через точки с одинаковыми фазами.







Электродинамика и РРВ.Сем.1. Лекция 6.2 Плоские однородные волны в изотропных  средах без потерьПлоская волна – волна,

Слайд 7Электродинамика и РРВ.Сем.1. Лекция 6.


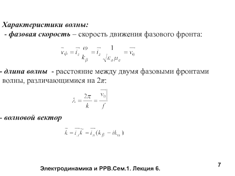
Характеристики волны:
- фазовая скорость –

скорость движения фазового фронта:



длина волны - расстояние между двумя

фазовыми фронтами волны, различающимися на 2p:



волновой вектор



Электродинамика и РРВ.Сем.1. Лекция 6.Характеристики волны: - фазовая скорость – скорость движения фазового фронта: длина волны -

Слайд 8Электродинамика и РРВ.Сем.1. Лекция 6.
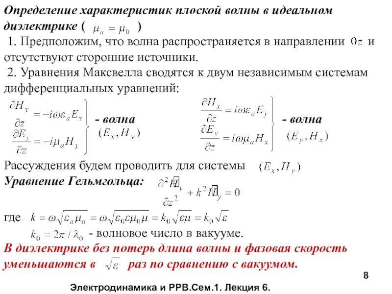
Определение характеристик плоской волны в идеальном

диэлектрике ( )

1. Предположим, что волна распространяется в направлении и отсутствуют сторонние источники.
2. Уравнения Максвелла сводятся к двум независимым системам дифференциальных уравнений:

- волна - волна


Рассуждения будем проводить для системы
Уравнение Гельмгольца:


где
- волновое число в вакууме.
В диэлектрике без потерь длина волны и фазовая скорость уменьшаются в раз по сравнению с вакуумом.
Электродинамика и РРВ.Сем.1. Лекция 6.Определение характеристик плоской волны в идеальном диэлектрике (

Слайд 9Электродинамика и РРВ.Сем.1. Лекция 6.
Решение уравнения Гельмгольца
описывает плоскую ЭМВ, распространяющуюся

в положительном направлении оси .
Соотношение между поперечными

компонентами волны:


Волновое (характеристическое) сопротивление среды:


Вещественный характер сопротивления означает, что вектора поля имеют одинаковую фазу.
Вектор Пойнтинга:

- действующее значение поля.
Имеется только активный поток энергии в направлении оси . Плотность потока энергии не зависит от координат и от частоты. Скорость распространения энергии равна фазовой скорости.

Электродинамика и РРВ.Сем.1. Лекция 6.Решение уравнения Гельмгольцаописывает плоскую ЭМВ, распространяющуюся в положительном направлении оси

Слайд 10Электродинамика и РРВ.Сем.1. Лекция 6.
3 Плоские волны в средах с

потерями.
Дисперсия электромагнитных волн
Воздействие ЭМП в реальных средах вызывает

два вида потерь, обусловленных:
- проводимостью среды (металл, диэлектрики на низких частотах);
- поляризационными эффектами в диэлектриках и магнитных материалах (диэлектрический и магнитный гистерезис).
Потери отражаются в записи комплексных проницаемостей среды:


где и - соответственно тангенс угла

диэлектрический и магнитных потерь.
Изменение выражения для волнового числа


Электродинамика и РРВ.Сем.1. Лекция 6.3 Плоские волны в средах с потерями.  Дисперсия электромагнитных волнВоздействие ЭМП в

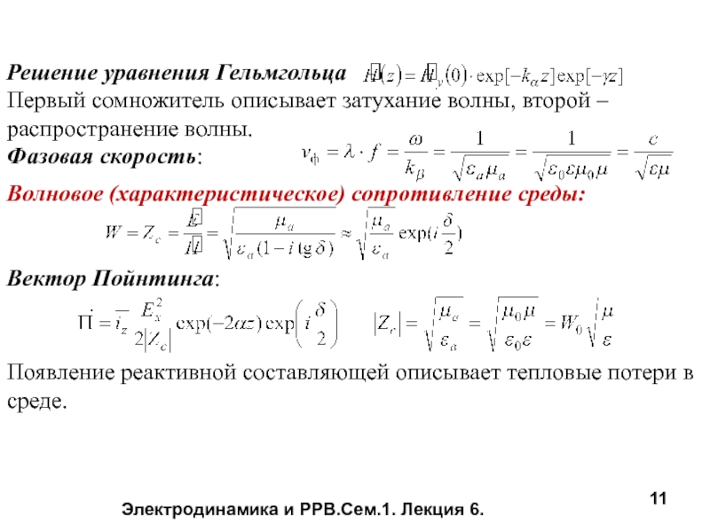
Слайд 11Электродинамика и РРВ.Сем.1. Лекция 6.
Решение уравнения Гельмгольца
Первый сомножитель описывает затухание

волны, второй – распространение волны.
Фазовая скорость:

Волновое (характеристическое) сопротивление среды:


Вектор Пойнтинга:



Появление

реактивной составляющей описывает тепловые потери в среде.


Электродинамика и РРВ.Сем.1. Лекция 6.Решение уравнения ГельмгольцаПервый сомножитель описывает затухание волны, второй – распространение волны.Фазовая скорость:Волновое (характеристическое)

Слайд 12Электродинамика и РРВ.Сем.1. Лекция 6.
Свойства плоской волны в средах с

проводимостью и без потерь различны. Основное отличие - в среде

без потерь параметры плоской волны одинаковы при любых частотах, а в среде с конечной проводимостью они зависят от частоты.
Зависимость свойств волны от частоты называется дисперсией, а соответствующие среды – диспергирующими.
Для хороших проводников и



Толщиной скин-слоя (глубиной поверхностного проникновения, толщиной поверхностного слоя) называется величина


С учетом данной величины можно записать:
Электродинамика и РРВ.Сем.1. Лекция 6.Свойства плоской волны в средах с проводимостью и без потерь различны. Основное отличие

Слайд 13Электродинамика и РРВ.Сем.1. Лекция 6.
4 Поляризация плоских волн
Плоскость, проходящая через

направление распространения электромагнитной волны и вектор , называется

плоскостью поляризации.
Если вектор при распространении лежит в неподвижной плоскости, то волна называется линейно поляризованной.
Источник: – электрический или магнитный вибратор.
Если вектор будет иметь две составляющие и (при возбуждении, например, двумя взаимно перпендикулярными элементарными электрическим вибраторами), то сдвиг фаз между ними определяется фазовыми соотношениями токов, питающих вибраторы.
В общем случае выражение для вектора в дальней зоне выражением

где - начальные фазы составляющих вектора в начальной точке в начальный момент времени.
Электродинамика и РРВ.Сем.1. Лекция 6.4 Поляризация плоских волнПлоскость, проходящая через направление распространения электромагнитной волны и вектор

Слайд 14Электродинамика и РРВ.Сем.1. Лекция 6.
Волна круговой поляризации:

и
с правым направлением вращения, если

вектор вращается по часовой стрелке при удалении волны от наблюдателя;
с левым направлением вращения, если вектор вращается против часовой стрелки при удалении волны от наблюдателя.

При произвольном соотношении амплитуд и начальных фаз конец вектора в фиксированной точке пространства описывает эллипс. Волны такого типа называются эллиптически поляризованными.

Линейная = волна круговой + волна круговой
волна поляризации с поляризации с
правым направлением левым направлением
вращения вращения

Электродинамика и РРВ.Сем.1. Лекция 6.Волна круговой поляризации:         ис правым

Слайд 15Электродинамика и РРВ.Сем.1. Лекция 6.
Параметры эллиптической волны:
коэффициент эллиптичности:

угол наклона поляризационного

эллипса или ;


направление вращения.








Электродинамика и РРВ.Сем.1. Лекция 6.Параметры эллиптической волны:коэффициент эллиптичности:угол наклона поляризационного эллипса     или

Слайд 16Электродинамика и РРВ.Сем.1. Лекция 6.
Пример волны линейной поляризации







Электродинамика и РРВ.Сем.1. Лекция 6.Пример волны линейной поляризации

Слайд 17Электродинамика и РРВ.Сем.1. Лекция 6.
Пример волны круговой поляризации







Электродинамика и РРВ.Сем.1. Лекция 6.Пример волны круговой поляризации

Слайд 18Электродинамика и РРВ.Сем.1. Лекция 6.
Пример волны эллиптической поляризации







Электродинамика и РРВ.Сем.1. Лекция 6.Пример волны эллиптической поляризации

Обратная связь

Если не удалось найти и скачать доклад-презентацию, Вы можете заказать его на нашем сайте. Мы постараемся найти нужный Вам материал и отправим по электронной почте. Не стесняйтесь обращаться к нам, если у вас возникли вопросы или пожелания:

Email: Нажмите что бы посмотреть 

Что такое TheSlide.ru?

Это сайт презентации, докладов, проектов в PowerPoint. Здесь удобно  хранить и делиться своими презентациями с другими пользователями.


Для правообладателей

Яндекс.Метрика