Разделы презентаций


Тема 8

Содержание

Тема 8

Слайды и текст этой презентации

Слайд 1Тема 8

Тема 8

Слайд 2Тема 8

Тема 8

Слайд 3Тема 8

Тема 8

Слайд 4Тема 8
2. Период установившегося движения
(Ту) – период движения, при котором


угловая скорость ведущего звена
колеблется около среднего
значения ωср.
Это

время состоит из ряда циклов
Ту=к Тц ,
где Тц – длительность цикла;
к – число циклов.
Циклом установившегося движения называется промежуток времени, по истечении которого положение, скорость и ускорение ведущего звена принимают постоянные значения.
За цикл движения работа движущих сил должна быть равна работе сил сопротивления
Ад= Ас.
Такое движение называется периодическим, при котором машинный агрегат обладает постоянными циклами движения.
Тема 82. Период установившегося движения(Ту) – период движения, при котором угловая скорость ведущего звенаколеблется около среднегозначения ωср.

Слайд 5Тема 8
3. Период выбега или остановки (Тв) –
период времени,

в течение которого
происходит снижение скорости движения
ведущего звена от среднего значения

до
нуля.
Необходимым условием для выбега
является превышение работы сил
сопротивления над работой
движущих сил
Ад< Ас.
Режимы «разбега» и «выбега» сопровождаются переходными процессами и, в зависимости от структуры машинного агрегата и характера действия силовых факторов, протекают в период от нескольких долей до десятков секунд.

Тема 83. Период выбега или остановки (Тв) – период времени, в течение которогопроисходит снижение скорости движенияведущего звена

Слайд 6Тема 8
Исследование переходных режимов необходимо для

нахождения времени срабатывания машинного агрегата, которое определяет быстродействие многих рабочих

машин, работающих в так называемых старт-стопных режимах: автооператоры, промышленные роботы и манипуляторы, поворотные и тактовые столы, загрузочные и подающие устройства, вспомогательное технологическое оборудование автоматических линий и т.п.
Стремление к повышению производительности этих устройств может привести к возникновению больших ускорений, вызывающих значительные динамические нагрузки и упругие колебания исполнительных механизмов, которые нарушают точность функционирования, увеличивают время выполнения операций и снижают прочность основных элементов и надежность работы. Таким образом, при создании подобных машин возникает задача учета упругих свойств конструкции и разработки методов и средств ограничения колебательных движений. Кроме того, в периоды разбега и выбега необходимо решать проблему прохода через критические зоны, когда угловая скорость ведущего вала машинного агрегата становится равной одной из собственных частот колебаний, при которых механическая система попадает в резонанс, длительное пребывание в котором может привести к разрушению конструкции.
Тема 8    Исследование переходных режимов необходимо для нахождения времени срабатывания машинного агрегата, которое определяет

Слайд 7Тема 8
В режиме установившегося движения работает

большинство технологических и энергетических машин: металлорежущие станки, кривошипные прессы, прокатные

станы, электродвигатели, электрогенераторы, насосы, компрессоры, двигатели внутреннего сгорания и т.д. Наилучшим условием работы этих машин является равномерное вращение ведущего звена.
За цикл установившегося движения изменение кинетической энергии равно нулю (ΔT = 0). Однако внутри цикла угловая скорость ведущего звена может меняться из-за  несовпадения законов изменения движущих сил и сил сопротивления, а также непостоянства значений приведенного момента инерции машинного агрегата. Например, для механизмов станков и поршневых насосов и компрессоров приведенный момент движущих сил является постоянной величиной, а приведенный момент сил сопротивления − переменной. Для механизмов двигателей внутреннего сгорания и паровых машин постоянным является приведенный момент сил сопротивления, а переменным − приведенный момент движущих сил. Приведенный момент инерции машинного агрегата также является переменной величиной при изменении положений ведущего звена. В результате этого значение скорости движения его ведущего звена колеблется в течение рассматриваемого промежутка времени в некотором диапазоне от максимума до минимума.

Тема 8    В режиме установившегося движения работает большинство технологических и энергетических машин: металлорежущие станки,

Слайд 8Тема 8

Тема 8

Слайд 9Тема 8
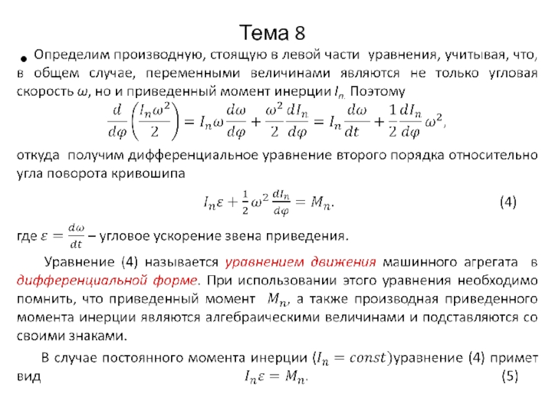
Тема 8. Уравнения движения машинного агрегата
и их исследование
8.1.

Уравнения движения машинного агрегата в энергетической
и дифференциальной формах

Выполним приведение сил и масс машинного агрегата, выбрав в качестве звена приведения кривошип.
Здесь φ – угол поворота кривошипа;
ω – угловая скорость звена приведения;
In – приведенный момент инерции;
MП – приведенный момент сил.
Запишем уравнение, выражающее теорему об изменении кинетической энергии
T – T0 = Ai , (1)
где T0 – кинетическая энергия в начале движения; T – кинетическая энергия в конце движения; Ai – сумма работ внешних сил, действующих на машинный агрегат.
Тема 8Тема 8. Уравнения движения машинного агрегата и их исследование8.1. Уравнения движения машинного агрегата в энергетической и

Слайд 10Тема 8
Это уравнение может быть представлено

как в энергетической, так и в дифференциальной формах.

Рассмотрим перемещение звена приведения из начального положения φ0 в некоторое конечное φ под действием момента MП. На основании уравнения (1) получим
(2)

где φ0 , φ – начальное и конечное значения угла поворота; ω0, ω – начальное и конечное значения угловой скорости; Iп0 , Iп – значения приведенного момента инерции в начальном и конечном положениях; MП = Мд – Мс – приведенный момент внешних сил и моментов сил; Мд – приведенный момент движущих сил; Мс– приведенный момент сил сопротивления.
Уравнение (2) называется уравнением движения машинного агрегата в энергетической форме.
В этом уравнении искомой величиной является скорость ω звена приведения (в данном случае – кривошипа). Разрешив его относительно скорости, путем интегрирования можно найти закон движения начального звена машинного агрегата, т.е. решить прямую задачу динамики.
Тема 8    Это уравнение может быть представлено как в энергетической, так и в дифференциальной

Слайд 11Тема 8

Тема 8

Слайд 12Тема 8

Тема 8

Слайд 13Тема 8

Тема 8

Слайд 14Тема 8
8.2. Графоаналитический метод исследования уравнений движения машинного агрегата

Аналитическое исследование уравнений движения машинного агрегата затруднено из-за переменности

параметров: приведенной массы (момента инерции) и приведенных сил (моментов сил). В тоже время в большинстве практических задач движущие силы (моменты сил) или силы (моменты сил) сопротивления задаются виде графически – в виде механических характеристик двигателей или индикаторных диаграмм. Поэтому удобным и эффективным методом решения задач динамического анализа машинных агрегатов является графоаналитический метод.
Выбрав в качестве звена приведения кривошип, запишем уравнение движения машинного агрегата в энергетической форме


где Мд – приведенный момент движущих сил;
Мс– приведенный момент сил сопротивления.

Тема 88.2. Графоаналитический метод исследования уравнений движения машинного агрегата   Аналитическое исследование уравнений движения машинного агрегата

Слайд 15Тема 8

Тема 8

Слайд 16Тема 8

Тема 8

Слайд 17Тема 8
Порядок построения диаграммы Виттенбауэра
1. Задается несколько (8,

12, 24 и более) положений ведущего звена и для этих

положений вычисляются величины приведенных моментов движущих сил и сил сопротивления по формулам:
Mд = ( Fi Vi cos αi / ω + Mi ωi / ω);

Mс = ( Fi Vi cos αi / ω + Mi ωi / ω).
Эти моменты могут быть определены по индикаторным диаграммам, с помощью рычагов Жуковского.
2. Строятся графики изменения этих
моментов в функции угла поворота φ1,
в выбранном масштабе


здесь MПmax – максимальное значение приведенного момента; у – произвольно выбранный отрезок в мм, изображающий максимальное значение приведенного момента.


Тема 8Порядок построения диаграммы Виттенбауэра  1. Задается несколько (8, 12, 24 и более) положений ведущего звена

Слайд 18Тема 8
3. Путем графического интегрирования этих
графиков строятся графики работ

движущих
моментов и моментов сопротивления: Ад (Ас).


Масштабный

коэффициент находится по
формуле
где Н – полюсное расстояние; – масштабный
коэффициент по оси абсцисс.
4. Находятся разности работ и строится
график изменения кинетической энергии
∆Е = Ад – Ас.
5. Выполняется приведение масс и моментов инерции звеньев для заданных положений ведущего звена

Значения скоростей Vsi можно определить с помощью планов скоростей.

Тема 8 3. Путем графического интегрирования этихграфиков строятся графики работ движущихмоментов и моментов сопротивления: Ад (Ас).

Слайд 19Тема 8
6. Строится график изменения приведенного
момента инерции Jп

(φ1) в повернутой на 900
системе координат в выбранном масштабе


где

JПmax – максимальное значение приведенного
момента инерции; x – произвольно выбранный
отрезок в мм.
Поворот необходим для графического исключения
угла поворота φ1 и получения зависимости кинетической энергии от приведенного момента инерции.
7. Путем исключения параметра φ1 строится
кривая энергомасс ∆Е = f (IП) – диаграмма
Виттенбауэра. Здесь

Тема 8  6. Строится график изменения приведенногомомента инерции Jп (φ1) в повернутой на 900 системе координат

Слайд 20Тема 8

Тема 8

Слайд 21Тема 8

Расположение графиков
Тема 8

Слайд 22Тема 8

Тема 8

Слайд 23Тема 8
5. Строим график работ движущих сил
и определяем

величину постоянного момента
движущих сил Мд.
Так как

величины работ движущих сил Ад и сил
сопротивления Ас в начале и конце цикла равны,
а значение приведенного момента движущих сил
не изменяется на протяжении цикла, для
построения графика работ движущих сил
необходимо соединить прямой начальную и
конечную точки кривой работ сил сопротивления


В результате получаем график работ движущих сил с обратным знаком (– Ад) (см. рис. б). Построив график (+ Ад), находим угол . Из полюса Р (см. рис. а) под углом проводим луч, точка пересечения которого с осью ординат определит величину постоянного момента движущих сил Мд.

Тема 8  5. Строим график работ движущих сили определяем величину постоянного моментадвижущих сил Мд.

Слайд 24Тема 8
6. Находим разность работ (Ад –

Ас) для каждого
положения ведущего звена (см. рис. б) и строим


график изменения кинетической энергии
∆Т = Ад – Ас(см. рис. в). Масштабный коэффициент 
μT = μA.
7. Выполняем приведение масс и моментов
инерции звеньев и определяем величины
приведенных моментов инерции JП для каждого
положения ведущего звена (см. рис. г).
8. В повернутой на 900 системе координат в выбранном масштабе μI строим
график приведенных моментов инерции JП (см. рис. г).
9. Путем графического исключения параметра φ строим диаграмму Виттенбаура: ∆Т = f(JП) (см. рис. д):


Тема 8   6. Находим разность работ (Ад – Ас) для каждогоположения ведущего звена (см. рис.

Слайд 25Тема 8
Порядок построения диаграммы ∆Т = f(JП)
1) Для угла

φ=φ1 отмечается значение Jn1 и проводится вертикальная прямая;
2)

Для этого же значения угла φ1 отмечается значение ∆Т1 и проводится горизонтальная прямая;
3) В пересечении этих прямых получаем точку 1;
4) Повторяем построение для всех положений угла (φ2,φ3…φ6);
5) Полученные точки соединяем плавной кривой.

В установившемся режиме эта кривая должна быть замкнутой.

Тема 8Порядок построения диаграммы ∆Т = f(JП) 1) Для угла φ=φ1 отмечается значение Jn1 и проводится вертикальная

Слайд 26Тема 8
Построение диаграммы Виттенбауэра

Тема 8 Построение диаграммы Виттенбауэра

Слайд 27Тема 8
 8.4. Определение закона движения начального звена
Полученная

выше кривая Виттенбауэра позволяет определить закон движения начального звена, т.е.

решить прямую задачу динамики.
В момент пуска или остановки машины, т.е. при ω = 0, её кинетическая энергия равна нулю. В установившемся режиме каждому циклу движения машинного агрегата соответствует полный ход точки по замкнутой кривой. При этом кинетическая энергия звена приведения, не будет равна нулю, так как угловые скорости в начале и конце одного цикла равны некоторому среднему значению ωср.
Так как ∆Т=Т–Т0, то Т= ∆Т–Т0 . Таким образом, действительное начало координат будет находиться в точке ОТ, которая
смещена от начала координат диаграммы
Виттенбауэра на величину Т0 (см. рис.).
Если соединить начало координат О,
с любой точкой на диаграмме (например, К),
то получим угол ψ, образованный этой секущей
и осью абцисс.
Тема 8 8.4. Определение закона движения начального звена   Полученная выше кривая Виттенбауэра позволяет определить закон движения

Слайд 28Тема 8

Тема 8

Слайд 29Тема 8

Тема 8

Слайд 30Тема 8
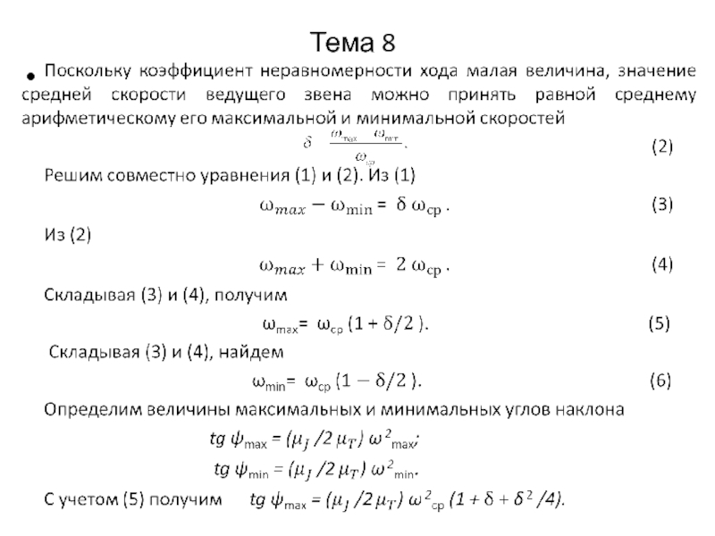
В случаях, когда установка на приводном

валу маховика невозможна по конструктивным или иным соображениям, для реализации

его функций можно использовать уже существующие в структуре машинного агрегата звенья, совершающие вращательные движения: ротор энергетической машины, соединительные муфты, зубчатые колеса, кулачки, шкивы, звездочки и т.п.
Основное назначение маховика состоит в ограничении колебаний угловой скорости приводного вала в пределах, определяемых заданным коэффициентом неравномерности хода.
Определение момента инерции маховика проводится в процессе проектирования машинного агрегата и составляет одну из задач его динамического синтеза.
Эффективным методом решения этой задачи является использование диаграммы Виттенбауэра. Касательные, проведенные к этой диаграмме и соответствующие допустимым для заданного коэффициента неравномерности хода значениям максимальной и минимальной угловой скорости ведущего звена, позволяют определить величину необходимого момента инерции маховика.
Тема 8   В случаях, когда установка на приводном валу маховика невозможна по конструктивным или иным

Слайд 31Тема 8

Тема 8

Слайд 32Тема 8

Тема 8

Обратная связь

Если не удалось найти и скачать доклад-презентацию, Вы можете заказать его на нашем сайте. Мы постараемся найти нужный Вам материал и отправим по электронной почте. Не стесняйтесь обращаться к нам, если у вас возникли вопросы или пожелания:

Email: Нажмите что бы посмотреть 

Что такое TheSlide.ru?

Это сайт презентации, докладов, проектов в PowerPoint. Здесь удобно  хранить и делиться своими презентациями с другими пользователями.


Для правообладателей

Яндекс.Метрика