Разделы презентаций


ТЕОРЕТИЧЕСКИЕ ОСНОВЫ КОМПОЗИЦИОННОГО РЕШЕНИЯ ТРЁХПРОЕКЦИОННОГО ЧЕРТЕЖА С

Содержание

Актуальность исследования:Вычерчивание видов детали, находящихся в проекционной связи друг с другом задача не новая. Но с трудностями правильного композиционного решения чертежа, содержащего помимо трёх проекций ещё и аксонометрическое изображение, сталкивается каждый,

Слайды и текст этой презентации

Слайд 1ТЕОРЕТИЧЕСКИЕ ОСНОВЫ КОМПОЗИЦИОННОГО РЕШЕНИЯ ТРЁХПРОЕКЦИОННОГО ЧЕРТЕЖА С АКСОНОМЕТРИЕЙ
Рязанский институт (филиал)

Московского политехнического университета XVlll Международной научно-технической конференции НОВЫЕ ТЕХНОЛОГИИ В УЧЕБНОМ

ПРОЦЕССЕ И ПРОИЗВОДСТВЕ
Секция «Начертательная геометрия, геодезия и строительная механика»

Правдолюбова С.С., доцент каф. «Архитектура и градостроительство»
Кузнецова С. А., учитель МБОУ «Школа №3»,
«Центр развития образования»
Волик В., ученица 11Б класса, МБОУ «Школа №3»,
«Центр развития образования»

ТЕОРЕТИЧЕСКИЕ ОСНОВЫ КОМПОЗИЦИОННОГО РЕШЕНИЯ ТРЁХПРОЕКЦИОННОГО ЧЕРТЕЖА С АКСОНОМЕТРИЕЙРязанский институт (филиал) Московского политехнического университета  XVlll Международной научно-технической

Слайд 2Актуальность исследования:
Вычерчивание видов детали, находящихся в проекционной связи друг с

другом задача не новая. Но с трудностями правильного композиционного решения

чертежа, содержащего помимо трёх проекций ещё и аксонометрическое изображение, сталкивается каждый, кто берётся за это. Приблизительное, усреднённое решение этой задачи неизбежно влечёт за собой ошибки композиции, связанные с нарушением принципа равновесия. Принцип равновесия состоит в том, что изображения, по возможности, должны уравновешивать формат листа, т.е. располагаться на нем равномерно, а не концентрироваться в каком-либо одном месте, вследствие чего могут остаться большие незаполненные участки, либо аксонометрическое изображение не поместится в полной мере. При этом, вопросы компоновки решаются и в части определения расстояния между отдельными изображениями и расстояния между изображениями и линиями рамки с целью обеспечения благоприятных условий для нанесения размеров, условных обозначений и надписей. Исправление ошибок, связанных с неудачной компоновкой, это самый трудоёмкий процесс правки чертежа, требующий полной переделки работы с самого начала, так как ошибки подобного рода вскрываются после того, как выполнено более 60% объёма работы. Поэтому выведение математической закономерности, определяющей геометрическое место изображений на стандартном листе есть задача актуальная.
Актуальность исследования:Вычерчивание видов детали, находящихся в проекционной связи друг с другом задача не новая. Но с трудностями

Слайд 3Цель:
вывести математическую закономерность для решения композиционного вопроса трёх проекционного чертежа,

содержащего аксонометрическую проекцию при решении задач повышенной сложности.

Цель:вывести математическую закономерность для решения композиционного вопроса трёх проекционного чертежа, содержащего аксонометрическую проекцию при решении задач повышенной

Слайд 4Задачи:
анализ вариантов композиционного решения готовых чертежей;
выявление ошибок, недочётов и удачных

решений;
вывод формулы для нахождения площади, занимаемой аксонометрическим изображением на листе;
вывод

формулы, выявляющей связь размеров ортогональных проекций и аксонометрического изображения;
нахождение трёх вариантов значений группы габаритных размеров l, b и h;
представление поэтапного выполнения задания повышенной сложности.

Задачи:анализ вариантов композиционного решения готовых чертежей;выявление ошибок, недочётов и удачных решений;вывод формулы для нахождения площади, занимаемой аксонометрическим

Слайд 5Аналитическая часть
анализ вариантов композиционного решения готовых чертежей

Аналитическая частьанализ вариантов композиционного решения готовых чертежей

Слайд 6№1
№2
№3
№4
Чертежи 1-4 являются наиболее удачными по композиции, так как все

они легко читаются, элементы чертежа распределены равномерно, проекционная связь между

ортогональными проекциями не нарушена, центр композиции совпадает с геометрическим центром листа.
№1№2№3№4Чертежи 1-4 являются наиболее удачными по композиции, так как все они легко читаются, элементы чертежа распределены равномерно,

Слайд 7№5
Недостатки: Элементы чертежа распределены по листу неравномерно, слишком много свободного

пространства оставлено в нижнем правом углу. Расположение аксонометрического изображения мешает

свободному чтению чертежа и нарушает проекционную связь между видом спереди и видом слева.
Меры по исправлению недостатков:
Убрать 10-20 мм высоты, сместить вид слева влево, а аксонометрию – вправо.

№5Недостатки: Элементы чертежа распределены по листу неравномерно, слишком много свободного пространства оставлено в нижнем правом углу. Расположение

Слайд 8№6
Недостатки: На чертеже №6 нарушена проекционная связь между видом спереди

и видом слева. Элементы чертежа распределены неравномерно – оставлено слишком

много места в верхней части листа посередине, также, как и в нижней правой части. Вид сверху перегружен количеством размерных чисел, в то время как на виде слева размерных чисел визуально недостаточно. Также расположение масштабной линейки кажется неудачным.
Меры по исправлению недостатков: Убрать 10-20 мм высоты, сместить вид сбоку влево, а аксонометрию – вправо. Облегчить вид сверху, убрав одну из размерных линеек, проставить стертые размеры у вида слева. Масштабную линейку сместить в верхний правый угол.

№6Недостатки: На чертеже №6 нарушена проекционная связь между видом спереди и видом слева. Элементы чертежа распределены неравномерно

Слайд 9№7
Недостатки: Элементы чертежа распределены неравномерно, из-за своего расположения аксонометрическое изображение

кажется слишком маленьким, строчка линейного масштаба визуально мешает чтению чертежа,

но в центральной части листа осталось бы слишком много места, если бы его там не было.
Меры по исправлению недостатков: Строчку линейного масштаба переместить под слово «композиция», аксонометрию смести влево, под вид слева, все элементы чертежа переместить ближе к центру.

№7Недостатки: Элементы чертежа распределены неравномерно, из-за своего расположения аксонометрическое изображение кажется слишком маленьким, строчка линейного масштаба визуально

Слайд 10№8
Недостатки: Неудачное расположение на листе, обусловленное книжной ориентацией.
Меры по исправлению

недостатков: Использование альбомной ориентации.

№8Недостатки: Неудачное расположение на листе, обусловленное книжной ориентацией.Меры по исправлению недостатков: Использование альбомной ориентации.

Слайд 11Расчетная часть
вывод формулы для нахождения площади, занимаемой аксонометрическим изображением на

листе; формулы, выявляющей связь размеров ортогональных проекций и аксонометрического изображения

Расчетная частьвывод формулы для нахождения площади, занимаемой аксонометрическим изображением на листе; формулы, выявляющей связь размеров ортогональных проекций

Слайд 12Аналогичное задание

Аналогичное задание

Слайд 13Нахождение размеров аксонометрического изображения

Нахождение размеров аксонометрического изображения

Слайд 16Подбор значений
Введем ограничения на m, n, f, k; найдем промежутки,

в которых находятся габаритные размеры

Подбор значенийВведем ограничения на m, n, f, k; найдем промежутки, в которых находятся габаритные размеры

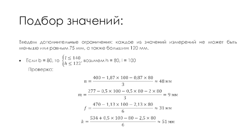
Слайд 17Подбор значений:

Подбор значений:

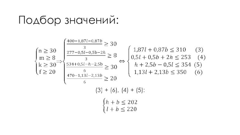
Слайд 18Подбор значений:

Подбор значений:

Слайд 19Таблица значений:

Таблица значений:

Слайд 20Второй способ
Рассмотрим еще один способ компоновки чертежа

Второй способРассмотрим еще один способ компоновки чертежа

Слайд 21Второй способ:
1) На черновике отстроить вид сверху, предварительно определив габаритные

размеры композиции (l, b, h)
2) Определить на виде сверху самую

низкую точку аксонометрии (минимум) и самую высокую точку (максимум)
3) Построить прямоугольник, противоположными вершинами которого являются минимум и максимум
4) Применить формулы для определение размеров аксонометрии, где h – высота аксонометрии, l, b – размеры полученного прямоугольника
5) Расчет отступов по выведенным формулам
6) Построение чертежа

Второй способ:1) На черновике отстроить вид сверху, предварительно определив габаритные размеры композиции (l, b, h)2) Определить на

Слайд 22Практическая часть
Выполним чертеж, пользуясь одним из способов компоновки

Практическая частьВыполним чертеж, пользуясь одним из способов компоновки

Слайд 23Шаг 1. Построение вида сверху на черновике

Шаг 1. Построение вида сверху на черновике

Слайд 24Шаг 2. Определение максимума и минимума аксонометрии

Шаг 2. Определение максимума и минимума аксонометрии

Слайд 25Шаг 3. Расчет размеров аксонометрического изображения и отступов, построение рамок

Шаг 3. Расчет размеров аксонометрического изображения и отступов, построение рамок

Слайд 26Шаг 4. Построение ортогональных проекций

Шаг 4. Построение ортогональных проекций

Слайд 27Шаг 5. Построение аксонометрии Шаг 6. Обводка

Шаг 5. Построение аксонометрии Шаг 6. Обводка

Слайд 28Заключение:
Таким образом, авторами исследовательской работы был выполнен расчёт оптимальных отступов

для композиционного согласования изображений, размещённых на листе формата А3 при

решении задачи повышенной сложности раздела «Проекционное черчение». Использование данных математических закономерностей при выполнении задания поможет существенно сократить время, для решения композиционных вопросов и избежать распространённых ошибок и неточностей в процессе графических работ, ограниченных в определённом промежутке времени. Примером таких работ являются графические работы, предлагаемые на вступительных экзаменах по черчению направления «Архитектура» в ведущих ВУЗах страны.
Заключение:Таким образом, авторами исследовательской работы был выполнен расчёт оптимальных отступов для композиционного согласования изображений, размещённых на листе

Обратная связь

Если не удалось найти и скачать доклад-презентацию, Вы можете заказать его на нашем сайте. Мы постараемся найти нужный Вам материал и отправим по электронной почте. Не стесняйтесь обращаться к нам, если у вас возникли вопросы или пожелания:

Email: Нажмите что бы посмотреть 

Что такое TheSlide.ru?

Это сайт презентации, докладов, проектов в PowerPoint. Здесь удобно  хранить и делиться своими презентациями с другими пользователями.


Для правообладателей

Яндекс.Метрика