Разделы презентаций


ТЕОРИЯ ПОГРЕШНОСТЕЙ

Содержание

ИСТОЧНИКИ ПОГРЕШНОСТЕЙМатематическое описание задач(математическая модель) большей частью является неточным;Методы решения задач (например дифференциального уравнения) не является точным;Исходные данные для решения задач, как правило, получаются из эксперимента, а каждый эксперимент может дать

Слайды и текст этой презентации

Слайд 1 ТЕОРИЯ ПОГРЕШНОСТЕЙ

ТЕОРИЯ   ПОГРЕШНОСТЕЙ

Слайд 2ИСТОЧНИКИ ПОГРЕШНОСТЕЙ
Математическое описание задач(математическая модель) большей частью является неточным;
Методы решения

задач (например дифференциального уравнения) не является точным;
Исходные данные для решения

задач, как правило, получаются из эксперимента, а каждый эксперимент может дать результат с ограниченной точностью;
При вводе исходных данных в машину, при выполнении арифметических операций, при вводе информации производятся округления;
Погрешности приближенных чисел(погрешности исходных данных и погрешности округления) в процессе решения задач будут последовательно переходить (чаще всего увеличенном размере ) в результаты вычислений и порождать новые погрешности.

ИСТОЧНИКИ ПОГРЕШНОСТЕЙМатематическое описание задач(математическая модель) большей частью является неточным;Методы решения задач (например дифференциального уравнения) не является точным;Исходные

Слайд 3Классификация погрешностей
Неустранимая погрешность
обусловлена неточностью исходных данных

и никаким образом не может быть уменьшена в процессе вычисления
Устранимая

погрешность
1. Погрешность аппроксимации (погрешность метода)


2. Погрешность вычислений (погрешность округлений)
Классификация погрешностейНеустранимая погрешность   обусловлена неточностью исходных данных и никаким образом не может быть уменьшена в

Слайд 4Правила округления
Если отбрасываемые при округлении цифры составляют число, большее половины

единицы последнего оставляемого разряда, то последняя оставляемая цифра увеличивается на

единицу;
Если отбрасываемые при округлении цифры составляют число, меньшее половины единицы последнего оставляемого разряда , то оставляемые цифры остаются без изменения;
При округлении, когда отбрасываемые цифры составляют число, равное половине единицы последнего оставляемого разряда, то последняя оставляемая цифра увеличивается на единицу, если она нечетная, и остается без изменения, если она четная (правило четной цифры)


Правила округленияЕсли отбрасываемые при округлении цифры составляют число, большее половины единицы последнего оставляемого разряда, то последняя оставляемая

Слайд 5Пример. Округлить А1=271,5001 до целых, А2=271,15 до десятых,
А3=271,25 до десятых,

А4=0,15497 до сотых
Решение. Т.к. при округлении числа А1 до целых

отбрасываемые цифры (5001)составляют число 0,5001, большее половины единицы (последнего оставляемого разряда), последняя оставляемая цифра увеличивается на единицу (пункт 1). Поэтому после округления А1 получаем число а1=272.
При округлении чисел А2 и А3 по правилу четной цифры(пункт 3) получим а2=271,2; а3=271,2
При округлении числа А4 пункт 2+ получаем а4=0,15
В повседневной практической деятельности, а также при решении той или иной математической задачи используются числа двух видов: точные и приближенные(число незначительно отличающееся от точного и заменяющего его в вычислениях)


Пример. Округлить А1=271,5001 до целых, А2=271,15 до десятых,А3=271,25 до десятых, А4=0,15497 до сотыхРешение. Т.к. при округлении числа

Слайд 6Математические характеристики точности приближенных чисел
Определение1. АБСОЛЮТНОЙ погрешностью приближенного числа назовем

величину а, про которую известно, что
|А-а| а.
Таким образом

точное число заключено в границах
А–а  А  а+ а или сокращено
А= аа
АБСОЛЮТНАЯ погрешность отражает лишь количественную сторону погрешности, но не качественную
Математические характеристики точности приближенных чиселОпределение1. АБСОЛЮТНОЙ погрешностью приближенного числа назовем величину а, про которую известно, что

Слайд 7Замечание 1. АБСОЛЮТНУЮ погрешность принято записывать в виде числа, содержащего

не более одной или двух цифр, отличных от нуля (двух

значащих цифр).
Замечание 2. В силу определения погрешности АБСОЛЮТНУЮ погрешность округляют до одной или двух значащих цифр только в большую сторону (не придерживаясь сформулированных выше правил округления чисел )


Замечание 1. АБСОЛЮТНУЮ погрешность принято записывать в виде числа, содержащего не более одной или двух цифр, отличных

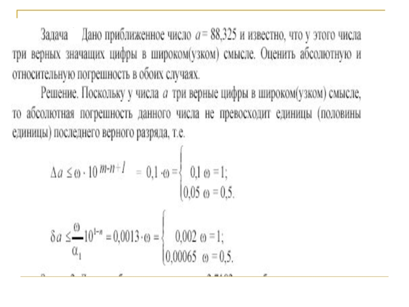
Слайд 8 Задача. Приближенные числа а1=2,87; а2=300; а3=3·10 получены округлением, точные

значения чисел неизвестны. Что можно сказать об абсолютной погрешности данных

приближенных чисел?
Решение. Пользуясь правилами округления чисел, можно сказать, что абсолютные погрешности приближенных чисел не превосходят половины единицы последнего разряда, т.е.
|А1-а1|0.005=а1
|А2-а2| 0.05=а2
|А3-а3| 50=а3,
Кроме того можно записать:
А1=2,870,005,
А2=300 0,5,
А3=(3 0,5)102

Задача. Приближенные числа а1=2,87; а2=300; а3=3·10 получены округлением, точные значения чисел неизвестны. Что можно сказать об

Слайд 9Математические характеристики точности приближенных чисел
Определение 2. ОТНОСИТЕЛЬНОЙ погрешностью а

приближенного числа а называется отношение абсолютной погрешности к абсолютной величине

приближенного числа а:
а = а / |а| ; а0
Замечание 3. ОТНОСИТЕЛЬНАЯ погрешность представляет собой безразмерную величину.
При вычислении относительной погрешности округляют в большую сторону и записывают в виде числа, содержащего одну - две значащие цифры
Математические характеристики точности приближенных чисел Определение 2. ОТНОСИТЕЛЬНОЙ погрешностью а приближенного числа а называется отношение абсолютной погрешности

Слайд 10Число верных знаков приближенного числа. Связь абсолютной и относительной погрешности

с числом верных знаков. Правила подсчета числа верных знаков

Число верных знаков приближенного числа. Связь абсолютной и относительной погрешности с числом верных знаков. Правила подсчета числа

Слайд 11Всякое положительное десятичное число а может быть единственным образом представлено

в виде конечной или бесконечной десятичной дроби:
А=1· 10m+2·10m-1 +…+n·10m-n+1+… (1.5)
Или

а = ai· 10m-i+1 ; i=1,2,…,n, где i – десятичные цифры (i =0,1,2,…9), причем i 0, m –некоторое число (старший разряд числа а )


Всякое положительное десятичное число а может быть единственным образом представлено в виде конечной или бесконечной десятичной дроби:А=1·

Слайд 12Определение 3. ЗНАЧИЩИМИ цифрами числа а называются все цифры в

его записи, начиная с первой слева, отличной от нуля.
Например
5423,47

6 значащих цифр,
0,0000605 3 значащие цифры,
0,060500 5 значащих цифр
Точность приближенного числа зависит не от количества значащих цифр, а от количества верных значащих цифр. Различают значащие цифры верные в узком и широком смыслах
Определение 3. ЗНАЧИЩИМИ цифрами числа а называются все цифры в его записи, начиная с первой слева, отличной

Слайд 13Определение 4 . Цифры 1,2,…,n приближенного числа а называют верными

в узком смысле, если абсолютная погрешность а приближенного числа а

не превосходит половины единицы (m-n+1) – го разряда, которому принадлежит цифра , т.е если
а0·510 m-n+1


Определение 4 . Цифры 1,2,…,n приближенного числа а называют верными в узком смысле, если абсолютная погрешность а

Слайд 14Определение 5. Цифры 1,2,…,n приближенного числа а называют верными в

широком смысле, если абсолютная погрешность а приближенного числа а не

превосходит единицы (m-n+1) –го разряда, которому принадлежит цифра n , т.е. если
а10m-n+1
Цифры 1,2,…,n приближенного числа а называются верными в смысле , если абсолютная погрешность числа а превосходит величины ·10m-n+1, т.е.
а·10m-n+1
Определение 5. Цифры 1,2,…,n приближенного числа а называют верными в широком смысле, если абсолютная погрешность а приближенного

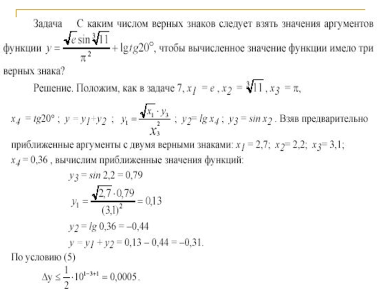
Слайд 15Задача
Определить, какие значащие цифры приближенного числа а1=2,4483 будут верными в

узком(широком) смысле, если его абсолютная погрешность равна а=0,008
Решение
Следуя определению числа

верных значащих цифр для того, чтобы а1,а2,…аn были верными значащими цифрами числа а необходимо потребовать выполнения неравенства:
аm-n+1, где =1/2(1),
Которое в нашем примере имеет вид 0,008 0-n+1= 1-n . Решение неравенства при =1/2, получим0,0080,510-n+1, 10-n+10,016, n3
Таким образом, у числа а=2,4483 - 3 верные цифры в широком смысле и 2 верные в узком. Остальные цифры приближенного числа не верны. Приведенный способ определения числа верных значащих цифр по известной абсолютной погрешности, связанный с решением неравенств, можно заменять более простым правилом: число верных знаков в приближенном числе отсчитывается, начиная с первой значащей цифры числа до первой значащей цифры его абсолютной погрешности.
ЗадачаОпределить, какие значащие цифры приближенного числа а1=2,4483 будут верными в узком(широком) смысле, если его абсолютная погрешность равна

Слайд 16Задача
Определить количество верных значащих цифр в узком(широком)смысле для числа а=0,0076539,

если а=0,000037
Решение Напишем абсолютную погрешность над числом
а=0 ,0 0 0

0 3 7
а=0, 0 0 7 6 5 3 9
Очевидно, что все значащие цифры стоящие слева перед вертикальной чертой, проведенной перед первой значащей цифрой погрешности, будут всегда верными в широком смысле, т.к. число, стоящее за вертикальной чертой (погрешности), всегда меньше единицы разряда, стоящей слева от черты в данном случае.
0,000037< 0,0001
В нашем случае значащие цифры 7 и 6, стоящие слева от черты будут верными и в узком, т.к величина погрешности 0,000037<0,00005 половины единицы разряда десятичных, которому принадлежит последняя цифра 6.
Если же для числа а=0,0076539 а=0,0000503, то поэтому же правилу
а=0, 0 0 0 0 5 0 3
а=0, 0 0 7 6 5 3 9
Чиcло будет иметь две значащие цифры в широком и одну в узком, т.к.
0,050310-4>0,510-4

ЗадачаОпределить количество верных значащих цифр в узком(широком)смысле для числа а=0,0076539, если а=0,000037Решение Напишем абсолютную погрешность над числома=0

Слайд 17 На основании обобщенного определения абсолютная погрешность приближенного числа а

связана с числом верных знаков соотношением
а10m-n+1
В какой же зависимости

от числа верных значащих цифр находится относительная погрешность?
Пусть приближенное число а,
|а|=а110m+a210m-1+...an10m-n+1...
Имеет n верных значащих цифр в смысле определения а10m-n+1
Разделив обе части неравенства а10m-n+1 на выражение |а|=а110m+a210m-1+...an10m-n+1..., получим

a|aa|.m-n+1/| а110m+a210m-1+...an10m-n+1... | (10mn+1)|а110m | (/ а1)101-n т.е
a (/ а1)101-n , где а1 – первая значащая цифра числа, n – количество верных значащих цифр.


На основании обобщенного определения абсолютная погрешность приближенного числа а связана с числом верных знаков соотношением а10m-n+1В

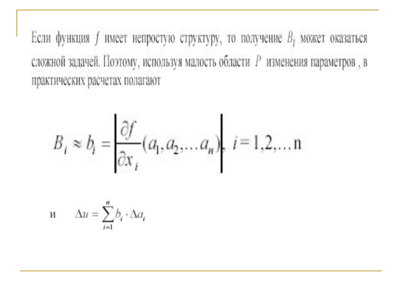
Слайд 23Общая задача теории погрешности

Общая задача теории погрешности

Слайд 26

В частности для основных элементарных функций получаем:

y=x, y=|x-1|x, y=||x
y=ax, y=axlna·

x, y=ln a x; a>1
y=ex, y=exlna·

x, y = x

y=lgax, y=(x | lna| ) -1 ·x , y=x / |lna· lgax|
y=lnx , y=x / x= x , y=x / |lnx| ;

y=sinx, y=|cosx|·x x ,
y=cosx, y=|sinx|·x x ,
y=tgx, y=(1+tg2x)·x x ,
y=ctgx, y=(1+ctg2x)·x x ,



В частности для основных элементарных функций получаем:y=x, y=|x-1|x, y=||xy=ax, y=axlna· x, y=ln a x; a>1

Слайд 27Погрешность арифметических действий
Абсолютная погрешность алгебраической суммы нескольких чисел равна сумме

абсолютных погрешностей слагаемых

n
y= xi <
i=1
Абсолютная погрешность алгебраической суммы не может быть меньше абсолютной погрешности наименее точного из слагаемых.
Погрешность арифметических действийАбсолютная погрешность алгебраической суммы нескольких чисел равна сумме абсолютных погрешностей слагаемых

Слайд 282. Относительная погрешность суммы нескольких чисел одного и того же

знака заключена между наименьшей и наибольшей из относительных погрешностей слагаемых:
minxkymaxxk
1kn

1kn
Действительно, если y=x1+x2+...+xn ,то
y=y/y=(x1+...+xn)/(x1+...+xn )=
=(x1x1+...+ xn xn)/(x1+x2+...+xn )
Обозначив
=maxxk ; =minxk , получим
k k
y(x1+...+ xn )/(x1+x2+...+xn )=
y(x1+...+ xn )/(x1+x2+...+xn )=
y

2. Относительная погрешность суммы нескольких чисел одного и того же знака заключена между наименьшей и наибольшей из

Слайд 293. Относительная погрешность разности двух положительных чисел больше относительных погрешностей

этих чисел, особенно, если эти числа близки между собой. Это

приводит к потере точности при вычитании близких чисел, что следует учитывать при выборе вычислительной схемы
Действительно, если y=x1 – x2, то
y=x1 +  x2

y= (x1 +  x2 )/|x1 – x2|
3. Относительная погрешность разности двух положительных чисел больше относительных погрешностей этих чисел, особенно, если эти числа близки

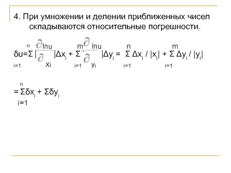
Слайд 304. При умножении и делении приближенных чисел складываются относительные погрешности.

n lnu

m lnu n m
u= xi +  yi =  xi / |xi| +  yi / |yi|
i=1 Xi i=1 yi i=1 i=1
n
= xi + yi
i=1
4. При умножении и делении приближенных чисел складываются относительные погрешности.   n    lnu

Слайд 31При перемножении нескольких чисел, имеющих разное число верных значащих цифр,

выполняют следующие правила
Выделяют число, имеющее наименьшее число верных значащих цифр;
Округляют

оставшиеся сомножители, оставляя в них на одну значащую цифру больше, чем в выделенном сомножителе;
Сохраняют в произведении столько значащих цифр, сколько верных значащих цифр имеет выделенный сомножитель
При перемножении нескольких чисел, имеющих разное число верных значащих цифр, выполняют следующие правилаВыделяют число, имеющее наименьшее число

Слайд 32Обратная задача погрешностей
Каковы должны быть погрешности аргументов , чтобы абсолютная

погрешность функции не превышала заданной величины?

n y
у  xi
i=1 xi
Обратная задача теории погрешности имеет однозначное решение только для функции одного аргумента.
x = y / |f’(x)|
Обратная задача погрешностейКаковы должны быть погрешности аргументов , чтобы абсолютная погрешность функции не превышала заданной величины?

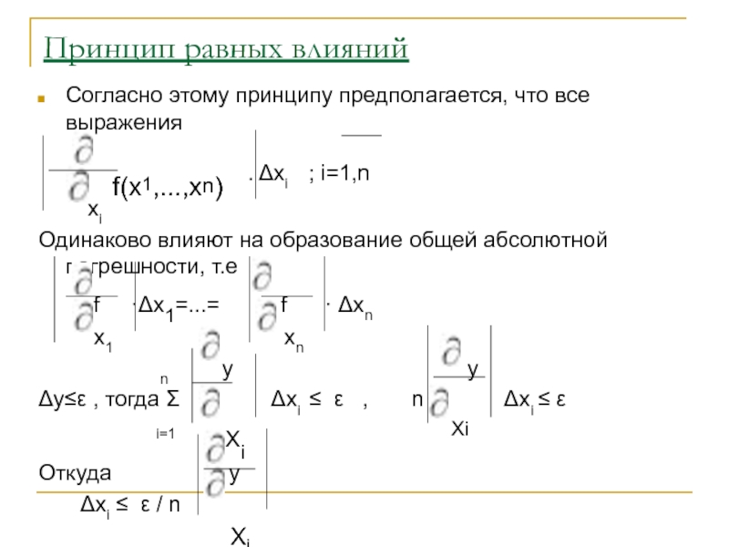
Слайд 33Принцип равных влияний
Согласно этому принципу предполагается, что все выражения

f(x1,...,xn) . xi

; i=1,n
xi
Одинаково влияют на образование общей абсолютной погрешности, т.е
f ·x1=...= f · xn
x1 xn
n y y
y , тогда  xi   , n xi  
i=1 Xi Xi
Откуда y
xi   / n
Xi
Принцип равных влиянийСогласно этому принципу предполагается, что все выражения      f(x1,...,xn)  .

Слайд 35Принцип равных абсолютных погрешностей
Согласно этому принципу предполагается, что
x1=x2=...=n
тогда из общей

формулы теории погрешностей будем иметь n

y
y  xi   или
i=1 xi

Xi y ; i=1,n

xi
Принцип равных абсолютных погрешностейСогласно этому принципу предполагается, чтоx1=x2=...=nтогда из общей формулы теории погрешностей будем иметь

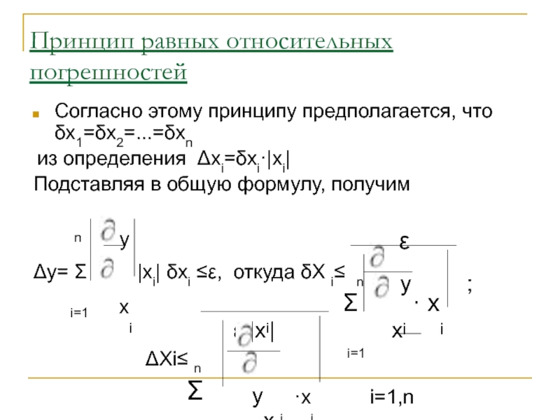
Слайд 37Принцип равных относительных погрешностей
Согласно этому принципу предполагается, что x1=x2=...=xn
из

определения xi=xi·|xi|
Подставляя в общую формулу, получим

n y 
y=  |xi| xi , откуда X i n y ;
i=1 xi  |xi|  xi · xi
Xi n i=1
 yx i ·xi i=1,n
i=1

Принцип равных относительных погрешностейСогласно этому принципу предполагается, что x1=x2=...=xn из определения xi=xi·|xi|Подставляя в общую формулу, получим

Обратная связь

Если не удалось найти и скачать доклад-презентацию, Вы можете заказать его на нашем сайте. Мы постараемся найти нужный Вам материал и отправим по электронной почте. Не стесняйтесь обращаться к нам, если у вас возникли вопросы или пожелания:

Email: Нажмите что бы посмотреть 

Что такое TheSlide.ru?

Это сайт презентации, докладов, проектов в PowerPoint. Здесь удобно  хранить и делиться своими презентациями с другими пользователями.


Для правообладателей

Яндекс.Метрика