Разделы презентаций


Учебный курс Системы коммутации-1

Содержание

Основная литератураЛ1. Гольдштейн Б.С. Системы коммутации. Учебник для ВУЗов. 2-е издание, доп. и испр.//СПб.: BHV-2004.Л2. Гольдштейн Б.С. Сигнализация в сетях связи. Том 1. 4-е издание. СПб.: BHV, 2005.

Слайды и текст этой презентации

Слайд 1 Учебный курс Системы коммутации-1
Лекция 3
Международная стандартизация телекоммуникаций. Язык спецификаций и описаний

SDL. Язык MSC.
Процесс исходящего вызова OTLOC
Проф. Б.С. Гольдштейн
2014
СПбГУТ им. М.А.Бонч-Бруевича
Факультет

СС, СК и ВТ
Учебный курс  Системы коммутации-1Лекция 3Международная стандартизация телекоммуникаций. Язык спецификаций и описаний SDL. Язык MSC.Процесс исходящего

Слайд 2Основная литература
Л1. Гольдштейн Б.С. Системы коммутации. Учебник для ВУЗов. 2-е

издание, доп. и испр.//СПб.: BHV-2004.
Л2. Гольдштейн Б.С. Сигнализация в сетях

связи. Том 1. 4-е издание. СПб.: BHV, 2005.
Основная литератураЛ1. Гольдштейн Б.С. Системы коммутации. Учебник для ВУЗов. 2-е издание, доп. и испр.//СПб.: BHV-2004.Л2. Гольдштейн Б.С.

Слайд 3Изложение этого материала в:
[Л1]. Параграф 1.7

[Л2]. Параграф 2.3

Изложение этого материала в:[Л1]. Параграф 1.7[Л2]. Параграф 2.3

Слайд 4 Язык описаний и спецификаций SDL. Язык MSC (Message Sequence Chart). Язык TTCN

(Tree and Tabular Combined Notation). Язык ASN.1.

Язык описаний и спецификаций SDL. Язык MSC (Message Sequence Chart). Язык TTCN (Tree and Tabular Combined

Слайд 6Элементы теории спецификаций ПО
Различные способы задания языков спецификаций:
Грамматики
Конечные автоматы
Спецификация должна

быть конечным
Должен существовать алгоритм, за конечное число шагов проверяющий принадлежность

некоторой входной спецификации
Наиболее распространенные формализмы для задания языков: грамматики, регулярные выражения, конечные и магазинные автоматы, машины Тьюринга
Элементы теории спецификаций ПОРазличные способы задания языков спецификаций:ГрамматикиКонечные автоматыСпецификация должна быть конечнымДолжен существовать алгоритм, за конечное число

Слайд 7Конечные автоматы
Конечный автомат – это пятерка
M = (Q, Σ, δ,

q0, F), где
Q – конечное множество состояний
Σ – конечное множество

допустимых входных символов
δ – функция перехода
q0 из Q – начальное состояние
F – множество заключительных состояний

Конечные автоматыКонечный автомат – это пятеркаM = (Q, Σ, δ, q0, F), гдеQ – конечное множество состоянийΣ

Слайд 8Детерминированные конечные автоматы
Автомат называется детерминированным, если множество δ(q, a) содержит

не более одного состояния для любых q, a. Если δ(q,

a) всегда содержит ровно одно состояние, то автомат называется полностью определенным.
Цепочка w допускается автоматом M, если существует последовательность шагов, приводящая нас по этой цепочке в заключительное состояние автомата
Язык распознается конечным автоматом, если им распознается каждое слово языка
Удобная форма записи конечных автоматов – диаграммы переходов
Детерминированные конечные автоматыАвтомат называется детерминированным, если множество δ(q, a) содержит не более одного состояния для любых q,

Слайд 9Недетерминированные и конечные автоматы
Любому недетерминированному автомату соответствует детерминированный автомат, определяющий

тот же самый язык, причем известен метод конструирования эквивалентного конечного

автомата
Таким образом, классы языков, задаваемых недетерминированными и детерминированными конечными автоматами, совпадают
Конечные автоматы – удобный формализм, так как их легко моделировать программно
Недетерминированные и конечные автоматыЛюбому недетерминированному автомату соответствует детерминированный автомат, определяющий тот же самый язык, причем известен метод

Слайд 10Минимизация конечного автомата
Как найти автомат, эквивалентный данному, с минимальным числом

состояний?
Алгоритм минимизации конечного автомата выглядит так:
Вначале мы удаляем все

недостижимые состояния
Затем разбиваем множество всех достижимых состояний на классы эквивалентности неразличимых состояний
Из каждого класса эквивалентности мы берем только по одному представителю
Минимизация конечного автоматаКак найти автомат, эквивалентный данному, с минимальным числом состояний?Алгоритм минимизации конечного автомата выглядит так: Вначале

Слайд 11План:
SDL-система

SDL-блок

SDL-процесс

Синтаксис и семантика языка SDL

Примеры

План:SDL-система SDL-блок SDL-процесс Синтаксис и семантика языка SDLПримеры

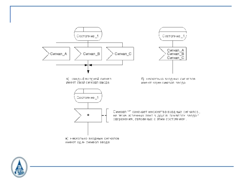
Слайд 26SDL состояния
INPUT
OUTPUT
SDL-диаграмма

SDL состоянияINPUTOUTPUTSDL-диаграмма

Слайд 32Изложение этого материала в:
[Л1]. Параграф 9.4.

[Л2]. Параграф 2.1, 2.2 и

2.3


Изложение этого материала в:[Л1]. Параграф 9.4.[Л2]. Параграф 2.1, 2.2 и 2.3

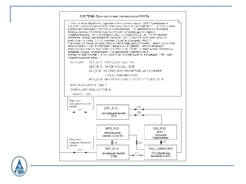
Слайд 33Блок обработки исходящего вызова
OTLOC CAS U.21

Блок обработки исходящего вызоваOTLOC CAS U.21

Слайд 34Сигналы С1.1, передаваемые в сторону линейного тракта от процесса OTLOC

при исходящем соединении по СЛ, ЗСЛ

Сигналы С1.1, передаваемые в сторону линейного тракта от процесса OTLOC при исходящем соединении по СЛ, ЗСЛ

Слайд 35Сигналы С1.2, принимаемые в OTLOC со стороны линейного тракта при

исходящем соединении по СЛ, ЗСЛ

Сигналы С1.2, принимаемые в OTLOC со стороны линейного тракта при исходящем соединении по СЛ, ЗСЛ

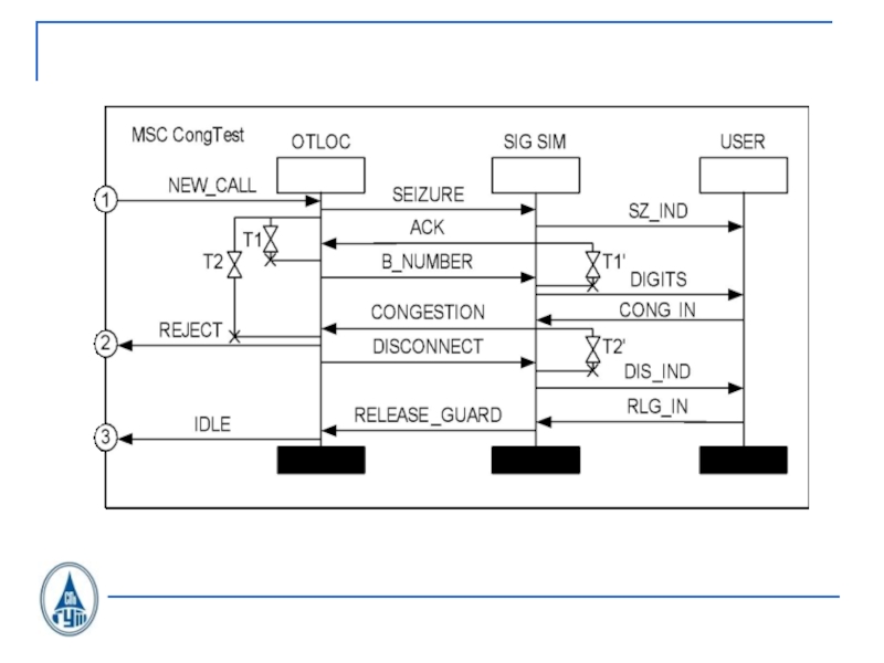
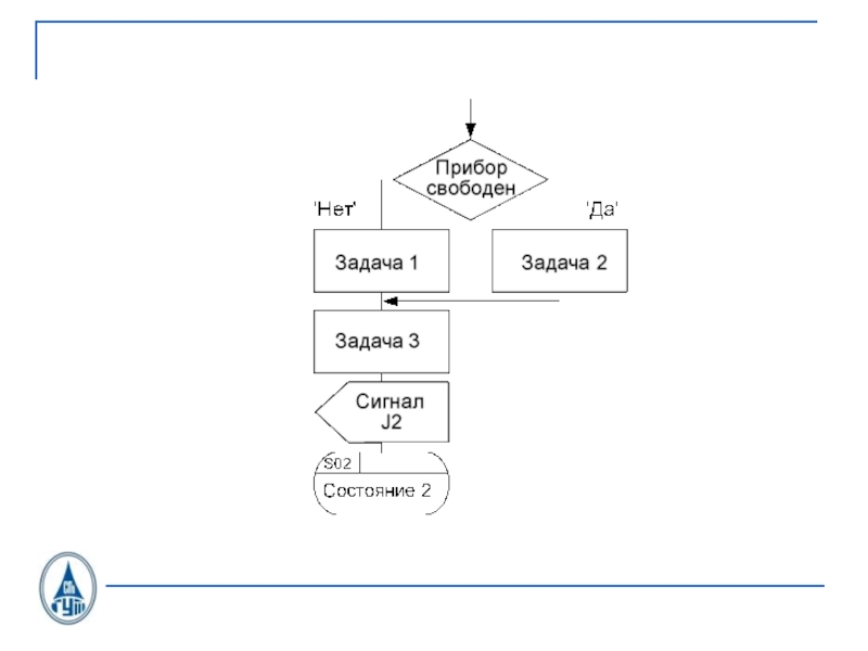
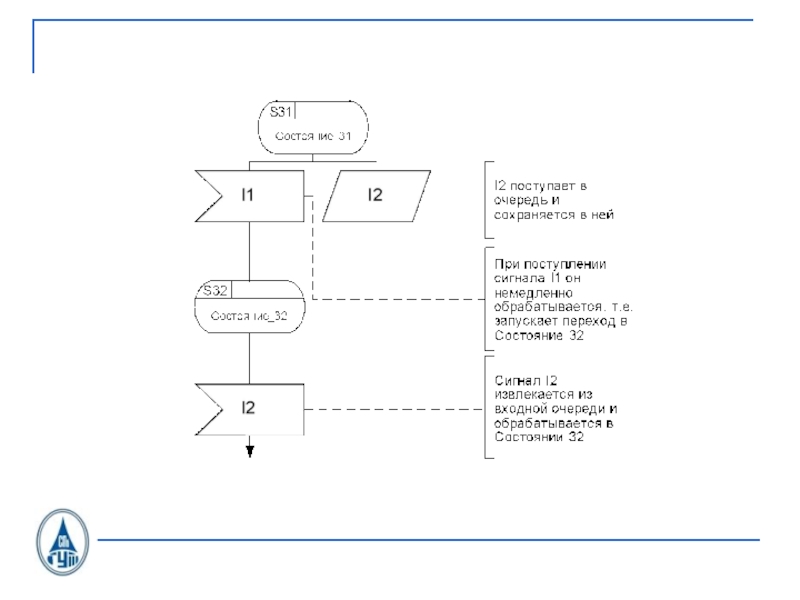
Слайд 36SDL-диаграмма процесса OTLOC CAS U.21

SDL-диаграмма процесса OTLOC CAS U.21

Слайд 37SDL-диаграмма процесса OTLOC CAS U.21

SDL-диаграмма процесса OTLOC CAS U.21

Слайд 38SDL-диаграмма процесса OTLOC CAS U.21

SDL-диаграмма процесса OTLOC CAS U.21

Слайд 39SDL-диаграмма процесса OTLOC CAS U.21

SDL-диаграмма процесса OTLOC CAS U.21

Слайд 40SDL-диаграмма процесса OTLOC CAS U.21

SDL-диаграмма процесса OTLOC CAS U.21

Слайд 41SDL-диаграмма процесса OTLOC CAS U.21

SDL-диаграмма процесса OTLOC CAS U.21

Слайд 42SDL-диаграмма процесса OTLOC CAS U.21

SDL-диаграмма процесса OTLOC CAS U.21

Слайд 43SDL-диаграмма процесса OTLOC CAS U.21

SDL-диаграмма процесса OTLOC CAS U.21

Слайд 44SDL-диаграмма процесса OTLOC CAS U.21

SDL-диаграмма процесса OTLOC CAS U.21

Слайд 45Изложение этого материала в:
[Л1]. Параграф 8.2

[Л2]. Параграф 3.2


Изложение этого материала в:[Л1]. Параграф 8.2[Л2]. Параграф 3.2

Слайд 46Тема следующей лекции 4
Входящий местный вызов.


Тема следующей лекции 4Входящий местный вызов.

Обратная связь

Если не удалось найти и скачать доклад-презентацию, Вы можете заказать его на нашем сайте. Мы постараемся найти нужный Вам материал и отправим по электронной почте. Не стесняйтесь обращаться к нам, если у вас возникли вопросы или пожелания:

Email: Нажмите что бы посмотреть 

Что такое TheSlide.ru?

Это сайт презентации, докладов, проектов в PowerPoint. Здесь удобно  хранить и делиться своими презентациями с другими пользователями.


Для правообладателей

Яндекс.Метрика