Разделы презентаций


Управление капиталом. Финансовые ресурсы корпорации

Содержание

Тема 1. Понятие и характеристики финансовых ресурсов корпорации

Слайды и текст этой презентации

Слайд 1Управление капиталом. Финансовые ресурсы корпорации.
(Модуль 2)

Управление капиталом. Финансовые ресурсы корпорации.(Модуль 2)

Слайд 2Тема 1. Понятие и характеристики финансовых ресурсов корпорации

Тема 1. Понятие и характеристики финансовых ресурсов корпорации

Слайд 3Определение . Финансовые ресурсы представляют собой капитал, который будучи вложенным

в хозяйственную деятельность и последовательно пройдя все стадии производственно-коммерческого цикла

(кругооборот капитала) приносит доход.
Определение . Финансовые ресурсы представляют собой капитал, который будучи вложенным в хозяйственную деятельность и последовательно пройдя все

Слайд 4 Финансовые ресурсы предприятия
делятся

на 4 большие группы:

1.Фонды собственных средств.
1.1. Уставный капитал – стоимостная

оценка вкладов, инвестированных собственниками (участниками, учредителями) в имущество организации и предназначенных для обеспечения уставной деятельности.



Финансовые ресурсы предприятияделятся на 4 большие группы:1.Фонды собственных средств.1.1. Уставный

Слайд 51.2. Добавочный капитал – не связанные с хозяйственной деятельностью источники,

увеличивающие собственные средства организации. Сюда относятся, в частности:

-эмиссионный доход АО

( суммы средств, полученные сверх номинальной стоимости размещенных акций , за минусом расходов по их продаже);
Результаты переоценки основных средств, объектов капитального строительства и других объектов имущественного комплекса организации;
- Имущество, полученное безвозмездно;
-курсовые разницы, в случае когда участие в уставном капитале выражено в иностранной валюте и др.
1.2. Добавочный капитал – не связанные с хозяйственной деятельностью источники, увеличивающие собственные средства организации. Сюда относятся, в

Слайд 61.3. Резервный капитал – часть накопленного капитала фирмы. Формируется в

установленном законом порядке и имеет строго целевое назначение. Средства резервного

капитала предназначены для покрытия убытков, выкупа облигаций и акций АО при отсутствии иного источника.
Резервный капитал создается в размере не менее 5% от размера уставного капитала. Пополняется за счет полученной чистой прибыли (не менее 5% прибыли, остающейся в распоряжении предприятия).

1.3. Резервный капитал – часть накопленного капитала фирмы. Формируется в установленном законом порядке и имеет строго целевое

Слайд 71.4. Нераспределенная прибыль – часть накопленного капитала, аккумулирующая не выплаченную

в виде дивидендов прибыль, которая является внутренним источником финансовых ресурсов

долговременного характера. Формируется нарастающим итогом в течение всего периода деятельности предприятия.
1.4. Нераспределенная прибыль – часть накопленного капитала, аккумулирующая не выплаченную в виде дивидендов прибыль, которая является внутренним

Слайд 81.5. Инвестиционный фонд –

Предназначен для финансирования капитальных вложений (в

т.ч. нематериальных активов) и прироста оборотных средств. В нем аккумулируются

амортизационные отчисления, отчисления от прибыли в части, предназначенной для развития производства, выручка от ликвидации выбывших и ненужных основных фондов и нематериальных активов, кредиты на инвестиционные цели и привлеченные средства (внутри холдинга и ФПГ — полученные в порядке целевого финансирования от головного предприятия)
Инвестиционный фонд является источником увеличения УК предприятия.
1.5. Инвестиционный фонд – Предназначен для финансирования капитальных вложений (в т.ч. нематериальных активов) и прироста оборотных средств.

Слайд 91.6. Валютный фонд - Формируется на предприятиях, получающих валютную выручку

— главным образом на предприятиях-экспортерах. За счет средств этого фонда

покрываются затраты по заключению контрактов. Самостоятельного значения валютный фонд не имеет. Т.е. по сути — это фонд командировочных расходов. Можно обходиться и без него.


1.6. Валютный фонд - Формируется на предприятиях, получающих валютную выручку — главным образом на предприятиях-экспортерах. За счет

Слайд 10
2. Фонды заемных средств:
- Облигационные займы
— кредиты банка
— коммерческие

кредиты (займы предприятий)
— факторинг (продажа дебиторской задолженности)
— лизинг (аренда оборудования)

кредиторы
2. Фонды заемных средств:-  Облигационные займы— кредиты банка— коммерческие кредиты (займы предприятий)— факторинг (продажа дебиторской задолженности)—

Слайд 11 3. Фонды привлеченных средств
— фонды потребления
— расчеты по дивидендам

резервы предстоящих расходов и платежей
- Бюджетное финансирование

3. Фонды привлеченных средств— фонды потребления— расчеты по дивидендам— резервы предстоящих расходов и платежей- Бюджетное финансирование

Слайд 124. Оперативные денежные фонды
— для выплаты заработной платы
— для выплаты

дивидендов
— для платежей в бюджет
— прочие (погашение ссуд, резервы в

вышестоящие организации (для ХРГ и холдингов).
4. Оперативные денежные фонды— для выплаты заработной платы— для выплаты дивидендов— для платежей в бюджет— прочие (погашение

Слайд 13Тема 2. Оценка капитала корпорации по «историческим» (бухгалтерским показателям).

Тема 2. Оценка капитала корпорации по «историческим» (бухгалтерским показателям).

Слайд 14 Оценка собственного капитала корпорации-эмитента

Оценка собственного капитала корпорации-эмитента

Слайд 15 Механизм поэлементной оценки собственного капитала корпорации-эмитента включает:

Расчет стоимости

используемого в отчетном периоде собственного капитала.

СК =

(ЧПа х 100) : СКср, где

СК – стоимость собственного капитала в отчетном периоде в %;
ЧПа – сумма чистой прибыли, выплаченная акционерам;
СКср – средняя величина собственного капитала за период

Механизм поэлементной оценки собственного капитала корпорации-эмитента включает:Расчет стоимости используемого в отчетном периоде собственного капитала.

Слайд 162. Расчет стоимости дополнительного капитала.
2.1. Стоимость дополнительного капитала за

счет эмиссии обыкновенных акций определяется:
Суммой дополнительной эмиссии обыкновенных акций;
Суммой дивиденда,

выплаченного в отчетном периоде на одну обыкновенную акцию;
Планируемым индексом роста выплат чистой прибыли акционерам в форме дивидендов;
Прогнозируемыми затратами по эмиссии обыкновенных акций.

2. Расчет стоимости дополнительного капитала. 2.1. Стоимость дополнительного капитала за счет эмиссии обыкновенных акций определяется:Суммой дополнительной эмиссии

Слайд 17 Коа – Количество дополнительно выпускаемых

обыкновенных акций,шт;

Доа – сумма дивиденда, приходящегося на одну акцию в отчетном периоде, руб; I – планируемый индекс роста дивидендов; Σ СКоа – сумма собственного (акционерного) капитала, привлекаемого за счет выпуска обыкновенных акций; Зэ – затраты на эмиссию обыкновенных акций по отношению к общей сумме эмиссии акций, доли единицы.
Коа – Количество дополнительно выпускаемых обыкновенных акций,шт;

Слайд 182.2. Стоимость дополнительного капитала за счет эмиссии привилегированных акций определяется

общим собранием акционеров как фиксированная величина.


2.2. Стоимость дополнительного капитала за счет эмиссии привилегированных акций определяется общим собранием акционеров как фиксированная величина.

Слайд 19 Оценка заемного капитала

Оценка заемного капитала

Слайд 20Формирование заемного капитала в форме облигационных займов
Облигация –

ценная бумага, удостоверяющая право своего владельца требовать ее погашения (выплаты

номинальной стоимости и процентов или номинальной стоимости по дисконтной облигации) в установленный срок.
Формирование заемного капитала в форме облигационных займов  Облигация – ценная бумага, удостоверяющая право своего владельца требовать

Слайд 21Основные критерии классификации облигаций

Основные критерии классификации облигаций

Слайд 25Понятие ограничительных оговорок
Под ограничительными оговорками понимают специальные условия

эмиссии облигаций, закрепляющие права кредитора и обязательства корпорации-эмитента с целью

сокращения риска невыполнения обязательств эмитентом.
Понятие ограничительных оговорок  Под ограничительными оговорками понимают специальные условия эмиссии облигаций, закрепляющие права кредитора и обязательства

Слайд 26 основные ограничительные оговорки.
Обеспеченность облигации (характер требования

к активам эмитента активами).
Старшие облигации –

обеспеченные активами корпорации – эмитента в виде первой (старшей) закладной;
Младшие обеспеченные облигации – обеспеченные частично первой закладной и частично второй и третьей закладной (закладными на определенные активы корпорации);
Младшие необеспеченные облигации – определяют требования на активы, не находящиеся в залоге

основные ограничительные оговорки.     Обеспеченность облигации (характер требования к активам эмитента активами).

Слайд 27основные ограничительные оговорки.
Оговорки о

праве отзыва облигации.
Свободно отзываемые облигации;

Безотзывные облигации;

Облигации с отложенным отзывом.


основные ограничительные оговорки.       Оговорки о праве отзыва облигации.   Свободно

Слайд 28Основные ограничительные оговорки

Оговорка

о создании выкупного фонда – это оговорка, определяющая сумму погашения

облигаций, подлежащая ежегодному выкупу эмитентом на протяжении всего срока действия облигаций.
Основные ограничительные оговорки       Оговорка о создании выкупного фонда – это оговорка,

Слайд 29Основные ограничительные оговорки

Оговорка о праве эмитента на выпуск нового долга.

К условиям нового выпуска могут быть отнесены:
Наличие свободных от залога активов (сохранение пропорций между старшими облигациями и активами корпорации)
Наличие у корпорации инвестиционного рейтинга;
Наличие оговорки выкупного фонда
Основные ограничительные оговорки        Оговорка о праве эмитента на выпуск нового

Слайд 30


Регламент эмиссии устанавливается Приказом ФКФР РФ

от 25.01.07г. № 07-4/пз-н ( в текущей редакции) «Стандарты эмиссии

ценных бумаг и регистрации проспектов ценных бумаг».
Регламент эмиссии устанавливается Приказом ФКФР РФ от 25.01.07г. № 07-4/пз-н ( в текущей редакции)

Слайд 31Основные этапы эмиссии облигаций:
Принятие и утверждение эмитентом решения о выпуске

облигаций;
Подготовка проспекта эмиссии
Государственная регистрация выпуска облигаций и проспекта эмиссии

в ФСФР (ФКЦБ)РФ.
Изготовление сертификата облигаций.
Раскрытие информации о регистрации проспекта эмиссии.
Подписка на облигации
Регистрация отчета об итогах выпуска облигаций.
Раскрытие информации, которая включена в отчет об итогах выпуска облигаций.

Основные этапы эмиссии облигаций:Принятие и утверждение эмитентом решения о выпуске облигаций;Подготовка проспекта эмиссии Государственная регистрация выпуска облигаций

Слайд 32Стоимость заемного капитала, привлекаемого за счет эмиссии облигационного займа
Оценка на

основе ставки купонного процента, формирующего сумму периодичных купонных выплат.
ЗКо –

стоимость заемного капитала,%
Скп – ставка купонного процента,%
Нс – ставка налога на прибыль, доли ед.
Уэз – уровень эмиссионных затрат по отношению к объему эмиссии, доли ед.


Стоимость заемного капитала, привлекаемого за счет эмиссии облигационного займа	Оценка на основе ставки купонного процента, формирующего сумму периодичных

Слайд 332. Оценка по сумме дисконта, выплачиваемого при погашении облигации.
ЗКо –

стоимость заемного капитала,%
- средняя сумма дисконта

(процента), руб
Н – номинал облигации
Уэз – уровень эмиссионных затрат, доли ед.


2. Оценка по сумме дисконта, выплачиваемого при погашении облигации.ЗКо – стоимость заемного капитала,%    -

Слайд 34Формирование заемного капитала в форме кредита
КРЕДИТ – это

движение стоимости на условиях возвратности и платности без передачи права

собственности на эту стоимость от кредитора к заемщику.

Формирование заемного капитала в форме кредита  КРЕДИТ – это движение стоимости на условиях возвратности и платности

Слайд 35Виды кредита:
Денежные ссуды на пополнение оборотных средств предприятий (краткосрочные кредиты

– до 1 года);
Инвестиционные денежные ссуды (кредиты на капитальные вложения)

– долгосрочные кредиты – более 1 года;
Вексельные кредиты (в том числе форфейтинг);
Потребительские кредиты (денежные ссуды, отсрочка или рассрочка платежа за товар или услугу);
Товарные кредиты (кредиторская и дебиторская задолженность предприятий поставщикам и покупателям);
Лизинг;
Факторинг;
Франчайзинг;


Виды кредита: Денежные ссуды на пополнение оборотных средств предприятий (краткосрочные кредиты – до 1 года);Инвестиционные денежные ссуды

Слайд 36Определение стоимости заемного капитала.
ЗКбк – стоимость банковского кредита, %
СП –

ставка процета за кредит,%
Нп – ставка налога на прибыль, доли

ед.
УРбк – уровень расходов заемщика по привлечению кредита в его сумме, доли ед.

Определение стоимости заемного капитала.ЗКбк – стоимость банковского кредита, %СП – ставка процета за кредит,%Нп – ставка налога

Слайд 37Определение средневзвешенной цены капитала
Базовым моментом в управлении капиталом

является определение цены капитала по показателю средневзвешенной цены (стоимости) капитала

(WAСС – weighted average cost оf capital)
Под капиталом понимают все источники средств, используемые для финансирования активов и операций фирмы.
Определение средневзвешенной цены капитала  Базовым моментом в управлении капиталом является определение цены капитала по показателю средневзвешенной

Слайд 38Wd - удельный вес заемного капитала в структуре финансовых ресурсов

корпорации
Wk– удельный вес собственного капитала
в структуре финансовых ресурсов корпорации
Kd –

цена заемного капитала (%)
Ke – цена собственного капитала (%)

Wd - удельный вес заемного капитала в структуре финансовых ресурсов корпорацииWk– удельный вес собственного капиталав структуре финансовых

Слайд 39Применение показателя WACC в финансовом менеджменте:

WACC может являться ставкой дисконтирования

при расчете денежных потоков корпорации в процессе финансового планирования.

Показатель WACC

применяется для определения порогового значения показателя экономической рентабельности корпорации при оценке эффективности ее деятельности.

Применение показателя WACC в финансовом менеджменте:WACC может являться ставкой дисконтирования при расчете денежных потоков корпорации в процессе

Слайд 40Сформированный капитал по показателю WACC должен обеспечивать корпорацию финансовыми источниками

для дальнейшего развития.

WACC = ЭР
WACC ≤ ЭР

WACC ≥ ЭР
ЭР – экономическая рентабельность корпорации
ЭР = EBIT/актив или ЭР = Экономическая прибыль/ актив
Сформированный капитал по показателю WACC должен обеспечивать корпорацию финансовыми источниками для дальнейшего развития.

Слайд 41Тема 3. Введение в анализ фундаментальной стоимости капитала корпорации

Тема 3. Введение в анализ фундаментальной стоимости капитала корпорации

Слайд 42Часть 1. Введение в анализ фундаментальной стоимости заемного капитала корпорации

Часть 1. Введение в анализ фундаментальной стоимости заемного капитала корпорации

Слайд 43 Понятие фундаментальной (подлинной, инвестиционной) стоимости заемного капитала корпорации.
Фундаментальная

(подлинная, инвестиционная) стоимость заемного капитала представляет собой сумму приведенных к

настоящему времени будущих выгод инвестора (денежных потоков) и фактически зависит от двух основных составляющих:
1. Денежного потока (купонных выплат и выплаты основного долга)
2. Ставки дисконтирования.
Понятие фундаментальной (подлинной, инвестиционной) стоимости заемного капитала корпорации.   Фундаментальная (подлинная, инвестиционная) стоимость заемного капитала

Слайд 44 Применение правила чистой приведенной стоимости (NPV) в анализе заемного

капитала корпорации

Корпорация-эмитент, выпуская облигационный заем должна принимать во внимание, что

рынок будет оценивать эти бумаги по правилу NPV.
2. Условия размещаемых ценных бумаг должны быть такими, чтобы заинтересовать потенциальных инвесторов. В то же время предприятие должно исходить из своих реальных финансовых возможностей, так как выплата чрезмерно высоких доходов может стать для него непосильным бременем.
3. Инвестор заинтересован в приобретении бумаг с высокой внутренней стоимостью, однако заплатить за них он хотел бы поменьше. В общем виде его задача сводится к поиску инструментов, неверно (с его точки зрения) оцененных рынком. Если инструмент недооценен рынком (рыночная цена ниже внутренний стоимости), инвестор захочет его купить. В противном случае (завышенной рыночной оценки) владелец постарается продать переоцененный рынком инструмент.
Применение правила чистой приведенной стоимости (NPV) в анализе заемного капитала корпорацииКорпорация-эмитент, выпуская облигационный заем должна принимать

Слайд 45Определение PV срочных безотзывных купонных облигаций, предполагающих равномерную выплату фиксированного

купонного дохода
Общий денежный поток от владения этими

инструментами складывается из двух компонентов – сумма купонного дохода и величина номинала, погашаемая по окончании срока долга :

Определение PV срочных безотзывных купонных облигаций, предполагающих равномерную выплату фиксированного купонного дохода  Общий денежный поток от

Слайд 46
Вопрос: Что будет являться ставкой дисконтирования (альтернативной нормой доходности)?
Ответ:

Ставкой дисконтирования в данном случае будут являться
ставки «спот» (spot

rate): ставки наличного рынка, уже известные, уже сложившиеся, относительно которых нет неопределенности.







Pm – текущая рыночная цена облигации

par – номинальная стоимость облигации

rt - спот-ставка на t –лет, % годовых.


Вопрос: Что будет являться ставкой дисконтирования (альтернативной нормой доходности)?Ответ: Ставкой дисконтирования в данном случае будут являться

Слайд 47 Инвестор на совершенном рынке капитала должен сделать выбор:
А) Вложить

деньги в инструменты с известными ставками «спот»
Б) вложить деньги в

покупку корпоративной облигации с известным сроком до погашения, объявленным графиком выплат (купонным периодом) и известным потоком денежных средств по каждой выплате.
Инвестор на совершенном рынке капитала должен сделать выбор:А) Вложить деньги в инструменты с известными ставками «спот»Б)

Слайд 48 Корпоративная облигация должна быть сопоставлена инвестором с инструментами,

по которым уже сложились ставки «спот».
Для этого лучше

всего применимы безрисковые бескупонные облигации, которые соответствуют корпоративной облигации по сроку, и денежным потокам и рискам.
На этом основан метод портфеля-копии. Цена дублирующего портфеля не должна отличаться от курса нашей корпоративной облигации.
Корпоративная облигация должна быть сопоставлена инвестором с инструментами, по которым уже сложились ставки «спот».

Слайд 49Пример:
Инвестор принимает решение о приобретении корпоративной облигации срок до

погашения 2 года; номинал 1000 у.е. и ставкой годового купонного

дохода 5%.
Вопрос: как определить подлинную стоимость корпоративной облигации с помощью метода портфеля-копии?
Пример: Инвестор принимает решение о приобретении корпоративной облигации срок до погашения 2 года; номинал 1000 у.е. и

Слайд 50Продолжение примера:
Необходимо найти на рынке соответствующие безрисковые бескупонные облигации.

Допустим, что на рынке есть:
А) годовые казначейские

бескупонные облигации с номиналом 100 у.е. и рыночным курсом 92,59.
Б) Казначейские бескупонные облигации со сроком до погашения 2 года, номиналом 100 у.е. и рыночным курсом 82,65
Продолжение примера:Необходимо найти на рынке соответствующие безрисковые бескупонные облигации.   Допустим, что на рынке есть:

Слайд 51Продолжение примера:
2. Определим ставку «спот» для 1 года и 2

лет. Построим портфель-копию.


Продолжение примера:2. Определим ставку «спот» для 1 года и 2 лет. Построим портфель-копию.

Слайд 52Продолжение примера:
3. Определим подлинную стоимость корпоративной облигации


Продолжение примера:3. Определим подлинную стоимость корпоративной облигации

Слайд 53 Какое решение примет инвестор, если корпоративная облигация торгуется

по курсу 90%?

Какое решение примет инвестор, если облигация торгуется

по курсу 102%?
Вспомните правило NPV!
Какое решение примет инвестор, если корпоративная облигация торгуется по курсу 90%? Какое решение примет инвестор,

Слайд 54Выводы:
1.подлинная стоимость безрисковой облигации зависит от будущих денежных

потоков и сложившейся структуры ставок «спот».
2. Метод построения портфеля-

копии позволяет применить дисконтирование, но по ставкам безрисковых активов, которые различаются только в зависимости от срока до погашения.

Выводы:  1.подлинная стоимость безрисковой облигации зависит от будущих денежных потоков и сложившейся структуры ставок «спот». 2.

Слайд 55 Применение концепции дисконтированных денежных потоков в анализе заемного капитала корпорации



Невозможно просто сложить денежные потоки различных периодов

в абсолютном значении и считать их стоимостью облигации.
Требуется привести денежные потоки к одному периоду путем учета временной стоимости денег и риска денежных потоков.
Применение концепции дисконтированных денежных потоков в анализе заемного капитала корпорации    Невозможно просто

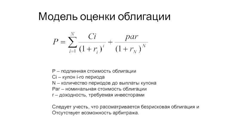
Слайд 56 Модель оценки облигации
Р

– подлинная стоимость облигации
Сi – купон i-го периода
N – количество

периодов до выплаты купона
Par – номинальная стоимость облигации
r – доходность, требуемая инвесторами

Следует учесть, что рассматривается безрисковая облигация и
Отсутствует возможность арбитража.
Модель оценки облигации  Р – подлинная стоимость облигацииСi – купон i-го

Слайд 57 Создание теоретической кривой ставок «спот».


Располагая

данными о ставках «спот» за n периодов, можно рассчитать теоретическую

ставку «спот» для периода n+1.
Создание теоретической кривой ставок «спот».   Располагая данными о ставках «спот» за n периодов,

Слайд 58Пример:
Ставка спот за один год = 10%
Ставка спот на два

года = 11%
Трехлетняя купонная облигация с годовым купонным доходом

8% продается по цене 916 у.е., при номинале 1000у.е.
Требуется определить ставку спот для третьего года, чтобы понять справедлива ли рыночная цена облигации.
Пример:Ставка спот за один год = 10%Ставка спот на два года = 11% Трехлетняя купонная облигация с

Слайд 59Продолжение примера:
Тогда определим денежные потоки купонной облигации и

решим уравнение.

Ставка спот для третьего года

(r3) будет равна 11,5%. Это доходность, которую рынок ожидает от трехлетней бескупонной (безрисковой) облигации в третьем периоде.




Продолжение примера:  Тогда определим денежные потоки купонной облигации и решим уравнение.    Ставка спот

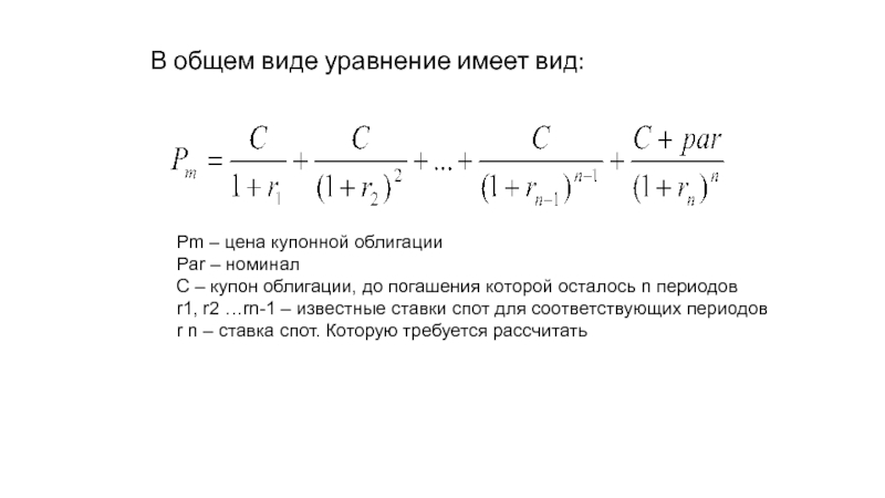
Слайд 60В общем виде уравнение имеет вид:

Рm – цена купонной облигации
Par

– номинал
С – купон облигации, до погашения которой осталось n

периодов
r1, r2 …rn-1 – известные ставки спот для соответствующих периодов
r n – ставка спот. Которую требуется рассчитать
В общем виде уравнение имеет вид:Рm – цена купонной облигацииPar – номиналС – купон облигации, до погашения

Слайд 61 Финансовый способ оценки доходности актива.
Наиболее точным

показателем может считаться единая ставка дисконтирования, которая будет уравнивать будущие

денежные потоки и текущий (рыночный) курс облигации. Тогда при годовых купонных выплатах:




При полугодовых купонных выплатах:
Финансовый способ оценки доходности актива.  Наиболее точным показателем может считаться единая ставка дисконтирования, которая

Слайд 62 Можно поставить вопрос и по другому:
Какой

доходности ожидают инвесторы от облигации, если рыночная цена известна?

Ставку YTM (yield to maturity) часто называют доходностью к погашению.
YTM – ставка, которая устанавливает равенство между текущей стоимостью потока платежей по облигации с ее рыночной ценой.


Можно поставить вопрос и по другому:  Какой доходности ожидают инвесторы от облигации, если рыночная

Слайд 63Принятие инвестиционного решения на основе доходности к погашению
YTM > r

=> Pm > par
YTM < r => Pm

< par
YTM = r => Pm = par
Правило принятия решения:
Подсчитайте доходность к погашению и сравните ее с требуемой ставкой доходности (r). Если r меньше или равна YTM, то следует покупать облигацию.
Принятие инвестиционного решения на основе доходности к погашениюYTM > r  => Pm > parYTM < r

Слайд 64




Часть 2. Введение в анализ фундаментальной стоимости собственного капитала корпорации

Часть 2. Введение в анализ фундаментальной стоимости собственного капитала корпорации

Слайд 65Инструменты формирования собственного капитала корпорации
Акция – долевая ценная

бумага, закрепляющая права ее владельца:
- на получение доли

прибыли в виде дивидендов;
- на участие в управлении корпорацией;
- на часть имущества, остающегося после ликвидации корпорации.
Инструменты формирования собственного капитала корпорации   Акция – долевая ценная бумага, закрепляющая права ее владельца:

Слайд 66Виды акций и их характеристики.
1. Обыкновенные акции (common stock, shares).
Акционеры

(shareholders) получают доход в виде дивидендов, размер которых зависит размера

прибыли, остающейся в распоряжении корпорации;
Участие в управлении корпорацией определяется правом голоса и пакетом акций;
Дают владельцу право остаточного требования ( residual claim) на активы корпорации в случае ее ликвидации, пропорционально количеству акций.



Виды акций и их характеристики.1. Обыкновенные акции (common stock, shares).Акционеры (shareholders) получают доход в виде дивидендов, размер

Слайд 672. Привилегированные акции (preffered stock).
- размер дивидендов заранее оговаривается и

выплачивается до того, как происходит выплата дивидендов по обыкновенным акциям;
Как

правило не обладают правом голоса;
Не дают права на получение части активов корпорации в случае ее банкротства.



2. Привилегированные акции (preffered stock).- размер дивидендов заранее оговаривается и выплачивается до того, как происходит выплата дивидендов

Слайд 68Балансовая и рыночная стоимость акционерного капитала
Балансовая стоимость собственного

акционерного капитала определяется размером:
- уставного капитала;
-

добавочного капитала;
- резервного капитала;
- нераспределенной прибыли.
Рыночная стоимость собственного (акционерного капитала) определяется по результатам торгов на фондовом рынке.
Балансовая и рыночная стоимость акционерного капитала  Балансовая стоимость собственного акционерного капитала определяется размером:  - уставного

Слайд 69 Понятие фундаментальной (подлинной, инвестиционной) стоимости собственного капитала корпорации.
«Подлинная

стоимость компании (intrinsic value) – это сумма приведенных к данному

моменту времени стоимостей потоков денежных средств или прибылей, генерируемых в ходе ведения бизнеса, с точки зрения типичного инвестора в данной среде.»
Понятие фундаментальной (подлинной, инвестиционной) стоимости собственного капитала корпорации.  «Подлинная стоимость компании (intrinsic value) –

Слайд 70 «Инвестиционная стоимость компании (investment value) – это приведенная стоимость

потоков денежных средств или прибылей, генерируемых в ходе ведения бизнеса,

измеренных с точки зрения ожиданий конкретного инвестора и его индивидуальной склонности к риску».
«Инвестиционная стоимость компании (investment value) – это приведенная стоимость потоков денежных средств или прибылей, генерируемых в

Слайд 71 Оценка стоимости обыкновенных акций, так же как и облигаций,

осуществляется на основе метода дисконтированного денежного потока.
акционеры получают

от компании денежные средства в форме:
1) потока дивидендов;
2) прироста (потери) капитала от повышения (падения) курсовой стоимости акций при продаже.
Оценка стоимости обыкновенных акций, так же как и облигаций, осуществляется на основе метода дисконтированного денежного потока.

Слайд 72
продажа

продажа

продажа
Div1 P1 Div2 P2 Div3 P 3 Div n P n
0 1 2 3 n




Выразим сегодняшнюю цену акции (Po) в дивидендах и в цене акции, прогнозируемых на последующие периоды
продажа      продажа

Слайд 74Если затраты на приобретение акции в момент времени n =0

составляют Р, то

NPV = Po - P =

акция

недооценена рынком, если Ро > Р
акция переоценена рынком, если Ро < Р
Если затраты на приобретение акции в момент времени n =0 составляют Р, то NPV = Po -

Слайд 75Выводы:
По мере расширения временного горизонта сокращается приведенная стоимость будущей цены

акции и растет приведенная стоимость потока дивидендов.
Инвестиционная стоимость одной доли

в собственном капитале рассматривается как приведенная стоимость бессрочного потока дивидендов.
! Ставкой дисконтирования при этом является альтернативная доходность собственников компании.
Выводы:По мере расширения временного горизонта сокращается приведенная стоимость будущей цены акции и растет приведенная стоимость потока дивидендов.Инвестиционная

Слайд 76Из формулы


Мы можем получить доходность, ожидаемую инвесторами от

акции в следующем году:



Эту доходность называют ставкой рыночной капитализации




Из формулы  Мы можем получить доходность, ожидаемую инвесторами от акции в следующем году:Эту доходность называют ставкой

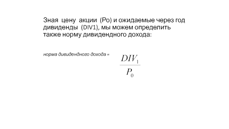
Слайд 77 Зная цену акции (Ро) и ожидаемые через год

дивиденды (DIV1), мы можем определить также норму дивидендного дохода:


норма дивидендного дохода =

Зная цену акции (Ро) и ожидаемые через год дивиденды (DIV1), мы можем определить также норму

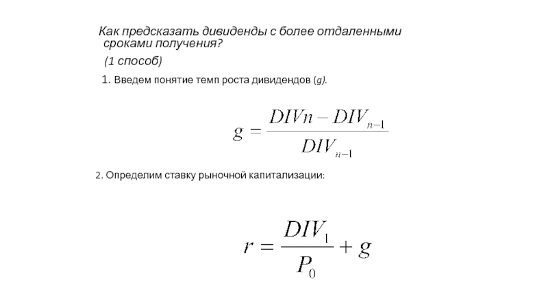
Слайд 78 Как предсказать дивиденды с более отдаленными сроками получения?

(1 способ)
1. Введем понятие темп роста дивидендов

(g).





2. Определим ставку рыночной капитализации:






Как предсказать дивиденды с более отдаленными сроками получения?   (1 способ)  1. Введем понятие

Слайд 79 Второй способ оценки долгосрочных темпов роста дивидендов.


1. Определяем коэффициент дивидендных выплат.




2. Определяем коэффициент реинвестирования.






3. Определяем рентабельность собственного капитала (ROE – return of equity):

ROE = прибыль на акцию / балансовая стоимость акции

4. Определяем темпы роста дивидендов

g = [ ] х ROE





Второй способ оценки долгосрочных темпов роста дивидендов.    1. Определяем коэффициент дивидендных выплат.

Слайд 80 Ставка рыночной капитализации, рассчитанная в соответствии с ожидаемой

доходностью других акций с сопоставимым риском и с учетом темпов

роста дивидендов носит название затрат на привлечение собственного капитала.
Ставка рыночной капитализации, рассчитанная в соответствии с ожидаемой доходностью других акций с сопоставимым риском и

Слайд 81
! Величина затрат на собственный капитал не

является персональной характеристикой корпорации, а определяется по группе однородных по

риску компаний.
Темп роста определяется на основе мнения аналитиков фондового рынка.


! Величина затрат на собственный	 капитал не является персональной характеристикой корпорации, а определяется по

Слайд 82 Подходы к определению темпов роста

Подход

на основе

Подход на основе Подход на основе
исторических данных: фундаментальных аналитических
- арифметическая и детерминант расчетов:
геометрическая роста: - объем недавней
средние; -темпы роста информации о
- Модели линейной доходности на фирме;
и логарифмически- собственный -аналитики,
линейной регрессии капитал; отслеживающие
- модели временных -темпы роста акции;
рядов операционного -степень компе-
дохода. тентности и
несогласия
аналитиков
Подходы к определению темпов роста  Подход на основе

Слайд 83 МОДЕЛИ ДИСКОНТИРОВАНИЯ ДЕНЕЖНЫХ ПОТОКОВ ДИВИДЕНДОВ ПО АКЦИЯМ


1. Модель с нулевым ростом дивидендов (zero-growth model):

Рассматривает величину дивидендов как неизменную на протяжении всего периода жизни компании.
g=0; Do=D1=D2=…=D∞
МОДЕЛИ ДИСКОНТИРОВАНИЯ ДЕНЕЖНЫХ ПОТОКОВ ДИВИДЕНДОВ ПО АКЦИЯМ   1. Модель с нулевым ростом дивидендов

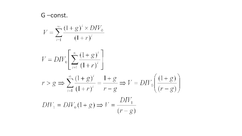
Слайд 852. Модель постоянного темпа роста дивидендов (модель Гордона) (constant growth

model).
Предполагает, что дивиденды по акциям будут неопределенно долго

расти с неизменным темпом. Менеджеры компании на основе прогноза роста прибылей закладывают ежегодно темп роста дивидендов, повторяющий прогнозный темп роста компании.

2. Модель постоянного темпа роста дивидендов (модель Гордона) (constant growth model).  Предполагает, что дивиденды по акциям

Слайд 86G –const.

G –const.

Слайд 873. Модель переменного роста дивидендов (multiple-growth model).
Переменный темп роста дивидендов:

D1

D2 … D n-1 Pn

D n D n+1… Dn+...



Период непостоянных Период дивидендов, растущих
дивидендов постоянным темпом


Период роста компании Период стабильности компании



3. Модель переменного роста дивидендов (multiple-growth model).Переменный темп роста дивидендов:D1   D2 … D n-1

Слайд 88 Модель предполагает, что величина дивидендов меняется с течением

времени и отражает жизненный цикл компании.
период прогнозирования разбивается

на этапы:
прогнозный (дивиденды оцениваются на каждом шагу)
постпрогнозный ( дивиденды растут с постоянным темпом g)
Инвестор также прогнозирует наступление времени (n)


Модель предполагает, что величина дивидендов меняется с течением времени и отражает жизненный цикл компании.

Слайд 89Pn – курс акции в последний год горизонта планирования
rhg –

альтернативная (требуемая) доходность акции в период

высокого роста
rsg – альтернативная (требуемая) доходность акций в период
стабильного роста
gnsg – темп стабильного роста дивидендов
Pn – курс акции в последний год горизонта планированияrhg – альтернативная (требуемая) доходность акции в период

Слайд 904. Модель снижающегося темпа роста дивидендов (H-model).

Предполагает,

что темп роста в течение нестабильного периода линейно снижается до

уровня темпа роста в стабильном периоде.
4. Модель снижающегося темпа роста дивидендов (H-model).   Предполагает, что темп роста в течение нестабильного периода

Слайд 915. Оценка стоимости акций при отсутствии дивидендных выплат.
1. Стоимость акции

определяется выгодой инвестора от функционирования компании (потенциальными доходами).
2. Модель дисконтированных

дивидендов трансформируется в модель дисконтированных свободных для изъятия денежных потоков.

5. Оценка стоимости акций при отсутствии дивидендных выплат.1. Стоимость акции определяется выгодой инвестора от функционирования компании (потенциальными

Слайд 92Структура потока свободных денежных средств:
Приток
Прибыль от основной деятельности

после налога (EBIAT)
Амортизация (Depreciation)
Отток
Инвестиции в оборотный капитал (Δ

NWC – Net working capital)
Инвестиции в долгосрочные активы (capex - capital expenditure)

Структура потока свободных денежных средств:Приток  Прибыль от основной деятельности после налога (EBIAT)  Амортизация (Depreciation)ОттокИнвестиции в

Слайд 93Приток – Отток = поток денежных средств, свободных для изъятия

собственниками компании (FCFE – free cash flow to equity)

Положительный поток

– источник выплат дивидендов инвесторам.
Приток – Отток = поток денежных средств, свободных для изъятия собственниками компании (FCFE – free cash flow

Слайд 94 Базовые модели оценки стоимости компании
1. Модель постоянного роста

Стабильно «вечно» растущая фирма:
Выполняются критерии стабильного роста
Компания находится в

стадии зрелости
Наблюдается высокий коэффициент дивидендных выплат.

Базовые модели оценки стоимости компании 1. Модель постоянного роста Стабильно «вечно» растущая фирма:Выполняются критерии стабильного роста

Слайд 95

Дата
Анализа


VSGк- стоимость стабильно растущей компании
FCFE – денежный поток, свободный

для изъятия инвесторами
r – альтернативная (требуемая) норма доходности
gs – темп

стабильного роста
Дата АнализаVSGк- стоимость стабильно растущей компанииFCFE – денежный поток, свободный для изъятия инвесторамиr – альтернативная (требуемая) норма

Слайд 96 Прогнозный период

Остаточный период
Годы

1, 2, 3,….n

Прогнозные потоки денежных средств, Завершающий поток
Свободных для собственников

2. Двухстадийная модель дисконтирования
потока свободных денежных средств.

Прогнозный период

Слайд 97 Стоимость компании формируется из приведенной стоимости прогнозных FCFE и

приведенной стоимости завершающего денежного потока (TCF – terminal cash flow)


rEH

– ставка требуемой доходности собственника в период
высокого роста
Стоимость компании формируется из приведенной стоимости прогнозных FCFE и приведенной стоимости завершающего денежного потока (TCF –

Слайд 98Баланс компании с финансовой точки зрения

Привлеченный капитал
Стоимость активов «как есть»

Заемный капитал
Долгосрочные активы, генерирую- Первоочередные требования к
щие потоки денежных средств активам
Оборотные активы, генерирующие Фиксированный горизонт
потоки денежных средств
Фиксированные оттоки денежных
Стоимость возможностей роста средств
Ожидаемая стоимость потоков Собственный капитал
денежных средств, которые будут Остаточные требования к активам
Созданы будущими инвестициями Бесконечный горизонт
Нефиксированные оттоки денежных
средств
Стоимость совокупного капитала Стоимость совокупного
с учетом возможностей роста = привлеченного капитала

Баланс компании с финансовой точки зрения        Привлеченный капиталСтоимость активов «как

Слайд 99Принципы анализа роста фирмы методом дисконтируемого потока свободных денежных средств
1.

Оценка «вклада» высокой динамики роста в стоимость собственного капитала.

VG =VHG – VSG


Разные
-темпы роста
-нормы накопления
-требуемые нормы доходности
Принципы анализа роста фирмы методом дисконтируемого потока свободных денежных средств1. Оценка «вклада» высокой динамики роста в стоимость

Слайд 1002. Оценка «вклада» роста через сопоставление стоимости растущей компании с

ситуацией прекращения роста.
VG =VHG – Vassets

Стоимость стабильно стоимость активов «как есть»
растущей фирмы

2. Оценка «вклада» роста через сопоставление стоимости растущей	 компании с ситуацией прекращения роста.  VG =VHG –

Слайд 101Возможности роста и ставка капитализации

Если PVGO >

EPS , то фирма быстрорастущая (акции роста)

Возможности роста и ставка капитализации  Если PVGO >  EPS , то фирма быстрорастущая (акции роста)

Слайд 102Тема 4. Управление рентабельностью собственного капитала

Тема 4. Управление рентабельностью собственного капитала

Слайд 103Задача финансового менеджмента – максимизация уровня рентабельности собственного капитала при

заданном уровне риска.
Механизм решения этой задачи основан на формировании оптимальной

структуры капитала.
Задача финансового менеджмента – максимизация уровня рентабельности собственного капитала при заданном уровне риска.Механизм решения этой задачи основан

Слайд 104Механизм решения этой задачи основан на формировании оптимальной структуры капитала.

Структура капитала представляет собой соотношение собственных и заемных финансовых

средств, используемых предприятием в процессе своей хозяйственной деятельности.
Механизм решения этой задачи основан на формировании оптимальной структуры капитала.  Структура капитала представляет собой соотношение собственных

Слайд 105 Финансовый леверидж (рычаг). Модель ф. Модильяни и М.Миллера Финансовый

леверидж характеризует использование предприятием заемных средств, которое влияет на изменение

коэффициента рентабельности собственного капитала.
Финансовый леверидж (рычаг).  Модель ф. Модильяни и М.Миллера  Финансовый леверидж характеризует использование

Слайд 106Привлечение заемного капитала
«+»

«-»
Широкие возможности Генерирует финансовые
привлечения, особен- риски;
но при высоком кре- Генерирует меньшую
дитном рейтинге; норму прибыли;
Более низкая стои- Высокая зависимость от
мость из-за эффекта колебаний конъюнктуры
«налогового щита»; финансового рынка;
Способность генери- Сложность процедуры
ровать прирост рента- привлечения.
бельности собствен-
ного капитала.
Привлечение заемного капитала«+»

Слайд 107Использование собственного капитала
«+»

«-»
Сравнительная прос- Ограниченная воз-
тота привлечения; можность привле-
Обеспечение финан- чения;
совой независимости; Высокая стоимо-
сть привлечения;
Более высокая спо- Упущенная возможность
собность генериро- роста рентабельности
вания прибыли; капитала;

Использование собственного капитала      «+»

Слайд 108Показатели:
НРЭИ (EBIT) – нетто результат эксплуатации инвестиций (БП + %

за кредит, относимые на себестоимость.
ЭР – экономическая рентабельность активов (НРЭИ/

актив х 100%)
Снп (T) – ставка налогообложения прибыли
СРСП (I) – средняя расчетная ставка процента за анализируемый период
ЗС (D)– заемные средства
СС (E) – собственные средства
Показатели:НРЭИ (EBIT) – нетто результат эксплуатации инвестиций (БП + % за кредит, относимые на себестоимость.ЭР – экономическая

Слайд 109Первая концепция – рациональная заемная политика
Пример: возьмем два предприятия «А»

и «Б».
1. ЭР = 20% (одинаковый уровень)
2.

Активы = 1000 т.р. (одинаковые для «А» и «Б»)
3. Предприятие «А» не пользуется заемными средствами
Предприятие «Б» привлекает заемные средства в размере 50% валюты баланса
4. НРЭИ для предприятий = 200 т.р.
(ЭР х актив) : 100% = (20х1000):100
Первая концепция – рациональная заемная политикаПример: возьмем два предприятия «А» и «Б». 1. ЭР = 20% (одинаковый

Слайд 110 Определим рентабельность собственного капитала без учета уплаты налогов:
По

«А» = 20% (НРЭИ: СС)х100%
По «Б» = 25%

Расходы по обслуживанию кредита -15% или 500т.р. х 0,15 = 75т.р.
РСС = (200-75):500х100% =25%
Полученная разница в 5% является эффектом финансового рычага.
Определим рентабельность собственного капитала без учета уплаты налогов:По «А» = 20% (НРЭИ: СС)х100%По «Б» =

Слайд 111 Введем теперь в расчеты налогообложение прибыли (20% или

1/5) и введем понятие налогового корректора финансового рычага

(1-Снп).
Налоговый корректор финансового
рычага показывает, в какой степени проявляется эффект финансового рычага при различном уровне налогообложения прибыли.
Введем теперь в расчеты налогообложение прибыли (20% или 1/5) и введем понятие налогового корректора финансового

Слайд 112Пример:
Для «А» :
Налог на прибыль = 200 х 0,20 =

40т.р.
Чистая прибыль = 200-40=160 т.р.
Чистая рентабельность СС = 160:1000х100% =

16%
Для «Б»:
Налог на прибыль = (200 – 75)х0,20 =25т.р.
Чистая прибыль = 125-25=100т.р.
Чистая рентабельность СС = 100:500х100%=20%
С учетом налогообложения эффект финансового рычага составил 4%. Следовательно возникает задача оптимизации ЭФР для компенсации затрат по налогообложению
Пример:Для «А» :Налог на прибыль = 200 х 0,20 = 40т.р.Чистая прибыль = 200-40=160 т.р.Чистая рентабельность СС

Слайд 113 Введем понятие дифференциала финансового рычага ( ЭР –

СРСП).
Пример: для «Б» = (20-15) =5.
С

учетом налогообложения дифференциал будет составлять 80% от полученного результата, или =
(1- 0,20) х (20 – 15) = 4 %

Введем понятие дифференциала финансового рычага ( ЭР – СРСП).  Пример: для «Б» = (20-15)

Слайд 114Введем понятие коэффициента или плеча финансового рычага (ЗС/СС) или сумма

заемного капитала, приходящаяся на 1 рубль собственного капитала.
Пример: для «Б»

= 500/500=1
Плечо финансового рычага мультиплицирует положительный или отрицательный эффект, получаемый за счет дифференциала.


Введем понятие коэффициента или плеча финансового рычага (ЗС/СС) или сумма заемного капитала, приходящаяся на 1 рубль собственного

Слайд 115(1 -Снп) – налоговый корректор финансового рычага
(

ЭР – СРСП) – дифференциал финансового рычага

ЗС/СС – коэффициент финансового рычага


ЭФР = (1- Снп) х ( ЭР – СРСП) х ( ЗС/СС)

ЭФР = (1- 0,20) х (20-15) х 1 = 4

(1 -Снп) – налоговый корректор финансового рычага   ( ЭР – СРСП) – дифференциал финансового рычага

Слайд 116
Вывод:
Если предприятие использует только собственные средства, то
РСС = (1

– Снп) х ЭР;
Если используются заемные средства, то
РСС = (1

– Снп) х ЭР + ЭФР

Вывод:Если предприятие использует только собственные средства, то РСС = (1 – Снп) х ЭР;Если используются заемные средства,

Слайд 117 Взаимосвязи между дифференциалом и плечом финансового рычага.

заемных

Дифференциал
средств


заемных Риск Рост % ставки
средств банкира
Взаимосвязи между дифференциалом и плечом финансового рычага.    заемных

Слайд 118Концепция оценки ЭФР с позиций риска
ЭФР можно толковать как изменение

чистой прибыли на каждую обыкновенную акцию в % в результате

изменения показателя НРЭИ в %

ЭФР = Изменение (%) чистой прибыли на акцию / изменение (%) НРЭИ
Концепция оценки ЭФР с позиций рискаЭФР можно толковать как изменение чистой прибыли на каждую обыкновенную акцию в

Слайд 119Рационализация структуры источников средств предприятия
Внутреннее финансирование (перераспределение прибыли)

2. Внешнее финансирование

(эмиссия акций, займы и их комбинации)

Рационализация структуры источников средств предприятияВнутреннее финансирование (перераспределение прибыли)2. Внешнее финансирование (эмиссия акций, займы и их комбинации)

Слайд 120Правила выбора источников финансирования:
1. Если показатель НРЭИ в расчете на

одну акцию невелик, то выгоднее наращивать собственные средства за счет

эмиссии акций, чем брать кредиты.
2. Если показатель НРЭИ в расчете на одну акцию достаточно велик, то выгоднее брать кредиты, чем наращивать собственные средства за счет эмиссии акций, так как привлечение заемных средств окажется дешевле.
Правила выбора источников финансирования:1. Если показатель НРЭИ в расчете на одну акцию невелик, то выгоднее наращивать собственные

Слайд 121Правила основаны на двух положениях:

На сравнительном анализе чистой рентабельности собственных

средств и чистой прибыли на одну акцию при различных вариантах

структуры пассивов баланса.
На расчете порогового (критического)
значения НРЭИ.
Правила основаны на двух положениях:На сравнительном анализе чистой рентабельности собственных средств и чистой прибыли на одну акцию

Слайд 122Формула взаимосвязи НРЭИ и чистой прибыли в расчете на одну

обыкновенную акцию

ЧП на
обыкнов. акцию = (1 – Снп) х

(НРЭИ - % за кредит) / кол-во обыкновенных акций;

В случае наличия привилегированных акций, из числителя вычитается сумма дивидендов по ним.


Формула взаимосвязи НРЭИ и чистой прибыли в расчете на одну обыкновенную акциюЧП на обыкнов. акцию = (1

Слайд 123Расчет порогового (критического) значения НРЭИ.
Пороговое значение НРЭИ, при котором чистая

прибыль на акцию (либо чистая РСС) одинакова как для варианта

привлечения заемных средств, так и для варианта с исключительным применением собственных средств.
ЭФР = 0, вследствие того что либо
ЭР = СРСП , либо ЗС/СС = 0
Формула определения порогового значения НРЭИ
ЭР = НРЭИ / (ЗС + СС) х 100 = СРСП


Расчет порогового (критического) значения НРЭИ.Пороговое значение НРЭИ, при котором чистая прибыль на акцию (либо чистая РСС) одинакова

Обратная связь

Если не удалось найти и скачать доклад-презентацию, Вы можете заказать его на нашем сайте. Мы постараемся найти нужный Вам материал и отправим по электронной почте. Не стесняйтесь обращаться к нам, если у вас возникли вопросы или пожелания:

Email: Нажмите что бы посмотреть 

Что такое TheSlide.ru?

Это сайт презентации, докладов, проектов в PowerPoint. Здесь удобно  хранить и делиться своими презентациями с другими пользователями.


Для правообладателей

Яндекс.Метрика