Разделы презентаций


УСИЛИТЕЛИ ЭЛЕКТРИЧЕСКИХ СИГНАЛОВ

Содержание

Режимы работы усилителей на транзисторахРежим А Входная и выходная характеристики и формы сигналов для усилителя в режиме Ахарактеризуется тем, что ток на выходе протекает в течение всего периода действия входного сигнала.

Слайды и текст этой презентации

Слайд 1УСИЛИТЕЛИ ЭЛЕКТРИЧЕСКИХ СИГНАЛОВ

УСИЛИТЕЛИ ЭЛЕКТРИЧЕСКИХ СИГНАЛОВ

Слайд 2Режимы работы усилителей на транзисторах
Режим А
Входная и выходная характеристики

и формы сигналов для усилителя
в режиме А
характеризуется тем, что


ток на выходе протекает в течение всего
периода действия входного сигнала.
Режимы работы усилителей на транзисторахРежим А Входная и выходная характеристики и формы сигналов для усилителя в режиме

Слайд 3Режим В
характеризуется тем, что ток на выходе протекает в

течение
примерно половины периода входного сигнала, угол отсечки близок к


а рабочая точка выбирается вначале входной характеристики

Входная характеристика и форма тока в режиме В и АВ

Режим В характеризуется тем, что ток на выходе протекает в течение примерно половины периода входного сигнала, угол

Слайд 4Схема включения транзисторов, работающих в режиме В и АВ

Схема включения транзисторов, работающих в режиме В и АВ

Слайд 5Параллельная ООС по напряжению
Параллельная ООС по току

Параллельная ООС по напряжению Параллельная ООС по току

Слайд 6Последовательная ООС по току
Последовательная ООС по напряжению.

Последовательная ООС по токуПоследовательная ООС по напряжению.

Слайд 7К оценке влияния ООС на коэффициент усиления усилителя

К оценке влияния ООС на коэффициент усиления усилителя

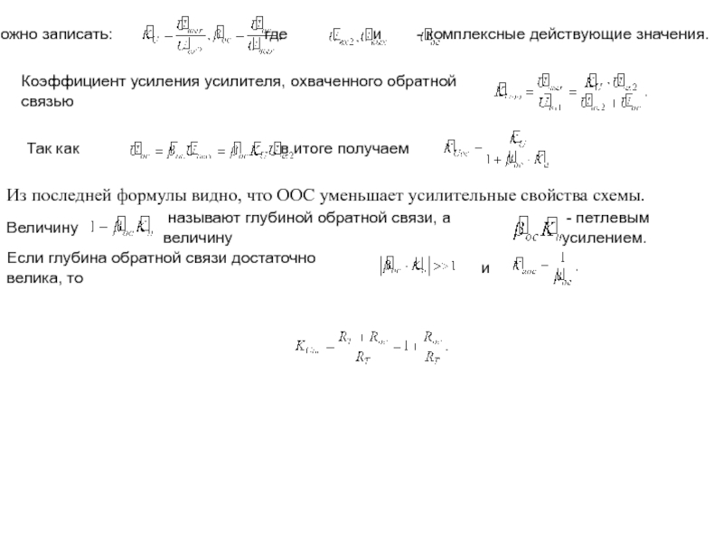
Слайд 8Можно записать:
где
и
- комплексные действующие

значения.
Коэффициент усиления усилителя, охваченного обратной связью

Так как
,

в итоге получаем

Из последней формулы видно, что ООС уменьшает усилительные свойства схемы.

Величину

называют глубиной обратной связи, а величину

- петлевым усилением.

Если глубина обратной связи достаточно велика, то

и


Можно записать: где и - комплексные действующие значения.Коэффициент усиления усилителя, охваченного обратной связью  Так как ,

Слайд 9Схема с фиксированным током базы

Схема с фиксированным током базы

Слайд 10Дифференциальный усилитель

Дифференциальный усилитель

Слайд 11Упрощенная структурная схема ОУ и его обозначение на схемах

Упрощенная структурная схема ОУ и его обозначение на схемах

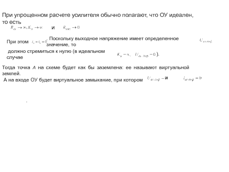
Слайд 12При упрощенном расчете усилителя обычно полагают, что ОУ идеален, то

есть
и
.
При этом
. Поскольку выходное напряжение

имеет определенное значение, то

должно стремиться к нулю (в идеальном случае

).

Тогда точка А на схеме будет как бы заземлена: ее называют виртуальной землей.
А на входе ОУ будет виртуальное замыкание, при котором

и

При упрощенном расчете усилителя обычно полагают, что ОУ идеален, то есть и . При этом . Поскольку

Слайд 14Активные фильтры

Активные фильтры

Слайд 15Применение ОУ для выполнения математических операций

Применение ОУ для выполнения математических операций

Слайд 16Интегратор

Интегратор

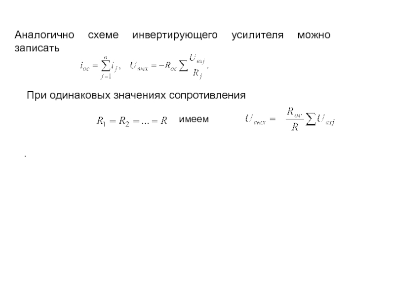
Слайд 17Аналогично схеме инвертирующего усилителя можно записать
При одинаковых значениях

сопротивления
имеем
.

Аналогично схеме инвертирующего усилителя можно записать При одинаковых значениях сопротивления имеем .

Обратная связь

Если не удалось найти и скачать доклад-презентацию, Вы можете заказать его на нашем сайте. Мы постараемся найти нужный Вам материал и отправим по электронной почте. Не стесняйтесь обращаться к нам, если у вас возникли вопросы или пожелания:

Email: Нажмите что бы посмотреть 

Что такое TheSlide.ru?

Это сайт презентации, докладов, проектов в PowerPoint. Здесь удобно  хранить и делиться своими презентациями с другими пользователями.


Для правообладателей

Яндекс.Метрика