Разделы презентаций


УСТОЙЧИВОСТЬ ЭНЕРГОСИСТЕМ

Содержание

АСИНХРОННЫЕ РЕЖИМЫ В ЭЛЕКТРИЧЕСКИХ СИСТЕМАХ Асинхронными называют такие режимы работы генератора или двигателя, при которых скорость вращения роторов значительно отклоняется от синхронной. К асинхронным режимам относятся:работа синхронной машины после её выпадения из

Слайды и текст этой презентации

Слайд 1УСТОЙЧИВОСТЬ ЭНЕРГОСИСТЕМ






АСИНХРОННЫЕ РЕЖИМЫ В ЭЛЕКТРИЧЕСКИХ СИСТЕМАХ

УСТОЙЧИВОСТЬ ЭНЕРГОСИСТЕМАСИНХРОННЫЕ РЕЖИМЫ В ЭЛЕКТРИЧЕСКИХ СИСТЕМАХ

Слайд 2АСИНХРОННЫЕ РЕЖИМЫ В ЭЛЕКТРИЧЕСКИХ СИСТЕМАХ

Асинхронными называют такие режимы работы генератора

или двигателя, при которых скорость вращения роторов значительно отклоняется от

синхронной. К асинхронным режимам относятся:
работа синхронной машины после её выпадения из синхронизма;
асинхронный пуск двигателей или синхронных компенсаторов;
самозапуск двигателей.
В асинхронном режиме вектор ЭДС синхронной машины, выпавшей из синхронизма, вращается относительно вектора ЭДС машин, работающих синхронно.
АСИНХРОННЫЕ РЕЖИМЫ В ЭЛЕКТРИЧЕСКИХ СИСТЕМАХ	Асинхронными называют такие режимы работы генератора или двигателя, при которых скорость вращения роторов

Слайд 3Возникновение асинхронного режима
Асинхронные режим может возникнуть в результате нарушения динамической

устойчивости, вследствие потери возбуждения синхронной машины.
Рассмотрим переход генератора в асинхронный

режим работы вследствие нарушения динамической устойчивости (рис.16.1). Пусть одна из линий электропередачи (рис.10.1, а) внезапно отключается, а затем включается вновь. При этом происходит переход с характеристики 1 на характеристику 2 и обратно.
Возникновение асинхронного режима Асинхронные режим может возникнуть в результате нарушения динамической устойчивости, вследствие потери возбуждения синхронной машины.Рассмотрим

Слайд 4Возникновение асинхронного режима
При этом происходит переход с характеристики 1 на

характеристику 2 и обратно. Но угол включения (рис.16.1) настолько велик,

что площадь ускорения превосходит наибольшую возможную площадь торможения . Угол вектора ЭДС эквивалентного генератора превышает критическое значение . На ротор начинает действовать ускоряющий избыточный момент, приводящий к дальнейшему увеличению угла .
Возникновение асинхронного режимаПри этом происходит переход с характеристики 1 на характеристику 2 и обратно. Но угол включения

Слайд 5Возникновение асинхронного режима
Переход в асинхронный режим синхронного генератора

Возникновение асинхронного режимаПереход в асинхронный режим синхронного генератора

Слайд 6Возникновение асинхронного режима
Когда скорость ротора начнёт отличаться от синхронной, появляется

скольжение , растущее с увеличением разности скоростей. Вследствие скольжения появляется

асинхронный момент, который зависит от напряжения на зажимах генератора. Приближённо можно принять

.
Возникновение асинхронного режимаКогда скорость ротора начнёт отличаться от синхронной, появляется скольжение , растущее с увеличением разности скоростей.

Слайд 7Возникновение асинхронного режима
С увеличением скольжения начинают действовать регуляторы мощности турбины,

уменьшая . Синхронная мощность приобретает пульсирующий характер и,

являясь функцией скольжения, будет, в свою очередь, влиять на него, вызывая его пульсации. При некотором значении скольжения момент турбины уравновесится средним асинхронным моментом ( ). Это условие определяет начало установившегося асинхронного режима (хода).
Возникновение асинхронного режимаС увеличением скольжения начинают действовать регуляторы мощности турбины, уменьшая   . Синхронная мощность приобретает

Слайд 8Установившийся асинхронный режим

Установившийся асинхронный режим характеризуется скольжением , которое в

соответствии с рис.16.2 определяется точкой пересечения характеристик момента турбины и

асинхронного момента. Если выпавшая из синхронизма машина возбуждена, то кроме взаимно уравновешивающих друг друга асинхронного момента и момента турбины на вал генератор-турбина будет действовать также синхронный вращающий момент.
Установившийся асинхронный режимУстановившийся асинхронный режим характеризуется скольжением , которое в соответствии с рис.16.2 определяется точкой пересечения характеристик

Слайд 9Установившийся асинхронный режим
К определению скольжения в установившемся асинхронном режиме

Установившийся асинхронный режимК определению скольжения в установившемся асинхронном режиме

Слайд 10Установившийся асинхронный режим
Этот знакопеременный момент вызывает периодическое изменение скорости вращения

ротора в асинхронном режиме, а следовательно, и пульсации скольжения, изменяющиеся

от до около своего среднего значения (рис.16,3). Очевидно, что чем больше амплитуда синхронного момента, тем больше разница между максимальным и минимальным значениями пульсирующего скольжения.
Установившийся асинхронный режимЭтот знакопеременный момент вызывает периодическое изменение скорости вращения ротора в асинхронном режиме, а следовательно, и

Слайд 11Установившийся асинхронный режим
Изменение асинхронного момента и скольжения в асинхронном режиме

Установившийся асинхронный режимИзменение асинхронного момента и скольжения в асинхронном режиме

Слайд 12Установившийся асинхронный режим
Уравнения движения ротора генератора в асинхронном режиме имеет

вид:

. (16.1)
Преобразуем это уравнение, введя в левую часть скольжение.
Ускорение ротора двигателя запишем в виде

, (16.2)
где – разность между текущей и синхронной скоростями ротора. В
Установившийся асинхронный режимУравнения движения ротора генератора в асинхронном режиме имеет вид:

Слайд 13Установившийся асинхронный режим
В относительных единицах эта разность может быть записана

в виде:

. (16.3)
Подставив в выражение (16.3) в (16.2), получим

.
Следовательно, выражение (16.1) принимает вид

.(16.4)

Установившийся асинхронный режимВ относительных единицах эта разность может быть записана в виде:

Слайд 14Установившийся асинхронный режим
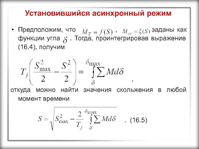
Предположим, что

, заданы как

функции угла . Тогда, проинтегрировав выражение (16.4), получим


,
откуда можно найти значения скольжения в любой момент времени

. (16.5)

Установившийся асинхронный режимПредположим, что        ,

Слайд 15Ресинхронизация синхронных генераторов и двигателей

Для большинства синхронных машин асинхронный режим

не представляет опасности. Необходимо проверить опасность нарушения устойчивости остальной части

системы, в которой мощный генератор работает. В этом режиме генератор обычно потребляет из системы значительную реактивную мощность. Это приводит к увеличению тока статора. Поскольку предельная величина ток статора ограничена, предельная активная мощность также ограничивается до 50–70% номинальной мощности, а у мощных турбогенераторов – 30–50%.
Ресинхронизация синхронных генераторов и двигателейДля большинства синхронных машин асинхронный режим не представляет опасности. Необходимо проверить опасность нарушения

Слайд 16Ресинхронизация синхронных генераторов и двигателей
Это приводит к дефициту активной мощности

в системе, что является существенным недостатком асинхронного режима.
Возможность работы в

асинхронном режиме и её длительность ограничены опасностью повреждений самого генератора. В асинхронном режиме допускается работа турбогенератора в течение 15–30 минут, гидрогенератора в течение нескольких минут.
Восстановление выпавшего из синхронизма генератора возможно без его отключения из сети. Можно оставить его на некоторое время в асинхронном режиме, а затем ввести в синхронизм. Это называется ресинхронизацией.
Ресинхронизация синхронных генераторов и двигателейЭто приводит к дефициту активной мощности в системе, что является существенным недостатком асинхронного

Слайд 17Ресинхронизация синхронных генераторов и двигателей
Одно из условий успешной ресинхронизации можно

получить, используя выражение (16.6). Если скольжение, с которым работает генератор

в асинхронном режиме, станет равным нулю, то это означает, что скорость вращения генератора стала синхронной, при

.

Ресинхронизация синхронных генераторов и двигателейОдно из условий успешной ресинхронизации можно получить, используя выражение (16.6). Если скольжение, с

Слайд 18Ресинхронизация синхронных генераторов и двигателей
В этом случае среднее значение скольжения


.
Условие необходимое, но недостаточное для втягивания генератора в синхронизм. Для получения второго условия рассмотрим протекание процесса ресинхронизации, представленного на рис.16.4. Предположим, что увеличение тока возбуждения повышает синхронный вращающий момент, что в свою очередь приводит к росту пульсаций скольжения.
Ресинхронизация синхронных генераторов и двигателейВ этом случае среднее значение скольжения

Слайд 19Ресинхронизация синхронных генераторов и двигателей
При некотором значении синхронного момента скольжение

пройдёт через нуль, что свидетельствует о наступлении синхронного режима. Избыточный

момент, определяющий движение ротора генератора в асинхронном режиме, состоит из трёх составляющих:
,
где – момент турбины; , – синхронный и асинхронный моменты. Когда скольжение становится равным нулю, асинхронный момент также равен нулю. Следовательно, условием втягивания генератора в синхронизм будет условие .
Ресинхронизация синхронных генераторов и двигателейПри некотором значении синхронного момента скольжение пройдёт через нуль, что свидетельствует о наступлении

Слайд 20Ресинхронизация синхронных генераторов и двигателей

Ресинхронизация синхронных генераторов и двигателей

Слайд 21Ресинхронизация синхронных генераторов и двигателей
При таком соотношении моментов и

на вал генератора действует тормозной избыточный момент, который вызывает

уменьшение угла . Ротор генератора начинает движение в сторону его уменьшения, площадь торможения abc уравновешивается площадью ускорения cde, происходят затухающие колебания около точки c. Вследствие того, что ток возбуждения начинает увеличиваться, отсчёт площадей производится от характеристики синхронного момента, соответствующего большему значению тока возбуждения (изображена пунктирной линией). Необходимо отметить, что увеличение тока возбуждения в процессе ресинхронизации приводит к более быстрому втягиванию генератора в синхронизм, демпфированию колебаний угла по времени.
Ресинхронизация синхронных генераторов и двигателейПри таком соотношении моментов и   на вал генератора действует тормозной избыточный

Слайд 22Ресинхронизация синхронных генераторов и двигателей
Если условие не

выполняется, то ресинхронизация не будет успешной, угол продолжит возрастать, а

генератор останется в асинхронном режиме.
После вхождения в синхронизм регулятор скорости турбины начинает увеличивать впуск энергоносителя, вследствие чего возрастает момент турбины. Это приводит к увеличению площади ускорения и уменьшению площади торможения, что может вызвать из синхронизма в одном из последующих циклов качаний. Избежать выпадения из синхронизма можно, регулируя надлежащим образом ток возбуждения.
Ресинхронизация синхронных генераторов и двигателейЕсли условие    не выполняется, то ресинхронизация не будет успешной, угол

Слайд 23Ресинхронизация синхронных генераторов и двигателей
Процесс ресинхронизации может быть рассчитан методом

последовательных интервалов с учётом характеристик турбин и их регуляторов скорости.
Восстановление

синхронного режима работы синхронных двигателей производится для ответственных механизмов, сохранение которых в работе необходимо по условиям техники безопасности или технологии производства.
Ресинхронизация синхронных генераторов и двигателейПроцесс ресинхронизации может быть рассчитан методом последовательных интервалов с учётом характеристик турбин и

Слайд 24Ресинхронизация синхронных генераторов и двигателей
Оно может осуществляться разными способами:
ресинхрогизацией;
ресинхрогизацией с

автоматической разгрузкой рабочего механизма (если она допустима) до такой степени,

при которой обеспечивается втягивание двигателя в синхронизм;
отключение двигателя и повторное включение его автоматическим пуском.
Ресинхронизация синхронных генераторов и двигателейОно может осуществляться разными способами:ресинхрогизацией;ресинхрогизацией с автоматической разгрузкой рабочего механизма (если она допустима)

Слайд 25Ресинхронизация синхронных генераторов и двигателей
В последнем способе при сохранении возбуждения

двигателя важное значение имеет синхронное включение. При несовпадении по фазе

векторов напряжений синхронизируемого двигателя и сети возникает ударный ток включения, который приближённо определяется с помощью выражения:

,
где – геометрическая разность между ЭДС двигателя и напряжением сети; ,
– сопротивления двигателя и системы.
Ресинхронизация синхронных генераторов и двигателейВ последнем способе при сохранении возбуждения двигателя важное значение имеет синхронное включение. При

Слайд 26Ресинхронизация синхронных генераторов и двигателей
При ударный

ток имеет наибольшее значение, и может вызвать повреждение обмоток двигателя

при его включении. Это можно предотвратить с помощью ускоренной синхронизации. В устройстве, выполняющем ускоренную синхронизацию, осуществляется постоянное сравнение значений напряжения по концам выключателя, с помощью которого осуществляется ресинхронизация.
Ресинхронизация синхронных генераторов и двигателейПри     ударный ток имеет наибольшее значение, и может вызвать

Слайд 27Ресинхронизация синхронных генераторов и двигателей
Как только разность

превысит наперёд заданное значение , зависящее

от погрешности измерения, начнётся определение расхождения векторов и :
,
где и – скорости вращения векторов напряжений и ; – время, за которое произошло увеличение скорости с до .
Ресинхронизация синхронных генераторов и двигателейКак только разность       превысит наперёд заданное значение

Слайд 28Ресинхронизация синхронных генераторов и двигателей
После определения ускорения вычисляются текущий угол

и угол опережения. Текущий угол находится по моментам прохождения через

нуль напряжений и . Для включения двигателя после проворота его ротора на угол необходимо команду на включение выключателя подавать с некоторым опережением по времени. При этом угол опережения получают из соотношения

,
где , – текущие значения скольжения и ускорения ротора; – собственное время включения двигателя. Условие срабатывания выключателя запишется в виде , при его выполнении подаётся сигнал на включение выключателя.
Ресинхронизация синхронных генераторов и двигателейПосле определения ускорения вычисляются текущий угол и угол опережения. Текущий угол находится по

Слайд 29Ресинхронизация синхронных генераторов и двигателей
Описанный алгоритм обеспечивает ускоренную синхронизацию в

случае кратковременной потере питания двигателя, которая может возникнуть вследствие КЗ

на питающей линии либо её отключения, а затем включения от АПВ двигателя.
Ресинхронизация синхронных генераторов и двигателейОписанный алгоритм обеспечивает ускоренную синхронизацию в случае кратковременной потере питания двигателя, которая может

Обратная связь

Если не удалось найти и скачать доклад-презентацию, Вы можете заказать его на нашем сайте. Мы постараемся найти нужный Вам материал и отправим по электронной почте. Не стесняйтесь обращаться к нам, если у вас возникли вопросы или пожелания:

Email: Нажмите что бы посмотреть 

Что такое TheSlide.ru?

Это сайт презентации, докладов, проектов в PowerPoint. Здесь удобно  хранить и делиться своими презентациями с другими пользователями.


Для правообладателей

Яндекс.Метрика