Разделы презентаций


Вказівники на функції

Приклад вказівника на функцію, що має два параметри і повертає вказівник на дані з типом char char* (*pfun) (char*, unsigned)Якщо оголошено дві функціїchar* FindWord (char* st, unsigned num);char* DelWord (char*

Слайды и текст этой презентации

Слайд 1Вказівники на функції
В мові С ім’я функції є константним

вказівником на перший
байт виконавчого коду функції. Це адреса оперативної

памяті,
яка відповідає точці входу даної функції. У разі виклику
функції зчитується перша команда за цією адресою, а далі всі
наступні команди. Адресу функції можна присвоїти вказівнику
та використовувати його для звертання до функції.
Оголошення вказівника на функцію
тип_значення_функції (*ім’я_вказівника)(список
типів_параметрів_функції)
Операція – “функція” має вищий пріоритет ніж операція * -
”вказівник”, тому конструкцію *ім’я_вказівника необхідно
охопити дужками. Інакше дане оголошення було би прототипом
функції, яка використовує відповідні параметри і повертає
значення, яке є вказівником.
Вказівники на функції В мові С ім’я функції є константним вказівником на перший байт виконавчого коду функції.

Слайд 2
Приклад вказівника на функцію, що має два параметри і


повертає вказівник на дані з типом char
char* (*pfun) (char*,

unsigned)
Якщо оголошено дві функції
char* FindWord (char* st, unsigned num);
char* DelWord (char* sent, unsigned k);
то коректними будуть присвоєння
pfun = FindWord або pfun = &FindWord
pfun = DelWord або pfun = & DelWord
Вказівник можна застосовувати для звертання до функції.
Після першого присвоєння, наступне звертання (*pfun)(str, 3);
рівнозначне виклику FindWord (str, 3);
Можна використовувати спрощене звертання pfun (str, 3),
але краще конструкцію з розадресованим вказівником.
Приклад вказівника на функцію, що має два параметри і повертає вказівник на дані з типом char

Слайд 3
Приклад
#include #include void print(char *s) {      puts(s); } void main(void) {      void (*efct)(char *s);      efct=&print;

/* efct=print */      (*efct)("Function Print!"); /* efct("Function Print!"); */ }


Приклад #include #include void print(char *s) {      puts(s); } void main(void) {      void (*efct)(char

Слайд 4
Покажчикам на функції можна присвоювати адреси стандартних
бібліотечних

функцій. #include #include #include void main(void) {      double (*fn)(double);      float y,x=1;      fn=sin;      y=fn(x);      printf("sin(%g)==%g\n",x,y);      fn=cos;      y=fn(x);      printf("cos(%g)==%g\n",x,y);
}

Покажчикам на функції можна присвоювати адреси стандартних бібліотечних функцій. #include #include #include void main(void) {

Слайд 5
Найчастіше вказівники на функції використовуються як
формальні

параметри у функціях вищого рівня. Це дає змогу
створювати функції,

які використовують інші функції без огляду
на їх конкретні імена та внутрішнє наповнення.
Приклад
#include #include #include double fn(double (*pfn)(double ), double x) {      double y=pfn(x);      printf("y==%g\n", y);      return y; }
Найчастіше вказівники на функції використовуються як формальні параметри у функціях вищого рівня. Це дає

Слайд 6
double fun1 (double x) {      return sin(x)*cos(x); } double fun2 (double

x) {    if (x>=0)
return 3*cos(1.5*x)

else  
return cos(x)*cos(x); }
void main(void) {      fn(sin,1);      fn(fun1,1);      fn(&fun2,1); }


double fun1 (double x) {      return sin(x)*cos(x); } double fun2 (double x) {    if

Слайд 7
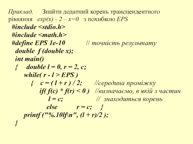
Приклад. Знайти додатний корень трансцендентного
рівняння exp(x)

- 2 – x=0 з похибкою EPS
#include

#include
#define EPS 1e-10 // точність результату
double f (double x);
int main()
{ double l = 0, r = 2, c;
while( r - l > EPS )
{ c = ( l + r ) / 2; //середина проміжку
if( f(c) * f(r) < 0 ) //визначаємо, в якій з частин
l = c; // знаходиться корень
else r = c; }
printf ("%.10lf\n", (l + r)/2 );
}

Приклад.   Знайти додатний корень трансцендентного рівняння  exp(x) - 2 – x=0  з похибкою

Слайд 8
double f (double x)

{

return exp(x) - 2 - x;
}

Запрограмовано алгоритм ділення навпіл. Корень
знаходиться між l = 0 та r = 2. Знаходимо середину c
відрізка [l, r). Корень буде на одному з відрізків : на [l, c), або
на [с, r), там, де значення функції на кінцях мають різні знаки
(теорема Ролля). Обираємо потрібний з двох відрізків та
повторюємо алгоритм. Виконуємо ділення навпіл, поки
довжина відрізку не стане меньше заданої точності.

double f (double x)     {

Слайд 9
В прикладі обчислювався нуль конкретної функції
f(x)

= exp(x) - 2 – x . Запишемо функцію, яка

знаходить нулі
довільних функцій. Для цього потрібно передавати функцію
в якості аргумента.

#include
#include
#define EPS 1e-16
double root (double l, double r, double (*f)(double));
double f1 (double x);
double f2 (double x);


В прикладі обчислювався нуль конкретної функції f(x) = exp(x) - 2 – x .

Слайд 10
int main()
{ printf ("root1

= %lf\n", root(0, 2, f1)); // обчислюємо

// корень f1(x) = 0
printf ("root2 = %lf\n", root(0, 2, f2)); // обчислюємо
// корень f2(x) = 0
return 0; }
double root(double l, double r, double (*f)(double))
{ double c;
while( r - l > EPS ) { c = ( l + r ) / 2;
if( f(c) * f(r) < 0 ) l = c;
else r = c; }
return l;
}
double f1 (double x) { return cos(x) - 3 * x; }
double f2 (double x) { return exp(x) - x - 2; }


Обратная связь

Если не удалось найти и скачать доклад-презентацию, Вы можете заказать его на нашем сайте. Мы постараемся найти нужный Вам материал и отправим по электронной почте. Не стесняйтесь обращаться к нам, если у вас возникли вопросы или пожелания:

Email: Нажмите что бы посмотреть 

Что такое TheSlide.ru?

Это сайт презентации, докладов, проектов в PowerPoint. Здесь удобно  хранить и делиться своими презентациями с другими пользователями.


Для правообладателей

Яндекс.Метрика