Разделы презентаций


Второе начало термодинамики

Содержание

необратимый процесс При сжатииПри расширенииСуммарная работаПри весьма малых скоростяхl1-2-1

Слайды и текст этой презентации

Слайд 1Второе начало термодинамики
Обратимые и необратимые процессы
процессы 1-2 и 2-1 называют

обратимыми
необратимый процесс

Второе начало термодинамики Обратимые и необратимые процессыпроцессы 1-2 и 2-1 называют обратимыминеобратимый процесс

Слайд 2необратимый процесс
При сжатии
При расширении
Суммарная работа
При весьма малых скоростях
l1-2-1

необратимый процесс  При сжатииПри расширенииСуммарная работаПри весьма малых скоростяхl1-2-1

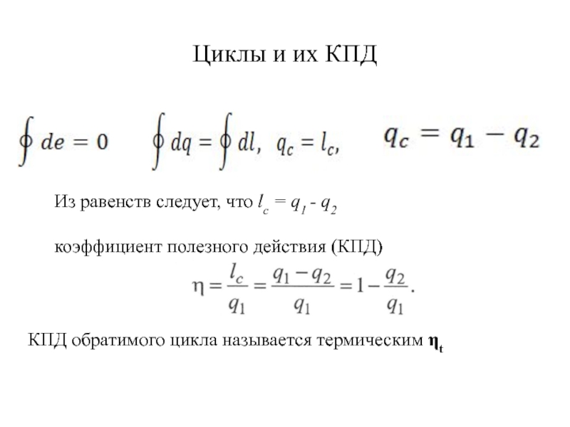
Слайд 3Циклы и их КПД
А

Б С

Для любого цикла первое начало термодинамики

Циклы и их КПДА

Слайд 4Циклы и их КПД
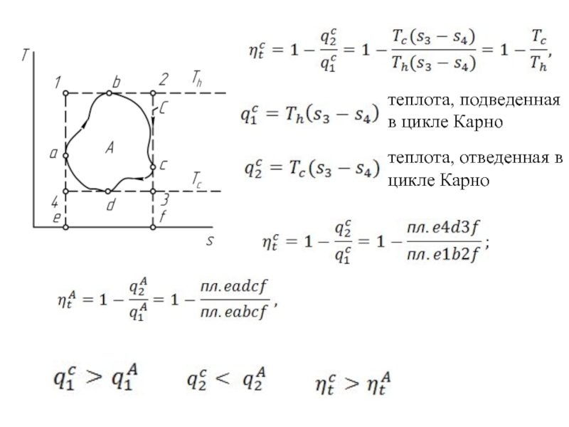
КПД обратимого цикла называется термическим ηt
Из равенств

следует, что lc = q1 - q2
коэффициент полезного действия (КПД)


Циклы и их КПДКПД обратимого цикла называется термическим ηtИз равенств следует, что lc = q1 - q2коэффициент

Слайд 5Формулировки второго начала
Р. Клаузиус : Невозможен самопроизвольный переход теплоты от

менее нагретого тела к более нагретому.
М. Планк: невозможно создать

периодически работающую машину, все действия которой сводились бы к поднятию груза (т. е. к совершению работы) и к охлаждению одной только горячей среды.

q2 ≠ 0

η=1-q2/q1 < 1

Формулировки второго началаР. Клаузиус : Невозможен самопроизвольный переход теплоты от менее нагретого тела к более нагретому. М.

Слайд 6Формулировки второго начала
Невозможно создать двигатель, который мог бы бесконечно совершать

работу без подвода энергии извне (такую машину принято называть вечным

двигателем первого рода (perpetuum mobile (ppm-1)
Двигатель, который мог бы всю теплоту, полученную рабочим телом от горячей среды, преобразовать в работу, не отдавая сколько-нибудь теплоты холодной среде, принято называть вечным двигателем второго рода (ppm-2)
невозможно создать вечный двигатель ни первого, ни второго рода.
Формулировки второго началаНевозможно создать двигатель, который мог бы бесконечно совершать работу без подвода энергии извне (такую машину

Слайд 7Цикл Карно. Теорема Карно
∆T1=Th-T1
∆T3=T3-Tс

Цикл Карно. Теорема Карно∆T1=Th-T1∆T3=T3-Tс

Слайд 8Цикл Карно. Теорема Карно
КПД цикла Карно не зависит от рода

рабочего тела

Поскольку
принимает вид
Условие
ηt2> ηt1.
L" > L’
∆L =

L" - L'>0

Q2’ > Q2",

∆Q = Q2’- Q2" > 0


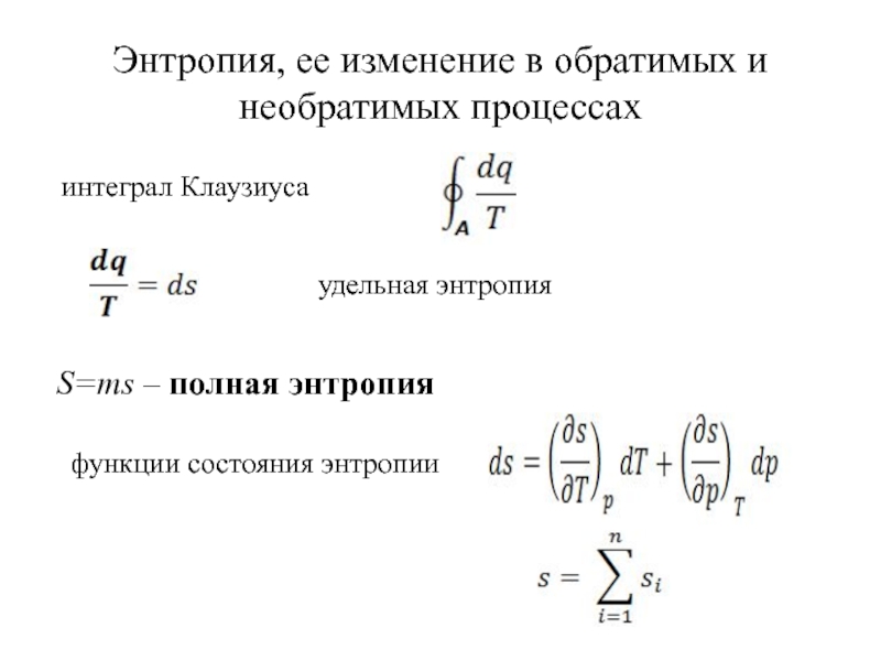
Слайд 9Энтропия, ее изменение в обратимых и необратимых процессах
Для каждого i-ого

цикла Карно
Уравнение Р. Клаузиуса

Энтропия, ее изменение в обратимых и необратимых процессахДля каждого i-ого цикла КарноУравнение Р. Клаузиуса

Слайд 10Энтропия, ее изменение в обратимых и необратимых процессах
интеграл Клаузиуса
удельная

энтропия
S=ms – полная энтропия
функции состояния энтропии

Энтропия, ее изменение в обратимых и необратимых процессах интеграл Клаузиусаудельная энтропияS=ms – полная энтропия функции состояния энтропии

Слайд 11Следовательно,
<
в пределе, при n→

Следовательно, < в пределе, при n→

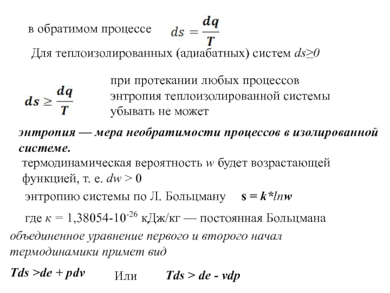
Слайд 12отсюда следует, что
изменение энтропии в необратимом процессе больше, чем интеграл

Клаузиуса в этом же процессе. ds >

интеграл Клаузиуса не

превышает нуля ни для обратимых, ни для необратимых циклов любой конфигурации.
отсюда следует, чтоизменение энтропии в необратимом процессе больше, чем интеграл Клаузиуса в этом же процессе. ds >

Слайд 13при протекании любых процессов энтропия теплоизолированной системы убывать не может
энтропия

— мера необратимости процессов в изолированной системе.
энтропию системы по Л.

Больцману

s = k*lnw

где к = 1,38054-10-26 кДж/кг — постоянная Больцмана

объединенное уравнение первого и второго начал термодинамики примет вид

Tds >de + pdv

Или

Tds > de - vdp

в обратимом процессе

Для теплоизолированных (адиабатных) систем ds≥0

термодинамическая вероятность w будет возрастающей функцией, т. е. dw > 0

при протекании любых процессов энтропия теплоизолированной системы убывать не можетэнтропия — мера необратимости процессов в изолированной системе.энтропию

Слайд 14T-s-диаграмма состояний.
Но для идеального газа
Tds >de + pdv
de

= cvdT

T-s-диаграмма состояний. Но для идеального газа Tds >de + pdvde = cvdT

Слайд 15изменение энтропии в произвольном обратимом процессе
Уравнения справедливы для любого

обратимого процесса идеального газа x=const.
b
на прямой 1b dv = 0
на

прямой b2 dT = 0

Tb=T2, vb=v1

изменение энтропии в произвольном обратимом процессе Уравнения справедливы для любого обратимого процесса идеального газа x=const.bна прямой 1b

Слайд 16частные случаи:
T=const, v=const, p = const, q=0 и s=const
Изотермический

процесс 1-2T
изменение энтропии
изохорный процесс 1-2v,

частные случаи:T=const, v=const, p = const, q=0 и s=const Изотермический процесс 1-2T изменение энтропииизохорный процесс 1-2v,

Слайд 17частные случаи:
для изобарного процесса 1-2p
Адиабата 1-2s

вертикальная прямая, совпадающая

с линией s=const.
q1-2s=0

частные случаи:для изобарного процесса 1-2pАдиабата 1-2s вертикальная прямая, совпадающая с линией s=const.q1-2s=0

Слайд 18В политропном процессе (n=const) из уравнения Tvn-1= const
точка, где

энтропии приписывают нулевое значение
TN = 273,15К; pN = 760

мм. рт .ст

В политропном процессе (n=const) из уравнения Tvn-1= const точка, где энтропии приписывают нулевое значение TN = 273,15К;

Слайд 19теплота, подведенная в цикле Карно

теплота, отведенная в цикле Карно

теплота, подведенная в цикле Карнотеплота, отведенная в цикле Карно

Слайд 20на основании теоремы о среднем,
Среднеинтегральная температура
среднеинтегральная температура
процесса
На участке

abc этого цикла ds>0 и, поэтому Tds=dq>0
На участке cda

ds<0 и dq<0
на основании теоремы о среднем,Среднеинтегральная температурасреднеинтегральная температура процесса На участке abc этого цикла ds>0 и, поэтому Tds=dq>0

Слайд 21Среднеинтегральная температура
термический КПД цикла D
Подведенная теплота
отведенная теплота

Среднеинтегральная температуратермический КПД цикла DПодведенная теплотаотведенная теплота

Слайд 22Термодинамическая шкала температур
примем,
что
Если теплота отводится
при T0а=0, t=1

Термодинамическая шкала температурпримем, чтоЕсли теплота отводится при T0а=0, t=1

Обратная связь

Если не удалось найти и скачать доклад-презентацию, Вы можете заказать его на нашем сайте. Мы постараемся найти нужный Вам материал и отправим по электронной почте. Не стесняйтесь обращаться к нам, если у вас возникли вопросы или пожелания:

Email: Нажмите что бы посмотреть 

Что такое TheSlide.ru?

Это сайт презентации, докладов, проектов в PowerPoint. Здесь удобно  хранить и делиться своими презентациями с другими пользователями.


Для правообладателей

Яндекс.Метрика