Разделы презентаций


Введение в электронные таблицы. Запись формул в таблицу

Содержание

Электронная таблица – программа для построения и расчета данных, представленных в виде строк и столбцов, а также иллюстрации результатов в виде различных графиков.

Слайды и текст этой презентации

Слайд 1Введение в электронные таблицы. Запись формул в таблицу.
Презентация 11-13

Введение в электронные таблицы.  Запись формул в таблицу. Презентация 11-13

Слайд 2Электронная таблица – программа для построения и расчета данных, представленных

в виде строк и столбцов, а также иллюстрации результатов в

виде различных графиков.
Электронная таблица – программа для построения и расчета данных, представленных в виде строк и столбцов, а также

Слайд 3Электронная таблица состоит из прямоугольных клеток – ячеек. Горизонтальные ряды

клеток образуют строки, вертикальные ряды – столбцы.
Для именования столбцов

используются буквы латинского алфавита: А, В, С ... . После столбца с именем Z следуют столбцы: АА, АВ, АС, ..., AZ, ВА, ВВ и т.д. в алфавитном порядке.
Для именования строк используются арабские цифры.
Электронная таблица состоит из прямоугольных клеток – ячеек. Горизонтальные ряды клеток образуют строки, вертикальные ряды – столбцы.

Слайд 4Например, у табличного процессора Excel таблица максимального размера содержит 16384

столбцов и более миллиона строк. Последний столбец имеет имя XFD.
У

табличного процессора OpenOffice.org Calc таблица максимального размера содержит 1024 столбцов и более миллиона строк. Последний столбец имеет имя AMJ.
Например, у табличного процессора Excel таблица максимального размера содержит 16384 столбцов и более миллиона строк. Последний столбец

Слайд 5Каждая ячейка ЭТ имеет имя или адрес в таблице, составленное

из имени столбца и номера строки, к которым она принадлежит.


Примеры имен ячеек:
A1, D5, М237, СА12.
Каждая ячейка ЭТ имеет имя или адрес в таблице, составленное из имени столбца и номера строки, к

Слайд 6С программой ЭТ можно производить следующие операции:
создание таблиц и

их редактирование,
вычисление по формулам,
сохранение во внешней памяти,
построение графиков

и диаграмм,
статистическая обработка элементов таблицы,
упорядочение по признаку,
работа как с базой данных,
печать на бумагу.
С программой ЭТ можно производить следующие операции: создание таблиц и их редактирование, вычисление по формулам, сохранение во

Слайд 7Основное свойство электронной таблицы:
изменение числового значения в ячейке приводит к

мгновенному пересчету формул, содержащих имя этой ячейки.

Основное свойство  электронной таблицы:изменение числового значения в ячейке приводит к мгновенному пересчету формул, содержащих имя этой

Слайд 8Информация, используемая в ЭТ:
Число. Формы для записи чисел: 1) обычная. Например:

23,45 0,0012 3,0005

1589 2) Экспоненциальная – это представление числа в виде произведения двух сомножителей: первый – целое или дробное число, второй – десятка в целой степени. Например: 0,5 ·107 или 1,2 ·10-8. В ЭТ эти числа запишутся так: 0,5Е7 1,2Е-8
Текст – это последовательность любых символов из компьютерного алфавита (надписи, заголовки, пояснения и т.п.)
Формула – это выражение, определяющее вычислительные действия ЭТ. Чаще всего формулы определяют математические вычисления.
Информация, используемая в ЭТ: Число. Формы для записи чисел: 1) обычная. Например: 23,45   0,0012

Слайд 9Правила записи формул
1. Перед формулой ставится знак "=". Формулы могут

содержать числа, имена ячеек, знаки операций, круглые скобки, имена функций.
2.

Для обозначения арифметических операции используются знаки: сложение (+); вычитание (–); умножение (*); деление (/); возведение в степень (^).
3. Формула записывается в строку без надстрочных и подстрочных символов. Проставляются все знаки операций.
Правила записи формул1. Перед формулой ставится знак

Слайд 10Правила записи формул
4. Следует использовать круглые скобки для указания порядка

действия.
Внутри скобок действия выполняются в соответствии с приоритетом операции:
вычисление

значений функции;
возведение в степень;
умножение и деление;
сложение и вычитание.
Операции одинакового старшинства выполняются слева направо.
Правила записи формул4. Следует использовать круглые скобки для указания порядка действия. Внутри скобок действия выполняются в соответствии

Слайд 11Пример 1
Записать математические выражения в виде формул для ЭТ.
Во

всех формулах предполагается следующее расположение переменных величин в ячейках таблицы:

х – А1; у – В2; z – СЗ.
Пример 1 Записать математические выражения в виде формул для ЭТ.Во всех формулах предполагается следующее расположение переменных величин

Слайд 12Пример заполненной электронной таблицы:

Пример заполненной электронной таблицы:

Слайд 13Режимы отображения таблицы:
режим отображения формул (в ячейках отображаются вводимые формулы);

Режимы отображения таблицы:режим отображения формул (в ячейках отображаются вводимые формулы);

Слайд 14Режимы отображения таблицы:
режим отображения значений (на экране видны результаты вычислений

по формулам).

Режимы отображения таблицы:режим отображения значений (на экране видны результаты вычислений по формулам).

Слайд 15Информацию, которую пользователь ввел в ячейку, будем называть занесенной (первичной)

информацией.
Информацию, которую пользователь видит в ячейке на экране – выведенной

информацией.
Возможны следующие варианты:
занесено число – выведено число;
занесен текст – выведен текст (или часть текста, если он не помещается в ячейку на экране, а соседние ячейки справа заняты);
занесена формула – а) выведено вычисленное значение;
– б) выведена формула;
– в) выведено сообщение об ошибке.
Информацию, которую пользователь ввел в ячейку, будем называть занесенной (первичной) информацией.Информацию, которую пользователь видит в ячейке на

Слайд 16Задание 1
Дан фрагмент ЭТ в режиме отображения формул. Как будет

выглядеть таблица в режиме отображения значений.

Задание 1Дан фрагмент ЭТ в режиме отображения формул. Как будет выглядеть таблица в режиме отображения значений.

Слайд 17Задание 2
Дан фрагмент ЭТ в режиме отображения значений. Как будет

выглядеть таблица в режиме отображения формул.

Задание 2Дан фрагмент ЭТ в режиме отображения значений. Как будет выглядеть таблица в режиме отображения формул.

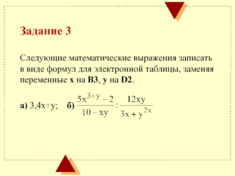
Слайд 18Задание 3
Следующие математические выражения записать в виде формул для электронной

таблицы, заменяя переменные x на В3, y на D2.

а) 3,4x+y; б)


Задание 3Следующие математические выражения записать в виде формул для электронной таблицы, заменяя переменные x на В3, y

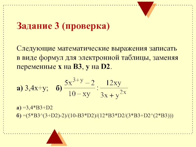
Слайд 19Задание 3 (проверка)
Следующие математические выражения записать в виде формул для

электронной таблицы, заменяя переменные x на В3, y на D2.

а)

3,4x+y; б)

а) =3,4*В3+D2
б) =(5*В3^(3+D2)-2)/(10-В3*D2)/(12*В3*D2/(3*В3+D2^(2*В3)))
Задание 3 (проверка)Следующие математические выражения записать в виде формул для электронной таблицы, заменяя переменные x на В3,

Слайд 20Задание 4
Записать в традиционной математической форме следующие формулы из электронной

таблицы, заменяя А1 на а, В2 на b, С3 на

с, D4 на d.
а) =А1^3C3;
б) =B2D4/A1^2+B2^2
в) =C3D4/(А1*B2);

Задание 4Записать в традиционной математической форме следующие формулы из электронной таблицы, заменяя А1 на а, В2 на

Слайд 21Задание 4 (проверка)
Записать в традиционной математической форме следующие формулы из

электронной таблицы, заменяя А1 на а, В2 на b, С3

на с, D4 на d.
а) =А1^3C3; (а3с)

б) =B2D4/A1^2+B2^2;

в) =C3D4/(А1*B2).
Задание 4 (проверка)Записать в традиционной математической форме следующие формулы из электронной таблицы, заменяя А1 на а, В2

Слайд 22Относительная и абсолютная адресация в ЭТ

Относительная и абсолютная адресация в ЭТ

Слайд 23Относительная адресация
При относительной адресации адреса ячеек, используемые в формулах, определены

относительно места расположения формулы.
При всяком перемещении формулы в другое место

таблицы изменяются имена ячеек в формуле:
При смещении формулы по вертикали в именах ячеек изменяется числовая часть, при смещении формулы по горизонтали - буквенная часть.
Относительная адресацияПри относительной адресации адреса ячеек, используемые в формулах, определены относительно места расположения формулы.При всяком перемещении формулы

Слайд 24Абсолютная адресация
При абсолютной адресации фиксируется часть адреса ячейки или вся

ячейка целиком.
Например,
$A1 – фиксация столбца;
A$1 – фиксация строки;
$A$1 – фиксация

ячейки.
При фиксации только столбца или только строки при переносе формулы будет изменяться часть адреса, а часть адреса оставаться без изменения.
Абсолютная адресацияПри абсолютной адресации фиксируется часть адреса ячейки или вся ячейка целиком.Например,$A1 – фиксация столбца;A$1 – фиксация

Слайд 25Дан фрагмент электронной таблицы:




Чему станет равным значение ячейки С2, если

в неё скопировать формулу из ячейки С1?
Задание 5

Дан фрагмент электронной таблицы:Чему станет равным значение ячейки С2, если в неё скопировать формулу из ячейки С1?Задание

Слайд 26Дан фрагмент электронной таблицы:




Чему станет равным значение ячейки С2, если

из ячейки В1 скопировали формулу в ячейку В2, а из

ячейки С1 – в ячейку С2?

Задание 6

Дан фрагмент электронной таблицы:Чему станет равным значение ячейки С2, если из ячейки В1 скопировали формулу в ячейку

Слайд 27Дан фрагмент электронной таблицы:




Определите значение, записанное в ячейке С2.
Задание 7

Дан фрагмент электронной таблицы:Определите значение, записанное в ячейке С2.Задание 7

Слайд 28В ячейке электронной таблицы B3 записана формула =3*C4+2*D$2+$E$1. Какой вид

приобретёт эта формула, если ячейку B3 скопировать в ячейку C2?
Задание

8
В ячейке электронной таблицы B3 записана формула =3*C4+2*D$2+$E$1. Какой вид приобретёт эта формула, если ячейку B3 скопировать

Слайд 29Формулу из ячейки А3 скопировали в ячейку В3. Какое числовое

значение получили в В3?
Задание 9

Формулу из ячейки А3 скопировали в ячейку В3. Какое числовое значение получили в В3?Задание 9

Слайд 30Дан фрагмент электронной таблицы:



Чему станет равным значение ячейки С2, если

в неё скопировать формулу из ячейки С1?
Задание 10

Дан фрагмент электронной таблицы:Чему станет равным значение ячейки С2, если в неё скопировать формулу из ячейки С1?Задание

Слайд 31Дан фрагмент электронной таблицы:



Чему станет равным значение ячейки С2, если

из ячейки В1 скопировали формулу в ячейку В2, а из

ячейки С1 – в ячейку С2?

Задание 11

Дан фрагмент электронной таблицы:Чему станет равным значение ячейки С2, если из ячейки В1 скопировали формулу в ячейку

Слайд 32В ячейку С1 записана формула =2*$В1. Какой вид приобретёт эта

формула после того, как её скопируют из ячейки С1 в

ячейку С2?

Задание 12

В ячейку С1 записана формула =2*$В1. Какой вид приобретёт эта формула после того, как её скопируют из

Слайд 33Дан фрагмент электронной таблицы:




В ячейку D1 введена формула =С1*$B$1+A2, а

затем скопирована в ячейку D2. Какое значение в результате появится

в ячейке D2?

Задание 13

Дан фрагмент электронной таблицы:В ячейку D1 введена формула =С1*$B$1+A2, а затем скопирована в ячейку D2. Какое значение

Слайд 34В ячейке электронной таблицы А4 записана формула =4*F4+2*E$4+$D3. Какой вид

приобретёт эта формула, если ячейку А4 скопировать в ячейку В3?

Задание

14
В ячейке электронной таблицы А4 записана формула =4*F4+2*E$4+$D3. Какой вид приобретёт эта формула, если ячейку А4 скопировать

Слайд 35Формулу из ячейки А3 скопировали в ячейку В3. Какое числовое

значение получили в В3?
Задание 15

Формулу из ячейки А3 скопировали в ячейку В3. Какое числовое значение получили в В3?Задание 15

Слайд 36Дан фрагмент электронной таблицы. Из ячейки D2 в одну из

ячеек диапазона E1:E4 была скопирована формула. При копировании адреса ячеек

в формуле автоматически изменились, и значение формулы стало равным 8. В какую ячейку была скопирована формула?
Примечание. Знак $ обозначает абсолютную адресацию.

Ответ: формула была скопирована в ячейку E1.

Домашнее задание Задание 16

Дан фрагмент электронной таблицы. Из ячейки D2 в одну из ячеек диапазона E1:E4 была скопирована формула. При

Слайд 37Дан фрагмент электронной таблицы. Из ячейки D2 в ячейку E1

была скопирована формула. При копировании адреса ячеек в формуле автоматически

изменились. Каким стало числовое значение формулы в ячейке E1?
Примечание. Знак $ обозначает абсолютную адресацию.

Ответ: 3010

Домашнее задание Задание 16

Дан фрагмент электронной таблицы. Из ячейки D2 в ячейку E1 была скопирована формула. При копировании адреса ячеек

Слайд 38В ячей­ке D4 элек­трон­ной таб­ли­цы за­пи­са­на фор­му­ла = C$3+$B2.
Какой вид при­об­ре­тет фор­му­ла, после

того как ячейку D4 ско­пи­ру­ют в ячей­ку E3?

При­ме­ча­ние: знак $ ис­поль­зу­ет­ся для обо­зна­че­ния аб­со­лют­ной ад­ре­са­ции.
 
Ответ:

=D$3+$B1

Домашнее задание Задание 17

В ячей­ке D4 элек­трон­ной таб­ли­цы за­пи­са­на фор­му­ла = C$3+$B2.Какой вид при­об­ре­тет фор­му­ла, после того как ячейку D4 ско­пи­ру­ют в ячей­ку E3?При­ме­ча­ние: знак $ ис­поль­зу­ет­ся для

Слайд 39Дан фрагмент электронной таблицы.




Чему станет равным значение ячейки D1, если

в неё скопировать формулу из ячейки С2?
Примечание. Знак $ обозначает

абсолютную адресацию.
Ответ: 18

Домашнее задание Задание 18

Дан фрагмент электронной таблицы.Чему станет равным значение ячейки D1, если в неё скопировать формулу из ячейки С2?Примечание.

Слайд 40В ячейки диапазона C3:F6 электронной таблицы записаны числа, как показано

на рисунке.
В ячейке А1 записали формулу =E$5-$D4. После этого ячейку А1

скопировали в ячейку В2. Какое число будет показано в ячейке В2?
Примечание. Знак $ обозначает абсолютную адресацию.
Ответ: 6

Домашнее задание Задание 19

В ячейки диапазона C3:F6 электронной таблицы записаны числа, как показано на рисунке.В ячейке А1 записали формулу

Слайд 41В ячейке D5 электронной таблицы записана формула. Эту формулу скопировали

в ячейку C4. В результате значение в ячейке C4 вычисляется

по формуле 3x+y, где x – значение в ячейке C22, а y – значение в ячейке D22. Укажите, какая формула могла быть написана в ячейке D5.
1) =3*C22+D22
2) =3*$C22+$D22
3) =3*C$22+D$22
4) =3*D$22+$D23
 Ответ: 4) =3*D$22+$D23

Домашнее задание Задание 20

В ячейке D5 электронной таблицы записана формула. Эту формулу скопировали в ячейку C4. В результате значение в

Обратная связь

Если не удалось найти и скачать доклад-презентацию, Вы можете заказать его на нашем сайте. Мы постараемся найти нужный Вам материал и отправим по электронной почте. Не стесняйтесь обращаться к нам, если у вас возникли вопросы или пожелания:

Email: Нажмите что бы посмотреть 

Что такое TheSlide.ru?

Это сайт презентации, докладов, проектов в PowerPoint. Здесь удобно  хранить и делиться своими презентациями с другими пользователями.


Для правообладателей

Яндекс.Метрика