Разделы презентаций


Здравствуйте!

Содержание

Ионизирующие излучения, источники, нормирование, защита.

Слайды и текст этой презентации

Слайд 1Здравствуйте!

Здравствуйте!

Слайд 2Ионизирующие излучения, источники, нормирование, защита.

Ионизирующие излучения, источники, нормирование, защита.

Слайд 3План лекции
Биологическое действие ионизирующей радиации. Характеристика основных видов излучения (альфа,

бета, гамма, рентгеновского) (№104).
Источники ионизирующего излучения: естественные и искусственные (№105).
Нормы

радиационной безопасности. Категории облучаемых лиц. Дозиметрический контроль (№106).
Радиационная безопасность и методы по ее обеспечению (№107).

План лекцииБиологическое действие ионизирующей радиации. Характеристика основных видов излучения (альфа, бета, гамма, рентгеновского) (№104).Источники ионизирующего излучения: естественные

Слайд 4Ионизирующие излучения - это любые излучения, которые создаются при радиоактивном

распаде, ядерных превращениях, торможении ядерных частиц в веществе и способны

прямо или косвенно вызывать ионизацию среды - образование заряженных атомов или молекул - ионов.

Знак "Опасно. Радиоактивные вещества или ионизирующее излучение"

Ионизирующие излучения - это любые излучения, которые создаются при радиоактивном распаде, ядерных превращениях, торможении ядерных частиц в

Слайд 5Ионизирующие излучения
корпускулярные

электромагнитные
альфа-,
бета-частицы,
нейтроны,
протоны (ядра водорода),
дейтроны (ядра

тяжелого водорода -дейтерия)

?

Ионизирующие излучения  корпускулярные          электромагнитныеальфа-, бета-частицы, нейтроны,протоны (ядра

Слайд 6Электромагнитный спектр включает в себя две основные зоны: ионизирующее и

неионизирующее излучение, которые, в свою очередь, подразделяются на отдельные виды

излучения (см. табл.).

Неионизирующие излучения

Ионизирующие
излучения

Электромагнитный спектр включает в себя две основные зоны: ионизирующее и неионизирующее излучение, которые, в свою очередь, подразделяются

Слайд 7Ионизирующие излучения
корпускулярные

электромагнитные
гамма –излучение,
рентгеновское излучение
альфа-,
бета-частицы,
нейтроны,
протоны (ядра водорода),


дейтроны (ядра тяжелого водорода -дейтерия)
Ионизирующие излучения  корпускулярные          электромагнитныегамма –излучение,рентгеновское излучениеальфа-, бета-частицы,

Слайд 9Альфа - частицы - представляет собой поток ядер гелия, состоящих

из двух протонов и двух нейтронов, испускаемых веществом при радиоактивном

распаде или при ядерных реакциях. Они обладают большой ионизирующей и малой проникающей способностью и двигаются со скоростью 20000 км/с.

Альфа - частицы - представляет собой поток ядер гелия, состоящих из двух протонов и двух нейтронов, испускаемых

Слайд 10Для защиты от альфа-излучения достаточен слой воздуха в несколько сантиметров,

т.е. небольшое удаление от источника. Применяют также тонкую фольгу, лист

бумаги, экраны из плексигласа и стекла, толщиной в несколько миллиметров.

от альфа-излучения — лист бумаги, резиновые перчатки или 8-9 см воздуха

Для защиты от альфа-излучения достаточен слой воздуха в несколько сантиметров, т.е. небольшое удаление от источника. Применяют также

Слайд 11Плексиглас - оргстекло

Плексиглас - оргстекло

Слайд 13Бета - частицы - электроны или позитроны, вылетающие из ядра

при радиоактивном распаде со скоростью, близкой к скорости света (250000…270000

км/с). Бета-частицы имеют проникающую способность в сотни раз большую, чем альфа-частицы, так как обладают значительно меньшей массой и при одинаковой с альфа-частицами энергии меньшим зарядом. Ионизирующая способность бета-частиц значительно меньше (примерно на два порядка), чем у альфа-частиц.

Бета - частицы - электроны или позитроны, вылетающие из ядра при радиоактивном распаде со скоростью, близкой к

Слайд 14Для защиты от бета-излучения изготавливают из материалов с малой атомной

массой (например, алюминия), которые дают наименьшее тормозное излучение.

от бета-излучения —

плексиглас, тонкий слой алюминия, стекло;
Для защиты от бета-излучения изготавливают из материалов с малой атомной массой (например, алюминия), которые дают наименьшее тормозное

Слайд 16Гамма – излучение – это коротковолновое электромагнитное излучение (длина волны

менее 10-10 м), испускаемое ядром во время перехода от высокоэнергети-ческого

состояния на более низкое, при этом количество протонов и нейтронов в ядре неизменно.
Гамма-излучение называют также фотонным излучением. Его скорость равна 300000 км/с.

Гамма – излучение – это коротковолновое электромагнитное излучение (длина волны менее 10-10 м), испускаемое ядром во время

Слайд 17Гамма-излучение обладает наибольшей проникающей способностью (например, проходит сквозь слой свинца

толщиной 5 см) и относительно слабой ионизирующей способностью. Распространяется оно,

как и рентгеновское излучение, в воздухе со скоростью света.

Гамма-излучение обладает наибольшей проникающей способностью (например, проходит сквозь слой свинца толщиной 5 см) и относительно слабой ионизирующей

Слайд 19Рентгеновское излучение – электромагнитное излучение, занимающее область спектра между гамма-

и УФ – излучением.

Неионизирующие излучения
Ионизирующие
излучения

Рентгеновское излучение – электромагнитное излучение, занимающее область спектра между гамма- и УФ – излучением.Неионизирующие излученияИонизирующие излучения

Слайд 20Гамма- и рентгеновское излучение, представляющие собой поток фотонов, относятся к

классу косвенно ионизирующего излучения.
Фотон, не обладает зарядом, поэтому непосредственно

ионизации не производит. В процессе прохождения через вещество он взаимодействует в основном с электронными атомами, передавая им энергию. Образованные, вторичные электроны в последующих процессах взаимодействия производят ионизацию.

В отличие от гамма – лучей, происходящих от атомов ядер, рентгеновские лучи возникают из взаимодействия электронов.

Гамма- и рентгеновское излучение, представляющие собой поток фотонов, относятся к классу косвенно ионизирующего излучения. Фотон, не обладает

Слайд 21Источник ионизирующего излучения - объект, содержащий радиоактивный материал (радионуклид), или

техническое устройство, испускающее или способное в определенных условиях испускать ионизирующее

излучение.

Источник ионизирующего излучения - объект, содержащий радиоактивный материал (радионуклид), или техническое устройство, испускающее или способное в определенных

Слайд 22Согласно НРБ-99/2009 и ОСПОРБ-99/2010 в табл. приведена классификация источников ионизирующего

излучения:

Согласно НРБ-99/2009 и ОСПОРБ-99/2010 в табл. приведена классификация источников ионизирующего излучения:

Слайд 24Согласно НРБ-99/2009 и ОСПОРБ-99/2010 в табл. приведена классификация источников ионизирующего

излучения:

Согласно НРБ-99/2009 и ОСПОРБ-99/2010 в табл. приведена классификация источников ионизирующего излучения:

Слайд 25Глобальным техногенным источником радиации, являются радионуклиды (в основном цезий-137, стронций-90),

выпадающие на поверхность Земли из стратосферы, где они накопились в

результате испытаний атомного оружия, их вклад в настоящее время составляет 1... 2% от естественного фона.
В период интенсивных испытаний атомного оружия в воздухе эквивалентная доза, обусловленная глобальными выпадениями достигала 0,6... 0,7 мЗв/год. Снижению роли этого фактора способствовало запрещение в 1963 г. испытаний атомного оружия в трех средах (атмосфере, под водой и в космосе).

10−3 Зв - миллизиверт мЗв

Глобальным техногенным источником радиации, являются радионуклиды (в основном цезий-137, стронций-90), выпадающие на поверхность Земли из стратосферы, где

Слайд 28После Чернобыльской катастрофы особое внимание уделяется такому техногенному источнику, как

атомные электростанции. Однако опыт эксплуатации АЭС показывает, что при нормальной

работе атомных реакторов радиоактивные выбросы настолько малы, что даже вблизи АЭС практически невозможно обнаружить повышенные, по сравнению с естественным фоном, уровни радиации.

После Чернобыльской катастрофы особое внимание уделяется такому техногенному источнику, как атомные электростанции. Однако опыт эксплуатации АЭС показывает,

Слайд 29Искусственные (техногенные) источники излучения — это источники ионизирующего излучения, созданные

самим человеком (рентгеновские аппараты, ускорители, ядерные реакторы, термоядерные установки, искусственно-радиоактивные

радионуклиды). По мере расширения масштабов использования атомной энергии число таких источников и их мощность растут.

Искусственные (техногенные) источники излучения — это источники ионизирующего излучения, созданные самим человеком (рентгеновские аппараты, ускорители, ядерные реакторы,

Слайд 31К природным (не техногенным) источникам ионизирующего излучения относятся космическое излучение

и естественно-радиоактивные нуклиды (ЕРН), содержащиеся в земной коре и объектах

окружающей среды.

К природным (не техногенным) источникам ионизирующего излучения относятся космическое излучение и естественно-радиоактивные нуклиды (ЕРН), содержащиеся в земной

Слайд 32До настоящего времени сохранились в заметных количествах радионуклиды, обладающие большими

периодами полураспада, в первую очередь, такие как калий-40 (Т1/2 =

1,3 млрд лет), уран-238 (Т1/2 = 4,5млрд.лет), уран-235 (Т1/2 0,7млрд. лет) и торий-232 (Т1/2 14 млрд лет).
До настоящего времени сохранились в заметных количествах радионуклиды, обладающие большими периодами полураспада, в первую очередь, такие как

Слайд 35Дополнительное облучение человека наблюдается также вследствие его пребывания в помещении.

Основным радиоактивным элементом, накапливающимся в помещении, является радон, поступающий из

почвы, из используемой воды и природного газа. Эффективная доза, обусловленная накоплением радона в помещениях, составляет 1,6 мЗв в год.
Дополнительное облучение человека наблюдается также вследствие его пребывания в помещении. Основным радиоактивным элементом, накапливающимся в помещении, является

Слайд 36Радон активно поступает в наши дома с бытовым газом, водопроводной

водой (особенно, если её добывают из очень глубоких скважин), или

же просто просачивается через микротрещины почвы, накапливаясь в подвалах и на нижних этажах. Снизить содержание радона, в отличие от других источников радиации, очень просто: достаточно регулярно проветривать помещение и концентрация опасного газа уменьшится в несколько раз.
Радон активно поступает в наши дома с бытовым газом, водопроводной водой (особенно, если её добывают из очень

Слайд 38Радоновая терапия
при лечении хронических заболеваний опорно-двигательного аппарата, дыхательных путей и кожи. 

Радоновая терапияпри лечении хронических заболеваний опорно-двигательного аппарата, дыхательных путей и кожи. 

Слайд 40Лечение проходят, вдыхая радон ингаляционно в достаточно высоких концентрациях, или

используя радоновые ванны. Несмотря на то, что подобная терапия является

достаточно рискованной (радон сам по себе может вызывать рак легкого), во многих европейских странах радоновая терапия частично покрывается медицинской страховкой
Лечение проходят, вдыхая радон ингаляционно в достаточно высоких концентрациях, или используя радоновые ванны. Несмотря на то, что

Слайд 42На внутреннее облучение человека, создаваемое природным калием, на которые практически

невозможно влиять.

На внутреннее облучение человека, создаваемое природным калием, на которые практически невозможно влиять.

Слайд 43Природный калий состоит из трёх изотопов. Два из них стабильны:

39K (изотопная распространённость 93,258 %) и 41K (6,730 %). Третий изотоп 40K

(0,0117 %) является бета-активным с периодом полураспада 1,251·109 лет. В каждом грамме природного калия в секунду распадается в среднем 32 ядра 40K, благодаря чему, например, в организме человека массой 70 кг ежесекундно происходит около 4000 радиоактивных распадов.
Природный калий состоит из трёх изотопов. Два из них стабильны: 39K (изотопная распространённость 93,258 %) и 41K (6,730 %).

Слайд 44Измерение ионизирующего излучения
Единицы радиоактивности. В качестве единицы активности принято одно

ядерное превращение в секунду.
В целях сокращения используется более простой

термин – «один распад в секунду» (расп/с). В системе СИ эта единица получила название «беккерель» (Бк).
В практике радиационного контроля широко используется внесистемная единица активности – «кюри» (Ки). Один кюри – это 3,7х1010 распадов в секунду или Бк.

Измерение ионизирующего излученияЕдиницы радиоактивности. В качестве единицы активности принято одно ядерное превращение в секунду. В целях сокращения

Слайд 46Счетчик Гейгера

Счетчик Гейгера

Слайд 47Доза излучения (поглощенная доза) – энергия радиоактивного излучения, поглощенная в

единице облучаемого вещества или человеком.
С увеличением времени облучения доза

растет.
Поглощенная доза нарушает физиологические процессы в организме и приводит в ряде случаев к лучевой болезни различной степени тяжести.
В качестве единицы поглощенной дозы излучения в системе СИ предусмотрена специальная единица – грей (Гр).
1 грей – это такая единица поглощенной дозы, при которой 1 кг. облучаемого вещества поглощает энергию в 1 джоуль (Дж). Следовательно 1 Гр = 1 Дж/кг.

Доза излучения (поглощенная доза) – энергия радиоактивного излучения, поглощенная в единице облучаемого вещества или человеком. С увеличением

Слайд 48В системе СИ эквивалентная доза измеряется в зивертах (Зв). Зиверт

равен одному грею, деленному на коэффициент качества.
Коэффициент качества излучения, который

для различных видов ионизирующих излучений с неизвестным спектральным составом принят для рентгеновского и гамма-излучения - 1, для бета-излучения - 1, для нейтронов с энергией от 0,1 до 10 МэВ -10, для альфа-излучений с энергией менее 10 МэВ -20.
106 эВ мегаэлектронвольт МэВ

В системе СИ эквивалентная доза измеряется в зивертах (Зв). Зиверт равен одному грею, деленному на коэффициент качества.Коэффициент

Слайд 49Бэр (биологический эквивалент рентгена) – это внесистемная единица эквивалентной дозы,

такая поглощенная доза любого излучения, которая вызывает тот же биологический

эффект, что и 1 рентген.
Бэр (биологический эквивалент рентгена) – это внесистемная единица эквивалентной дозы, такая поглощенная доза любого излучения, которая вызывает

Слайд 50Воздействие ионизирующего излучения на организм человека
Различают два вида эффекта воздействия

на организм ионизирующих излучений: соматический и генетический.
При соматическом эффекте

последствия проявляются непосредственно у облучаемого, при генетическом - у его потомства.

Воздействие ионизирующего излучения на организм человекаРазличают два вида эффекта воздействия на организм ионизирующих излучений: соматический и генетический.

Слайд 51 Соматические эффекты могут быть ранними или отдалёнными.
Ранние возникают

в период от нескольких минут до 30-60 суток после облучения.


К ним относят покраснение и шелушение кожи, помутнение хрусталика глаза, поражение кроветворной системы, лучевая болезнь, летальный исход.
Соматические эффекты могут быть ранними или отдалёнными. Ранние возникают в период от нескольких минут до 30-60

Слайд 52Отдалённые соматические эффекты проявляются через несколько месяцев или лет после

облучения в виде стойких изменений кожи, злокачественных новообразований, снижения иммунитета,

сокращения продолжительности жизни.
Отдалённые соматические эффекты проявляются через несколько месяцев или лет после облучения в виде стойких изменений кожи, злокачественных

Слайд 53Ионизирующее излучение может оказывать влияние на организм как при внешнем

(особенно рентгеновское и гамма-излучение), так и при внутреннем (особенно альфа-частицы)

облучении.
Внутреннее облучение происходит при попадании внутрь организма через лёгкие, кожу и органы пищеварения источников ионизирующего излучения. Внутреннее облучение более опасно, чем внешнее, так как попавшие внутрь ИИ подвергают непрерывному облучению ничем не защищённые внутренние органы.

Ионизирующее излучение может оказывать влияние на организм как при внешнем (особенно рентгеновское и гамма-излучение), так и при

Слайд 55Под действием ионизирующего излучения вода, являющаяся составной частью организма человека

(70%), расщепляется и образуются ионы с разными зарядами. Полученные свободные

радикалы и окислители взаимодействуют с молекулами органического вещества ткани, окисляя и разрушая её. Нарушается обмен веществ. Происходят изменения в составе крови. Поражение органов кроветворения разрушает иммунную систему человека и приводит к инфекционным осложнениям.

Под действием ионизирующего излучения вода, являющаяся составной частью организма человека (70%), расщепляется и образуются ионы с разными

Слайд 56Местные поражения характеризуются лучевыми ожогами кожи и слизистых оболочек. При

сильных ожогах образуются отёки, пузыри, возможно отмирание тканей (некрозы).

Местные поражения характеризуются лучевыми ожогами кожи и слизистых оболочек. При сильных ожогах образуются отёки, пузыри, возможно отмирание

Слайд 57Острая лучевая болезнь (ОЛБ) — наступившая вследствие однократного облучения.

Острая лучевая болезнь (ОЛБ) — наступившая вследствие однократного облучения.

Слайд 59Кишечная форма - основные клинические проявления (тошнота, рвота, кровавый понос,

метеоризм, паралитическая непроходимость кишечника) обусловливаются поражением ЖКТ. При этом отмечаются

лейкопения, лимфопения, сепсис, поражение стенки кишечника, ее прободение (несовместимо с жизнью).

Кишечная форма - основные клинические проявления (тошнота, рвота, кровавый понос, метеоризм, паралитическая непроходимость кишечника) обусловливаются поражением ЖКТ.

Слайд 60Токсемическая форма ОЛБ (20-80 Гр. )
Проявляется гемодинамическими нарушениями (г. о.

в кишечнике, печени), парезом сосудов, тахикардией, кровоизлияниями, тяжелой аутоинтоксикацией и

менингеальными симптомами (отек мозга), а также олигурией и гиперазотемией, развивающихся всл поражения почек. Наступает интоксикация организма продуктами распада клеток. Смерть на 4-7-е сутки (летальность 100 %).
Токсемическая форма ОЛБ (20-80 Гр. )Проявляется гемодинамическими нарушениями (г. о. в кишечнике, печени), парезом сосудов, тахикардией, кровоизлияниями,

Слайд 61Церебральная форма ОЛБ(80 Гр и выше)
Проявляется судорожно-паралитическим синдромом, нарушениями крово-

и лимфообращения в ЦНС, сосудистого тонуса и терморегуляции. Позднее появляются

нарушения со стороны ЖКТ. Эти явления длятся не более 1-3 дней. Затем, сразу после облучения или в процессе его, наступает смерть (100 %) всл необратимых нарушений ЦНС, вызывающих структурные изменения, гибель кл коры ГМ и нейронов ядер гипоталамуса.

Церебральная форма ОЛБ(80 Гр и выше)Проявляется судорожно-паралитическим синдромом, нарушениями крово- и лимфообращения в ЦНС, сосудистого тонуса и

Слайд 62Хроническая лучевая болезнь (ХЛБ) - развивается в результате длительного непрерывного

или фракционированного облучения организма в дозах 0,1-0,5 Гр/сут при суммарной

дозе, превышающей 0,7-1 Гр. ХЛБ при внешнем облучении представляет собой сложный клинический синдром с вовлечением ряда органов и систем, периодичность течения которого связана с динамикой формирования лучевой нагрузки, т.е. с продолжением или прекращением облучения.

Хроническая лучевая болезнь (ХЛБ) - развивается в результате длительного непрерывного или фракционированного облучения организма в дозах 0,1-0,5

Слайд 63ХЛБ включают в себя:
изменения в половой системе
склеротические процессы
лучевую катаракту
иммунные

болезни
радиоканцерогенез
сокращение продолжительности жизни
генетические и тератогенные эффекты

ХЛБ включают в себя:изменения в половой системесклеротические процессылучевую катаракту иммунные болезнирадиоканцерогенезсокращение продолжительности жизнигенетические и тератогенные эффекты

Слайд 65Нормирование ионизирующего излучения

Нормирование ионизирующего излучения

Слайд 66Федеральный закон от 30 марта 1999 г. N 52-ФЗ "О

санитарно-эпидемиологическом благополучии населения" (с изменениями и дополнениями)

Федеральный закон от 30 марта 1999 г. N 52-ФЗ

Слайд 67Федеральный закон от 21 ноября 1995 г.
№ 170-ФЗ "Об

использовании атомной энергии" (с изменениями и дополнениями)

Федеральный закон от 21 ноября 1995 г. № 170-ФЗ

Слайд 68Федеральный закон "О радиационной безопасности населения" от 09.01.1996
№ 3-ФЗ

(действующая редакция, 2016)

Федеральный закон

Слайд 69В России основными нормативами являются нормы радиационной безопасности (НРБ-99 /2009),

которые предусматривают следующие основные принципы радиационной безопасности:
не превышение установленного основного

дозового предела;
исключение всякого необоснованного облучения, снижение дозы излучения до минимально возможного уровня.

В России основными нормативами являются нормы радиационной безопасности (НРБ-99 /2009), которые предусматривают следующие основные принципы радиационной безопасности:не

Слайд 71Разработанные нормы радиационной безопасности учитывают три категории облучаемых лиц:
А -

персонал, т.е. лица, постоянно или временно работающие с источниками ионизирующего

излучения;
Б - ограниченная часть населения, т.е. лица, непосредственно не занятые на работе с источниками ионизирующих излучений, но по условиям проживания или размещения рабочих мест могут подвергаться воздействию ионизирующих излучений;
В - всё население.
Разработанные нормы радиационной безопасности учитывают три категории облучаемых лиц:А - персонал, т.е. лица, постоянно или временно работающие

Слайд 72Эффективная доза (E) - величина, используемая как мера риска возникновения

отдаленных последствий облучения всего тела человека и отдельных его органов

и тканей с учетом их радиочувствительности.
Эффективная доза (E) - величина, используемая как мера риска возникновения отдаленных последствий облучения всего тела человека и

Слайд 73Основные дозовые пределы

Основные дозовые пределы

Слайд 74Критерием при расчете параметров защиты от внешнего облучения является предел

эффективной дозы, который для работающих с радиоактивными веществами (персонал-категория А)

составляет 20 мЗв в год.
Хотя в настоящее время предел доз на неделю не регламентируется, при расчетах удобнее пользоваться недельной дозой, которая при равномерном распределении годового облучения составляет 0,4 мЗв.

Критерием при расчете параметров защиты от внешнего облучения является предел эффективной дозы, который для работающих с радиоактивными

Слайд 75МЕТОДЫ ОБЕСПЕЧЕНИЯ РАДИАЦИОННОЙ БЕЗОПАСНОСТИ

Радиационная безопасность - это состояние защищенности настоящего

и будущего поколений людей от вредного для их здоровья воздействия

ионизирующего излучения.

МЕТОДЫ ОБЕСПЕЧЕНИЯ РАДИАЦИОННОЙ БЕЗОПАСНОСТИРадиационная безопасность - это состояние защищенности настоящего и будущего поколений людей от вредного для

Слайд 76Радиационная безопасность персонала обеспечивается выполнением следующих организационных и инженерно-технических мероприятий:
применением

средств коллективной защиты;
применением средств индивидуальной защиты;
ограничением допуска к работе с

источниками излучения по возрасту, полу, состоянию здоровья, уровню предыдущего облучения и другими показателями;
обучением работников правилам безопасной работы с источниками излучения;
уменьшением мощности источников до минимальных величин (защита количеством);
Радиационная безопасность персонала обеспечивается выполнением следующих организационных и инженерно-технических мероприятий:применением средств коллективной защиты;применением средств индивидуальной защиты;ограничением допуска

Слайд 77сокращением времени работы с источником (защита временем);
увеличением расстояния от источников

до работающих (защита расстоянием);
проведением контроля профессионального облучения;
организацией системы информации о

радиационной обстановке;
проведением эффективных мероприятий по защите персонала при планировании повышенного облучения в случае угрозы и возникновения аварии.


сокращением времени работы с источником (защита временем);увеличением расстояния от источников до работающих (защита расстоянием);проведением контроля профессионального облучения;организацией

Слайд 78Наиболее широко используемым средством коллективной защиты от ионизирующего излучения является

экранирование.
Под термином «экран» понимают передвижные или стационарные оградительные устройства (например,

щиты), предназначенные для поглощения или ослабления ионизирующего излучения.
Экранами служат также стенки сейфов для хранения радиоактивных изотопов, стенки боксов, защитных камер и др.
Эффективность экранов определяется, в первую очередь, материалом, из которого они выполнены, и толщиной.

Наиболее широко используемым средством коллективной защиты от ионизирующего излучения является экранирование.Под термином «экран» понимают передвижные или стационарные

Слайд 79Для защиты от альфа-излучения достаточен слой воздуха в несколько сантиметров,

т.е. небольшое удаление от источника. Применяют также тонкую фольгу, лист

бумаги, экраны из плексигласа и стекла, толщиной в несколько миллиметров.

от альфа-излучения — лист бумаги, резиновые перчатки или 8-9 см воздуха

Для защиты от альфа-излучения достаточен слой воздуха в несколько сантиметров, т.е. небольшое удаление от источника. Применяют также

Слайд 80Для защиты от бета-излучения изготавливают из материалов с малой атомной

массой (например, алюминия), которые дают наименьшее тормозное излучение.

от бета-излучения —

плексиглас, тонкий слой алюминия, стекло;
Для защиты от бета-излучения изготавливают из материалов с малой атомной массой (например, алюминия), которые дают наименьшее тормозное

Слайд 81Плексиглас - оргстекло

Плексиглас - оргстекло

Слайд 82Экран используется при работе с радиоизотопными растворами. Изготавливается из специального

акрилового стекла. Возможны два варианта изготовления: 1) Для защиты от

бета излучения, 2) Для защиты от гамма излучения
Экран используется при работе с радиоизотопными растворами. Изготавливается из специального акрилового стекла. Возможны два варианта изготовления: 1)

Слайд 83от гамма-излучения — тяжёлые металлы (вольфрам, свинец, сталь, чугун и

пр.);
Гамма-излучение наиболее эффективно ослабляется материалами с большим атомным номером и

высокой плотностью (свинец, сталь, бетон на магнетитовых рудах, свинцовое стекло).
от гамма-излучения — тяжёлые металлы (вольфрам, свинец, сталь, чугун и пр.);Гамма-излучение наиболее эффективно ослабляется материалами с большим

Слайд 84Все лица, работающие с источниками излучения или посещающие участки, где

производятся такие работы, обеспечиваются средствами индивидуальной защиты в соответствии с

видом и классом работ.
При работах 1 класса (наиболее опасных) и при отдельных работах второго класса работающие обеспечиваются основным комплектом СИЗ, включающим: спецбелье, носки, комбинезон или костюм (куртка, брюки), спецобувь, шапочку, перчатки, полотенца и одноразовые носовые платки, а также средства защиты органов дыхания.

Все лица, работающие с источниками излучения или посещающие участки, где производятся такие работы, обеспечиваются средствами индивидуальной защиты

Слайд 85К средствам индивидуальной защиты можно отнести противорадиационный костюм с включением

свинца, жилеты, накидки.

Защитный костюм
Защитный жилет.
Накидка защитная одноразовая

К средствам индивидуальной защиты можно отнести противорадиационный костюм с включением свинца, жилеты, накидки.Защитный костюм Защитный жилет.Накидка защитная

Слайд 86Защитный жилет ("Гамма-1) является индивидуальным средством защиты от гамма-излучения и

может использоваться личным составом специальных подразделений и аварийно-спасательных бригад при

выполнении работ по ликвидации последствий аварий на объектах ядерной энергетики. Жилет обеспечивает защиту желудочно-кишечного тракта, позвоночника и костей таза.

Защитный жилет (

Слайд 89применение средств индивидуальной защиты изготовленных из многослойного поливинилхлорида










вес СИЗ из ПВХ

вес СИЗ из просвинцованной резины
33.05 кг 40.9 кг
применение средств индивидуальной защиты изготовленных из многослойного поливинилхлорида        вес СИЗ

Слайд 90Ширмы ренгенозащитные

Ширмы ренгенозащитные

Слайд 91Очки рентгенозащитные
Предназначены для защиты глаз медицинского персонала и пациентов от

рентгеновского излучения при рентгенодиагностике, операциях под рентгеновским контролем и других

видах рентгенологических исследований. Свинцовый эквивалент - не менее 0,25 мм.

Очки рентгенозащитныеПредназначены для защиты глаз медицинского персонала и пациентов от рентгеновского излучения при рентгенодиагностике, операциях под рентгеновским

Слайд 92Очки защитные
Предназначены для защиты глаз персонала физиотерапевтических медицинских кабинетов, радиолокационных

станций и пр. от вредного воздействия электромагнитных излучений в широком

диапазоне длин волн. Эффективность экранирования - 20...30 дБ.

Очки защитныеПредназначены для защиты глаз персонала физиотерапевтических медицинских кабинетов, радиолокационных станций и пр. от вредного воздействия электромагнитных

Слайд 93Йодная профилактика заключается в приёме препаратов стабильного йода: йодистого калия

или водно-спиртового раствора йода. При этом достигается 100%-ная степень защиты

от накопления радиоактивного йода в щитовидной железе.
Водно-спиртовой раствор йода следует принимать после еды и наносить на поверхность кистей рук настойку йода в виде сетки.

Йодная профилактика заключается в приёме препаратов стабильного йода: йодистого калия или водно-спиртового раствора йода. При этом достигается

Слайд 94На Сахалине уже выявлены случаи аллергических реакций населения от чрезмерного

употребления йодсодержащих препаратов, сообщила директор Сахалинского территориального центра медицины катастроф

врач-радиолог Наталья Беркутова.
«Хотелось бы предостеречь население островного региона: йодную профилактику необходимо проводить только за шесть часов до подхода радиоактивного облака, причем в определенных дозах.
Передозировка йодсодержащих препаратов наносит огромный вред организму, может вызвать насморк, крапивницу, лихорадку, различные дерматиты, аллергические реакции со смертельным исходом и т.д. Особенно вредны такие препараты в больших количествах для маленьких детей».
На Сахалине уже выявлены случаи аллергических реакций населения от чрезмерного употребления йодсодержащих препаратов, сообщила директор Сахалинского территориального

Слайд 95Радиопротекторы - это вещества, повышающие устойчивость организма к воздействию ионизирующих

излучений. К ним относятся соединения, оказывающие противолучевое действие при введении

за несколько минут или часов до облучения. Наиболее эффективные радиопротекторы — меркаптоамины, индолилалкиламины, синтетические полимеры, полинуклеотиды, мукополисахариды, цианиды, нитрилы и пр. Наиболее эффективны смеси из нескольких радиопротекторов.
Радиопротекторы - это вещества, повышающие устойчивость организма к воздействию ионизирующих излучений. К ним относятся соединения, оказывающие противолучевое

Слайд 96Наиболее эффективными в качестве радиопротекторов являются серосодержащие вещества (цистамин, цистафос,

гаммафос и др.); биологически актив­ные амины (мексамин, индралин и др.).

Наиболее эффективными в качестве радиопротекторов являются серосодержащие вещества (цистамин, цистафос, гаммафос и др.); биологически актив­ные амины (мексамин,

Слайд 98Достоверно проверить уровень радиационной безопасности можно только с помощью персонального

бытового дозиметра.
Индикатор радиоактивности РАДЭКС РД1503
РД1503 предназначен для оценки

мощности эквивалента дозы гамма-излучения населением в бытовых условиях (продукты питания, стройматериалы, почва и т.д.), а также может быть использован персоналом, работающим с источниками ионизирующих излучений. Кроме того, он позволяет обнаруживать загрязненность объектов бета-активными радионуклидами.
Достоверно проверить уровень радиационной безопасности можно только с помощью персонального бытового дозиметра.  Индикатор радиоактивности РАДЭКС РД1503

Слайд 99 Измеритель мощности дозы ДП-5В предназначен для измерения уровней гамма-радиации и

радиоактивной зараженности (загрязненности) различных объектов (предметов) по гамма-излучению.

Измеритель мощности дозы ДП-5В предназначен для измерения уровней гамма-радиации и радиоактивной зараженности (загрязненности) различных объектов (предметов)

Слайд 100Измеритель мощности дозы ИМД-5 предназначен для измерения мощности поглощенной дозы

гамма-излучения в широком диапазоне (от 0,05 мрад/час до 200 рад/час)

и обнаружения бета - излучения.
Измеритель мощности дозы ИМД-5 предназначен для измерения мощности поглощенной дозы гамма-излучения в широком диапазоне (от 0,05 мрад/час

Слайд 101Комплект индивидуальных измерителей дозы ИД-11 (брелок) предназначен для индивидуального контроля

облучения личного состава, подвергающегося воздействию ионизирующих излучений, устойчив к механическим

воздействиям (вибрация, удары при падении), компактен, имеет индивидуальный восьмизначный заводской номер.
Комплект индивидуальных измерителей дозы ИД-11 (брелок) предназначен для индивидуального контроля облучения личного состава, подвергающегося воздействию ионизирующих излучений,

Слайд 102Дозиметр-радиометр
"МКГ-01".

Дозиметр-радиометр

Слайд 103Дозиметр-радиометр
«ДКС-96".

Дозиметр-радиометр «ДКС-96

Слайд 104Дозиметры RAD52S

Дозиметры RAD52S

Слайд 11016. Нормирование электромагнитных излучений, методы контроля и средства защиты.



Спасибо за внимание!

16. Нормирование электромагнитных излучений, методы контроля и средства защиты.     Спасибо за внимание!

Слайд 111


Практическая работа
Задание студентам: решите задачи.





Практическая работаЗадание студентам: решите задачи.

Слайд 112Расчет основных параметров защиты от внешнего облучения

Расчет основных параметров защиты от внешнего облучения

Слайд 113Задача 1. Лаборант, производящий фасовку радиоактивного золота 198Аи с энергией

излучения 0,8 МэВ, получит без защиты через неделю дозу облучения

2,0 мЗв. Определите толщину свинцового экрана для создания безопасных условий работы лаборанта, используя данные таблицы.

Задача 1. Лаборант, производящий фасовку радиоактивного золота 198Аи с энергией излучения 0,8 МэВ, получит без защиты через

Слайд 115В нашем примере:

В нашем примере:

Слайд 116Задача 1. Лаборант, производящий фасовку радиоактивного золота 198Аи с энергией

излучения 0,8 МэВ, получит без защиты через неделю дозу облучения

2,0 мЗв. Определите толщину свинцового экрана для создания безопасных условий работы лаборанта, используя данные таблицы.

Задача 1. Лаборант, производящий фасовку радиоактивного золота 198Аи с энергией излучения 0,8 МэВ, получит без защиты через

Слайд 117Ответ: для защиты лаборанта необходима толщина свинцового экрана – 22

мм.

Ответ: для защиты лаборанта необходима толщина свинцового экрана – 22 мм.

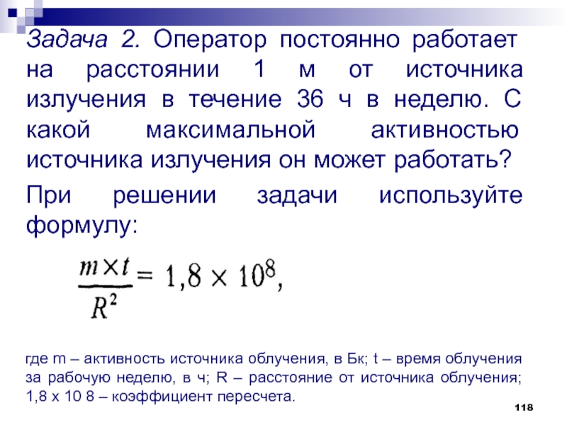
Слайд 118Задача 2. Оператор постоянно работает на расстоянии 1 м от

источника излучения в течение 36 ч в неделю. С какой

максималь­ной активностью источника излучения он может работать?
При решении задачи используйте формулу:



где m – активность источника облучения, в Бк; t – время облучения за рабочую неделю, в ч; R – расстояние от источника облучения; 1,8 х 10 8 – коэффициент пересчета.

Задача 2. Оператор постоянно работает на расстоянии 1 м от источника излучения в течение 36 ч в

Слайд 119По формуле вычисляем:




Ответ: максимальная активность источника

По формуле вычисляем:Ответ: максимальная активность источника

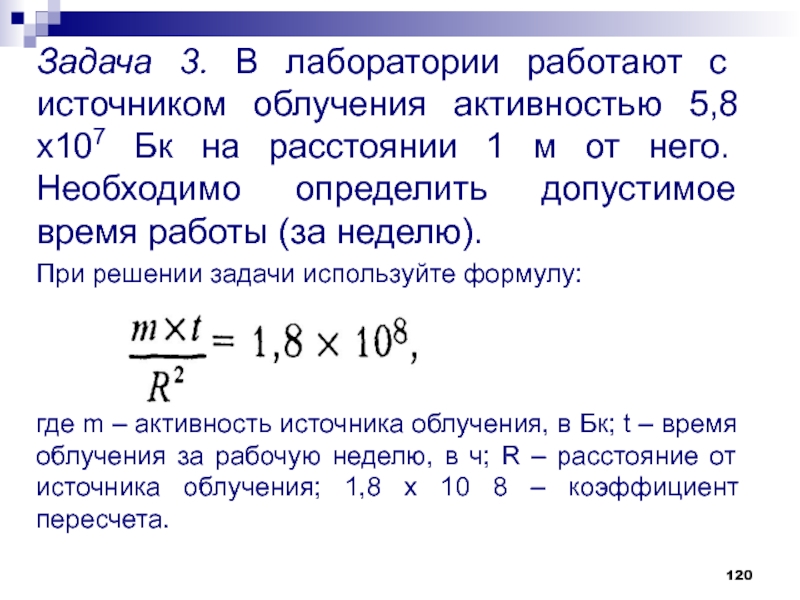
Слайд 120Задача 3. В лаборатории работают с источником облучения активностью 5,8х107

Бк на расстоянии 1 м от него. Необходимо определить допустимое

время работы (за неделю).
При решении задачи используйте формулу:



где m – активность источника облучения, в Бк; t – время облучения за рабочую неделю, в ч; R – расстояние от источника облучения; 1,8 х 10 8 – коэффициент пересчета.

Задача 3. В лаборатории работают с источником облучения активностью 5,8х107 Бк на расстоянии 1 м от него.

Слайд 121По формуле вычис­ляем:





Ответ: допустимое время работы 3,2 часа в неделю.

По формуле вычис­ляем:Ответ: допустимое время работы 3,2 часа в неделю.

Слайд 122Задача 4. Лаборант радиологического отделения в течение 6 ч ежедневно

(при шести дневной неделе) готовит препараты радия активностью 5,8x106 Бк.

На каком расстоянии от источника она должна работать?
При решении задачи используйте формулу:



где m – активность источника облучения, в Бк; t – время облучения за рабочую неделю, в ч; R – расстояние от источника облучения; 1,8 х 10 8 – коэффициент пересчета.


Задача 4. Лаборант радиологического отделения в течение 6 ч ежедневно (при шести дневной неделе) готовит препараты радия

Слайд 1231,08 м
Ответ: лаборант должна работать на
расстоянии 1,08 метра от

источника
излучения

1,08 мОтвет: лаборант должна работать на расстоянии 1,08 метра от источника излучения

Обратная связь

Если не удалось найти и скачать доклад-презентацию, Вы можете заказать его на нашем сайте. Мы постараемся найти нужный Вам материал и отправим по электронной почте. Не стесняйтесь обращаться к нам, если у вас возникли вопросы или пожелания:

Email: Нажмите что бы посмотреть 

Что такое TheSlide.ru?

Это сайт презентации, докладов, проектов в PowerPoint. Здесь удобно  хранить и делиться своими презентациями с другими пользователями.


Для правообладателей

Яндекс.Метрика