Разделы презентаций


Землеройные машины

Содержание

План занятия

Слайды и текст этой презентации

Слайд 1ГБУ КО ПОО «Колледж информационных технологий и строительства» Тема занятия: Землеройные

машины
Горина Ольга Игоревна
преподаватель специальных
дисциплин
г. Калининград

ГБУ КО ПОО  «Колледж информационных технологий и строительства»   Тема занятия:  Землеройные машиныГорина Ольга

Слайд 2План занятия

План занятия

Слайд 3Цели занятия
Образовательная- ознакомить студентов с устройством, видами и областью применения

землеройных машин
Развивающая- развивать умение сравнивать, обобщать, анализировать
Воспитательная- стремиться воспитать чувство

гордости за избранную специальность

Междисциплинарные связи: тема1.1 Инженерно-геологические исследования для строительства.
Материально-техническое оснащение – ТСО ( проектор)
Тип занятия- Лекция

Цели занятияОбразовательная- ознакомить студентов с устройством, видами и областью применения землеройных машинРазвивающая- развивать умение сравнивать, обобщать, анализироватьВоспитательная-

Слайд 4Изучение нового материала:
1.Грунты
2.Общие сведения об экскаваторах
3.Одноковшовые экскаваторы
4. Многоковшовые экскаваторы

Изучение нового материала:1.Грунты 2.Общие сведения об экскаваторах3.Одноковшовые экскаваторы4. Многоковшовые экскаваторы

Слайд 5Актуализация опорных знаний студентов

1.Какие существуют группы грунтов?
2.Какие виды грунтов вы

знаете?
3.Приведите примеры не скальных видов грунта?
4.Какими свойствами обладают грунты?

Актуализация опорных знаний студентов1.Какие существуют группы грунтов?2.Какие виды грунтов вы знаете?3.Приведите примеры не скальных видов грунта?4.Какими свойствами

Слайд 61.Грунты

1.Грунты

Слайд 71.Грунты
Грунты по трудности разработки классифицируются на группы:
Предложены шесть групп грунтов:

I и II — слабые (мягкие) и плотные грунты (чернозем,

лесс, суглинок и т. п.), III и IV — очень плотные (тяжелые суглинки, глины и т. п.) и полускальные грунты (сланцы, алевролиты и т. п.), V и VI — соответственно хорошо и плохо разрыхленные полускальные и скальные грунты.
Указанная группировка грунтов по трудности разработки машинами нашла широкое применение в строительстве


1.ГрунтыГрунты по трудности разработки классифицируются на группы:Предложены шесть групп грунтов: I и II — слабые (мягкие) и

Слайд 82.Общие сведения об экскаваторах
Экскаваторы-землеройные машины, производящие рытье грунта и перемещение

его на относительно малые расстояния. Транспортирование грунта в этом случае

осуществляется другими транспортными средствами. В эту группу входят одноковшовые и многоковшовые 
экскаваторы.

2.Общие сведения об экскаваторах Экскаваторы-землеройные машины, производящие рытье грунта и перемещение его на относительно малые расстояния. Транспортирование грунта

Слайд 103.Одноковшовые экскаваторы

3.Одноковшовые экскаваторы

Слайд 113.ОЭ-Экскаватор-драглайн

3.ОЭ-Экскаватор-драглайн

Слайд 123.ОЭ-Экскаватор-грейфер

3.ОЭ-Экскаватор-грейфер

Слайд 133.ОЭ по ходовому оборудованию
Гусеничный одноковшовый полноповоротный экскаватор
Пневмоколесный одноковшовый полноповоротный экскаватор

3.ОЭ по ходовому оборудованиюГусеничный одноковшовый полноповоротный экскаваторПневмоколесный одноковшовый полноповоротный экскаватор

Слайд 143.Структура индексов одноковшовых универсальных экскаваторов

3.Структура индексов одноковшовых универсальных экскаваторов

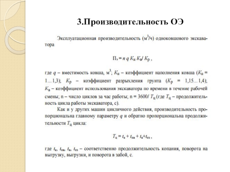
Слайд 153.Производительность ОЭ

3.Производительность ОЭ

Слайд 164.Многоковшовые экскаваторы

4.Многоковшовые экскаваторы

Слайд 174.Многоковшовые экскаваторы

4.Многоковшовые экскаваторы

Слайд 184.Многоковшовые экскаваторы

4.Многоковшовые экскаваторы

Слайд 19Рефлексия
1.Перечислите основное рабочее оборудование одноковшового экскаватора?
2.Чем отличается одноковшовый экскаватор от

многоковшового?
3.Что такое индексация?
4.Перечислите типы ходового оборудования ОЭ?

Рефлексия1.Перечислите основное рабочее оборудование одноковшового экскаватора?2.Чем отличается одноковшовый экскаватор от многоковшового?3.Что такое индексация?4.Перечислите типы ходового оборудования ОЭ?

Слайд 20Домашнее задание
Расшифровать следующую индексацию экскаваторов:
ЭО-13С3АХл
ЭТР -114АХл
ЭТЦ-143БТ
Литература: Волков Д.П., Крикун В.Я.

Строительные машины и средства малой механизации. Учебник. – М.: Академия,

2012 г.

Домашнее заданиеРасшифровать следующую индексацию экскаваторов:ЭО-13С3АХлЭТР -114АХлЭТЦ-143БТЛитература: Волков Д.П., Крикун В.Я. Строительные машины и средства малой механизации. Учебник.

Обратная связь

Если не удалось найти и скачать доклад-презентацию, Вы можете заказать его на нашем сайте. Мы постараемся найти нужный Вам материал и отправим по электронной почте. Не стесняйтесь обращаться к нам, если у вас возникли вопросы или пожелания:

Email: Нажмите что бы посмотреть 

Что такое TheSlide.ru?

Это сайт презентации, докладов, проектов в PowerPoint. Здесь удобно  хранить и делиться своими презентациями с другими пользователями.


Для правообладателей

Яндекс.Метрика